La ricerca ha trovato 262 risultati
- 01/05/2013, 19:29
- Forum: Effetti (Modifiche)
- Argomento: trasformare un wah jh1 verso un cry baby
- Risposte: 6
- Visite : 5470
Re: trasformare un wah jh1 verso un cry baby
Le principali differenze sono, come giustamente già detto, induttanza e pot, oltre che alcuni valori dei componenti: il cap da 22n nel crybaby è da 10n, e a volte è diversa la res da 390 ohm, su modelli vecchi. Comunque cambiando quel cap cambia molto, prova. se hai un modello vecchio avrai anche du...
- 01/05/2013, 19:18
- Forum: Effetti (Problemi)
- Argomento: EBS ValveDrive alcune domande... + SCHEMA!
- Risposte: 9
- Visite : 6719
Re: EBS ValveDrive alcune domande... + SCHEMA!
Rieccomi! allora, riparazione quasi riuscita: non trovando le res da 240K 1/2W 1% in negozio mi sono dovuto arrangiare con quelle standard, due da 120K in serie. funziona meglio, però rimane un pò di rumore di fondo vario, fruscii scoppiettii ecc, su tutto il segnale,dal jack in al jack out. un paio...
- 22/04/2013, 12:16
- Forum: Effetti (Generale)
- Argomento: Bass Big Muff
- Risposte: 18
- Visite : 13416
Re: Bass Big Muff
Guarda, io ne avevo fatto uno per basso e i cap li avevo messi tutti da 100n, quelli da 1uF erano effettivamente troppo impastati, e il bassista che lo usa mi aveva addirittura fatto mettere il primo da 10n, perchè lo voleva più "acido". il suono era comunque bello tosto su basso... Se usi quelli da...
- 22/04/2013, 11:36
- Forum: Effetti (Problemi)
- Argomento: EBS ValveDrive alcune domande... + SCHEMA!
- Risposte: 9
- Visite : 6719
Re: EBS ValveDrive alcune domande... + SCHEMA!
me le procuro e provo, grazie! Per le res, ho aggiunto i valori ricalcolati, ma in quelle a sei bande l'ultima è il coefficiente di temperatura giusto? perchè su un sito indicava che non poteva essere nera, e il mio problema nasceva da li, se ne la prima ne l'ultima possono essere nere come le calco...
- 20/04/2013, 19:15
- Forum: Effetti (Problemi)
- Argomento: EBS ValveDrive alcune domande... + SCHEMA!
- Risposte: 9
- Visite : 6719
- 20/04/2013, 19:14
- Forum: Effetti (Problemi)
- Argomento: EBS ValveDrive alcune domande... + SCHEMA!
- Risposte: 9
- Visite : 6719
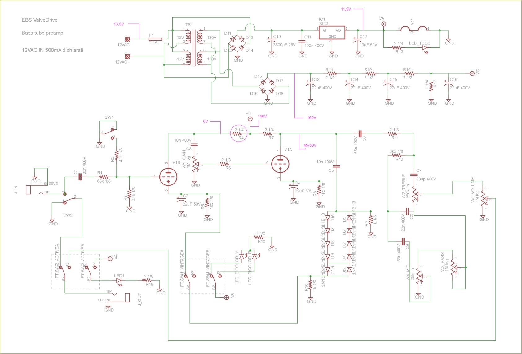
Re: EBS ValveDrive alcune domande... + SCHEMA!
Lo schema con i voltaggi :
e le altre foto
- 20/04/2013, 19:10
- Forum: Effetti (Problemi)
- Argomento: EBS ValveDrive alcune domande... + SCHEMA!
- Risposte: 9
- Visite : 6719
Re: EBS ValveDrive alcune domande... + SCHEMA!
Eccomi, scusate se c'ho messo un pò ma non ho avuto tempo. Allora, ho provato a misurare qualche tensione, premetto che: dispongo di un tester analogico cinese, molto gramo che in pratica uso solo per controllare la continuità elettrica e se c'è tensione (non quanta :face_green: ) comunque i valori ...
- 17/04/2013, 1:46
- Forum: Effetti (Problemi)
- Argomento: EBS ValveDrive alcune domande... + SCHEMA!
- Risposte: 9
- Visite : 6719
EBS ValveDrive alcune domande... + SCHEMA!
Bonsoir a tutti! come sempre, posto per chiedere aiuto MA stavolta metto anche lo schema del pedale in questione, l'EBS ValveDrive :numb1: Per chi non lo sapesse, è un preamp a valvola specifico per basso. Me lo hanno portato da riparare (muto) dicendomi che altri avevano già provato a metterci le m...
- 27/09/2012, 14:36
- Forum: Elettronica generale
- Argomento: Connessione resistenze in serie su DPDT on on on
- Risposte: 6
- Visite : 5093
Re: Connessione resistenze in serie su DPDT on on on
Risolto! come al solito un ovvio errore di distrazione... è un tipo 1, quando l'ho controllato ho solo appurato che in posizione centrale i poli erano alternati, ma non mi ero accorto che erano speculari... quindi è bastato ricollegare tutto a specchio, e ora va. tra l'altro, ero convinto che i DPDT...
- 27/09/2012, 10:56
- Forum: Elettronica generale
- Argomento: Connessione resistenze in serie su DPDT on on on
- Risposte: 6
- Visite : 5093
Re: Connessione resistenze in serie su DPDT on on on
mhhh... avevo controllato prima di saldare e mi sembrava un type 2, ma potrei essermi sbagliato... ricontrollo tutto
- 26/09/2012, 20:57
- Forum: Elettronica generale
- Argomento: Connessione resistenze in serie su DPDT on on on
- Risposte: 6
- Visite : 5093
Re: Connessione resistenze in serie su DPDT on on on
lo switch funziona con i collegamenti come indicati, avevo fatto lo schema in teoria e poi ho provato col tester, le connessioni son quelle.. avevo provato l'effetto delle diverse resistenze con uno switch rotativo, collegato nell'fx, avevo scelto quei valori proprio perchè si sentiva una certa diff...
- 26/09/2012, 19:18
- Forum: Elettronica generale
- Argomento: Connessione resistenze in serie su DPDT on on on
- Risposte: 6
- Visite : 5093
Connessione resistenze in serie su DPDT on on on
OT: Intanto comincio salutando tutti i dyers, perchè è da parecchio che non accedo al forum, sia per problemi di hardware (pc fuso) e perchè non avevo più avuto tempo di saldicchiare niente :dance_1: cosa che ho da un pò ricominciato a fare :D Ritorno al topic: il problema è questo. devo ottenere t...
- 26/06/2010, 12:01
- Forum: Il Bar
- Argomento: Bye Bye Galleria
- Risposte: 13
- Visite : 7757
Re:Bye Bye Galleria
io ho: basi di elettronica 1,2,3 condensatori diodi clipping exp by kruka v 1.0 fret calculator by faco guvnor plus mods i potenziometri il buffer il true bypass isolamento acustico multimetro polarizzare un triodo press n peel blue tutorial eagle sviluppo pcb by mekkanika valvole se ve ne manca qua...
- 04/06/2010, 12:36
- Forum: Elettronica generale
- Argomento: domanda veloce- larghezza piste per 220VAC su eagle
- Risposte: 6
- Visite : 3958
Re:domanda veloce- larghezza piste per 220VAC su eagle
grazie! quindi i fusibili sono mal dimensionati direi giusto? quello sul primario dovrei metterlo poco maggiore del valore di 0,11A o poco meno? stesso vale per il secondario.. tornando alla prima domanda, la corrente che passa sulle piste del primario a 220V è poco più di 100mA e da quel che capisc...
- 01/06/2010, 22:48
- Forum: Elettronica generale
- Argomento: domanda veloce- larghezza piste per 220VAC su eagle
- Risposte: 6
- Visite : 3958
Re:domanda veloce- larghezza piste per 220VAC su eagle
ops.. dimenticato lo schema. eccolo
interresante il link, più per la parte delle distanze secondo me..
interresante il link, più per la parte delle distanze secondo me..
