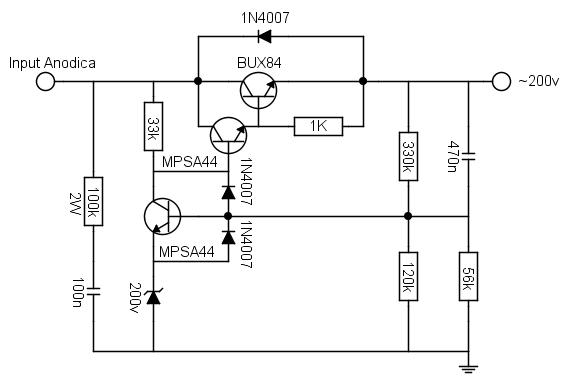
Tempo fa stavo buttando giù uno schema "sperimentale" e per l'alimentazione delle griglie (molto sotto rispetto le placche)
ho copiato, da qualche parte, questo schema (questo è quello disegnato da me)
ma non ricordo più quale sia la fonte e quindi se ci siano correzioni da fare
e sono sicuro che non è esatto
qualcuno ricorda di aver visto questo schema da qualche parte ?
Grazie
k
Qualcuno ricorda di aver già visto questo schema ?
- Kagliostro
- Amministratore

- Messaggi: 9956
- Iscritto il: 03/12/2007, 0:16
- Località: Prov. di Treviso
-
Nyko76
- Neutrino

- Messaggi: 12
- Iscritto il: 11/03/2013, 13:21
- Località: Friuli Venezia Giulia, Monfalcone (GO)
Re: Qualcuno ricorda di aver già visto questo schema ?
Ciao, lo schema da te riportato io l'ho trovato pari pari sul libro di Blencowe "Designing Power Supplies for Valve Amplifiers".
Le uniche differenze sono: "360V" dove tu scrivi "input anodica", "320V 120 mA max" dove tu scrivi "200V", ma sopratutto lo zener è indicato da 33V.
Domanda: se pubblico l'immagine del libro vìolo qualche regola copyright del sito?
Le uniche differenze sono: "360V" dove tu scrivi "input anodica", "320V 120 mA max" dove tu scrivi "200V", ma sopratutto lo zener è indicato da 33V.
Domanda: se pubblico l'immagine del libro vìolo qualche regola copyright del sito?
- Kagliostro
- Amministratore

- Messaggi: 9956
- Iscritto il: 03/12/2007, 0:16
- Località: Prov. di Treviso
Re: Qualcuno ricorda di aver già visto questo schema ?
Ah, ecco dove era, eppure ci avevo guardato senza trovarlo,
adesso che sapevo che era lì, ho insistito fino a che sono riuscito a trovarlo
Domani correggo lo schema e lo posto
Non serve che pubblichi l'originale
Ciao e Grazie
K
adesso che sapevo che era lì, ho insistito fino a che sono riuscito a trovarlo
Domani correggo lo schema e lo posto
Non serve che pubblichi l'originale
Ciao e Grazie
K
EDIT: Ecco lo schema corretto
naturalmente per l'uso che vorrei farne è da rivedere nei valori, quantomeno quello dello zener
-
Nyko76
- Neutrino

- Messaggi: 12
- Iscritto il: 11/03/2013, 13:21
- Località: Friuli Venezia Giulia, Monfalcone (GO)
Re: Qualcuno ricorda di aver già visto questo schema ?
A questo punto sono molto curioso di vedere l'utilizzo che ne farai..
Resto in attesa..
Resto in attesa..
- Kagliostro
- Amministratore

- Messaggi: 9956
- Iscritto il: 03/12/2007, 0:16
- Località: Prov. di Treviso
Re: Qualcuno ricorda di aver già visto questo schema ?
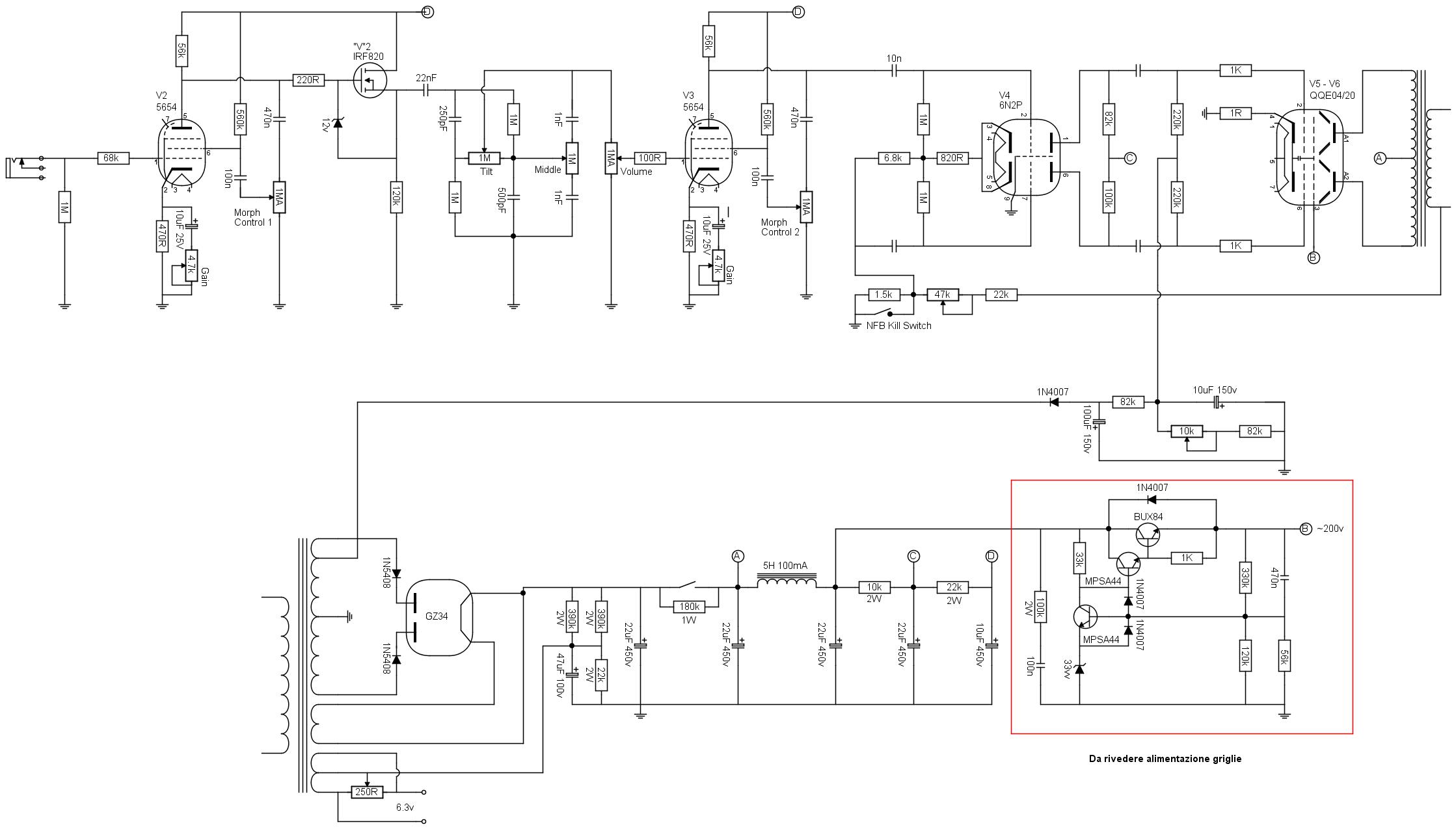
E' una cosa che ha a che fare con un vecchio progetto che se ne sta in un cassetto non ancora ultimato
e non so alla fine se sarà mai realizzato, l'uso del circuito è per portare la tensione anodica al livello massimo accettato
dalle griglie della 832A, ma non so neanche se effettivamente userò questo schema o qualcosa di diverso
Posto lo schema tanto per far vedere di cosa parlo, ma tenete conto che è tutto buttato lì e da rivedere,
non solo il PS delle griglie
K
e non so alla fine se sarà mai realizzato, l'uso del circuito è per portare la tensione anodica al livello massimo accettato
dalle griglie della 832A, ma non so neanche se effettivamente userò questo schema o qualcosa di diverso
Posto lo schema tanto per far vedere di cosa parlo, ma tenete conto che è tutto buttato lì e da rivedere,
non solo il PS delle griglie
K
