Sostieni il forum con una donazione! Il tuo contributo ci aiuterà a rimanere online!
Immagine

Domanda per conoscitori ampli Mesa Boogie

Discussioni di carattere generale sugli amplificatori valvolari...
Rispondi
Avatar utente
Kagliostro
Amministratore
Amministratore
Messaggi: 9930
Iscritto il: 03/12/2007, 0:16
Località: Prov. di Treviso

Domanda per conoscitori ampli Mesa Boogie

Messaggio da Kagliostro » 20/10/2014, 20:56

Qualcuno sa cosa ci sia all'interno del Mojo Module presente nel BlueAngel e se si trovi uno schema (del modulo) ?
BAMojoModule.jpg
boogie-blueangel.pdf
(59.87 KiB) Scaricato 155 volte
K

MapleMarco
Roger Mayer Jr.
Roger Mayer Jr.
Messaggi: 2658
Iscritto il: 02/06/2012, 14:22
Località: Mirano (VE)

Re: Domanda per conoscitori ampli Mesa Boogie

Messaggio da MapleMarco » 20/10/2014, 21:23

purtroppo non ho mai trovato uno schema di quella parte del blue angel! :hummm_1:
CHE DIO B'ASSISTA!

Avatar utente
Kagliostro
Amministratore
Amministratore
Messaggi: 9930
Iscritto il: 03/12/2007, 0:16
Località: Prov. di Treviso

Re: Domanda per conoscitori ampli Mesa Boogie

Messaggio da Kagliostro » 20/10/2014, 21:30

E' un peccato, è un ampli che mi inspira molto ........... alla clonazione :lol1:

K

Avatar utente
Vicus
Roger Mayer Jr.
Roger Mayer Jr.
Messaggi: 2081
Iscritto il: 15/07/2007, 18:43
Località: Rossano Veneto VI

Re: Domanda per conoscitori ampli Mesa Boogie

Messaggio da Vicus » 20/10/2014, 21:30

Pura curiosità o ti da qualche problema?

MapleMarco
Roger Mayer Jr.
Roger Mayer Jr.
Messaggi: 2658
Iscritto il: 02/06/2012, 14:22
Località: Mirano (VE)

Re: Domanda per conoscitori ampli Mesa Boogie

Messaggio da MapleMarco » 20/10/2014, 21:33

e sentito dal vivo....assicuro che ne varrebbe la pena!! :ohhh:
CHE DIO B'ASSISTA!

Avatar utente
Kagliostro
Amministratore
Amministratore
Messaggi: 9930
Iscritto il: 03/12/2007, 0:16
Località: Prov. di Treviso

Re: Domanda per conoscitori ampli Mesa Boogie

Messaggio da Kagliostro » 20/10/2014, 21:39

@ Vicus, nessun problema, magari averne uno (di Blue Angel) :face_green:

K

Avatar utente
Kagliostro
Amministratore
Amministratore
Messaggi: 9930
Iscritto il: 03/12/2007, 0:16
Località: Prov. di Treviso

Re: Domanda per conoscitori ampli Mesa Boogie

Messaggio da Kagliostro » 20/10/2014, 21:59

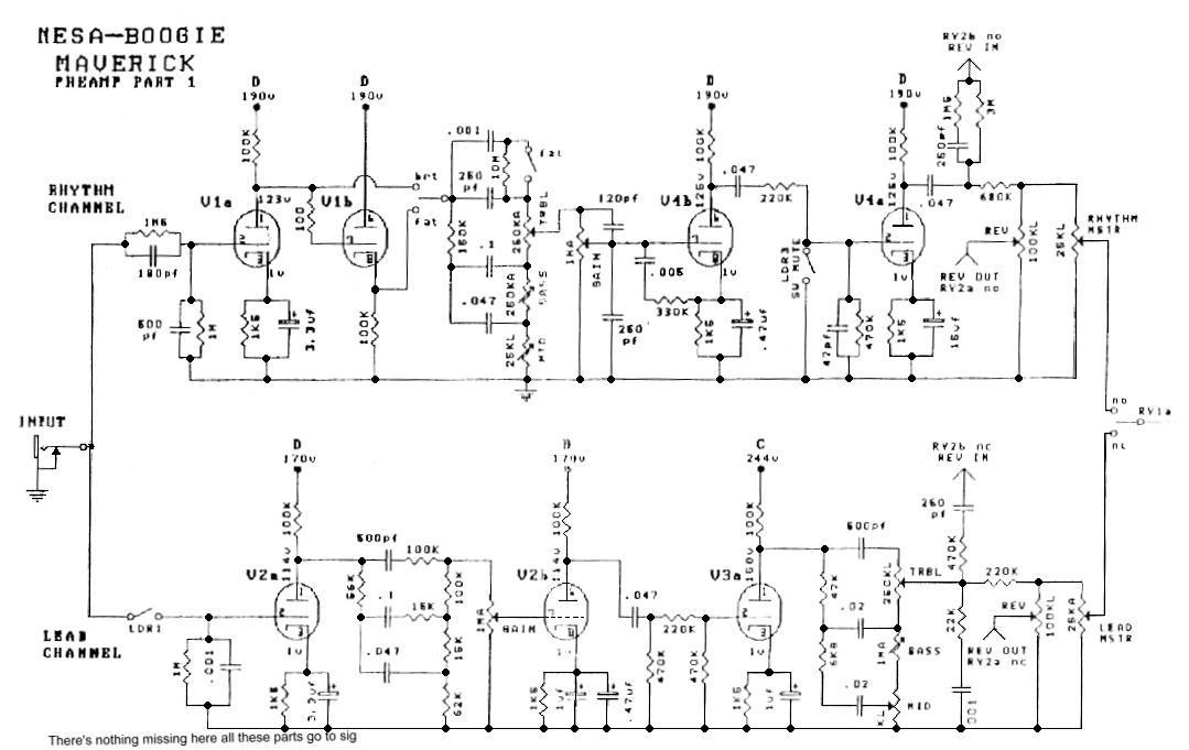
A proposito lo schema del Blue Angel è ........... sbagliato

in realtà nell'ampli esiste uno switch Fat/Bright che nello schema (sul pre, dopo V1b) manca

vedere lo schema del pre del Maverick
mesaboogiemaverick1.jpg
K

Rispondi