FENDER TWEED O PRINCETOWN?? [Deciso per 5E3 + mod]
Re: FENDER TWEED O PRINCETOWN?? [Deciso per 5E3 + mod]
Ciao, lo switch de loop così farà sempre pop, bisogna disaccoppiarlo e dare riferimenti a massa.
Re: FENDER TWEED O PRINCETOWN?? [Deciso per 5E3 + mod]
Ciao ragazzi
per l'ampli ho settato il bias al 70 % aggiungendo alla resistenza un'ulteriore valore che non ricordo.
scusami Robi cosa intendi per disaccoppiarlo?
grazie per la soluzione che mi hai proposto
per l'ampli ho settato il bias al 70 % aggiungendo alla resistenza un'ulteriore valore che non ricordo.
scusami Robi cosa intendi per disaccoppiarlo?
grazie per la soluzione che mi hai proposto
- Kagliostro
- Amministratore

- Messaggi: 9941
- Iscritto il: 03/12/2007, 0:16
- Località: Prov. di Treviso
Re: FENDER TWEED O PRINCETOWN?? [Deciso per 5E3 + mod]
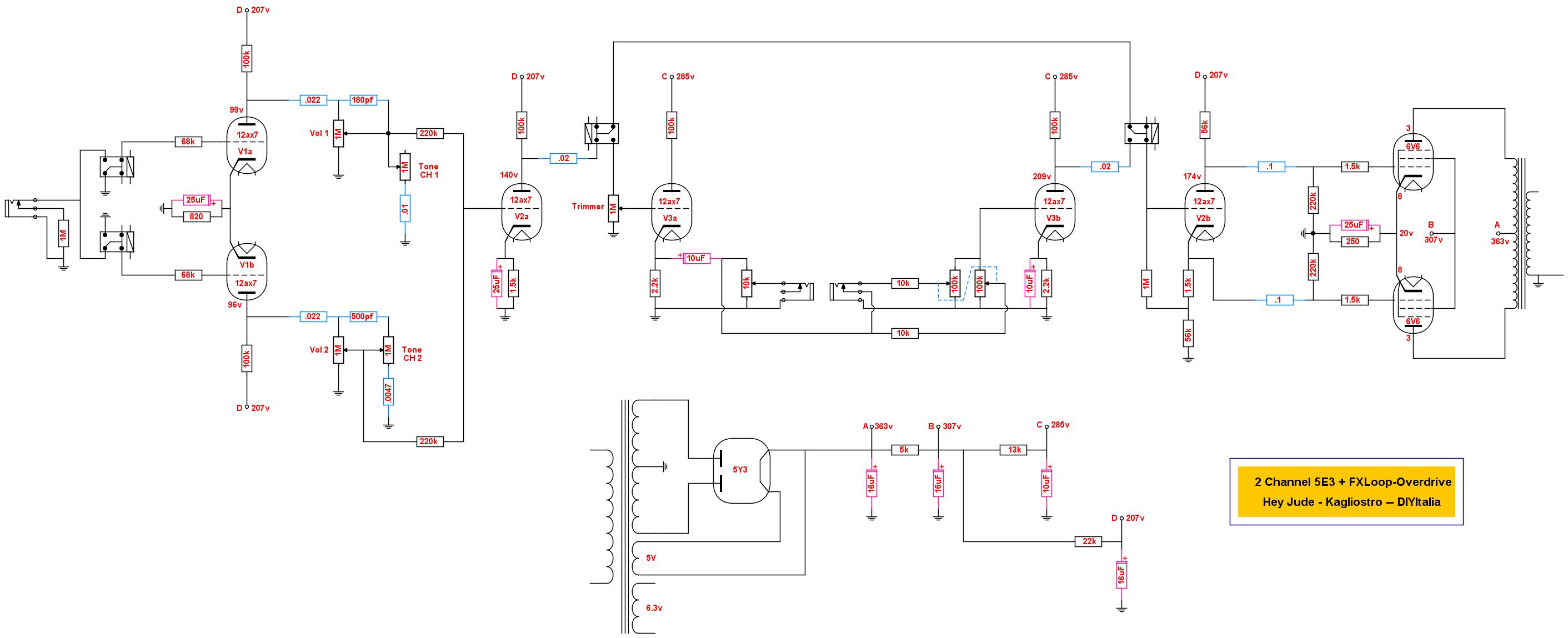
Mi scuso, mi sono accorto solo adesso di un errore nello schema
l'elettrolitico da 10uF collegato al catodo di V3a è con la polarità rovesciata
ecco lo schema con la correzione
K
l'elettrolitico da 10uF collegato al catodo di V3a è con la polarità rovesciata
ecco lo schema con la correzione
K

