costruzione nuovo amplificatore
- Kagliostro
- Amministratore

- Messaggi: 9986
- Iscritto il: 03/12/2007, 0:16
- Località: Prov. di Treviso
Re: costruzione nuovo amplificatore
Si, si può fare anche sul 7 Cylinder
il pot tra cap di catodo e massa serve a regolare il gain dello stadio, l'altro pot serve per fare il morph e passare da pentodo a triodo
K
il pot tra cap di catodo e massa serve a regolare il gain dello stadio, l'altro pot serve per fare il morph e passare da pentodo a triodo
K
Re: costruzione nuovo amplificatore
@ Kaglio.
Lo schema è ok. I valori dovrebbero essere quelli che ho postato nello schema.
Scusatemi per lo schema disegnato a mano, ma devo farmi le librerie delle valvole per Express schematics.
@Giovifender.
A quale potenziometro ti riferisci?
Puoi tranquillamente implementare sia il controllo sul cap di bypass, sia il controllo di morphing.
Lo schema è ok. I valori dovrebbero essere quelli che ho postato nello schema.
Scusatemi per lo schema disegnato a mano, ma devo farmi le librerie delle valvole per Express schematics.
@Giovifender.
A quale potenziometro ti riferisci?
Puoi tranquillamente implementare sia il controllo sul cap di bypass, sia il controllo di morphing.
Napoletani si nasce.....
- Kagliostro
- Amministratore

- Messaggi: 9986
- Iscritto il: 03/12/2007, 0:16
- Località: Prov. di Treviso
Re: costruzione nuovo amplificatore
Raf, non ti preoccupare che lo passo io da disegnato a mano a CAD
allora adesso vedo di completare con i valori
Mi sa che proverò (con un po' di calma) a disegnare anche il layout in Visio
K
p.s.: Stavo dimenticando, ho consultato l'autore e mi ha detto che le due res da 0.1R 5W in serie ai filamenti non servono, lui le aveva messe perché con il suo TA (recuperato, non quello indicato nello schema) la tensione era un po' alta
allora adesso vedo di completare con i valori
Mi sa che proverò (con un po' di calma) a disegnare anche il layout in Visio
K
p.s.: Stavo dimenticando, ho consultato l'autore e mi ha detto che le due res da 0.1R 5W in serie ai filamenti non servono, lui le aveva messe perché con il suo TA (recuperato, non quello indicato nello schema) la tensione era un po' alta
- Kagliostro
- Amministratore

- Messaggi: 9986
- Iscritto il: 03/12/2007, 0:16
- Località: Prov. di Treviso
Re: costruzione nuovo amplificatore
Ecco fatto i valori ( Se & O ) sono stati riportati
K
K
-
giovifender1
- Diyer Aiutante

- Messaggi: 78
- Iscritto il: 27/10/2014, 12:18
- Località: Prov. di Pesaro
Re: costruzione nuovo amplificatore
Raf io mi riferivo al primo potenziometro della prima valvola pre quello da 4,7 k che baipassa il condensatore e il secondo potenziometro all'uscita della valvola pre, questi due potenziometri nel 7children non ci sono!Quindi le risistenze da 5w in serie ai filamenti non le monto se non servono
- Kagliostro
- Amministratore

- Messaggi: 9986
- Iscritto il: 03/12/2007, 0:16
- Località: Prov. di Treviso
Re: costruzione nuovo amplificatore
Le res da 5W in serie ai filamenti non servono, ma ... il mio post di risposta sui due pot si vede ?
---
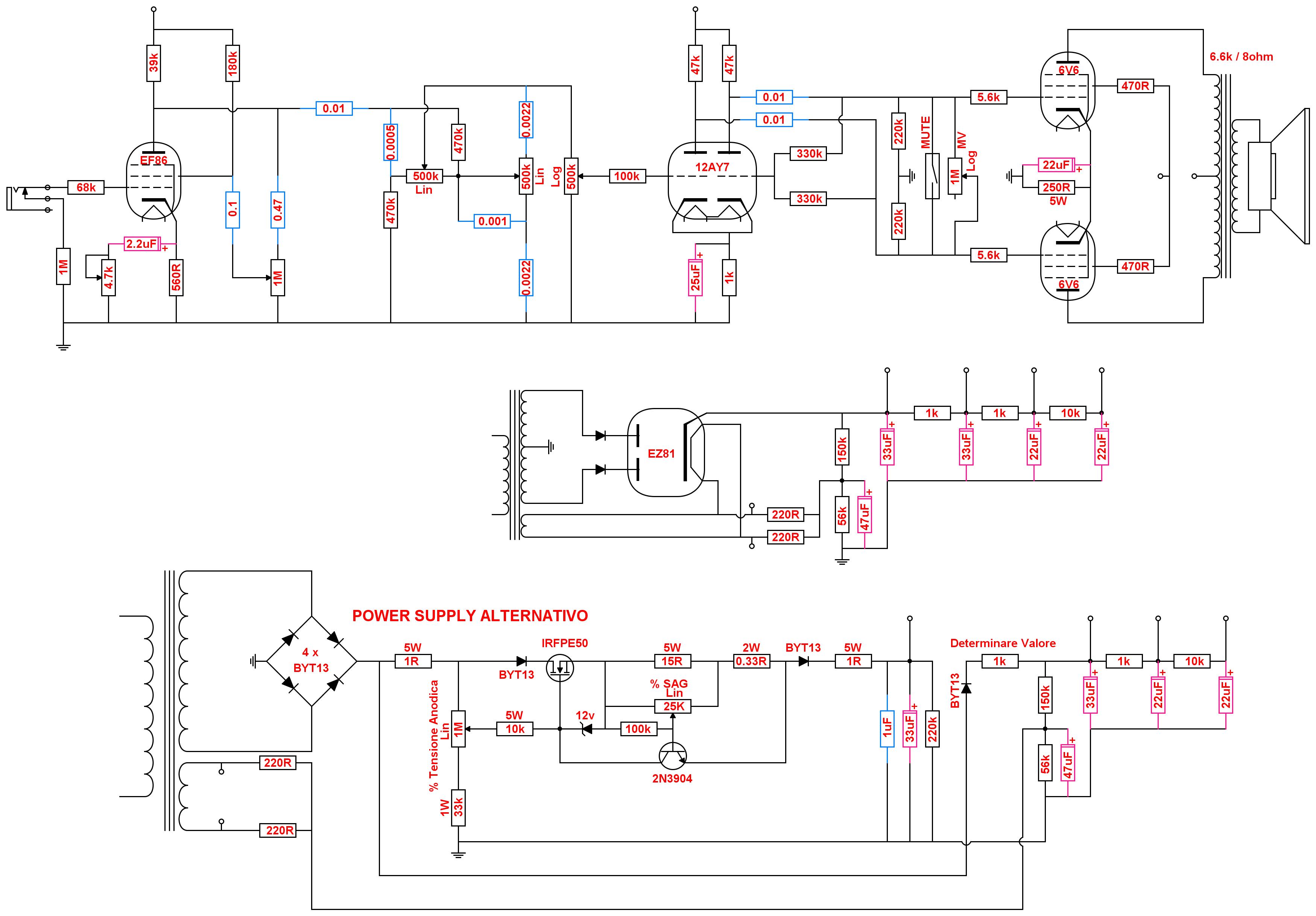
Qui Lo schema con opzione doppia, un PS con trasfo con CT e valvola, l'altro con trasfo senza CT, rettifica a ponte SS e regolazione livello anodica con VVR + regolazione livello SAG
K
---
Qui Lo schema con opzione doppia, un PS con trasfo con CT e valvola, l'altro con trasfo senza CT, rettifica a ponte SS e regolazione livello anodica con VVR + regolazione livello SAG
K
-
giovifender1
- Diyer Aiutante

- Messaggi: 78
- Iscritto il: 27/10/2014, 12:18
- Località: Prov. di Pesaro
Re: costruzione nuovo amplificatore
Scusa K non ho capito bene ma un secondo gain a cosa serve , nel 7cylinder non c'e gia un gain? passando da pentodo a triodo che succede si ha un suono particolare?
- Kagliostro
- Amministratore

- Messaggi: 9986
- Iscritto il: 03/12/2007, 0:16
- Località: Prov. di Treviso
Re: costruzione nuovo amplificatore
Raf71 vuol provare a vedere se quel pot può sostituire del tutto quello del gain, in effetti quel pot è come se variasse la capacità del condensatore di bypass, quindi non è un gain diverso su tutte le frequenze, ma su una parte, per funzionare, come circuito in sè, funziona, è da vedere se mettendolo si possa anche pensare di togliere il pot del gain o se sia meglio mantenerlo
Passando da Pentodo a triodo cambia il "tono", quindi è un effetto in più sul suono, come dire, cambia la timbrica
EDIT: Mi sono accorto che da Musikding, per una cifra onesta (26 €) avevano in catalogo un trasfo con secondario 0-230v @ 100mA - 0-230v @ 100mA - 6.3v @ 3A che dovrebbe essere perfetto per il 7 Cylinder, solo che da un po' è uscito dal catalogo, ho provato a chiedere se ritornerà disponibile, ma non mi hanno risposto, se qualcuno è interessato al trasfo, potrebbe anche lui fare una mail
https://www.musikding.de/kontakt.php?lang=eng
chiedendo se e quando sarà nuovamente disponibile il trasfo
magari se lo chiede più di una persona potrebbero decidere di rimetterlo in catalogo a breve
K
Post Accorpato
Ecco il primo avanzamento lavori del layout del 9 Cylinder (7 Cylinder con valvole 9 pin su idea di Raf71)
Manca ancora una parte (principalmente quella relativa al TA e TU) ma per oggi penso di chiudere qui (sono stanchino)
K
Passando da Pentodo a triodo cambia il "tono", quindi è un effetto in più sul suono, come dire, cambia la timbrica
EDIT: Mi sono accorto che da Musikding, per una cifra onesta (26 €) avevano in catalogo un trasfo con secondario 0-230v @ 100mA - 0-230v @ 100mA - 6.3v @ 3A che dovrebbe essere perfetto per il 7 Cylinder, solo che da un po' è uscito dal catalogo, ho provato a chiedere se ritornerà disponibile, ma non mi hanno risposto, se qualcuno è interessato al trasfo, potrebbe anche lui fare una mail
https://www.musikding.de/kontakt.php?lang=eng
chiedendo se e quando sarà nuovamente disponibile il trasfo
magari se lo chiede più di una persona potrebbero decidere di rimetterlo in catalogo a breve
K
Post Accorpato
Ecco il primo avanzamento lavori del layout del 9 Cylinder (7 Cylinder con valvole 9 pin su idea di Raf71)
Manca ancora una parte (principalmente quella relativa al TA e TU) ma per oggi penso di chiudere qui (sono stanchino)
K
- Kagliostro
- Amministratore

- Messaggi: 9986
- Iscritto il: 03/12/2007, 0:16
- Località: Prov. di Treviso
Re: costruzione nuovo amplificatore
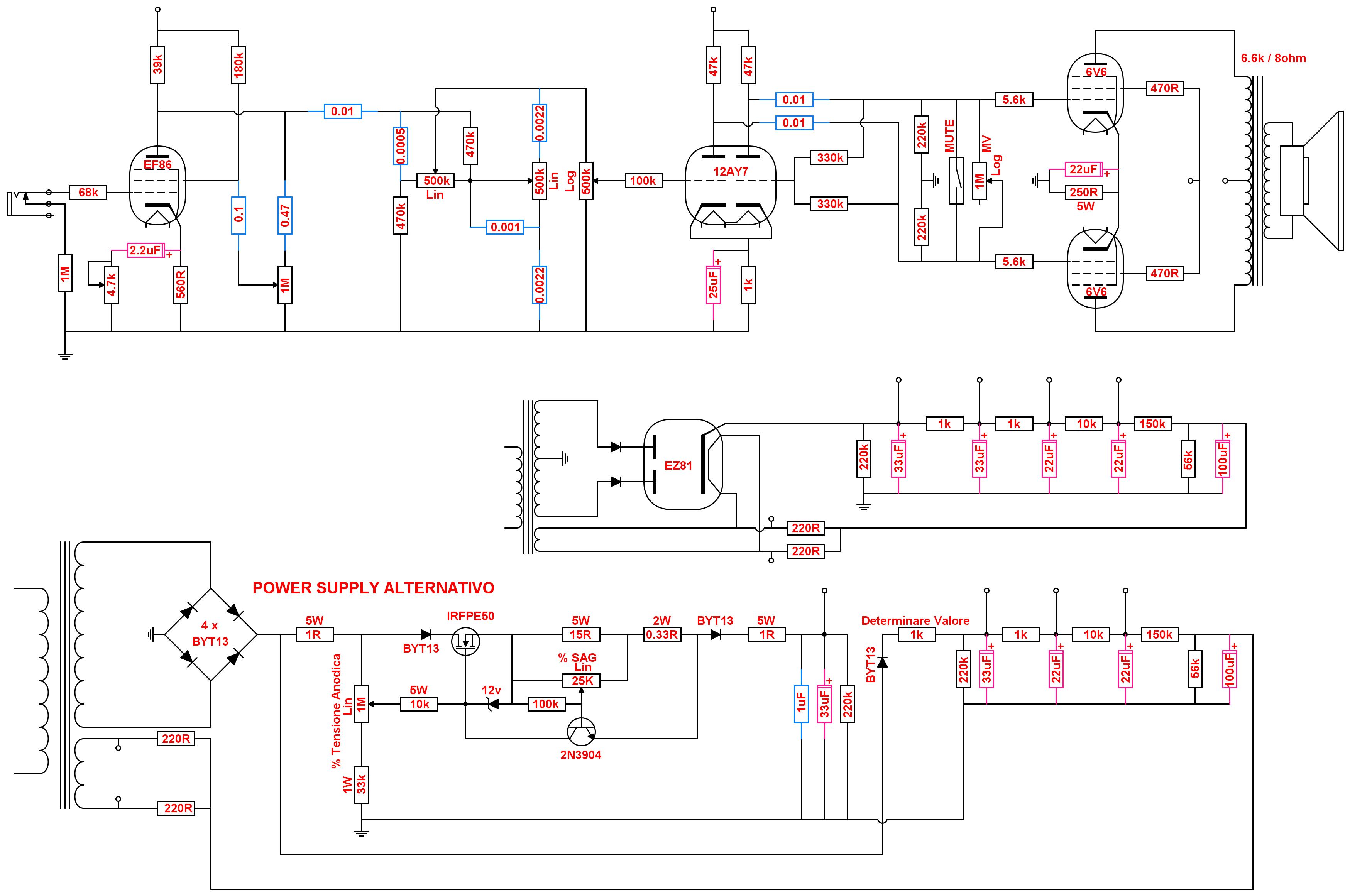
Piccolo avanzamento lavori
Naturalmente un aiuto nel controllo da erroracci sfuggiti e/o omissioni, è molto gradito
K
EDIT: Un errore è già saltato fuori, vediamo se qualcuno lo trova
Naturalmente un aiuto nel controllo da erroracci sfuggiti e/o omissioni, è molto gradito
K
EDIT: Un errore è già saltato fuori, vediamo se qualcuno lo trova
Re: costruzione nuovo amplificatore
Per caso manca un collegamento di massa tra il condensatore da 22uF 500V e il 25uF 50V? 
Re: costruzione nuovo amplificatore
Cap da 1u a sinistra invertito di polarità. Ma usare uno schema non è meglio?
- Kagliostro
- Amministratore

- Messaggi: 9986
- Iscritto il: 03/12/2007, 0:16
- Località: Prov. di Treviso
Re: costruzione nuovo amplificatore
Lei ha vinto un peluche
è proprio quello
Ciao Vicus
Lo schema c'è, è quello del 7 Cylinder nei post precedenti integrato con le parti a matita disegnate da Raffaele
diciamo più o meno questo
(senza volere ho apportato delle mod alle mod di Raffaele perchè ho guardato la sua versione e poi sono andato a memoria)
http://www.diyitalia.eu/forum/viewtopic ... 50#p103993
K
Ciao Vicus
Lo schema c'è, è quello del 7 Cylinder nei post precedenti integrato con le parti a matita disegnate da Raffaele
diciamo più o meno questo
(senza volere ho apportato delle mod alle mod di Raffaele perchè ho guardato la sua versione e poi sono andato a memoria)
http://www.diyitalia.eu/forum/viewtopic ... 50#p103993
K
- Kagliostro
- Amministratore

- Messaggi: 9986
- Iscritto il: 03/12/2007, 0:16
- Località: Prov. di Treviso
Re: costruzione nuovo amplificatore
Avanzamento lavori layout 9 Cylinder
da notare che le mod del 9 Cylinder si possono applicare anche al 7 Cylinder
il layout, a parte chiaramente gli zoccoli e le varie connessioni ai pin, va ugualmente bene
Per quanto un vero 9 Cylinder dovrebbe usare tutti tubi a 9 pin, quindi ecco qui il layout del
Real 9 Cylinder che dovrebbe usare 6P1P come finali al posto delle 6V6
EDIT: Aggiungo lo schema che dovrebbe corrispondere con il layout
(anche per la parte relativa al modo di ricavare la tensione per l'elevated heater)
K
da notare che le mod del 9 Cylinder si possono applicare anche al 7 Cylinder
il layout, a parte chiaramente gli zoccoli e le varie connessioni ai pin, va ugualmente bene
Per quanto un vero 9 Cylinder dovrebbe usare tutti tubi a 9 pin, quindi ecco qui il layout del
Real 9 Cylinder che dovrebbe usare 6P1P come finali al posto delle 6V6
EDIT: Aggiungo lo schema che dovrebbe corrispondere con il layout
(anche per la parte relativa al modo di ricavare la tensione per l'elevated heater)
K
Re: costruzione nuovo amplificatore
Ciao a tutti.
Scusatemi se non mi sono fatto sentire per le feste....
Ho montato l'ampli.
Purtroppo banzai non mi ha mandato le finali quindi ho solo potuto verificare il funzionamento fino alla PI. I controlli di morphing e di "gain" sembrano funzionare, almeno visivamente sull'oscilloscopio.
A quanto pare potrò testare l'ampli al mio ritorno in Italia visto che il 5 Gennaio partirò di nuovo per la Thailandia.
Allego alcune foto. Suggerimenti e cazziatoni sono ben accetti.
Auguro un buon 2015 a tutti, vicini e lontani.
Raffaele
Scusatemi se non mi sono fatto sentire per le feste....
Ho montato l'ampli.
Purtroppo banzai non mi ha mandato le finali quindi ho solo potuto verificare il funzionamento fino alla PI. I controlli di morphing e di "gain" sembrano funzionare, almeno visivamente sull'oscilloscopio.
A quanto pare potrò testare l'ampli al mio ritorno in Italia visto che il 5 Gennaio partirò di nuovo per la Thailandia.
Allego alcune foto. Suggerimenti e cazziatoni sono ben accetti.
Auguro un buon 2015 a tutti, vicini e lontani.
Raffaele
Napoletani si nasce.....
- Kagliostro
- Amministratore

- Messaggi: 9986
- Iscritto il: 03/12/2007, 0:16
- Località: Prov. di Treviso
Re: costruzione nuovo amplificatore
Ciao Raf
Come ci siamo detti per telefono, porta pazienza, vorrà dire che finirai l'opera la prossima volta
Torni in Thailandia ?
Per il layout, vorrei sapere se gli spazi andavano bene o se c'erano parti troppo "strette" che hai dovuto "allargare"
Auguri
K
Come ci siamo detti per telefono, porta pazienza, vorrà dire che finirai l'opera la prossima volta
Torni in Thailandia ?
Per il layout, vorrei sapere se gli spazi andavano bene o se c'erano parti troppo "strette" che hai dovuto "allargare"
Auguri
K
