Si, torno in Thailandia....Chumphon. Rinomata località di mare.....
Il tuo layout non ha problemi di spazio, sono io che ho fatto un po di errori.
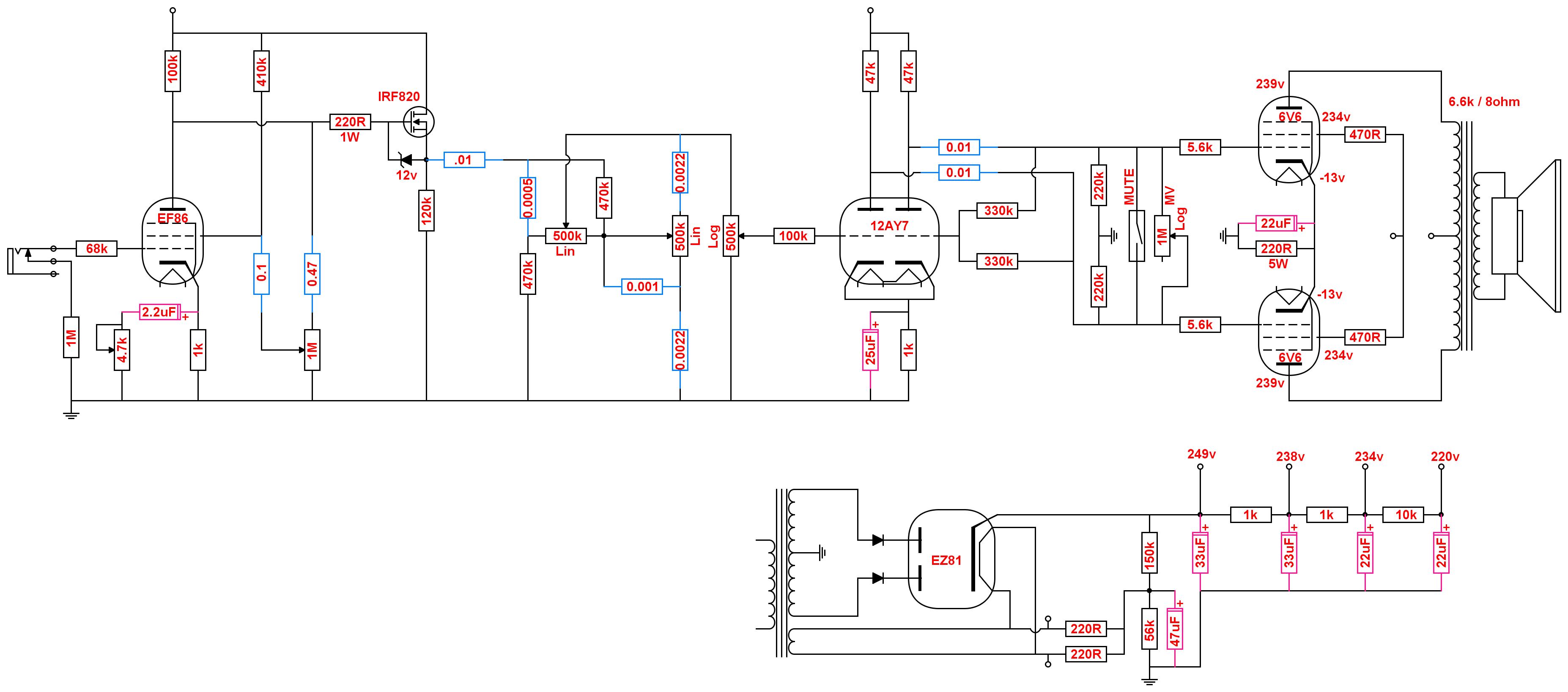
Il primo è stato sbagliarmi sulla quantità di cap da 10n che avevo. Me ne mancava uno e non me ne sono accorto. Così ho dovuto mettere tre cap da 3,3n in parallelo in uscita dal pentodo. Questo mi ha portato via un po di spazio e di conseguenza mi son dovuto reinventare un po di cose, anche a causa della scheda usata, secondo errore, la quale è più corta del tuo layout.
Stavo pensando, per fare una prova, di collegare l'uscita di un triodo della PI in un finale qualsiasi, ma la testata e la cassa per basso sono in sala prove ed a casa ho solo le casse del pc.
Maledetto banzai che non informa prima della disponibilità dei materiali.
Saluti
Raffaele


