Ciao a tutti,
vi chiedo scusa se a un certo punto sono sparito, purtroppo ancora una volta ho dovuto accantonare il DIY (questa volta addirittura per un buon anno e mezzo) a causa della totale e cronica mancanza di tempo...
Finalmente un paio di mesi fa ho cominciato a riuscire a liberarmi di nuovo qualche spazio per me stesso, e mi sono subito ri-tuffato nei due progetti che avevo in ballo - entrambi quasi alla fine tra l'altro!
Per quel che riguarda il Gem, ho appena completato il lavoro; riassumendo, ho sostituito tutti gli elettrolitici (per quelli di filtro ho dovuto allargare il foro nello chassis, aggiungere una piccola basetta, e in generale essere un po' creativo!

), sostituito le valvole finali, tolto i "death cap", e risaldato il jack del tremolo.
Proprio stamattina sono riuscito ad effettuare un primo test e mi si presenta un problema un po' strano: per i primi secondi l'ampli sembra funzionare perfettamente, dopo di che comincia a "brontolare" - si presenta un calo di tensione lungo l'alimentazione. Ho subito pensato di avere (come al solito!) sbagliato qualcosa coi nuovi collegamenti appena effettuati, ma poi ho provato ad isolare i vari elementi, finchè ho scoperto che la cosa in realtà deriva da una zona che non ho toccato, ovverosia dalle finali.
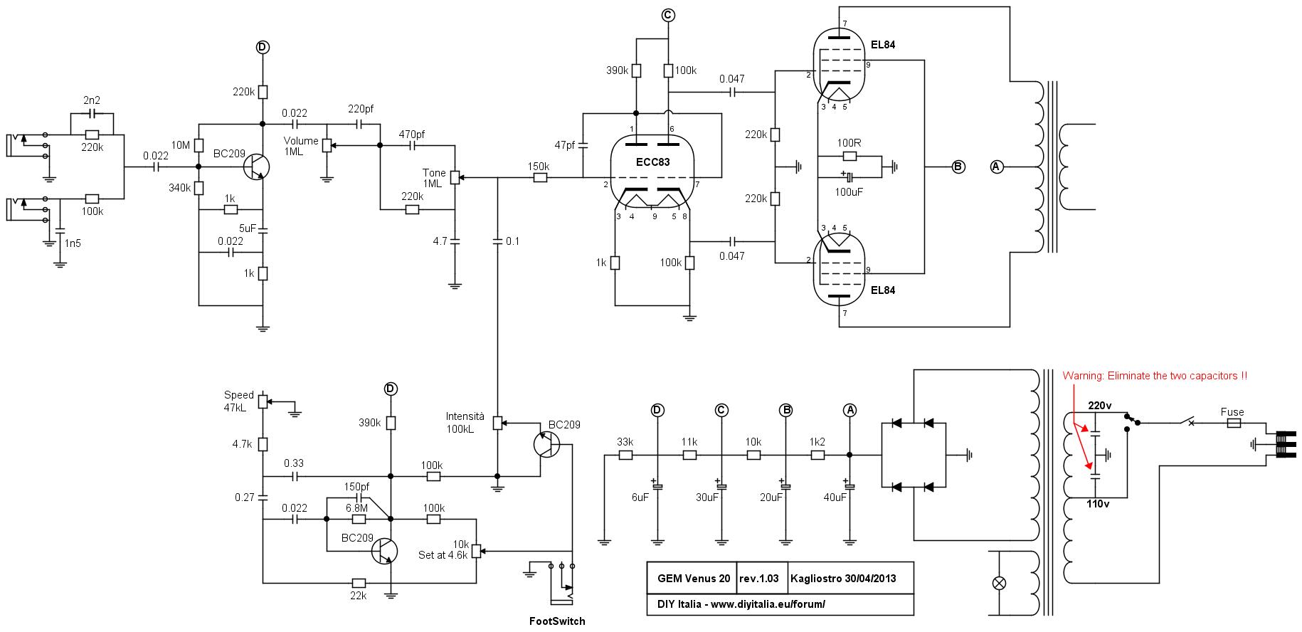
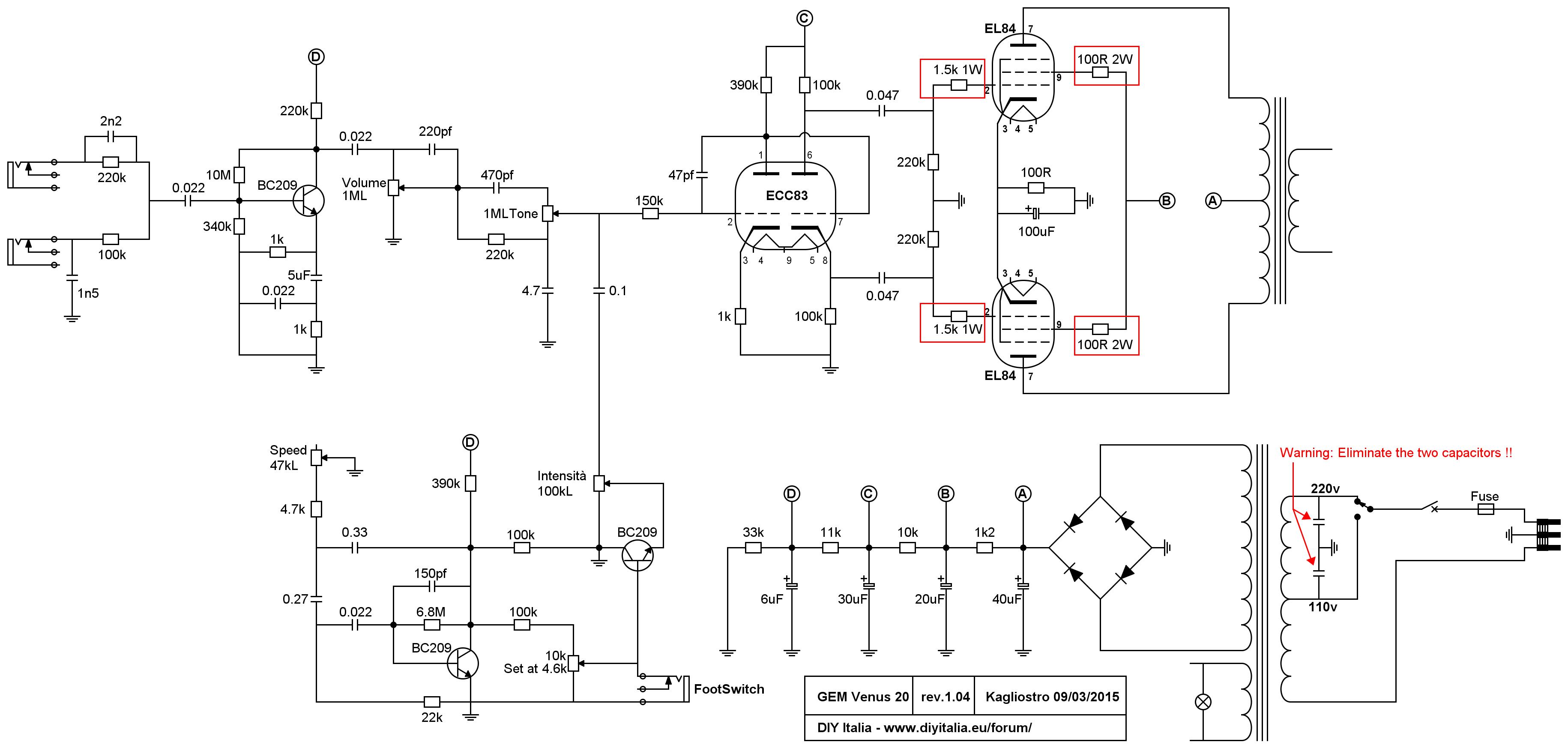
In pratica se le scollego dall'alimentazione - dissaldando il collegamento segnato con la lettera B nello schema disegnato (grazie!) da Kagliostro - la perdita sparisce; tutto sembra filare liscio tra l'altro anche se lascio il collegamento B ma non inserisco le valvole, sia con quelle originali che con quelle nuove.
Qualcuno sa darmi qualche dritta?
(Ri-allego l'ultima versione dello schema)