Gli altri non me ne vogliano ma essendo stato molto utile e disponibile in passato devo necessariamente avere un occhio di riguardo.
Veniamo al dunque:
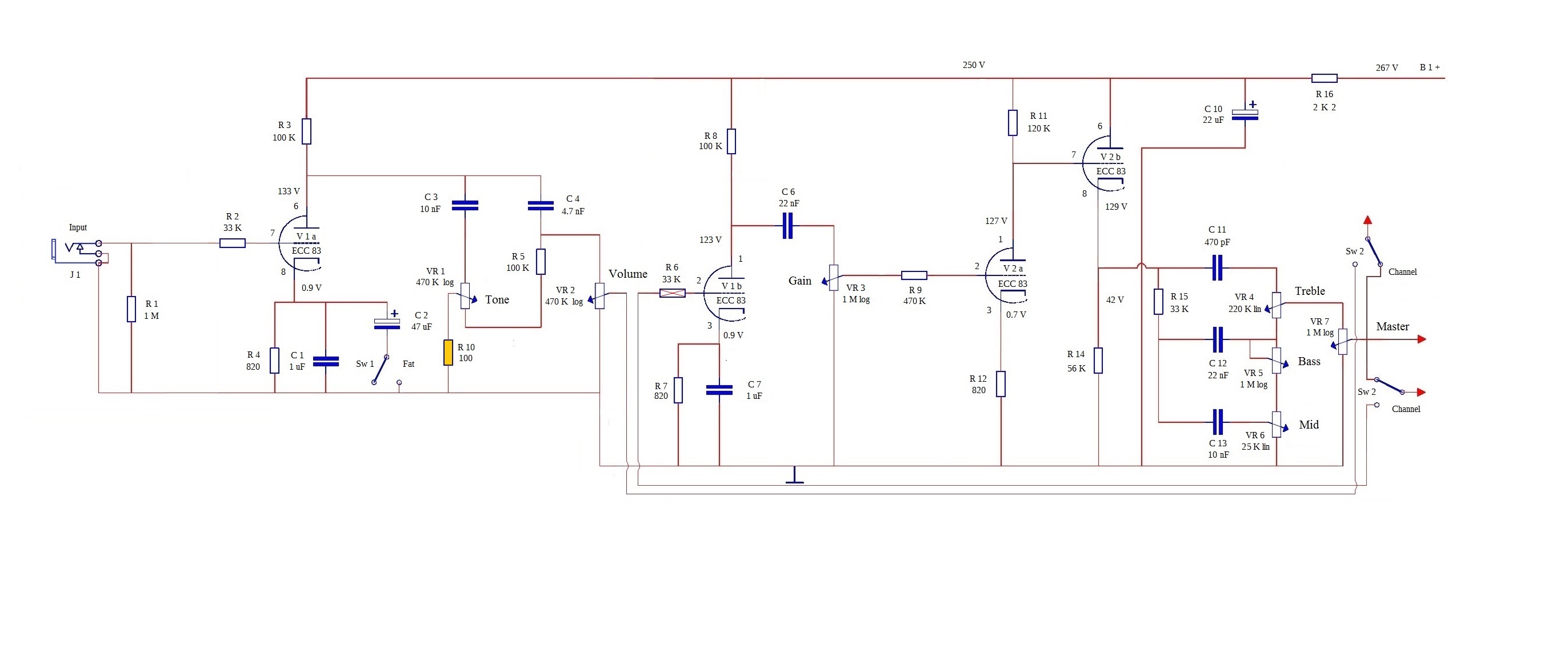
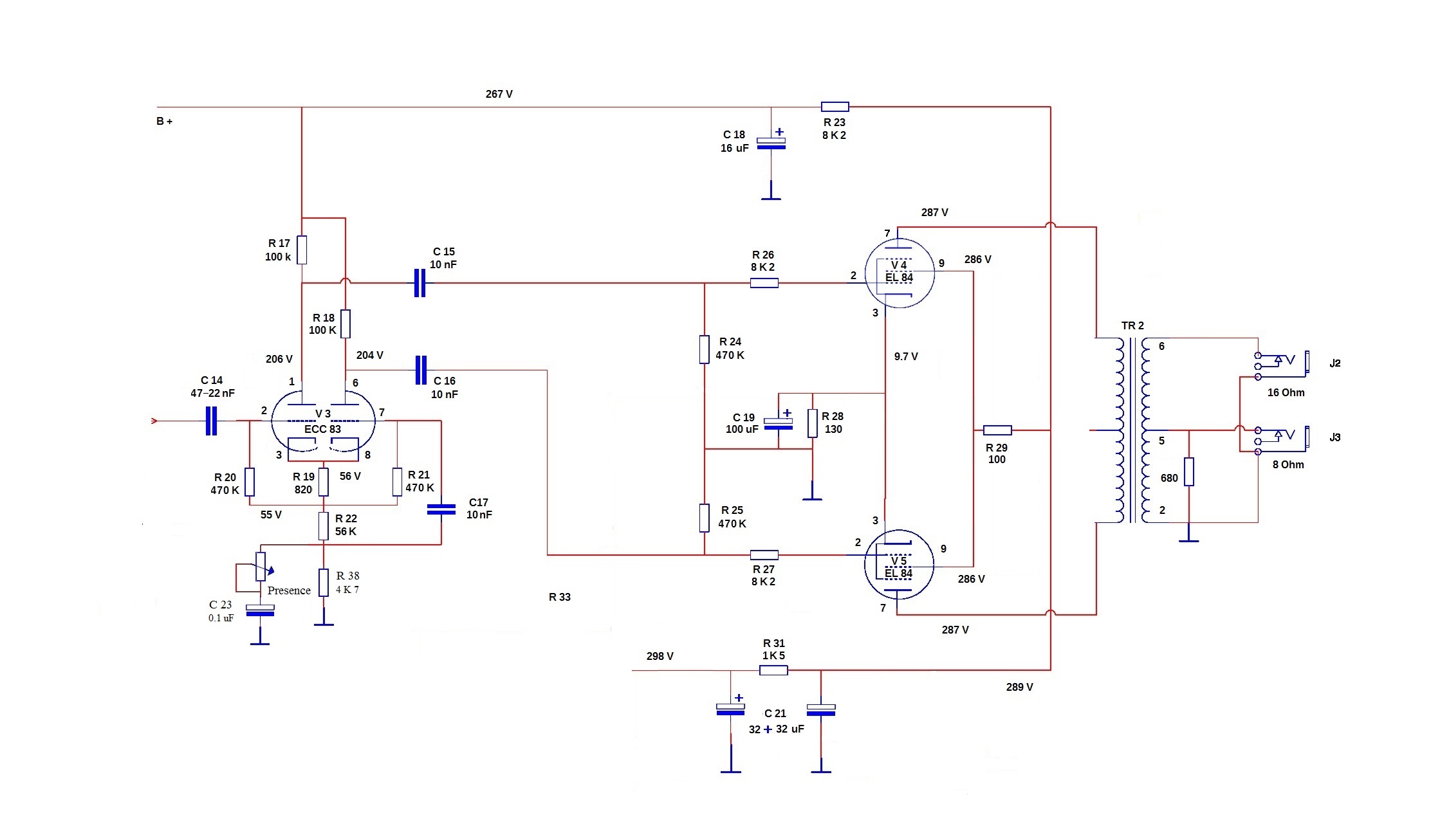
Ho deciso di costruirmi questo benedetto clone Marshall e tra i tanti ho scelto il TMB, a giudicare dagli schemi in circolazione e' molto simile (sarebbe meglio viceversa) al 15 watt che mi sono costruito a gennaio, la differenza sostanziale e' la rettifica a valvola piuttosto che a diodi.
Questa premessa credo sia necessaria per farvi capire cosa voglio ottenere:
Come Cagliostro sa avevo clonato un Pignose GV40 (di cui c'e' il 3d), da allora sono passati un paio di anni durante i quali spinto dalla necessita' di avere un suono british mi ero comprato un Bugera V22 che malgrado non mi dispiacesse troppo non era come io desideravo, da qui l'idea di costruirmelo come volevo io.
Ho optato per il kit Madamp M15MK1 che ha un costo contenuto e di cui ho sentito parlare bene.
Di questo ampli ho notato che il gain era troppo debole per i miei gusti e non amando i pedali la soluzione che ho trovato e' stata quella di usare gli stadi "in cascata" (prego correggermi se sto usando un termine scorretto), ho aggiunto anche il controllo Presence e il Loop FX "analogico".
L'ampli e' una bomba, gain a volonta' e soprattutto zero rumore!
Bene arrivo al punto, in rete si trovano schemi discordanti e la mia intenzione era quella di attenermi quanto piu' possibile alo schema originale per cui confrontandoli tra loro credo di poter adottare lo schema Ceriatone (penso evitando i diodi alla raddrizzatrice ma chiedo lumi).
Nel frattempo tramite il layout Ceriatone sto disegnando lo schema anche se penso non mi servira' molto se non per un fatto:
Vorrei, oltre a dotarlo di controllo Presence e Loop FX come l'altro aggiungere lo split dei canali utilizzando ovviamente un solo ingresso.
Lo chassis (che e' fatto molto bene) un paio di condensatori e le manopole le ho acquistate da Novarria (UPS consegna 1-2 gg lavorativi = 6 gg per consegnare da Milano a Como.. 40km ndr), mentre tutto il resto da Banzai eccetto i trafo che ho acquistato dal Sig. Savino (grazie ai vostri consigli), come valvole ho optato per delle TAD al pre e JJ alle finali, compresa la rettificatrice.
Non appena arriveranno le ultime cose iniziero' l'assemblaggio
Ma il punto e' questo:
Del Madamp il cambio canali viene ottenuto tramite switch manuale in modo che per il pulito si possa usare uno stadio di pre e per il distorto (nel mio caso) l'aggiunta dell' altro stadio; come sapete cambiare canale causa il classico "bop" che vorrei evitare.
Il vero motivo per cui ho aperto questo 3d e' che pur spulciando in rete e pure qui sul sito non sono riuscito a trovare uno schema per il cambio canali con rele' (con aggiunta eventualmente di pedale footswitch), forse non sono capace io di fare la ricerca e alcuni schemi che avete postato in vari 3d non sono piu' visibili, per cui se siete disposti a darmelo ho bisogno del vostro aiuto.
E' sufficiente magari che mi diciate dove trovare le informazioni e nel caso anche cancellare questo 3d se inutile o spostarlo nella sezione adatta se per caso l'ho sbagliata.
Puo' essere anche che vogliate seguire l'andamento dei lavori, sono disponibile a domande e consigli e non pretendo la pappa pronta.
Grazie in anticipo



