Sostieni il forum con una donazione! Il tuo contributo ci aiuterà a rimanere online!
Immagine

TMB 18 watt + Mod

Discussioni di carattere generale sugli amplificatori valvolari...
Billbax
Diyer
Diyer
Messaggi: 137
Iscritto il: 31/07/2013, 17:02
Località: Como

Re: TMB 18 watt + Mod

Messaggio da Billbax » 12/09/2017, 22:27

Grazie mille Robi :numb1:

Purtroppo sono un po' in ritardo coi lavori.. un po' per il tempo meteorologico e un po' perché Banzai fa sempre i suoi casini..
Avendo ordinato un sacco di roba tra questi componenti ed altri per un altro ampli, piu' alcuni componenti per la chitarra che devo fare, nel controllare la lista non mi sono accorto che hanno sbagliato il numero di elettrolitici da 1uF impedendomi cosi' di completare la turrett per cui fino a che non arrivano non la posso completare.
Va beh per ora posto queste foto:
20170912_142306.jpg
20170912_142315.jpg
Boh ho tentato di tutto ma vengono comunque ribaltate...

Billbax
Diyer
Diyer
Messaggi: 137
Iscritto il: 31/07/2013, 17:02
Località: Como

Re: TMB 18 watt + Mod

Messaggio da Billbax » 27/09/2017, 17:32

Ciao Ragazzi

Non ho piu' scritto niente perché mancando ancora i componenti non ho potuto finire la turrett e di conseguenza il lavoro, poi per altre ragioni sono stato fermo per un po' e in questi giorni finalmente mi sono dedicato al case.
Oggi o domani dovrebbe arrivarmi tutto il resto a parte un paio di potenziometri che arriveranno settimana prossima e se Dio vorra' (sarebbe meglio dire Banzai) riusciro' a finire questo benedetto amplificatore.
Non e' il primo case che faccio ma pare che questo sia venuto meglio degli altri, ho semplicemente adottato la tecnica giusta e una colla che finalmente fa il lavoro che deve.
Manca ancora il frontale ma mentre finivo di ritagliare una dima per il body della chitarra mi si e' rotta la lama della sega a nastro quindi fino a settimana prossima sono praticamente fermo.
Oltre a questo mancano i piedini che non so piu' dove ho cacciato e al momento non ho voglia di buttare per aria un sacco di roba per trovarli, domani li cerchero' e li montero', per ora posto le foto del case e penso che le prossime saranno relative al circuito e se va bene anche all'ampli completo; per ora non ho molto da offrire..
20170927_164239.jpg
20170927_164113.jpg
Come al solito qualcuna risulta ribaltata...

(EDIT: Sistemato ribaltamento - K)

Avatar utente
Kagliostro
Amministratore
Amministratore
Messaggi: 9956
Iscritto il: 03/12/2007, 0:16
Località: Prov. di Treviso

Re: TMB 18 watt + Mod

Messaggio da Kagliostro » 27/09/2017, 20:37

Bel risultato :numb1:

--

Con che colla ti sei trovato bene ?

K

Avatar utente
robi
Amministratore
Amministratore
Messaggi: 9760
Iscritto il: 17/12/2006, 13:57
Località: Alba

Re: TMB 18 watt + Mod

Messaggio da robi » 27/09/2017, 21:26

Bravo! Mi accodo a Franco, se volessi condividere più dettagli, noi siamo sempre curiosi!

Billbax
Diyer
Diyer
Messaggi: 137
Iscritto il: 31/07/2013, 17:02
Località: Como

Re: TMB 18 watt + Mod

Messaggio da Billbax » 28/09/2017, 18:27

Ciao Ragazzi grazie dell'interesse e dello stimolo che mi date grazie a questo.

La colla e' della Pattex da 1kg, semplice colla a contatto ma che quando applicata va pressata bene o con un rullo rigido oppure con un martello, questo credo per eliminare le eventuali bolle e assicurarsi che ogni parte venga a contatto della colla; appena applicata da' la possibilita' di staccarla momentaneamente senza perdere la capacita' di incollare, cosa che e' molto utile per quando si fanno gli angoli o le giunture.
Ho voluto provarla perché non riuscivo a trovare quella spray che e' molto piu' comoda perlomeno per il tolex ma devo dire che e' sicuramente piu' economica anche per via della quantita' e tutto sommato vale la pena di usare questa.
Bisogna avere una buona manualita' e maneggiare contemporaneamente sia la spatola normale che quella dentellata, per il tolex si usa quella normale perché passando "di taglio" stende la colla e riesce a livellarla bene mentre sul legno o MDF che sia si stende grossolanamente con la spatola normale per poi passare quella dentellata per livellarla.
Bisogna essere abbastanza veloci e procedere con metodo un "settore" alla volta e il sistema descritto qui sopra consente di proseguire con il lavoro fino alla fine lasciando il tempo necessario tra l'esalazione e l'incollaggio, pensavo peggio quindi adottero' questo sistema anche in futuro.

Bene, santo Banzai mi ha fatto pervenire "il grosso" di quello che mi mancava e ho completato la turrett deciso la disposizione del pot controllo presence e dell'interruttore "fat" forato lo chassis per il fissaggio dei pot ricalibrato alcuni fori e fissato le parti "meccaniche", ho dovuto decidere per ovvie ragioni di lasciare l'interruttore di commutazione dei canali nel retro dello chassis, questo per via del fatto che lo utilizzero' raramente e successivamente aggiungero' una presa per il pedale grazie alle vostre info.
Domani procedero' con il collegare tutto cio' che e' possibile e possibilmente anche i trasformatori, per ora ho queste fotine:
20170928_110146.jpg
20170928_172058.jpg
20170928_172134.jpg

Avatar utente
Kagliostro
Amministratore
Amministratore
Messaggi: 9956
Iscritto il: 03/12/2007, 0:16
Località: Prov. di Treviso

Re: TMB 18 watt + Mod

Messaggio da Kagliostro » 28/09/2017, 22:16

Bene, belle foto :numb1:

grazie per aver specificato in merito alla colla

ma ... allora non hai steso su cabinet e tolex ed atteso i canonici 10-15 minuti che asciugasse per poi assemblare il tutto (in modo immediato e senza poter riposizionare), ma hai approfittato del tempo di evaporazione del solvente per poter effettuare eventuali piccoli riposizionamenti, ho capito giusto ?

La Pattex da 1Kg di cui parli è tipo Bostik Superchiaro ? Ho qualche difficoltà ad identificare che tipo di Pattex hai usato, hai una sigla o puoi trovare un link dove si veda che di che tipo si tratta ?

Grazie

K

Billbax
Diyer
Diyer
Messaggi: 137
Iscritto il: 31/07/2013, 17:02
Località: Como

Re: TMB 18 watt + Mod

Messaggio da Billbax » 30/09/2017, 7:28

Ciao K

E' la colla a contatto per laminati K 01 http://www.portalehenkel.it/brands/prod ... 850ml.html.

Forse mi sono spiegato male, quando si stende la colla hai diciamo i lati esterni e quelli interni del cabinet, dopo che hai steso la colla sul tolex e sul lato esterno del cabinet la stendi giustamente anche all'interno, mentre fai l'interno il tolex e l'esterno del cabinet esalano cosi' che quando hai finito l'interno sono gia' pronti per essere uniti e una volta uniti e pressati questi l'interno ha gia' esalato e puoi procedere con l'applicazione del tolex (si fa prima a farlo che a dirlo).
Una volta unite le parti esterne si sistemano gli angoli che vanno tagliati a filo struttura in modo che restino sovrapposti (immagina due striscie che si incrociano a 90° e formano un quadrato) per poi incidere in diagonale con la lametta di modo che sollevando poi una parte si toglie il triangolino sottostante e si riposiziona la parte sollevata creando cosi' una giunzione perfetta dell'angolo, dopodiche' si procede con l'applicazione del tolex sui lati interni, questo modo di procedere da' il tempo a tutta la colla di far evaporare il solvente.

Ieri sera non ho potuto pubblicare le foto di avanzamento dei lavori, ho dovuto di nuovo forare lo chassis per posizionare il TA (avrei dovuto controllare prima) e ho collegato il segnale di ingresso piu' qualche pot e la sezione riscaldatori, oggi procedero' coi collegamenti alle valvole o comunque quello che mi e' possibile fare tralasciando quello che non posso oggettivamente fare e quello che non potro' fare in quella sequenza, al momento ho le foto di ieri:
20170929_152123.jpg
20170929_192028.jpg

Billbax
Diyer
Diyer
Messaggi: 137
Iscritto il: 31/07/2013, 17:02
Località: Como

Re: TMB 18 watt + Mod

Messaggio da Billbax » 12/10/2017, 8:09

Eccomi qua di nuovo..

Ciao ragazzi, sembra incredibile ma sto ancora aspettando 3 miseri potenziometri e un selettore rotativo per poter completare l'ampli..
Dovrebbero arrivare oggi, mah..
Comunque nel frattempo mi sono dato da fare, a parte quei 4 componenti ho completato tutti i collegamenti possibili, ho ridisegnato il layout e mi sono pure accorto che gli schemi del pre e del finale contenevano un paio di errori..
Prima di ripubblicarli chiedo a voi se e' il caso di sostituire i file gia' pubblicati o metterli qui di seguito, attendo istruzioni..
Ah ho anche completato il case quindi tanto per non venir qui a mani vuote ho un paio di foto, non guardatevi in giro.. :ops:
20171008_090116b.jpg
20171008_090127b.jpg
Ho anche trovato il modo per evitare che le foto vengano capottate, la risoluzione non e' la stessa dell'originale ma puo' andare.
A presto spero..

Billbax
Diyer
Diyer
Messaggi: 137
Iscritto il: 31/07/2013, 17:02
Località: Como

Re: TMB 18 watt + Mod

Messaggio da Billbax » 14/10/2017, 23:42

Ciao ragazzi

I pot sono finalmente arrivati e ho completato l'ampli.
Come l'ho acceso non andava.. colpa della spia 220 V collegata male, dopo le prime imprecazioni e la speranza che non fosse dovuto al trafo ho fatto i collegamenti come di dovere e finalmente si e' acceso, e fin qui tutto bene..
Il canale pulito funziona bene compreso il selettore "fat" mentre il canale TMB diciamo che ha qualche problemino..
Ho ricontrollato per l'ennesima volta tutto quanto il circuito, eventuali saldature mal eseguite o collegamenti sbagliati ma e' tutto corretto, quello che succede e' che il volume e' bassissimo c'e' un rumore di sottofondo fisso ma non esagerato e quando vado a muovere i pot del volume o del master o dell'equalizzazione si mette a fischiare.
Ho tentato alcune cose ma pare non ci sia niente da fare e non capisco il perché, fondamentalmente e' lo stesso circuito del 15 watt che ho realizzato e di cui vi ho gia' parlato che pero' non ha mai dato problemi di questo tipo.
Qualcuno di voi ha qualche idea?

Avatar utente
Kagliostro
Amministratore
Amministratore
Messaggi: 9956
Iscritto il: 03/12/2007, 0:16
Località: Prov. di Treviso

Re: TMB 18 watt + Mod

Messaggio da Kagliostro » 15/10/2017, 9:18

Il volume basso potrebbe essere anche una massa

mentre i fischi richiamano l'idea di un'autooscillazione

Con un qualsiasi circuitino adattato come audio probe (una cassa amplificata da PC con la solita sondina con cap ad esempio)

potresti provare a seguire il segnale nel suo percorso e vedere se riesci ad identificare il punto in cui si presentano i problemi

K

Avatar utente
robi
Amministratore
Amministratore
Messaggi: 9760
Iscritto il: 17/12/2006, 13:57
Località: Alba

Re: TMB 18 watt + Mod

Messaggio da robi » 15/10/2017, 16:54

Inverti i cavi dalla PI alle finali e guarda se il fischio sparisce.

Billbax
Diyer
Diyer
Messaggi: 137
Iscritto il: 31/07/2013, 17:02
Località: Como

Re: TMB 18 watt + Mod

Messaggio da Billbax » 16/10/2017, 16:22

Ciao

Ho risolto il problema del fischio, avevo saldato una res 100R invece che una 100K al pin 1 di V1a... non sapete quante volte ho ricontrollato tutto e l'ho scoperto controllando i colori dei valori delle resistenze (beato programmino).
Fino a qui tutto bene solo che ora il fischio me lo fa il finale, cioe' se tengo il volume da 0 a 1 tutto bene, nessun rumore di fondo, invece aumentandolo da 2 a 3 inizia a fischiare dopodiche' smette (somiglia molto alla microfonia delle valvole ma le ho sostituite in vari set tutte nuove e non sono quelle), sempre a 2 inizia un rumore di fondo che aumenta aumentando il volume mantenendo l'effetto microfonico ma senza fischio.

Ho provato a sostituire i condensatori della PI con altri di diverso valore ed anche come ha detto Roby a invertire gli ingressi ma niente da fare..

Ecco qua!!
Mentre scrivevo continuavo a fare delle prove e ho scoperto cos'era..
In pratica era il controllo presence, era collegato come nell'altro ampli ma non essendo convinto ho controllato ancora e ho scoperto che stranamente e dire stranamente e' poco nell'altro funziona mentre in questo ho dovuto collegare una res di 100K all'uscita speacker.
In questo ampli la PI ha due ingressi dove uno e' per il clean e l'altro per il TMB, in altri ampli si sfrutta solo un ingresso e si collega l'altro ingresso alla resistenza che va a massa aggiungendo poi a questo nodo una resistenza tra nodo e massa e sempre allo stesso nodo un potenziometro con un condensatore i quali andranno a massa essi stessi (se non mi sono spiegato bene basta guardare il circuito originale e confrontarlo con il mio).
Questo avevo fatto nell'altro ampli (e non so perché ma funziona) ma poi controllando il circuito del mio Pignose da dove ho preso l'idea del Presence ho notato che allo stesso nodo di cui parlavo prima c'e' collegata una resistenza di 100K che va all'uscita speacker.

Bene posso dirmi soddisfatto e grazie comunque della collaborazione, stasera pubblichero' le foto perché adesso devo rimontare tutto [icon_e_biggrin.gif] .

Ditemi se devo pubblicare gli schemi corretti come avevo chiesto in precedenza, ciao a tutti.

Avatar utente
Kagliostro
Amministratore
Amministratore
Messaggi: 9956
Iscritto il: 03/12/2007, 0:16
Località: Prov. di Treviso

Re: TMB 18 watt + Mod

Messaggio da Kagliostro » 16/10/2017, 18:02

Schemi corretti ... sì, perché no ?

poi magari mettiamo un riferimento dove ci con quelli errati che punta allo schema corretto

Ciao

K

Billbax
Diyer
Diyer
Messaggi: 137
Iscritto il: 31/07/2013, 17:02
Località: Como

Re: TMB 18 watt + Mod

Messaggio da Billbax » 17/10/2017, 0:25

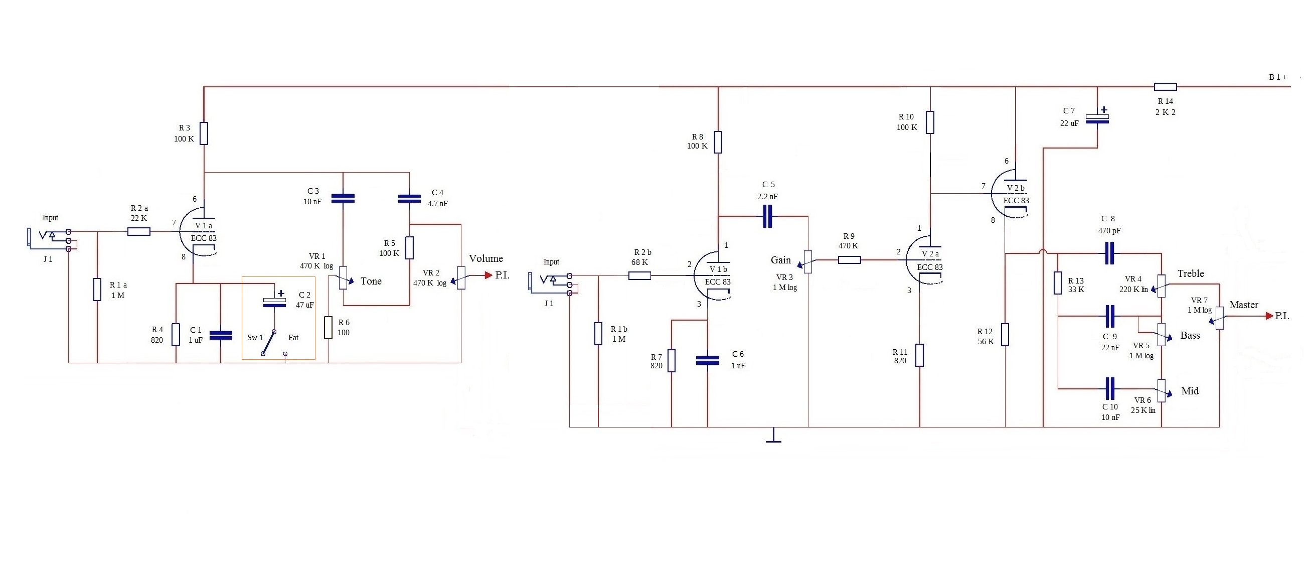
Come promesso posto gli schemi corretti.
Premetto che si rifanno al layout di Ceriatone quindi senza le mod eccetto quella racchiusa dal quadrato arancione nello schema del pre, quella l'ho dovuta lasciare per non dover rinumerare tutti i condensatori.
Mi e' sembrato corretto volerli postare per evitare la confusione che ne sarebbe seguita.
Questi sono gli unici schemi in rete di quello specifico layout che dal mio punto di vista contiene alcune scorrettezze ma potrei dirlo con certezza solo quando qualcuno pubblichera' gli schemi originali Marshall.
Marshall TMB 18 Pre B.jpg
Marshall TMB 18 Finale B.jpg
Manca la parte del TA ma e' sufficiente quella del layout o chi vuole semplicemente la aggiunge.
Spero siano utili.

Billbax
Diyer
Diyer
Messaggi: 137
Iscritto il: 31/07/2013, 17:02
Località: Como

Re: TMB 18 watt + Mod

Messaggio da Billbax » 17/10/2017, 0:48

Per onorare un'altra promessa posto qualche foto dell'ampli:
20171016_164140.jpg
20171013_160414.jpg
20171016_084514.jpg
Come potete vedere e' abbastanza ordinato anche se il prossimo lo faro' senz'altro meglio, non ho aggiunto il loop fx perché al momento non mi serve e ho notato con piacere che il cambio di canale non crea nessun bop.
Al momento posso dire che ha un comportamento molto diverso dal 15 watt menzionato precedentemente, soprattutto nell'uso e gestione dei due volumi e che i bassi non sono troppo invadenti come piace a me.
Quello che non capisco e' perché il controllo Tone di V1a da 8 a 10 ha come un calo di volume (questo succedeva anche nell'altro ampli prima che eliminassi il controllo stesso) indipendentemente dall'usare questo canale da solo o in cascata, qualcuno sa dirmi il perché?

Rispondi