Sostieni il forum con una donazione! Il tuo contributo ci aiuterà a rimanere online!
Immagine

Testata 50w nuovo progetto

Discussioni di carattere generale sugli amplificatori valvolari...
marco73guitar
Diyer Aiutante
Diyer Aiutante
Messaggi: 64
Iscritto il: 07/03/2017, 13:35

Re: Testata 50w nuovo progetto

Messaggio da marco73guitar » 02/02/2018, 10:40

Ragazzi, evitiamo di fare commenti stupidi per favore, mi sembra di essere stato molto educato esponendo una richiesta,
se poi come mi avete risposto questa richiesta è troppo grande o impossibile per il forum, io ho capito la situazione ma purtroppo mi devo rassegnare perchè davvero non ho tempo di mettermi a studiare tutta quella roba, e per di più non sapendo l'inglese, (mannaggia a me a ritornare indietro di una 30 anni :hummm_1: )il tutto mi resta al quanto difficile.
Non è una questione di pappa pronta era una richiesta di un analisi del circuito in questione dalla serie se cambio questa resistenza sul katodo e la metto più grande o più piccola succede questo, se cambio questo condensatore di filtro qui succede questo ecc. ecc.
Se poi mi si risponde studia, avessi tempo lo farei, accetto anche questa risposta con educazione ma non commenti come vuoi la pappa pronta!!! questo non è di buon gusto,
Buona giornata a tutti.

Avatar utente
robi
Amministratore
Amministratore
Messaggi: 9796
Iscritto il: 17/12/2006, 13:57
Località: Alba

Re: Testata 50w nuovo progetto

Messaggio da robi » 02/02/2018, 11:27

Da parte mia, il commento / non commento é dovuto a due motivi che mi hanno fortemente stupito.

Il primo è che pensassi che si possa fare un'analisi di un circuito in breve tempo. Non è neppure lontanamente pensabile, perchè per giungere ad un modesto livello di esperienza sull'interazione dei vari stadi (ogni singola variazione cambia tutti i parametri a valle) ci vogliono anni di esperienza, oltre agli studi. È come se andassi al CERN e dicessi: "mi spiegate cosa cambia se modifico i vari parametri dell'acceleratore? No? Non siete in grado di spiegarmelo in poche parole e mi dite che devo studiare? Se avessi tempo studierei senza che me lo diciate voi, vi pare? Se non siete in grado di spiegarlo e volete persone che sanno già tutto, a cosa servite?". Cosa credi che mi risponderebbero? Non è questione di pappa pronta, ma di capire che certi fenomeni hanno bisogno di tempo per essere assimilati, compresi, e quindi utilizzati a nostro favore. Altrimenti io avrei avuto due lauree a quattro anni, quando ho iniziato a leggere e scrivere.

Il secondo é il tono. Non si tratta di educazione o meno (ci mancherebbe ancora che ci insulti perchè non ti inculchiamo tutto lo scibile umano in cinque minuti!), ma della risposta palesemente stizzita che hai dato, come se fossimo noi a non voler perdere tempo a spiegare.

La terza cosa (avevo detto due, vero? :hummm_1: ) é che questo ragionamento non venga da un ragazzino nato nel 2004, dal quale potrei ancora comprenderlo, non accettarlo ma non comprenderlo, ma viene da uno nato 30 anni prima. Questo sì mi perplime parecchio.

Come hai poco tempo tu, ne abbiamo poco tutti, e lo dedichiamo ad aiutare gli altri, nei limiti del ragionevole.
Quello che non voglio fare, è sprecare tempo a spiegare come ci si comporta a chi è molto più grande di me.
Spero che un messaggio sia stato sufficiente, grazie.

marco73guitar
Diyer Aiutante
Diyer Aiutante
Messaggi: 64
Iscritto il: 07/03/2017, 13:35

Re: Testata 50w nuovo progetto

Messaggio da marco73guitar » 02/02/2018, 14:19

Ciao Robi, io non mi riferivo alla tua risposta, comunque se posso risponderti punto per punto:
punto primo, dato la mia non conoscenza, non credevo avessi fatto una richiesta tipo, mi portate su Marte?
punto due, ti riferisci a quale tono? alla battuta "se non le sai le cose salle"?? era una battuta che faceva (credo) Laurenti con Bonolis diversi anni fà in TV (se ci mettiamo a litigare su un forum per questo siamo apposto forse avrei dovuto aggiungere un emoticon sorridente su questo posso anche darti ragione).
Punto tre, proprio perchè non ho 30 anni ma 44 non mi faccio dire dal primo che arriva "Vuoi la pappa pronta" dato che di sacrifici nella vita ne ho fatti e anche tanti, non mi ritengo una persona maleducata, menefreghista e tanto meno nulla facente.
Quarto punto, siamo d'accordo a metà, di certo non devi insegnarmi a vivere, no.... credo proprio di non averne bisogno... su fatto che stiamo perdendo tempo discutendo più o meno animatamente di questioni che non riguardano la conoscenza nel campo dell'elettronica sono pienamente d'accordo.
Se posso, aggiungo anche: ( credo ) che se avessi avuto io una conoscenza molto più elevata delle persone che frequentano il forum e che mi hanno risposto, probabilmente sarei stato trattato, diciamo..... diversamente, ma questa è la natura dell'essere umano spesso si considera solo la persona bella, brava e perfetta.
Comunque, concludo con il chiedere SCUSA per via del mio messaggio di risposta che è passato come di STIZZA.
Mi piacerebbe restare nella community cercando di poter capire qualcosa pian piano.
Intanto, dato che mi piace il suono del canale Crunch della JVM410H sai che faccio?
Me la vado a Comprareeeeee :ok_1: :ok_1: :gui2: :gui2:
Buona Giornata a tutti !!!

Avatar utente
piadina
Diyer Esperto
Diyer Esperto
Messaggi: 254
Iscritto il: 20/10/2014, 22:58
Località: provincia Venezia

Re: Testata 50w nuovo progetto

Messaggio da piadina » 05/02/2018, 19:19

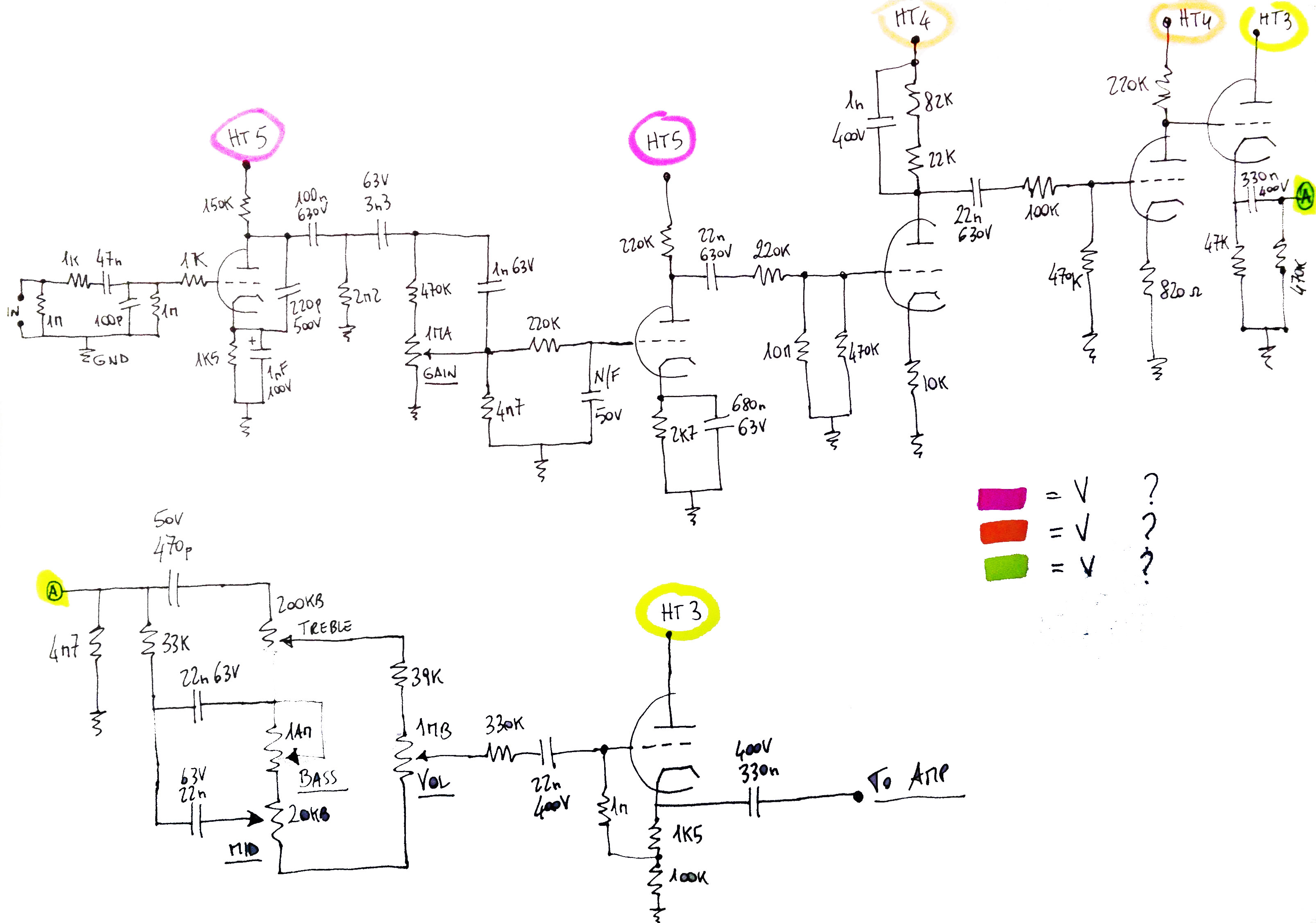
Ht5 ( 320-305)
Ht4 ( 330)
Ht3 ( >340)

Provo

marco73guitar
Diyer Aiutante
Diyer Aiutante
Messaggi: 64
Iscritto il: 07/03/2017, 13:35

Re: Testata 50w nuovo progetto

Messaggio da marco73guitar » 06/02/2018, 18:24

Ciao, grazie per l'aiuto, ma ho smontato tutto :muro: :muro:
quando riesco ributto tutto su pian pianino cercando di fare un circuito pulito e senza tanti fronzoli di cavi volanti.
Poi proverò queste alimentazioni che se ho capito bene dovrebbero cambiare il punto di lavoro di ogni stadio giusto?
Comunque grazie. :numb1:

Avatar utente
piadina
Diyer Esperto
Diyer Esperto
Messaggi: 254
Iscritto il: 20/10/2014, 22:58
Località: provincia Venezia

Re: Testata 50w nuovo progetto

Messaggio da piadina » 06/02/2018, 22:55

ma neanche più di tanto, sono i vari valori di R C e il tipo di configurazione che dai a fare la vera differenza, come lo realizzi point to point ?

Avatar utente
piadina
Diyer Esperto
Diyer Esperto
Messaggi: 254
Iscritto il: 20/10/2014, 22:58
Località: provincia Venezia

Re: Testata 50w nuovo progetto

Messaggio da piadina » 06/02/2018, 23:10

non pi piace come vuoi gestire il pre, nel senso che tu vorresti fare regolazione gain con una sola manopola x tutta la gamma del suono che vuoi ottenere, cioè passare da un pulito a un crunch da come ho capito. NN verrà mai bene, devi aggiungere una levetta di quelle che trovi di solito clean\crunch o rock\jazz o simila, perchè cosi ti attacca\stacca resistenze\condensatori\collegamenti di valore più appropriato per il suono voluto, con una sola configurazione e dura.

marco73guitar
Diyer Aiutante
Diyer Aiutante
Messaggi: 64
Iscritto il: 07/03/2017, 13:35

Re: Testata 50w nuovo progetto

Messaggio da marco73guitar » 07/02/2018, 0:22

Si si quello era sottointeso parlo di interruttori per passare dal suono clean al crunch però questo era un problema da affrontare in seguito quando ho bilanciato bene il canale crunch e suona bene almeno credo.
Per la realizzazione iniziale point to point poi magari in seguito potevo pensare ad un pcb.

marco73guitar
Diyer Aiutante
Diyer Aiutante
Messaggi: 64
Iscritto il: 07/03/2017, 13:35

Re: Testata 50w nuovo progetto

Messaggio da marco73guitar » 20/03/2018, 18:21

Ciao a tutti ragazzi, in questi giorni ho rimesso con calma le mani al progetto, dopo aver letto un pò qua e la e giocato un pò
con i calcolatori di Amp Books (credo che conosciate tutti il sito).
Allora sono riuscito a dare un suono a questo canale, che si spinge di gran lunga oltre il crunch perchè ha gain da vendere,
solo che il suono resta carichissimo di acuti, tanto che per avere un suono accettabile e sottolineo accettabile a quello che ho in testa io
devo chiudere completamente il potenziometro dei treeble e ancora si sentono in risalto delle frequenze molto alte, cosa mi consigliate? mettere un filtro passa basso ? se si dove meglio inserirlo?
Ah dimenticavo ho abbassato molto le tensioni di alimentazione del pre adesso lavoro tra i 230v e i 270v (sono le tensioni originali).
Ciao e grazie ancora.
:Gra_1:

Avatar utente
Kagliostro
Amministratore
Amministratore
Messaggi: 9986
Iscritto il: 03/12/2007, 0:16
Località: Prov. di Treviso

Re: Testata 50w nuovo progetto

Messaggio da Kagliostro » 20/03/2018, 21:34

Ciao

Non è un tipo di info che riesca a darti io

ma se c'è qualcuno che sa cosa consigliarti (avendone il tempo)

sarebbe oltremodo utile/indispensabile che tu postassi lo schema con la situazione attuale

comprendente le modifiche che hai fatto per arrivare al suono che hai adesso

altrimenti che fanno .... usano la sfera di cristallo ? [icon_e_biggrin.gif] ;)

K

marco73guitar
Diyer Aiutante
Diyer Aiutante
Messaggi: 64
Iscritto il: 07/03/2017, 13:35

Re: Testata 50w nuovo progetto

Messaggio da marco73guitar » 21/03/2018, 9:53

kagliostro ha scritto:
20/03/2018, 21:34
Ciao

Non è un tipo di info che riesca a darti io

ma se c'è qualcuno che sa cosa consigliarti (avendone il tempo)

sarebbe oltremodo utile/indispensabile che tu postassi lo schema con la situazione attuale

comprendente le modifiche che hai fatto per arrivare al suono che hai adesso

altrimenti che fanno .... usano la sfera di cristallo ? [icon_e_biggrin.gif] ;)

K

Ciao kagliostro, hai ragione lo davo per scontato, prechè lo schema è pari pari a quello che già ho postato cambiano le tensioni di alimentazione nelle anodiche, adesso ho con il carico su HT5 230V, su HT4 237V e su HT3 230V (Forse quest'ultima è un pò bassina perchè dovrebbe essere di 268V)
Grazie ancora.

Post Accorpato

http://www.diyitalia.eu/download/file.p ... &mode=view

questo è lo schema.
:bye1:

Avatar utente
Kagliostro
Amministratore
Amministratore
Messaggi: 9986
Iscritto il: 03/12/2007, 0:16
Località: Prov. di Treviso

Re: Testata 50w nuovo progetto

Messaggio da Kagliostro » 21/03/2018, 16:18

Ah, credevo tu avessi cambiato i valori dei componenti di quel canale

quindi nessun cambiamento componenti ma solo cambiamento dei livelli dell'anodica

OK, adesso la situazione è più chiara



K

marco73guitar
Diyer Aiutante
Diyer Aiutante
Messaggi: 64
Iscritto il: 07/03/2017, 13:35

Re: Testata 50w nuovo progetto

Messaggio da marco73guitar » 21/03/2018, 18:36

yes.. oggi ho stabilizzato la tensione dell'anodica HT3 a 268V ,ho fatto delle prove con il valore del condensatore che si trova tra la griglia e la massa secondo stadio, ho provato vari cap a partire da 680p - 2.2n - 4.7n più si va verso i microfarad come valore più il suono si pulisce diventa meno incazzato, la testa originale non lo monta proprio ma se lo tolgo ho un camion rimorchio di gain :surpr: :surpr: :surpr:
In più ho aggiunto una resistenza da 4.7M tra out del pre e in del finale in serie, il suono si è scurito moltissimo come prevedevo, vorrei aggiungere un cap di by-pass domani provo.
Così ho tagliato molto gli acuti ... ma resta sempre molto zanzaroso tipo ds1 per intenderci
:Gra_1: :bye1:

marco73guitar
Diyer Aiutante
Diyer Aiutante
Messaggi: 64
Iscritto il: 07/03/2017, 13:35

Re: Testata 50w nuovo progetto

Messaggio da marco73guitar » 21/03/2018, 18:36

yes.. oggi ho stabilizzato la tensione dell'anodica HT3 a 268V ,ho fatto delle prove con il valore del condensatore che si trova tra la griglia e la massa secondo stadio, ho provato vari cap a partire da 680p - 2.2n - 4.7n più si va verso i microfarad come valore più il suono si pulisce diventa meno incazzato, la testa originale non lo monta proprio ma se lo tolgo ho un camion rimorchio di gain :surpr: :surpr: :surpr:
In più ho aggiunto una resistenza da 4.7M tra out del pre e in del finale in serie, il suono si è scurito moltissimo come prevedevo, vorrei aggiungere un cap di by-pass domani provo.
Così ho tagliato molto gli acuti ... ma resta sempre molto zanzaroso tipo ds1 per intenderci
:Gra_1: :bye1:

Avatar utente
Kagliostro
Amministratore
Amministratore
Messaggi: 9986
Iscritto il: 03/12/2007, 0:16
Località: Prov. di Treviso

Re: Testata 50w nuovo progetto

Messaggio da Kagliostro » 21/03/2018, 22:27

Guarda, io su questi lavori di affinamento non ne capisco molto

solo che mi pare anacronistico baypassare la res ed il pot del gain con il cap da 1n per poi andare a shuntare a massa il segnale tramite il cap

tra griglia del secondo stadio e massa

E' un po' come dover riempire una cisterna ed aprire troppo il rubinetto dell'acquedotto e per risolvere si buttasse via una parte dell'acqua

invece di mandarla alla cisterna, non sarebbe più logico aprire meno il rubinetto ?

Secondo me dovresti lavorare sul cap da 1n del bypass e/o su quelli che lo precedono

K

Rispondi