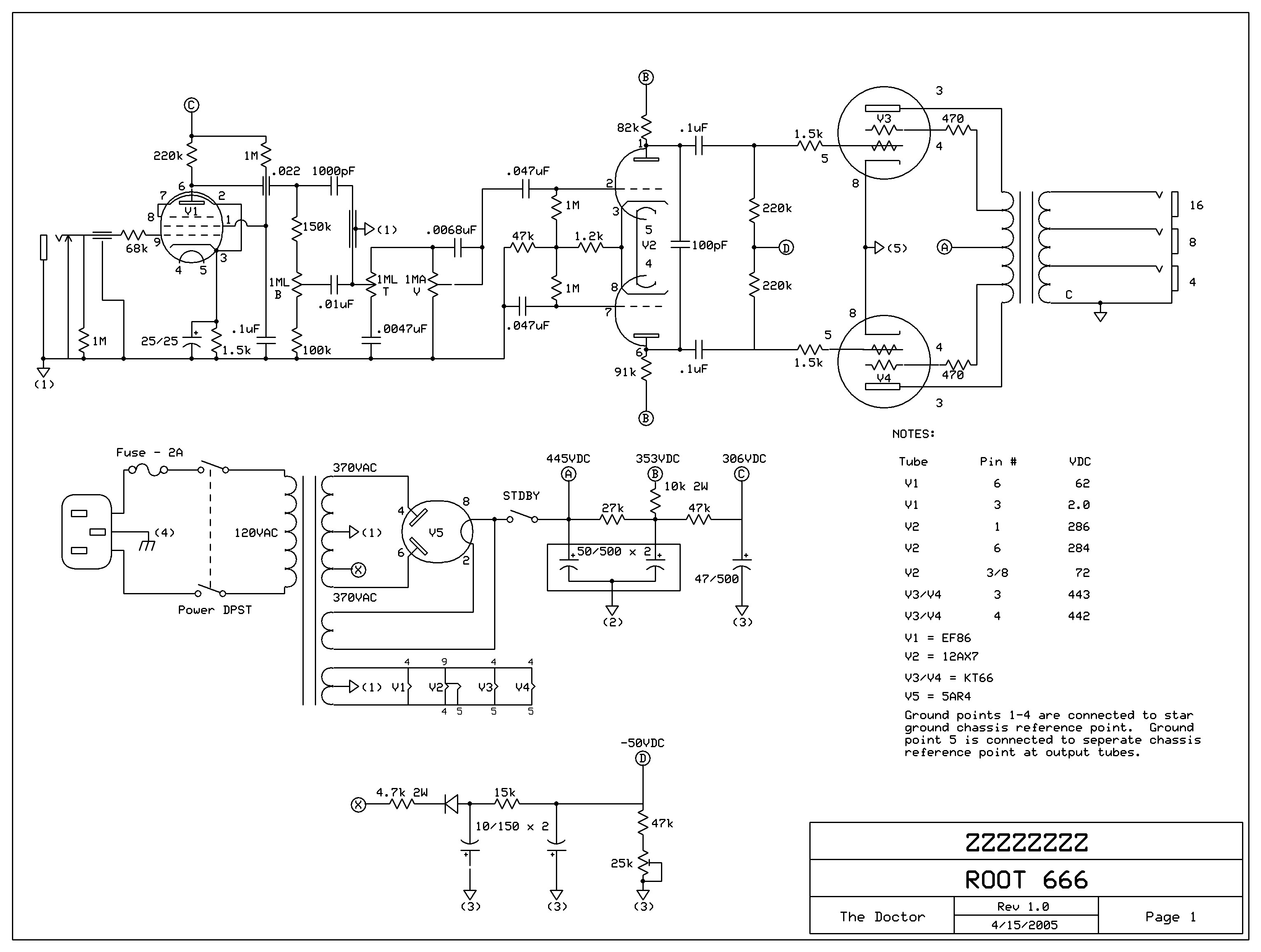
Buongiorno a tutti ho comprato usato un DR Z Route 66 con trafo di uscita bruciato,allego schema
le valvole finali sono KT66,ho trovato un trafo hammond 1650HA
secondo voi può andare bene ? Poi vi chiedo, se volessi utilizzare 2 EL34 posso utilizzare sempre lo stesso TU o no ?
molte grazie a tutti
Trafo DR Z route66
- Kagliostro
- Amministratore

- Messaggi: 9920
- Iscritto il: 03/12/2007, 0:16
- Località: Prov. di Treviso
Re: Trafo DR Z route66
Non so darti una risposta certa
però il TU che indichi (1650HA), anche leggendo un po' in giro, dovrebbe andar bene
Qualcuno azzarda anche il 1650PA
--
InMadOut a chi gli chiedeva aveva anche indicato un 8K di primario ma non so se fosse per motivi tecnici o se per lui era più semplice fornire quello (magari per una questione di disponibilità immediata)
Come dicevo, purtroppo una risposta certa al 100% non ce l'ho
--
Per quanto riguarda il passaggio alle EL34, se il TA ha abbastanza corrente per i filamenti (2 x 1.5A invece di 2x 1.27A delle KT66)
con lo steso TU UL per le KT66 dovresti farcela
K
però il TU che indichi (1650HA), anche leggendo un po' in giro, dovrebbe andar bene
Qualcuno azzarda anche il 1650PA
--
InMadOut a chi gli chiedeva aveva anche indicato un 8K di primario ma non so se fosse per motivi tecnici o se per lui era più semplice fornire quello (magari per una questione di disponibilità immediata)
Come dicevo, purtroppo una risposta certa al 100% non ce l'ho
--
Per quanto riguarda il passaggio alle EL34, se il TA ha abbastanza corrente per i filamenti (2 x 1.5A invece di 2x 1.27A delle KT66)
con lo steso TU UL per le KT66 dovresti farcela
K
Re: Trafo DR Z route66
Ciao Kagliostro grazie parlavo adesso con il tecnico di HVID valvole audio.com e mi conferma che va bene ,per le el34 il TA ha 3,15+3,15 6A
penso di farcela,ti ringrazio quando ho finito il lavoro ti faro sapere comunque sembra un ottimo ampli solo che il controllo di toni mi porta via un sacco di segnale, perche mi hanno riferito che collegandolo senza va molto di più!Ti farò sapere ciao e grazie
penso di farcela,ti ringrazio quando ho finito il lavoro ti faro sapere comunque sembra un ottimo ampli solo che il controllo di toni mi porta via un sacco di segnale, perche mi hanno riferito che collegandolo senza va molto di più!Ti farò sapere ciao e grazie
- Kagliostro
- Amministratore

- Messaggi: 9920
- Iscritto il: 03/12/2007, 0:16
- Località: Prov. di Treviso
Re: Trafo DR Z route66
Potresti inserire un raw control sul controllo toni, così invece di eliminarlo lo inserisci nella catena del segnale solo in percentuale
e puoi modulare la perdita di segnale senza eliminare del tutto il controllo sul tono
K
e puoi modulare la perdita di segnale senza eliminare del tutto il controllo sul tono
K

