Sostieni il forum con una donazione! Il tuo contributo ci aiuterà a rimanere online!
Immagine

Amplificatori per chitarra due canali

Discussioni di carattere generale sugli amplificatori valvolari...
Avatar utente
Dom
Roger Mayer Jr.
Roger Mayer Jr.
Messaggi: 2026
Iscritto il: 07/09/2013, 15:38
Località: Abruzzo (Te)

Re: Amplificatori per chitarra due canali

Messaggio da Dom » 05/02/2021, 8:07

Ciao. Ti riferisci alla cella di filtro R64 II C37? Perchè stavo pensando di modificare j1 e bypassare completamente il tonestack. Togliendo anche lo shelving.

Avatar utente
Dom
Roger Mayer Jr.
Roger Mayer Jr.
Messaggi: 2026
Iscritto il: 07/09/2013, 15:38
Località: Abruzzo (Te)

Re: Amplificatori per chitarra due canali

Messaggio da Dom » 07/02/2021, 13:35

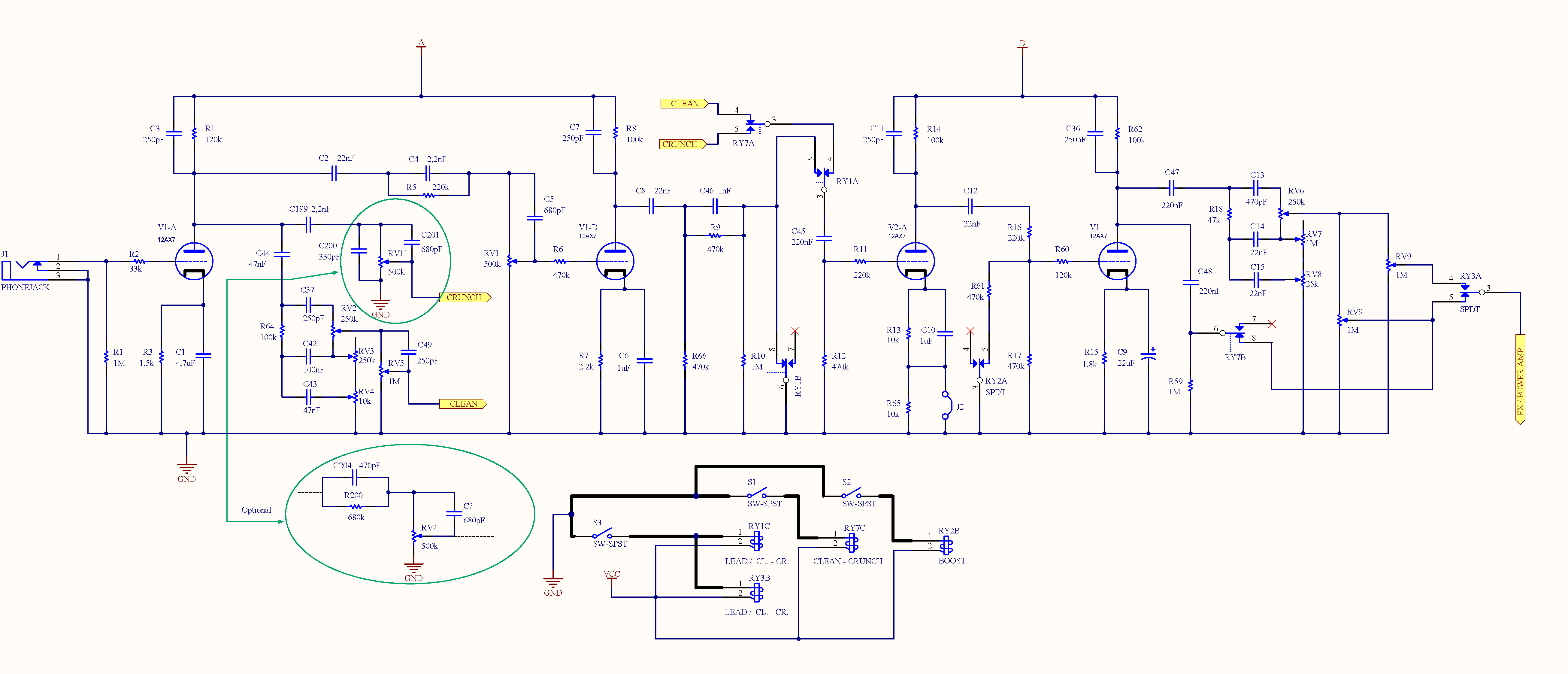
In pratica, avrei pensato ad una cosa del genere. Spero di aver nominato correttamente i componenti in base allo schema originale:
BP45_R1.0.2.jpg
I valori che ho dato sono abbastanza approssimativi. Ma rende l'idea di come mi piacerebbe farlo suonare.

Sul terzo stadio è ancora da testare e sentire se vanno bene quei valori. Forse potremmo stare intorno ai 15k o anche meno come Rk totale.

L'utilizzo di R60 e di c45 sono davvero necessari secondo te Robi?

Avatar utente
robi
Amministratore
Amministratore
Messaggi: 9729
Iscritto il: 17/12/2006, 13:57
Località: Alba

Re: Amplificatori per chitarra due canali

Messaggio da robi » 07/02/2021, 15:25

Ciao Dom,

tieni presente che:
- gli snubber sul primo stadio influenzano anche il clean;
- il passa basso sul crunch influenza anche il clean;
- tutti i bright messi sui pot del gain e non disaccoppiati dallo stadio precedente influenzano gli altri canali;
- etc...

Sui miei clean (dove solitamente fra primo e secondo stadio ho un gain e non il TS) isolo sempre i due/tre canali fra loro, così che un pot non influenzi la sonorità degli altri canali.

Avatar utente
Dom
Roger Mayer Jr.
Roger Mayer Jr.
Messaggi: 2026
Iscritto il: 07/09/2013, 15:38
Località: Abruzzo (Te)

Re: Amplificatori per chitarra due canali

Messaggio da Dom » 07/02/2021, 17:34

Ciao Robi.

I valori messi sono sempre da rivedere e da ragionarci bene sopra.
Mi sono limitato a riempire le caselle vuote dello schema originale concentrandomi di più sulle idee di switching per il crunch simulato.

Riguardo agli snubber: ce ne sono 4 e ho pensato di metterli tutti per rimanere fedele allo schema. Di sicuro sul primo stadio sarebbe meglio abbassare il valore o ancora meglio levarlo proprio il condensatore.

Anch'io sono per l'isolamento totale dei canali. Lo reputo molto efficace. Ma quì per farlo dovrei modificare ancora di più lo schema e non sarebbe più la stessa struttura, no?

Si. Il passa basso sul crunch influenza anche il clean. Infatti rimane sempre un'opzione. Sarebbe più saggio metterci la cella di filtro passa alto.
robi ha scritto:
07/02/2021, 15:25

- tutti i bright messi sui pot del gain e non disaccoppiati dallo stadio precedente influenzano gli altri canali;
Quando dici "non disaccoppiati dallo stadio precedente" non credo di capire.
Sono disaccoppiati dai relativi cap di disaccoppiamento anche se fanno parte dello stesso ramo. Mi sbaglio?

Sarebbe meglio far lavorare il terzo stadio diversamente, presumo. Forse è un pò troppo una Rk totale di 20K.

Mi chiedevo anche un'altra cosa: come mai si è scelto di far saltare al CLEAN il secondo stadio anzichè il terzo?
Non sarebbe stato più congeniale per la differenza timbrica?

Avatar utente
robi
Amministratore
Amministratore
Messaggi: 9729
Iscritto il: 17/12/2006, 13:57
Località: Alba

Re: Amplificatori per chitarra due canali

Messaggio da robi » 07/02/2021, 20:45

Ciao, intendevo disaccoppiare come impedenza, così che il bright cap non vada ad influire sugli altri stadi, anche collegandone più di uno allo stesso stadio.

Per lo stadio, in realtà se studiato bene si può saltare il secondo e non il terzo, andando ad amplificare diverse frequenze e con un contenuto armonico diverso poi arricchito dagli stadi successivi (anche questi spinti diversamente).

Il 20k non è necesariamente troppo, come ti dicevo nell'altro thread: a quale tensione lo riferisci?

Avatar utente
Dom
Roger Mayer Jr.
Roger Mayer Jr.
Messaggi: 2026
Iscritto il: 07/09/2013, 15:38
Località: Abruzzo (Te)

Re: Amplificatori per chitarra due canali

Messaggio da Dom » 07/02/2021, 21:47

Ah, ok. Non pensavo intendessi questo. Si. Forse sarebbe il caso di lasciare solo il clean con il bright allora.

Per la tensione di riferimento, quí non mi ero minimamente posto l'opzione di dargli un valore diverso dalla gnd. Ma si può sempre fare. Solo che andiamo oltre il progetto originale.

Come ti sembra l'opzione Crunch simulato? La vedi utile disegnata in questo modo?

Rispondi