Parto gemellare: EVIL TWINS
Re: Parto gemellare: EVIL TWINS
Grande Dom!!
Veramente uno splendido ampli!
Veramente uno splendido ampli!
Re: Parto gemellare: EVIL TWINS
Grazie Roby.
Oggi prima accensione e primi errori.
Aggiornerò gli schemi appena posso.
... Una cosa che mi ha lasciato sbalordito è che le misure delle tensioni che avevo stimato negli schemi sono molto simili alla realtá! Parliamo di 5 o7 volts di differenza rispetto alle misure stimate.
Per ora ancora misure e analisi con l'oscilloscopio.
Poi proverò il suono.
Oggi prima accensione e primi errori.
Aggiornerò gli schemi appena posso.
... Una cosa che mi ha lasciato sbalordito è che le misure delle tensioni che avevo stimato negli schemi sono molto simili alla realtá! Parliamo di 5 o7 volts di differenza rispetto alle misure stimate.
Per ora ancora misure e analisi con l'oscilloscopio.
Poi proverò il suono.
Re: Parto gemellare: EVIL TWINS
Allora.... Di errori ce ne sono stati un bel pò fin'ora.
Il più distratto è stato sicuramente quello di far progettare un secondario a 6,3V per l'alimentazione dei filamenti delle finali.
Purtroppo all'inizio non avevo ancora le idee ben chiare e stavo ancora scegliendo la tipologia di finali da adottare.
Essendo abituato a lavorare sempre con queste tensioni nella maggior parte delle valvole finali, non mi sono ricordato minimamente che le GU50 vanno alimentate a 12,6 V.
...Se avessi fatto fare un secondario a 6,3 - 0 - 6,3 avrei potuto fare entrambe le tensioni mettendo in serie i filamenti nel caso di una scelta diversa.
Cmq, per fortuna ho abbondato con la richiesta di tensione del secondario a 15V dedicato all'alimentazione stabilizzata dei filamenti delle preamp
e dei relays. Il buon Maurizio che ha fatto il trafo, ha abbondato un pò anche lui. Quindi ho alimentato tutto a 12,6Vdc elevati di circa 55V da massa!
Il mosfet che fa da regolatore ( LM1083) arriva fino a 7,5 A massimi. Quindi ci siamo. Ora quel circuito dovrebbe portare circa 3,5 A.
Un altro errore è stato di costruzione.
Un cap elettrolitico nella basetta sottostante ogni tanto mi faceva andare in corto una connessione su 2 torrette perfettamente isolate fra loro! Nonostante avessi lasciato circa un millimetro di aria tra la carcassa dei cap e la basetta superiore, questa era leggermente piegata verso il basso e ogni tanto toccava!
Veniva fuori un "corto circuito FANTASMA" che ogni tanto si manifestava e poi spariva. Mi ha fatto impazzire ma alla fine lo ho trovato.
Ho anche eliminato un diodo che non doveva essere presente sul circuito del regolatore di tensione.
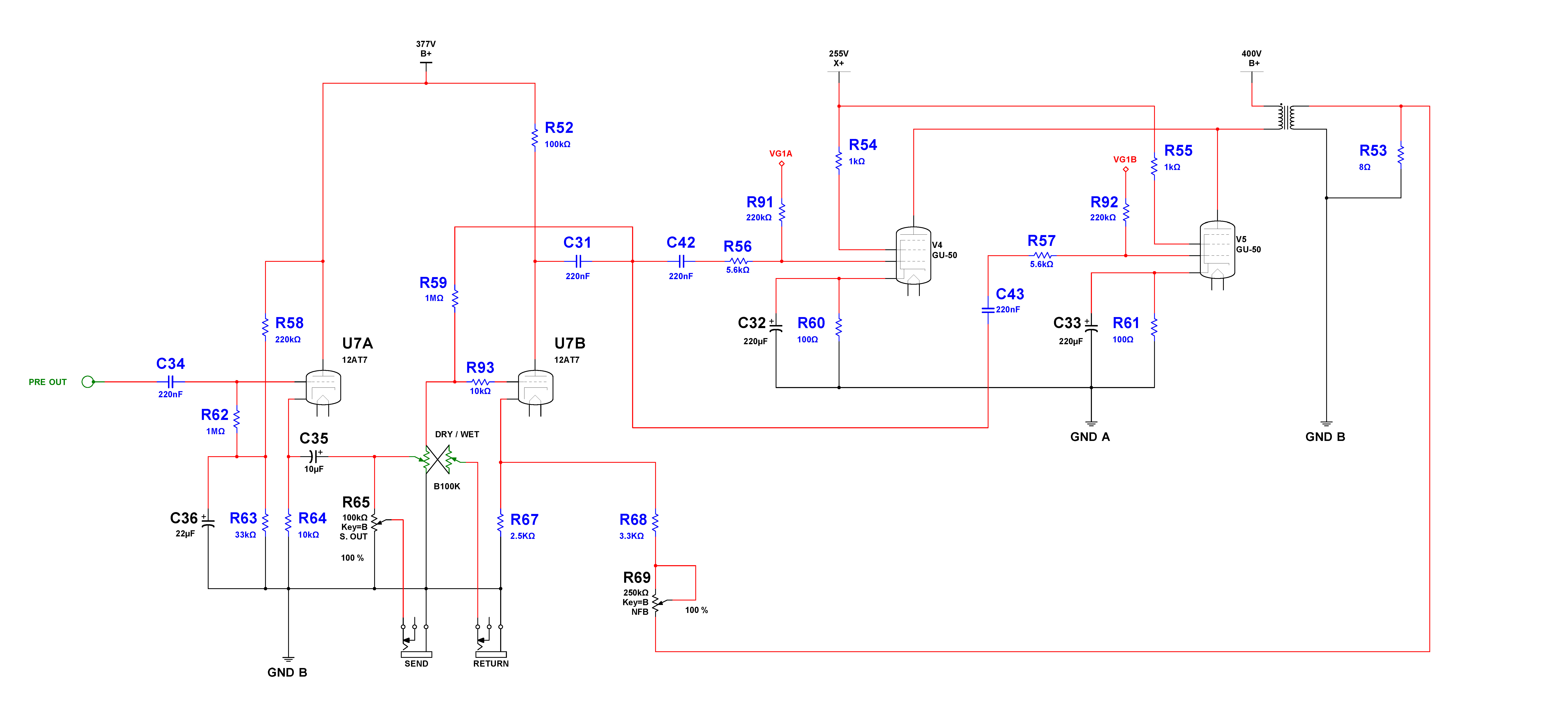
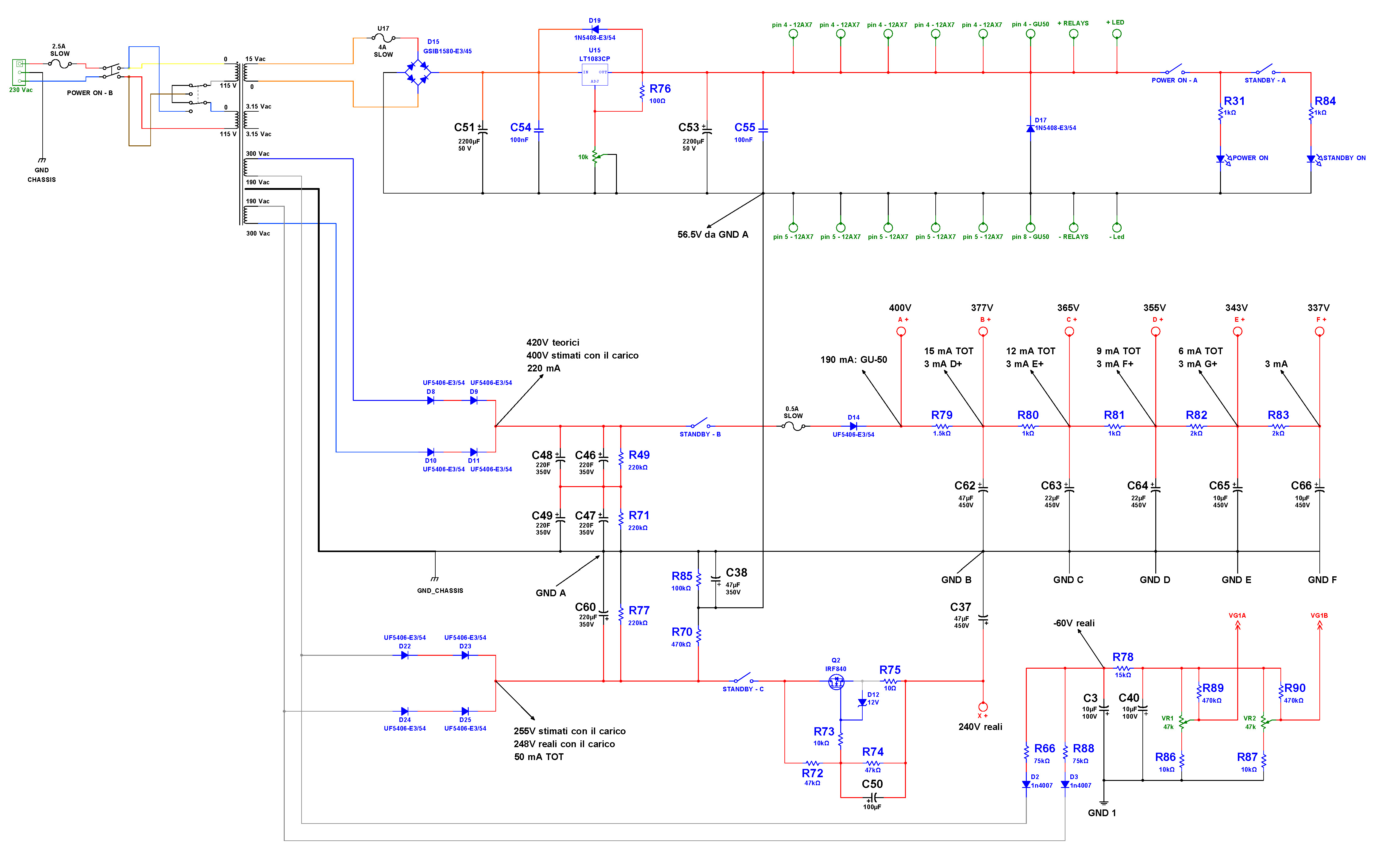
Posto lo schema corretto con le tensioni misurate con il carico:
Il bias misto funziona perfettamente! Le simulazioni di Ltspice mi hanno dato dei risultati davvero attendibili.
Ora devo aumentare la tensione di bias perchè ho fatto un paio di prove con diverse GU50 che non sono matchate.
Ho bisogno di più escursione con i trimmer, quindi stavo pensando di prelevare almeno -60V dimezzando il valore delle resistenza subito dopo i diodi della retifica negativa. Anzichè 2 res da 150k avrò 75k mettendone altre 2 in parallelo ad esse:
I risultati sarebbero questi:
Il più distratto è stato sicuramente quello di far progettare un secondario a 6,3V per l'alimentazione dei filamenti delle finali.
Purtroppo all'inizio non avevo ancora le idee ben chiare e stavo ancora scegliendo la tipologia di finali da adottare.
Essendo abituato a lavorare sempre con queste tensioni nella maggior parte delle valvole finali, non mi sono ricordato minimamente che le GU50 vanno alimentate a 12,6 V.



...Se avessi fatto fare un secondario a 6,3 - 0 - 6,3 avrei potuto fare entrambe le tensioni mettendo in serie i filamenti nel caso di una scelta diversa.
Cmq, per fortuna ho abbondato con la richiesta di tensione del secondario a 15V dedicato all'alimentazione stabilizzata dei filamenti delle preamp
e dei relays. Il buon Maurizio che ha fatto il trafo, ha abbondato un pò anche lui. Quindi ho alimentato tutto a 12,6Vdc elevati di circa 55V da massa!
Il mosfet che fa da regolatore ( LM1083) arriva fino a 7,5 A massimi. Quindi ci siamo. Ora quel circuito dovrebbe portare circa 3,5 A.
Un altro errore è stato di costruzione.
Un cap elettrolitico nella basetta sottostante ogni tanto mi faceva andare in corto una connessione su 2 torrette perfettamente isolate fra loro! Nonostante avessi lasciato circa un millimetro di aria tra la carcassa dei cap e la basetta superiore, questa era leggermente piegata verso il basso e ogni tanto toccava!
Veniva fuori un "corto circuito FANTASMA" che ogni tanto si manifestava e poi spariva. Mi ha fatto impazzire ma alla fine lo ho trovato.
Ho anche eliminato un diodo che non doveva essere presente sul circuito del regolatore di tensione.
Posto lo schema corretto con le tensioni misurate con il carico:
Il bias misto funziona perfettamente! Le simulazioni di Ltspice mi hanno dato dei risultati davvero attendibili.
Ora devo aumentare la tensione di bias perchè ho fatto un paio di prove con diverse GU50 che non sono matchate.
Ho bisogno di più escursione con i trimmer, quindi stavo pensando di prelevare almeno -60V dimezzando il valore delle resistenza subito dopo i diodi della retifica negativa. Anzichè 2 res da 150k avrò 75k mettendone altre 2 in parallelo ad esse:
I risultati sarebbero questi:
Re: Parto gemellare: EVIL TWINS
Ciao Domenico,
bravo per tutto il lavoro effettuato per risolvere i problemi insorti.
Hai fatto un lavorone!
bravo per tutto il lavoro effettuato per risolvere i problemi insorti.
Hai fatto un lavorone!
Re: Parto gemellare: EVIL TWINS
Grazie Robi. Ma non è ancora finita. Mo che accendo vedremo che ci sarà di nuovo da correggere!
Intanto, dopo varie pagine di calendario, posto gli schemi corretti:
PSU corretto:
finale corretto:
Da notare che nel collegare gli ingressi delle valvole in parallelo ci sono dei condensatori di disaccoppiamento.
Non basta solo quello all'uscita dello stadio recovery perchè ho usato un sistema di bias misto.
Dato che alla fine sono 3 cap in serie, ho preferito mettere un valore di 220nF anche sugli altri 2.
In questo modo dovrei avere circa 74 nF per ogni griglia.
Se le 2 griglie delle finali fossero collegate in parallelo come in un classico PSE, la tensione negativa di bias non sarebbe "indipendente" per ogni valvola! In un classico Cathode bias il problema non ci sarebbe.
Intanto, dopo varie pagine di calendario, posto gli schemi corretti:
PSU corretto:
finale corretto:
Da notare che nel collegare gli ingressi delle valvole in parallelo ci sono dei condensatori di disaccoppiamento.
Non basta solo quello all'uscita dello stadio recovery perchè ho usato un sistema di bias misto.
Dato che alla fine sono 3 cap in serie, ho preferito mettere un valore di 220nF anche sugli altri 2.
In questo modo dovrei avere circa 74 nF per ogni griglia.
Se le 2 griglie delle finali fossero collegate in parallelo come in un classico PSE, la tensione negativa di bias non sarebbe "indipendente" per ogni valvola! In un classico Cathode bias il problema non ci sarebbe.
Re: Parto gemellare: EVIL TWINS
Bravo Dom!
Un lavoro ex novo partendo da zero doveva inevitabilmente avere qualche aggiustamento in itinere, ma sono sicuro che con la tua certosina cura del dettaglio e la tua pazienza (aiutata a volte dal calendario
) arriverai ad un grande risultato non solo estetico (quello c'è già!) ma anche sonoro.
Tienici aggiornati!
Un lavoro ex novo partendo da zero doveva inevitabilmente avere qualche aggiustamento in itinere, ma sono sicuro che con la tua certosina cura del dettaglio e la tua pazienza (aiutata a volte dal calendario

Tienici aggiornati!
Re: Parto gemellare: EVIL TWINS
Lo spero tanto Robi. 
... Negli ultimi sviluppi, o forse sarebbe meglio dire : nelle ultime vicissitudini con altri problemi relativi, mi trovo costretto a cambiare anche il funzionamento dello Standby.
Anche con resistenza con in serie una cap x2 ho un pop fastidiosissimo.
Ora, dato che lo sclero è alle stelle e so che la funzionalitá dello standby switch ai giorni nostri non ha molto senso, forse opterò per un mute switch.
Per esigenze costruttive potrei essere costretto a scegliere questa strada.
In alternativa sto pensando di adoperare un 4pdt per la commutazione in alternata ( prima dei diodi e dei condensatori) del ramo dedicato al l'anodica, e in continua ( subito dopo i diodi e il cap di filtro) delle griglie.
In questo modo potrei stare al sicuro da altri pop fastidiosi.
Voi che ne pensate?
.... Non posso togliere semplicemente il negativo dal center tap perchè ho un bias misto.

... Negli ultimi sviluppi, o forse sarebbe meglio dire : nelle ultime vicissitudini con altri problemi relativi, mi trovo costretto a cambiare anche il funzionamento dello Standby.
Anche con resistenza con in serie una cap x2 ho un pop fastidiosissimo.
Ora, dato che lo sclero è alle stelle e so che la funzionalitá dello standby switch ai giorni nostri non ha molto senso, forse opterò per un mute switch.
Per esigenze costruttive potrei essere costretto a scegliere questa strada.
In alternativa sto pensando di adoperare un 4pdt per la commutazione in alternata ( prima dei diodi e dei condensatori) del ramo dedicato al l'anodica, e in continua ( subito dopo i diodi e il cap di filtro) delle griglie.
In questo modo potrei stare al sicuro da altri pop fastidiosi.
Voi che ne pensate?
.... Non posso togliere semplicemente il negativo dal center tap perchè ho un bias misto.
Re: Parto gemellare: EVIL TWINS
.... Dimenticavo:
Ecco cosa succede quando anche un solo cavo dell'alternanata non sta ben lontano da tutto ciò che può esserne influenzato:
.... Da notare che in queste foto giá avevo cominciato a riordinare i cavi del T. A. meglio di come stavano prima. Quindi sotto le board del psu che si vedono smontate e scablate.
Quindi massima attenzione!
L'alternata deve sempre stare lontano da tutto il resto quando è possibile farlo!
Ecco cosa succede quando anche un solo cavo dell'alternanata non sta ben lontano da tutto ciò che può esserne influenzato:
.... Da notare che in queste foto giá avevo cominciato a riordinare i cavi del T. A. meglio di come stavano prima. Quindi sotto le board del psu che si vedono smontate e scablate.
Quindi massima attenzione!
L'alternata deve sempre stare lontano da tutto il resto quando è possibile farlo!
- Kagliostro
- Amministratore
- Messaggi: 9868
- Iscritto il: 03/12/2007, 0:16
- Località: Prov. di Treviso
Re: Parto gemellare: EVIL TWINS
Ciao Domenico
Avevo un file con i calcoli da fare per il dimensionamento ma non lo trovo più .......
Usare uno di questi ?
https://it.rs-online.com/web/p/condensa ... c/0209213/

Potresti provare anche solo tra TA e diodi (un interruttore doppio), magari con un resistore in parallelo per ogni contatto (tanto da lasciar scorrere un po' di corrente, basta poca)
o, stessa cosa (ma con interruttore singolo) dopo i diodi ed i cap di filtro
Buona l'idea di scollegare l'alimentazione alle griglie, ho uno schema dove le collegano alla tensione negativa di bias
Franco
Resistenza e cap sono in serie tra di loro e collegati in parallelo allo switch dello Standby ?Anche con resistenza con in serie una cap x2 ho un pop fastidiosissimo.
Avevo un file con i calcoli da fare per il dimensionamento ma non lo trovo più .......

Usare uno di questi ?
https://it.rs-online.com/web/p/condensa ... c/0209213/

Potresti provare anche solo tra TA e diodi (un interruttore doppio), magari con un resistore in parallelo per ogni contatto (tanto da lasciar scorrere un po' di corrente, basta poca)
o, stessa cosa (ma con interruttore singolo) dopo i diodi ed i cap di filtro
Buona l'idea di scollegare l'alimentazione alle griglie, ho uno schema dove le collegano alla tensione negativa di bias
Franco
Re: Parto gemellare: EVIL TWINS
Ciao Franco.
Si, resistenza e cap erano in serie fra loro e collegati: capo della resistenza ad un pin e capo del cap ad un altro pin dello switch.
In pratica questo stratagemma favorisce sempre una piccola tensione che fa caricare i cap di filtro. Ma cmq mi poppa alla grande.
Ho preso spunto proprio dallo schema che mi hai gentilmente postato. Si trova da molte parti in rete.
Mi spiego meglio perchè capisco che con tutte queste variazioni uno possa non seguire bene la vicenda:
Prima era così: Switch 3pdt.
N.O. 1 : Singolo cavo di tensione continua anodica ( dopo diodi e cap di filtro )
COM 1 : Singolo cavo di tensione continua anodica che torna al ramo di alimentazione degli anodi delle finali con a seguito tutto il preamp.
N.O. 2 : Singolo cavo di tensione continua per griglie ( dopo diodi e cap di filtro )
COM 2 : Singolo cavo di tensione continua per griglie che va prima al gyrator ed in seguito alle griglie.
N.O. 3 / COM 3 : Led di Standby on / off
Non va bene. Neanche con res + cap in serie.
Soluzione 1: Switch 4pdt.
Con un secondario munito di center tap hai 300 - 190 - 0 - 190 - 300 Volt AC. Il che significa che hai bisogno di 4 contatti puliti per far arrivare l'alternata ai diodi di retifica di entrambi i circuiti.
- Vantaggio:
Niente archi se switchi in alternata e la mazzata se la prendono i diodi e non i condensatori.
- Svantaggio:
Devi ricorrere ad una lampada a 220Vac per far si che si illumini la gemma dello standby ( facendo scendere la tensione da un ramo della 300V ). Oppure devi prelevare tramite un partitore una 12Vdc appena uno dei 2 circuiti ( anodica o griglie ) ha tensione.
Macchinoso, spazi ristretti e alternata sempre più vicina alla board del send e return. Nonostante il tubolare di alluminio è sempre un rischio.
Soluzione 2: Sempre con switch 4pdt.
N.O. 1 : ingresso 300Vac
COM 1 : Uscita 300Vac
N.O. 2 : ingresso 300Vac
COM 2 : Uscita 300Vac
N.O. 3 : Singolo cavo di tensione continua per griglie ( dopo diodi e cap di filtro )
COM 3 : Singolo cavo di tensione continua per griglie che va prima al gyrator ed in seguito alle griglie.
N.O. 4 : +12Vdc
COM 4 : Led di Standby +12Vdc
- Vantaggio:
Non ci dovrebbero essere problemi di pop se l'anodica viene fornita in questo modo.
Credo/immagino che la continua solo sulle griglie non dovrebbe far poppare nulla.
- Svantaggio:
Cmq Macchinoso, spazi ristretti e alternata cmq vicina alla board.
Soluzione 3: switch 2pdt.
N.O. 1 : GND Master Volume pot ( nel mio caso il doppio pot che fa da RETURN )
COM 1 : Pin 2 Master Volume pot
N.O. 2 : +12Vdc
COM 2 : Led di Standby +12Vdc
Per capirci:
La funzione "classica" dello stand by in questo caso non c'è. La tensione arriva dappertutto appena alzi il POWER ON.
Il MUTE SWITCH / STANDBY ha la semplice funzione di aspettare quei 30 secondi di sicurezza all'accensione e di mettere l'ampli in mute quando ti vai a prendere il caffè o prima di salire sul palco e iniziare.
- Vantaggio:
Praticissimo. Pulito. semplice. Niente tensione o corrente che può cmq dare problemi.
- Svantaggio:

Si, resistenza e cap erano in serie fra loro e collegati: capo della resistenza ad un pin e capo del cap ad un altro pin dello switch.
In pratica questo stratagemma favorisce sempre una piccola tensione che fa caricare i cap di filtro. Ma cmq mi poppa alla grande.
Ho preso spunto proprio dallo schema che mi hai gentilmente postato. Si trova da molte parti in rete.
Mi spiego meglio perchè capisco che con tutte queste variazioni uno possa non seguire bene la vicenda:
Prima era così: Switch 3pdt.
N.O. 1 : Singolo cavo di tensione continua anodica ( dopo diodi e cap di filtro )
COM 1 : Singolo cavo di tensione continua anodica che torna al ramo di alimentazione degli anodi delle finali con a seguito tutto il preamp.
N.O. 2 : Singolo cavo di tensione continua per griglie ( dopo diodi e cap di filtro )
COM 2 : Singolo cavo di tensione continua per griglie che va prima al gyrator ed in seguito alle griglie.
N.O. 3 / COM 3 : Led di Standby on / off
Non va bene. Neanche con res + cap in serie.
Soluzione 1: Switch 4pdt.
Con un secondario munito di center tap hai 300 - 190 - 0 - 190 - 300 Volt AC. Il che significa che hai bisogno di 4 contatti puliti per far arrivare l'alternata ai diodi di retifica di entrambi i circuiti.
- Vantaggio:
Niente archi se switchi in alternata e la mazzata se la prendono i diodi e non i condensatori.
- Svantaggio:
Devi ricorrere ad una lampada a 220Vac per far si che si illumini la gemma dello standby ( facendo scendere la tensione da un ramo della 300V ). Oppure devi prelevare tramite un partitore una 12Vdc appena uno dei 2 circuiti ( anodica o griglie ) ha tensione.
Macchinoso, spazi ristretti e alternata sempre più vicina alla board del send e return. Nonostante il tubolare di alluminio è sempre un rischio.
Soluzione 2: Sempre con switch 4pdt.
N.O. 1 : ingresso 300Vac
COM 1 : Uscita 300Vac
N.O. 2 : ingresso 300Vac
COM 2 : Uscita 300Vac
N.O. 3 : Singolo cavo di tensione continua per griglie ( dopo diodi e cap di filtro )
COM 3 : Singolo cavo di tensione continua per griglie che va prima al gyrator ed in seguito alle griglie.
N.O. 4 : +12Vdc
COM 4 : Led di Standby +12Vdc
- Vantaggio:
Non ci dovrebbero essere problemi di pop se l'anodica viene fornita in questo modo.
Credo/immagino che la continua solo sulle griglie non dovrebbe far poppare nulla.
- Svantaggio:
Cmq Macchinoso, spazi ristretti e alternata cmq vicina alla board.
Soluzione 3: switch 2pdt.
N.O. 1 : GND Master Volume pot ( nel mio caso il doppio pot che fa da RETURN )
COM 1 : Pin 2 Master Volume pot
N.O. 2 : +12Vdc
COM 2 : Led di Standby +12Vdc
Per capirci:
La funzione "classica" dello stand by in questo caso non c'è. La tensione arriva dappertutto appena alzi il POWER ON.
Il MUTE SWITCH / STANDBY ha la semplice funzione di aspettare quei 30 secondi di sicurezza all'accensione e di mettere l'ampli in mute quando ti vai a prendere il caffè o prima di salire sul palco e iniziare.
- Vantaggio:
Praticissimo. Pulito. semplice. Niente tensione o corrente che può cmq dare problemi.
- Svantaggio:



Ultima modifica di Dom il 23/09/2021, 18:39, modificato 1 volta in totale.
Re: Parto gemellare: EVIL TWINS
Scusami ma non ho ben capito il perche si collegano alla tensione negativa del bias.Kagliostro ha scritto: ↑23/09/2021, 16:52
...Buona l'idea di scollegare l'alimentazione alle griglie, ho uno schema dove le collegano alla tensione negativa di bias
- Kagliostro
- Amministratore
- Messaggi: 9868
- Iscritto il: 03/12/2007, 0:16
- Località: Prov. di Treviso
Re: Parto gemellare: EVIL TWINS
Collegando le griglie ad una tensione negativa si ha la certezza che le valvole saranno in Cut Off e l'ampli sarà sicuramente silenzioso
Franco
Franco
Re: Parto gemellare: EVIL TWINS
Ciao Franco,
con le griglie a massa sei sicuro di non avere segnale e di non cambiare il punto di lavoro delle valvole.
Se il segnale normalmente è riferito a massa e tu colleghi le griglie ad una tensione negativa, il punto di lavoro cambia repentinamente, la tensione di anodo schizza molto vicina alla tensione di alimentazione, e rischi di dare un POP di qualche centinaio di volt sull'uscita dello stadio.
Concordi?
con le griglie a massa sei sicuro di non avere segnale e di non cambiare il punto di lavoro delle valvole.
Se il segnale normalmente è riferito a massa e tu colleghi le griglie ad una tensione negativa, il punto di lavoro cambia repentinamente, la tensione di anodo schizza molto vicina alla tensione di alimentazione, e rischi di dare un POP di qualche centinaio di volt sull'uscita dello stadio.
Concordi?
- Kagliostro
- Amministratore
- Messaggi: 9868
- Iscritto il: 03/12/2007, 0:16
- Località: Prov. di Treviso
Re: Parto gemellare: EVIL TWINS
Non ho remore ad accettare la tua spiegazione
L'altra, per me, era una spiegazione ricevuta, non provata personalmente, ricevuta da amici americani ed australiani discutendo su realizzazioni di ampli a valvole da 500 e 1000 W progettati e costruiti da John Chambers, un inglese di Nottingham con il quale avevo avuto alcuni contatti epistolari anni fa (spero per lui che sia ancora tra noi ed in buona salute, che di questi tempi ......)
Franco
L'altra, per me, era una spiegazione ricevuta, non provata personalmente, ricevuta da amici americani ed australiani discutendo su realizzazioni di ampli a valvole da 500 e 1000 W progettati e costruiti da John Chambers, un inglese di Nottingham con il quale avevo avuto alcuni contatti epistolari anni fa (spero per lui che sia ancora tra noi ed in buona salute, che di questi tempi ......)
Franco
Re: Parto gemellare: EVIL TWINS
Grazie dei consigli e delle spiegazioni, ragazzi!
Siete sempre una miniera d'oro di informazioni!
.... Questo weekend proverò a semplificare con un bel mute switch e vediamo che succede.
Devo andare avanti e dare il giusto "voicing" al preamp.
Siete sempre una miniera d'oro di informazioni!
.... Questo weekend proverò a semplificare con un bel mute switch e vediamo che succede.
Devo andare avanti e dare il giusto "voicing" al preamp.