Ampli semplice per chitarra tri-triodo 360k
Ampli semplice per chitarra tri-triodo 360k
Ciao,
lascio qui un progettino che ho buttato giù queste sere in hotel, da sviluppare nei prossimi mesi.
Un semplice ampli per suoni puliti e mangiapedali, chiaramente da rifinire una volta costruito.
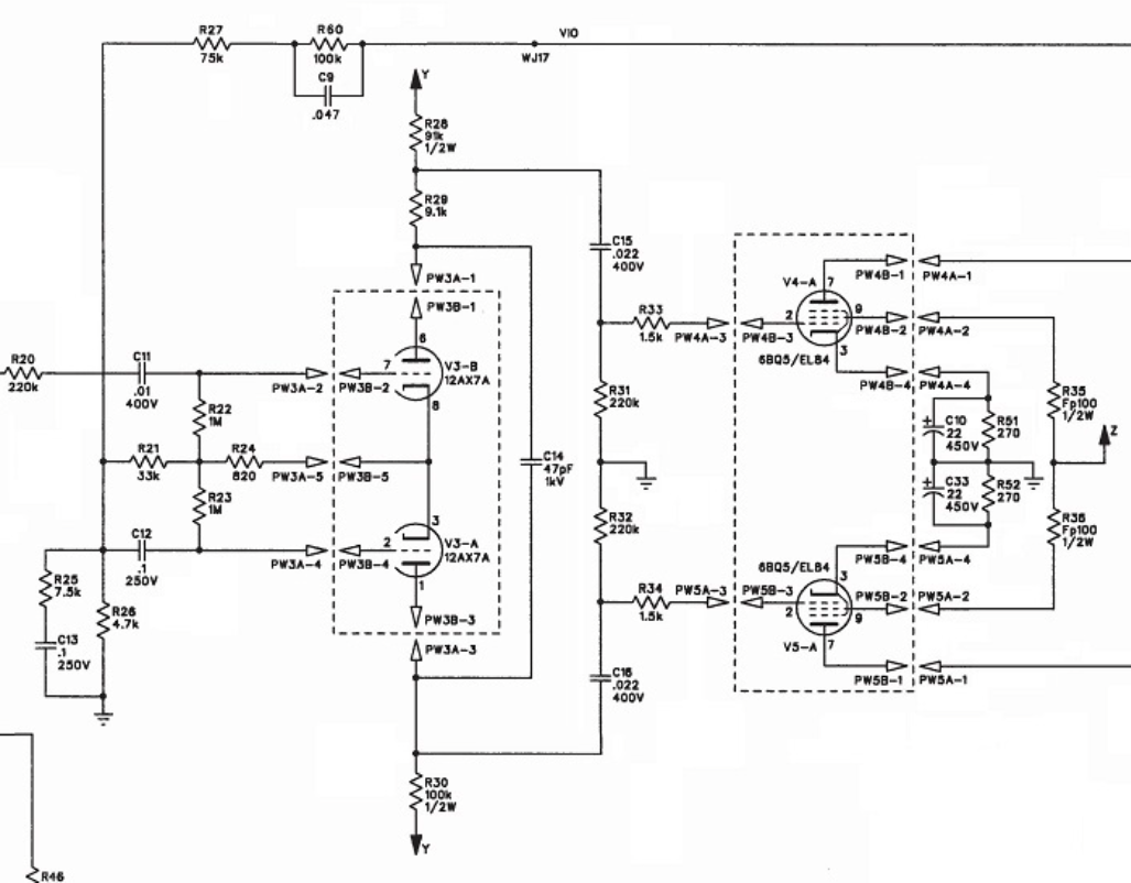
Ha solo due condensatori di alimentazione, uno per il preamp ed uno per PI e finale.
Tri-triodo perchè il pre è un triodo, la PI è un triodo e... le finali così configurate hanno le curve di un triodo.
360k invece è dovuto al fatto che le 12AX7 hanno tutte un carico di 360k.
Il preamp è ispirato al Songwriter 30, ma i valori sono stati cambiati per adattarlo alle EL34.
La configurazione dei tagli di frequenza invece è fra il Vox ed il Dumble (controllabile col controllo dei bassi).
lascio qui un progettino che ho buttato giù queste sere in hotel, da sviluppare nei prossimi mesi.
Un semplice ampli per suoni puliti e mangiapedali, chiaramente da rifinire una volta costruito.
Ha solo due condensatori di alimentazione, uno per il preamp ed uno per PI e finale.
Tri-triodo perchè il pre è un triodo, la PI è un triodo e... le finali così configurate hanno le curve di un triodo.
360k invece è dovuto al fatto che le 12AX7 hanno tutte un carico di 360k.
Il preamp è ispirato al Songwriter 30, ma i valori sono stati cambiati per adattarlo alle EL34.
La configurazione dei tagli di frequenza invece è fra il Vox ed il Dumble (controllabile col controllo dei bassi).
- Kagliostro
- Amministratore

- Messaggi: 9949
- Iscritto il: 03/12/2007, 0:16
- Località: Prov. di Treviso
Re: Ampli semplice per chitarra tri-triodo 360k
Ciao Roberto
Qual'è la funzione di Q8 ?
Grazie
Franco
Qual'è la funzione di Q8 ?
Grazie
Franco
Re: Ampli semplice per chitarra tri-triodo 360k
Ciao Franco,
Q8 è un CCS, Constant Current Source. In pratica fa scorrere attraverso di sè una corrente costante.
Quindi fa scorrere attraverso i due triodi della PI una corrente costante.
Il vantaggio è che ha un'impedenza molto alta (pari a R49 moltiplicata per Hfe) e quindi la PI è bilanciata con i due carichi anodici uguali.
L'altro vantaggio è che ha bisogno di pochissimi volt per funzionare, difatti lo stadio precedente e collegato direttamente alla PI senza disaccoppiamento.
Q8 è un CCS, Constant Current Source. In pratica fa scorrere attraverso di sè una corrente costante.
Quindi fa scorrere attraverso i due triodi della PI una corrente costante.
Il vantaggio è che ha un'impedenza molto alta (pari a R49 moltiplicata per Hfe) e quindi la PI è bilanciata con i due carichi anodici uguali.
L'altro vantaggio è che ha bisogno di pochissimi volt per funzionare, difatti lo stadio precedente e collegato direttamente alla PI senza disaccoppiamento.
- Kagliostro
- Amministratore

- Messaggi: 9949
- Iscritto il: 03/12/2007, 0:16
- Località: Prov. di Treviso
Re: Ampli semplice per chitarra tri-triodo 360k
Grazie
R46 è lì per evitare autooscillazioni ?
Franco
R46 è lì per evitare autooscillazioni ?
Franco
Re: Ampli semplice per chitarra tri-triodo 360k
Ciao,
quello è un feedback locale da a a g1 per le finali, cioè quello che "triodizza" le curve delle finali insieme al UL.
quello è un feedback locale da a a g1 per le finali, cioè quello che "triodizza" le curve delle finali insieme al UL.
- Kagliostro
- Amministratore

- Messaggi: 9949
- Iscritto il: 03/12/2007, 0:16
- Località: Prov. di Treviso
Re: Ampli semplice per chitarra tri-triodo 360k
Vabbeh, facciamo finta che ho capito in dettaglio
Franco
Franco
Re: Ampli semplice per chitarra tri-triodo 360k
Chiedi pure!
- Kagliostro
- Amministratore

- Messaggi: 9949
- Iscritto il: 03/12/2007, 0:16
- Località: Prov. di Treviso
Re: Ampli semplice per chitarra tri-triodo 360k
Ciao Roberto, non vorrei che sta cosa fosse proprio una causa persa
Son troppo ignorante ... ci provo
il fatto è che non capisco come si abbia feedback tra anodo ed anodo
Se proprio qualcosa ci capisco (forse) è il fatto che una parte di segnale (determinata in frequenza dalla capacità del condensatore) va ad "interferire" con le frequenze presenti sull'altro anodo (cancellandole ??) e la stessa cosa avviene in senso inverso (da anodo 1 ad anodo 2 e da anodo 2 ad anodo 1)
Io credevo che lavorando sul valore del condensatore si facesse in modo che frequenze troppo alte si "autoelidessero" dando come risultato lo smorzamento di eventuali autooscillazioni
Mah, l'ignoranza non ha confini e tanto vale rendersene conto, ci sarà sempre qualcosa "fuori portata"
Grazie
Franco
Son troppo ignorante ... ci provo
il fatto è che non capisco come si abbia feedback tra anodo ed anodo
Se proprio qualcosa ci capisco (forse) è il fatto che una parte di segnale (determinata in frequenza dalla capacità del condensatore) va ad "interferire" con le frequenze presenti sull'altro anodo (cancellandole ??) e la stessa cosa avviene in senso inverso (da anodo 1 ad anodo 2 e da anodo 2 ad anodo 1)
Io credevo che lavorando sul valore del condensatore si facesse in modo che frequenze troppo alte si "autoelidessero" dando come risultato lo smorzamento di eventuali autooscillazioni
Mah, l'ignoranza non ha confini e tanto vale rendersene conto, ci sarà sempre qualcosa "fuori portata"
Grazie
Franco
Re: Ampli semplice per chitarra tri-triodo 360k
Ciao, il feedback non é fra anodo ed anodo, ma fra uscita (a) e ingresso (g1) per ogni singola valvola finale.
- Kagliostro
- Amministratore

- Messaggi: 9949
- Iscritto il: 03/12/2007, 0:16
- Località: Prov. di Treviso
Re: Ampli semplice per chitarra tri-triodo 360k
Ecco cosa mi ha fatto pensare ad un sistema per bloccare le autooscillazioni
Solo che il componente è un condensatore non una resistenza
Franco
Solo che il componente è un condensatore non una resistenza
Franco
- Kagliostro
- Amministratore

- Messaggi: 9949
- Iscritto il: 03/12/2007, 0:16
- Località: Prov. di Treviso
Re: Ampli semplice per chitarra tri-triodo 360k
Si Roberto
C14, solo che mi ricordo le cose a metà e così mi era sembrato che la tua resistenza avesse la funzione di quel.condensatore
Franco
C14, solo che mi ricordo le cose a metà e così mi era sembrato che la tua resistenza avesse la funzione di quel.condensatore
Franco
