Piccola collezione di soluzioni per alimentare le G2 a tensione inferiore alle placche
- Kagliostro
- Amministratore

- Messaggi: 9949
- Iscritto il: 03/12/2007, 0:16
- Località: Prov. di Treviso
Piccola collezione di soluzioni per alimentare le G2 a tensione inferiore alle placche
Queste sono solo alcune delle possibilità per alimentare le G2 che necessitano di tensioni inferiori all'anodica
Va precisato che non tutti i progetti sono nati per regolare la tensione di G2 molti sono per regolare l'anodica generale ma ovviamente si possono usare anche per le sole G2
Ovviamente il nome Millet è una garanzia
Se avete altro postate
All'interno del pdf la disquisizione è lunga e vi è un'evoluzione del circuito
Progetto di Merlin per usare un pot normale invece di uno che lavori a tensioni più alte
Una versione doppio MOSFET il raddoppio consente di ripartire il carico, sopporta meglio tensione (in teoria due elementi in serie ...) e se si brucia un MOSFET l'altro dovrebbe continuare ad andare proteggendo il circuito
Quella che segue è una versione migliorata dello stesso circuito che precede, realizzata dallo stesso autore Questa che segue è una possibile modifica al regolatore che precede Qui abbiamo uno schema di Elliot Sound (bel sito da visitare) Beh, qui abbiamo un circuito di Pete Millet, sicuramente ben progettato e l'autore specifica che è per le G2 La PCB già fatta la vende su e-Bay
AGGIORNAMENTO da parte di Robi
Altra possibilità
Franco
Va precisato che non tutti i progetti sono nati per regolare la tensione di G2 molti sono per regolare l'anodica generale ma ovviamente si possono usare anche per le sole G2
Ovviamente il nome Millet è una garanzia
Se avete altro postate
All'interno del pdf la disquisizione è lunga e vi è un'evoluzione del circuito
Progetto di Merlin per usare un pot normale invece di uno che lavori a tensioni più alte
Una versione doppio MOSFET il raddoppio consente di ripartire il carico, sopporta meglio tensione (in teoria due elementi in serie ...) e se si brucia un MOSFET l'altro dovrebbe continuare ad andare proteggendo il circuito
Quella che segue è una versione migliorata dello stesso circuito che precede, realizzata dallo stesso autore Questa che segue è una possibile modifica al regolatore che precede Qui abbiamo uno schema di Elliot Sound (bel sito da visitare) Beh, qui abbiamo un circuito di Pete Millet, sicuramente ben progettato e l'autore specifica che è per le G2 La PCB già fatta la vende su e-Bay
AGGIORNAMENTO da parte di Robi
Altra possibilità
Franco
Re: Piccola collezione di soluzioni per alimentare le G2 a tensione inferiore alle placche
...Sei sempre una fonte utilissima di informazioni, Franco.
Grazie assai!
Grazie assai!
Re: Piccola collezione di soluzioni per alimentare le G2 a tensione inferiore alle placche
Ciao Franco, grazie mille!
Appena torno sul pc aggiungo un’alimentazione che simula un UL per valvole che hanno la tensione massima di g2 molto più bassa di a.
Appena torno sul pc aggiungo un’alimentazione che simula un UL per valvole che hanno la tensione massima di g2 molto più bassa di a.
- Kagliostro
- Amministratore

- Messaggi: 9949
- Iscritto il: 03/12/2007, 0:16
- Località: Prov. di Treviso
Re: Piccola collezione di soluzioni per alimentare le G2 a tensione inferiore alle placche
Ho aggiunto un due o tre cose
Franco
Franco
- Kagliostro
- Amministratore

- Messaggi: 9949
- Iscritto il: 03/12/2007, 0:16
- Località: Prov. di Treviso
Re: Piccola collezione di soluzioni per alimentare le G2 a tensione inferiore alle placche
Grazie Roberto
Se per te andasse bene li copierei ed inserirei sul primo post assieme a tutti gli altri
Franco
Se per te andasse bene li copierei ed inserirei sul primo post assieme a tutti gli altri
Franco
- Kagliostro
- Amministratore

- Messaggi: 9949
- Iscritto il: 03/12/2007, 0:16
- Località: Prov. di Treviso
Re: Piccola collezione di soluzioni per alimentare le G2 a tensione inferiore alle placche
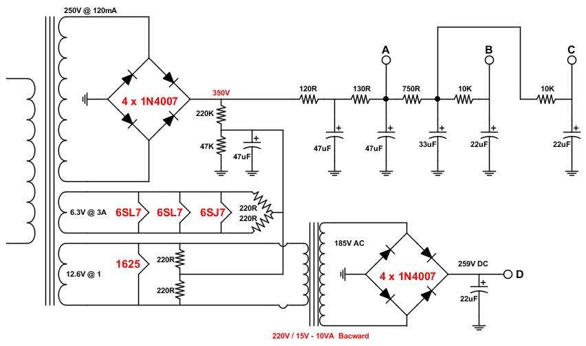
Ho visto anche uno schema amatoriale russo dove usavano semplicemente uno Zener da 10W della tensione desiderata connesso a massa
Ma ho dubbi sulla silenziosità, nessun altro componente, manco un condensatore ...
Franco
Ma ho dubbi sulla silenziosità, nessun altro componente, manco un condensatore ...
Franco
- Kagliostro
- Amministratore

- Messaggi: 9949
- Iscritto il: 03/12/2007, 0:16
- Località: Prov. di Treviso
Re: Piccola collezione di soluzioni per alimentare le G2 a tensione inferiore alle placche
Ecco la soluzione di cui parlavo e che mi lascia perplesso, non la metto in prima pagina a meno che qualcuno più esperto di me non dica che non ci sarebbero problemi ad adottarla - ricordavo male, tedesca non russa
Franco
Franco
Re: Piccola collezione di soluzioni per alimentare le G2 a tensione inferiore alle placche
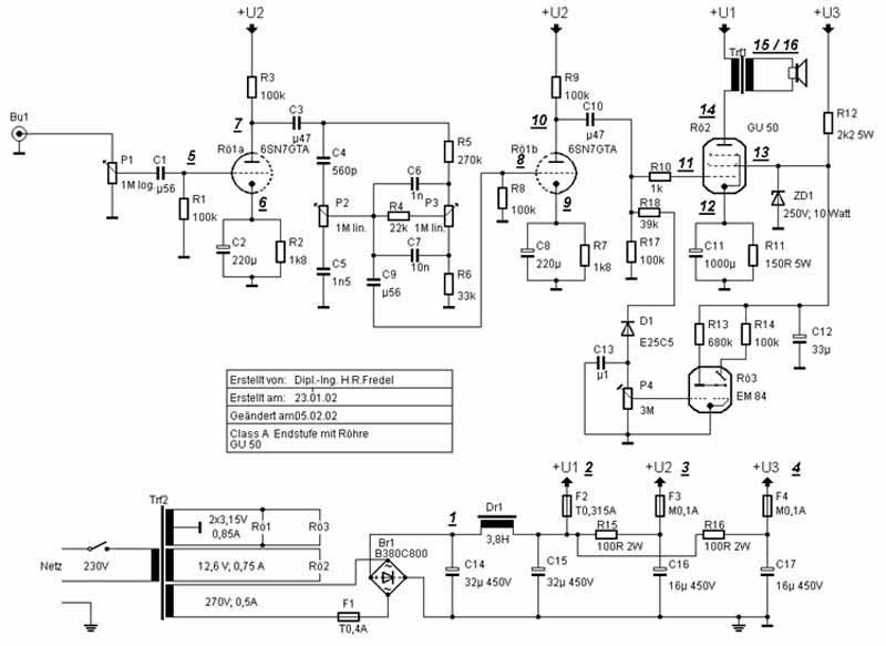
Ciao Franco,
oltre allo zener c'è anche il condensatore C12 per stabilizzare la tensione ed alimentare anche la valvola "V-meter" EM84.
Praticamente un RC stabilizzato dallo zener.
oltre allo zener c'è anche il condensatore C12 per stabilizzare la tensione ed alimentare anche la valvola "V-meter" EM84.
Praticamente un RC stabilizzato dallo zener.
- Kagliostro
- Amministratore

- Messaggi: 9949
- Iscritto il: 03/12/2007, 0:16
- Località: Prov. di Treviso
Re: Piccola collezione di soluzioni per alimentare le G2 a tensione inferiore alle placche
Vero, avevo guardato male
Grazie Roberto, che dici lo aggiungo al primo post ?
Franco
Grazie Roberto, che dici lo aggiungo al primo post ?
Franco
- Kagliostro
- Amministratore

- Messaggi: 9949
- Iscritto il: 03/12/2007, 0:16
- Località: Prov. di Treviso
Re: Piccola collezione di soluzioni per alimentare le G2 a tensione inferiore alle placche
OK, quando torno a casa faccio
EDIT: Schema aggiunto all'elenco del primo post
Franco
EDIT: Schema aggiunto all'elenco del primo post
Franco

