Layout Wangs Mini 5 - Sluckey ----
Lo schema del Wangs Mini 5 così come dovrebbe essere in originale
NOTA: lo schema riporta TA da 300V-0-300V in realtà è stata misurata B+ e TA risulta essere da da 240V-0-240V ----
A me il circuito e le recensioni son piaciute ed ho incominciato a pensarci su
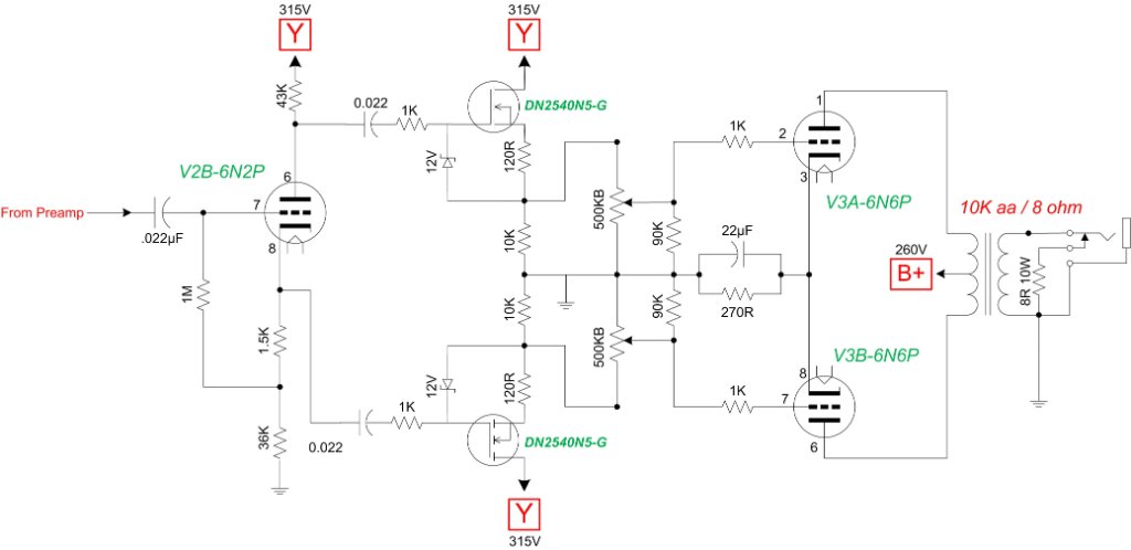
Visto che non ricordo di avere 12BH7 ma ho qualche valvola russa mi è venuto subito in mente di passare alle russe, quindi 6N2P e 6N6P al posto di 12AX7 e 12BH7
Volevo anche usare una 6X4 al posto della cinese 6Z4 ma poi ho pensato di "esagerare" e son passato ad una EZ81
Per quanto riguarda 12AX7 e 6N2P, a parte la differenza sui filamenti le due valvole si equivalgono (dicono che per generi Blues e simili la russa renda anche meglio)
Per quanto riguarda la 12BH7 e la 6N6P il discorso è un po' diverso, la 6N6P ha dissipazione placche più alta, µ un po' più elevato ed un gm circa 3 volte quello della 12BH7
Quindi più potenza in uscita e pilotata con il circuito messo in essere per la 12BH7 (che è più "sorda") andrebbe prima in saturazione, per poterla usare ed aver maggior controllo per adattarsi a generi diversi ho pensato di inserire un PPIMV anziché un MV, in modo da preservare eventuale saturazione da parte del pre sulla PI
Come PPIMV la scelta è ricaduta sul Frondelli che pare essere apprezzato anche da Robinette, nella ricerca però di quale PPIMV adottare ho trovato informazioni relative al fatto che ruotando il cursore del pot verso massa, per abbassare il livello del segnale verso il finale, il carico per la PI aumentava portandosi vicino al massimo sopportabile dalla Concertina e con ogni probabilità creando una variazione nella risposta tonale
Per questo motivo ho cercato di documentarmi ma non avendo trovato moltissimo sull'argomento me ne sarei uscito con una cosa che non ho mai visto, un doppio SF (Source Follower) di LND150, uno per ramo di uscita della Concertina che alimenta ognuno una delle griglie dei triodi della finale
In questo modo l'impedenza vista dalla PI, al variare della posizione del pattino del pot stereo del PPIMV non dovrebbe variare in quanto i SF fungono da adattatori di impedenza
L’impedenza del TU al momento è indicata per essere 10K (quella per la 12BH7 potrebbe essere la stessa o 2K / 3K più alta, per la 6N2P potrebbe arrivare anche più in basso, 10K è un compromesso (visto che un TU con quella impedenza ce l’ho)
Per quanto riguarda invece la tensione del TA, 190V è quella di un TA che ho ma penso seriamente di cambiare TA con un altro con tensione che mi consenta di avere il pre alle tensioni del Wangs originale ma ci sto ragionando su ed ancora non ho deciso cosa fare
Wangs Mini 5 - Modded

----
Una precisazione riguardo il pot stereo per il PPIMV
Le Grid Leak del Wangs originale sono da 470K ma reperire un 470K è meno facile rispetto un 500K, vorrà dire che un po' meno segnale se ne andrà a massa ma comunque la cosa si compensa ruotando il perno del pot, se voluto (tenete conto del gm della finale)
La scelta, quinsi è stata per un 500K, per avere una curva più dolce e non a scatti come nei logaritmici normali, ho scelto un lineare con resistenze da 90K tra cursore e massa in modo da modificare la curva e farla somigliare ad una vera logaritmica (così si abbassa di un po' anche il valore totale di 500K)
----
Che dite ? Si può fare ?
Van bene i due SF ?
Franco



