Sostieni il forum con una donazione! Il tuo contributo ci aiuterà a rimanere online!
Immagine

Amplificatori VHT

Discussioni di carattere generale sugli amplificatori valvolari...
Rispondi
Pasana
Diyer
Diyer
Messaggi: 182
Iscritto il: 01/05/2024, 5:20

Amplificatori VHT

Messaggio da Pasana » 14/03/2026, 18:07

Buongiorno ragazzi,

È da un po' che nn mi faccio vivo.

Recentemente ho preso un vht usato, mi piacerebbe condividere con voi immagino del circuito e sentire vostre idee e pensieri.

Si tratta di un vht 100 cl
Allegati
Screenshot_2026-03-14-17-06-12-52_99c04817c0de5652397fc8b56c3b3817.jpg
Screenshot_2026-03-14-17-06-06-67_99c04817c0de5652397fc8b56c3b3817.jpg
Screenshot_2026-03-14-17-05-59-52_99c04817c0de5652397fc8b56c3b3817.jpg

Pasana
Diyer
Diyer
Messaggi: 182
Iscritto il: 01/05/2024, 5:20

Re: Amplificatori VHT

Messaggio da Pasana » 14/03/2026, 18:08

Allegato
Allegati
Screenshot_2026-03-14-17-06-22-77_99c04817c0de5652397fc8b56c3b3817.jpg

Avatar utente
robi
Amministratore
Amministratore
Messaggi: 9794
Iscritto il: 17/12/2006, 13:57
Località: Alba

Re: Amplificatori VHT

Messaggio da robi » 14/03/2026, 22:59

Ciao! É un gran bell’ampli!
Che versione hai, di che anno? Alcune avevano il primo stadio con due triodi in parallelo, alcune no.

Pasana
Diyer
Diyer
Messaggi: 182
Iscritto il: 01/05/2024, 5:20

Re: Amplificatori VHT

Messaggio da Pasana » 15/03/2026, 15:02

Eccolo

Dovrebbe essere 2005..

Info tecniche ce ne sono molto poche. Schemi inesistenti..
Allegati
Screenshot_2026-02-26-13-05-21-85_99c04817c0de5652397fc8b56c3b3817.jpg

Pasana
Diyer
Diyer
Messaggi: 182
Iscritto il: 01/05/2024, 5:20

Re: Amplificatori VHT

Messaggio da Pasana » 15/03/2026, 15:05

:cool1:
Allegati
IMG-20260302-WA0063.jpg
IMG-20260302-WA0067.jpg
8030775_1736264550.jpg

Avatar utente
Kagliostro
Amministratore
Amministratore
Messaggi: 9983
Iscritto il: 03/12/2007, 0:16
Località: Prov. di Treviso

Re: Amplificatori VHT

Messaggio da Kagliostro » 15/03/2026, 16:25

Ho cercato di vedere se si trovava qualcosa in giro ma niente

Da qualche parte ho letto di parti di schema ricavati da reverse engeenering ma non sono riuscito a trovare neanche quelli

Franco

Avatar utente
robi
Amministratore
Amministratore
Messaggi: 9794
Iscritto il: 17/12/2006, 13:57
Località: Alba

Re: Amplificatori VHT

Messaggio da robi » 15/03/2026, 18:19

L’ho avuto per poco tempo, ma ricordo il canale… verde? giallo? Che mi piaceva molto.

Ricordo di versioni con primo stadio in parallelo, primo stadio srpp e normale.

Su sloclone trovate molti schemi.

Pasana
Diyer
Diyer
Messaggi: 182
Iscritto il: 01/05/2024, 5:20

Re: Amplificatori VHT

Messaggio da Pasana » 20/03/2026, 6:40

robi ha scritto:
15/03/2026, 18:19
L’ho avuto per poco tempo, ma ricordo il canale… verde? giallo? Che mi piaceva molto.

Ricordo di versioni con primo stadio in parallelo, primo stadio srpp e normale.

Su sloclone trovate molti schemi.
Grazie!

Questo è due canali verde rosso, ognuno con switch a levetta per passare da normal a gain

Quindi un 4 canali pseudo.

Il clean non è cristallino ma è molto dinamico, quindi si sporcare facilmente, mi viene da pensare a un ts9 con gain al minimo.

Onestamente mi sta piacendo molto, escono fuori dei brutti twang da blues con pickup al ponte.

Il gain c'è.. Ma non fa metal.. Però esce fuori una distorsione da rock solida e dinamica, abbassando volume chitarra si pulisce il suono anche sul" quarto " canale

Pasana
Diyer
Diyer
Messaggi: 182
Iscritto il: 01/05/2024, 5:20

Re: Amplificatori VHT

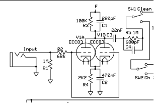
Messaggio da Pasana » 20/03/2026, 6:51

:salu:
Allegati
Deliverance_front end.gif
Deliverance_front end.gif (10.26 KiB) Visto 1108 volte

Avatar utente
robi
Amministratore
Amministratore
Messaggi: 9794
Iscritto il: 17/12/2006, 13:57
Località: Alba

Re: Amplificatori VHT

Messaggio da robi » 20/03/2026, 23:26

Non mi fare caricare i bitmap....
Allegati
VHT GP3.jpg

Rispondi