Come si legge da un mio vecchio post ho finito la jcm 800, ho anche apportato alcune modifiche per dare all'amplificatore caratterisctiche più inclini al gusto di chi me lo ha chiesto.
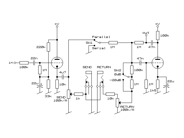
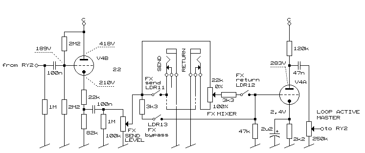
Ora però è venuto il momento di inserirci il loop effetti, a questo indirizzo http://mio.discoremoto.alice.it/hdpilo/ nella cartella jcm 800 trovate la cartella loop effetti. All'interno ci sono 5 circuiti valvolari per costruire un loop, sono tutti circuiti trovati on line, io vorrei chiedere a voi, che avete esperienza in merito, quale secondo voi è l'ideale per essere inserito nella mia 2203.
La mia idea è quella di creare un loop comunque disinseribile, una specie di finzione di true bypass, ma soprattutto deve avere la funzione serie/parallelo, anche selezionabile tramite interruttore, non è essenziale il pot di mix. Ho trovato interessante anche la funzione di regolazione del livello d'uscita, ma non voglio che questo influenzi l'impedenza d'uscita o d'ingresso dello stadio del loop, quindi non è essenziale nemmeno questo, se si riesca fare una cosa egregia bene, altrimenti pazienza.
Attendo consigli.
Loop effetti valvolare
Re: Loop effetti valvolare
L'unico consiglio che mi sento di darti sul LoopFX (che personalmente ... aborrisco !!
) è quello di farlo il più semplice possibile
Purtroppo, e lo constaterai inevitabilmente di persona quando lo inserirai nell'ampli, ..... dimentica il tuo 'vecchio' suono ! Modifica abbastanza pesantemente la risposta globale dell'ampli ... come pure, e peggio ancora , il reverbero !!
Ciaooooooooooooo
Purtroppo, e lo constaterai inevitabilmente di persona quando lo inserirai nell'ampli, ..... dimentica il tuo 'vecchio' suono ! Modifica abbastanza pesantemente la risposta globale dell'ampli ... come pure, e peggio ancora , il reverbero !!
Ciaooooooooooooo
Antonello
www.antonellocatanese.net
www.myspace.com/virutrio
****************************************
Tom Hess
www.antonellocatanese.net
www.myspace.com/virutrio
****************************************
Tom Hess
Re: Loop effetti valvolare
io direi di mettere un loop seriale all'uscita del pot dei treble,, con un partitore da definire,bufferizzato con un triodo, e regolazione dei livelli di in e out...il loop parallelo può andare incontro a problemi di fase e di taratura e sinceramente a meno che tu non voglia copiare il loop di un ampli già conosciuto, non saprei come aiutarti...
Re: Loop effetti valvolare
interessanti gli schemi dei loop 
bisogna che me li studio bene...
io l'unico che ho provato è una variante del secondo schema
e devo dire che funziona molto bene

bisogna che me li studio bene...
io l'unico che ho provato è una variante del secondo schema
e devo dire che funziona molto bene
Un esperto è un uomo che ha fatto tutti gli errori che si possono fare in un campo molto ristretto - Niels Bohr
Re: Loop effetti valvolare
non riesco ad accedere alla pagina...voi avete problemi?
Re: Loop effetti valvolare
Grazie per le risposte ragazzi.
In effetti anch'io sono dell'idea che la semplicità è la soluzione vincente.
Per quanto riguarda la modifica timpbrica dell'ampli con il loop ti do ragione, ma ho intenzione di metterci un sistema di true bypass, magari a relè in modo da escluderlo completamente nel caso non mi servisse.
Pensando un po' mi sa che cercherò di farne uno con potenziometro di mix e magari livelli di in e out, e ovviamente con l'interruttore di bypass.
P.S.
Allego qua i file con i circuiti sperando sia più facile per voi visionarli.
Mi ispirano molto il loop1 e il loop5. Che valvola dite che ci voglia? 12AX7, 12AT7, 12AU7? Oppure una vale l'altra?
In effetti anch'io sono dell'idea che la semplicità è la soluzione vincente.
Per quanto riguarda la modifica timpbrica dell'ampli con il loop ti do ragione, ma ho intenzione di metterci un sistema di true bypass, magari a relè in modo da escluderlo completamente nel caso non mi servisse.
Pensando un po' mi sa che cercherò di farne uno con potenziometro di mix e magari livelli di in e out, e ovviamente con l'interruttore di bypass.
P.S.
Allego qua i file con i circuiti sperando sia più facile per voi visionarli.
Mi ispirano molto il loop1 e il loop5. Che valvola dite che ci voglia? 12AX7, 12AT7, 12AU7? Oppure una vale l'altra?


