Gem Super Deluxe 50 R - Cerco Schema
Re: Gem Super Deluxe 50 R - Cerco Schema
Usare i pin non utilizzati per sorreggere le resistenza è una usanza comune.
Per il riverbero l'eko prince reverb usa una lampadina e una fotoresistenza. Il circuito è molto semplice.
Per il riverbero l'eko prince reverb usa una lampadina e una fotoresistenza. Il circuito è molto semplice.
- Kagliostro
- Amministratore

- Messaggi: 9958
- Iscritto il: 03/12/2007, 0:16
- Località: Prov. di Treviso
Re: Gem Super Deluxe 50 R - Cerco Schema
Grazie per il link Robi, vado subito a leggere ........
a proposito, meglio postare una foto delle connessioni allo zoccolo delle finali, il pin 3 è collegato alla griglia all'interno e non all'esterno, ed ho sbagliato
Kagliostro
a proposito, meglio postare una foto delle connessioni allo zoccolo delle finali, il pin 3 è collegato alla griglia all'interno e non all'esterno, ed ho sbagliato
Kagliostro
- Allegati
-
- Final Tube connection .jpg (55.06 KiB) Visto 8333 volte
Re: Gem Super Deluxe 50 R - Cerco Schema
gli eko mi pare usassero le fotoresistenze per i vibrato, non per i riverberi. sei sicuro Vicus?
penso a questo schema come a molti altri:
http://img198.imageshack.us/img198/6094 ... ticcha.jpg
kagliostro, hai fatto un lavorone! :)
penso a questo schema come a molti altri:
http://img198.imageshack.us/img198/6094 ... ticcha.jpg
kagliostro, hai fatto un lavorone! :)
Re: Gem Super Deluxe 50 R - Cerco Schema
Si giusto vibrato, il riverbero usa le molle e una valvola combinata pentodo triodo come driver e riamplificazione.
Vedo solo ora, si si lo schema è quello.
Vedo solo ora, si si lo schema è quello.
- Kagliostro
- Amministratore

- Messaggi: 9958
- Iscritto il: 03/12/2007, 0:16
- Località: Prov. di Treviso
Re: Gem Super Deluxe 50 R - Cerco Schema
Mi sa che hanno trovato il brevetto usato
a meno che la stanchezza non faccia brutti scherzi
confrontate lo schema (con i numerini blu aggiunti) con lo schema di figura 3 del brevetto (FILE .pdf allegato)
Kagliostro

a meno che la stanchezza non faccia brutti scherzi
confrontate lo schema (con i numerini blu aggiunti) con lo schema di figura 3 del brevetto (FILE .pdf allegato)
Kagliostro
Beh, un po' ci ho patito, ma ho imparato un sacco di cosekagliostro, hai fatto un lavorone! :)
- Allegati
-
- US2988706.pdf
- (443.09 KiB) Scaricato 412 volte
Re: Gem Super Deluxe 50 R - Cerco Schema
Madonna Francè ti devo fare un monumento!!
Anche io ho un deluxe 50r in versione combo che ho fatto riparare da un tecnico molto bravo, perchè per quanto mi sia impegnato nella ricerca dello schema originale, anche alla gem non sapevano nemmeno dell'esistenza di questi amp. e lui cè riuscito senza schema a farlo suonare da dio!!
L'unica pecca è che non è riuscito a sistemare il vibrato il reverbero, e l'antihum me lo ha trasformato in stand bye on.
Comunque confermo che anche nelle esibizioni più spinte quest'ampli non ha mai visto più di un quarto di potenziometro a conferma della potenza e anche secondo me non è solo 50W.
Ti ringrazio per lo schema che penso ti sia costato parecchio lavoro...mi tornerà utile nel momento che farò sistemare reverbero e tremolo.
Se ti và dai anche uno sguardo almio thread su uar, un bel forum, il mio preferito.
http://www.homestudioitalia.com/forum/c ... ostri-amp/
Grazie ancora.
Francesco.
Re: Gem Super Deluxe 50 R - Cerco Schema
Ciao ragazzi,
giusto per dovere di cronaca volevo informarvi che ho montato sul mio Deluxe 50R una 6DR7, ma il vibrato non funziona.
Quindi credo che in quella posizione vada montata (come tra l'altro leggevo su un altro thread) una EL80 !
Appena avrò tempo farò una prova.
Sui vostri DeLuxe ci sono segni di vita del vibrato montando la 6DR7 ?
Inoltre sul mio tutte le altre pre/inverter sono ECC83, e non c'è traccia di EZ81 come raddrizzatrice (come leggevo da qualche parte).
giusto per dovere di cronaca volevo informarvi che ho montato sul mio Deluxe 50R una 6DR7, ma il vibrato non funziona.
Quindi credo che in quella posizione vada montata (come tra l'altro leggevo su un altro thread) una EL80 !
Appena avrò tempo farò una prova.
Sui vostri DeLuxe ci sono segni di vita del vibrato montando la 6DR7 ?
Inoltre sul mio tutte le altre pre/inverter sono ECC83, e non c'è traccia di EZ81 come raddrizzatrice (come leggevo da qualche parte).
- Kagliostro
- Amministratore

- Messaggi: 9958
- Iscritto il: 03/12/2007, 0:16
- Località: Prov. di Treviso
Re: Gem Super Deluxe 50 R - Cerco Schema
Sul mio non c'è rettificatrice, la rettifica è Full Wave con due diodi e CT collegato a massa
(vedi lo schema rev 1.03)
La valvola montata è una 6DR7 e l'ampli è comunque ancora smontato con il TU fuso
per cui non ti posso dare ulteriore aiuto
Guarda, comunque, che la EL80 non è assolutamente adatta a sostituire una 6DR7
la 6DR7 è un doppio triodo con i triodi aventi caratteristiche diverse l'uno dall'altro
vedi datasheet http://www.tubebooks.org/tubedata/HB-3/ ... 2/6DR7.PDF
la EL80 è un pentodo (simile alla EL41)
vedi datasheet http://tdsl.duncanamps.com/sheets/el41/el41_1.gif
Ciao
Kagliostro
(vedi lo schema rev 1.03)
La valvola montata è una 6DR7 e l'ampli è comunque ancora smontato con il TU fuso
per cui non ti posso dare ulteriore aiuto
Guarda, comunque, che la EL80 non è assolutamente adatta a sostituire una 6DR7
la 6DR7 è un doppio triodo con i triodi aventi caratteristiche diverse l'uno dall'altro
vedi datasheet http://www.tubebooks.org/tubedata/HB-3/ ... 2/6DR7.PDF
la EL80 è un pentodo (simile alla EL41)
vedi datasheet http://tdsl.duncanamps.com/sheets/el41/el41_1.gif
Ciao
Kagliostro
Re: Gem Super Deluxe 50 R - Cerco Schema
Certo, lo so che sono 2 valvole differenti...ma visto che con la 6dr7 non funziona un tentativo con la EL80 si può fare.
Grazie comunque, se hai novità fai un fischio;-)

Grazie comunque, se hai novità fai un fischio;-)
- Kagliostro
- Amministratore

- Messaggi: 9958
- Iscritto il: 03/12/2007, 0:16
- Località: Prov. di Treviso
Re: Gem Super Deluxe 50 R - Cerco Schema
Il problema è che la 6DR7 al suo interno ha 2 triodi uno usato per mandare il segnale al tank, l'altro usato per ricevere ed amplificare il segnale in uscita dal tank
se usi una EL80 che è composta da un solo pentodo, la stessa dovresti usarla per inviare al tank il segnale, ma ti mancherebbe il triodo preposto a ricevere e riamplificare il segnale in uscita dal tank
se ti interessa posso postare qualcosa di alternativo alla 6DR7, sempre con un solo tubo, ma sempre un tubo che al suo interno contiene due distinte valvole
Ciao
Kagliostro
se usi una EL80 che è composta da un solo pentodo, la stessa dovresti usarla per inviare al tank il segnale, ma ti mancherebbe il triodo preposto a ricevere e riamplificare il segnale in uscita dal tank
se ti interessa posso postare qualcosa di alternativo alla 6DR7, sempre con un solo tubo, ma sempre un tubo che al suo interno contiene due distinte valvole
Ciao
Kagliostro
Re: Gem Super Deluxe 50 R - Cerco Schema
plexilove, mettendo valvole completamente diverse sullo stesso zoccolo rischi di danneggiare non solo la valvola, ma l'amplificatore stesso.
Re: Gem Super Deluxe 50 R - Cerco Schema
Ah no, non intendo danneggiare...se siete sicuri del fatto che si tratti di una 6DR7 vuol dire che il problema non è la valvola (che oltretutto pare funzioni correttamente).
Vorrà dire che l'ampli rimarrà orfano di vibrato per il momento...
Grazie della disponibilità Kagliostro, ma a questo punto non preoccuparti...evidentemente c'è da controllare dell'altro sul circuito del vibrato!
Vorrà dire che l'ampli rimarrà orfano di vibrato per il momento...
Grazie della disponibilità Kagliostro, ma a questo punto non preoccuparti...evidentemente c'è da controllare dell'altro sul circuito del vibrato!
- Kagliostro
- Amministratore

- Messaggi: 9958
- Iscritto il: 03/12/2007, 0:16
- Località: Prov. di Treviso
Re: Gem Super Deluxe 50 R - Cerco Schema
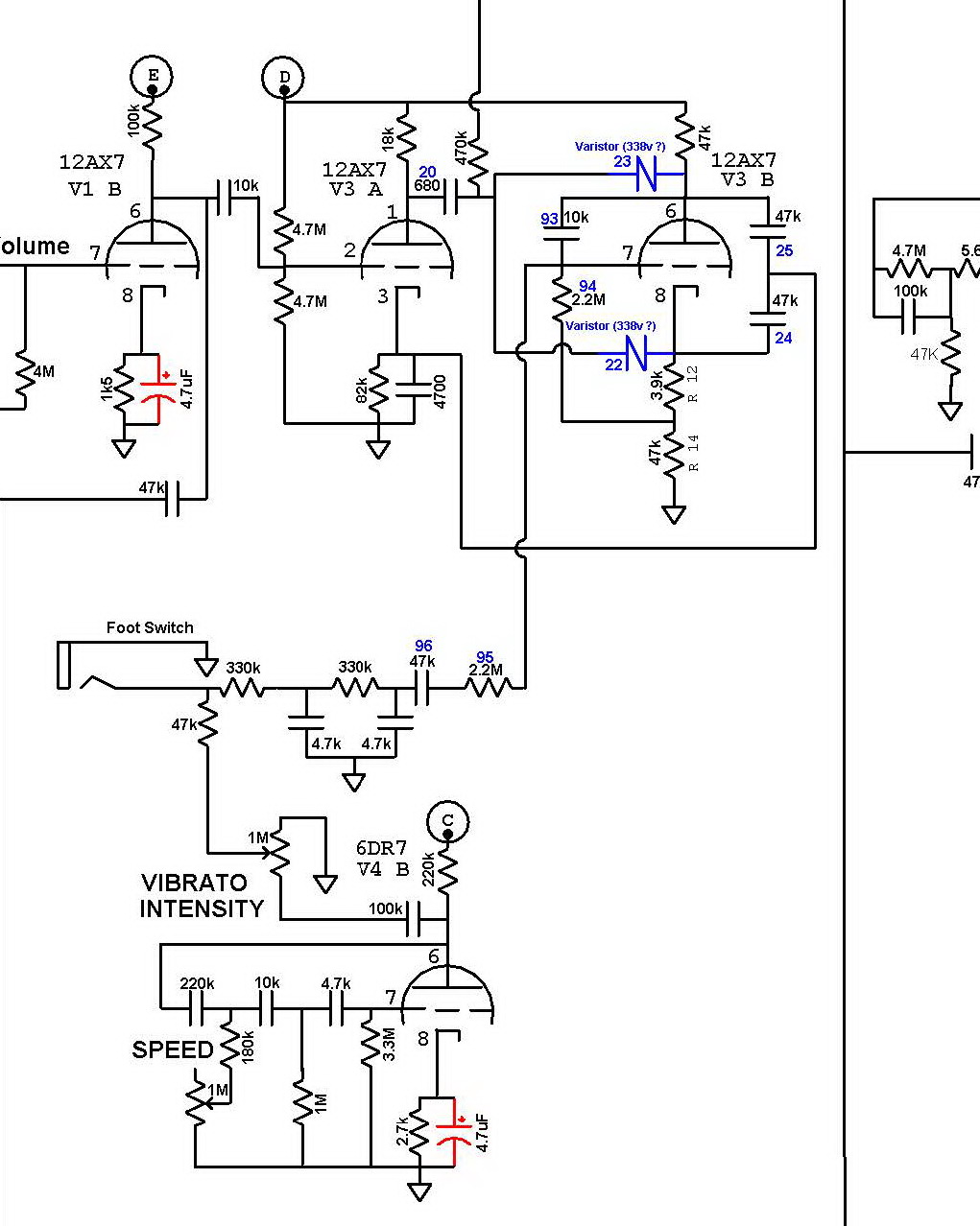
Decisamente sto invecchiando e la mia materia grigia non funziona più come una volta
la 6DR7 viene usata 1/2 per il vibrato ed 1/2 per il riverbero
se a te il vibrato non funziona potrebbe essere che il problema sia nei varistor
e procurarsene non è molto semplice, anche se con pazienza ce la puoi fare, quelli usati in origine sono molto diversi da quelli prodotti oggi che hanno un inserimento brusco anzichè graduale come quelli vecchi, potresti comunque fare delle prove
visto che non accenni a problemi in merito do' per scontato che il riverbero ti funzioni il che esclude problemi ad 1/2 della 6dr7, ma non all'altra metà
----
questo è il link all'ultima versione dello schema che ho disegnato
Kagliostro
la 6DR7 viene usata 1/2 per il vibrato ed 1/2 per il riverbero
se a te il vibrato non funziona potrebbe essere che il problema sia nei varistor
e procurarsene non è molto semplice, anche se con pazienza ce la puoi fare, quelli usati in origine sono molto diversi da quelli prodotti oggi che hanno un inserimento brusco anzichè graduale come quelli vecchi, potresti comunque fare delle prove
visto che non accenni a problemi in merito do' per scontato che il riverbero ti funzioni il che esclude problemi ad 1/2 della 6dr7, ma non all'altra metà
----
questo è il link all'ultima versione dello schema che ho disegnato
Kagliostro
Re: Gem Super Deluxe 50 R - Cerco Schema
Sì, infatti il reverb è Ok, tranne che per qualche rumorino causato dai contatti andati a livello delle piccole capsule che si innestano sulla tank!
Vedrò di individuare questi varistori e cercarli, magari se dovessi trovarne fammi un fischio
Grazie mille della dritta!
Vedrò di individuare questi varistori e cercarli, magari se dovessi trovarne fammi un fischio
Grazie mille della dritta!
Re: Gem Super Deluxe 50 R - Cerco Schema
..da qualche parte sul forum avevo scritto come "simulare" un vecchio varistore, bisognerebbe andare a scartabellare i miei post..

