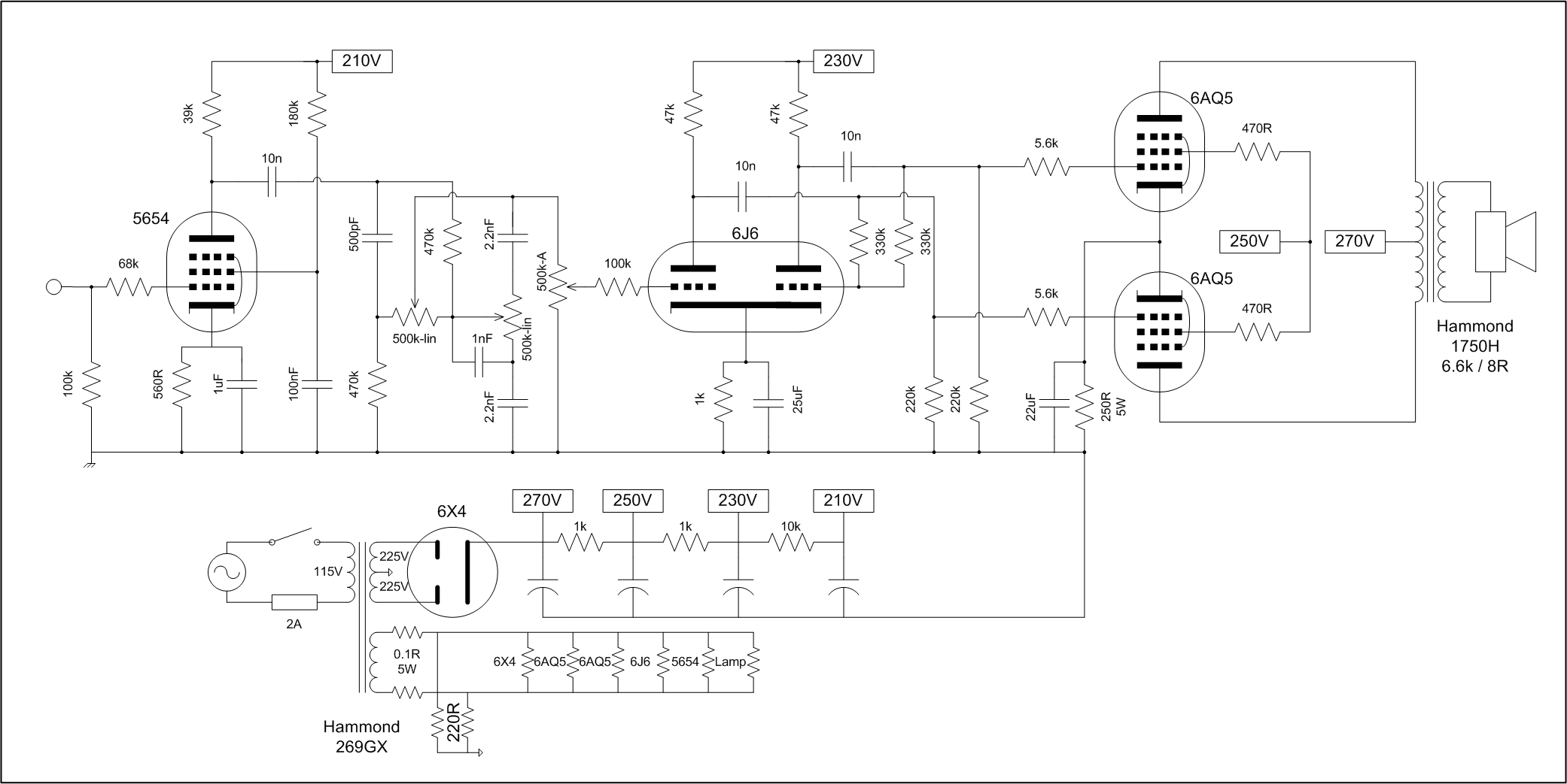
Ok, ho ritracciato lo schema in base alle considerazioni fatte, metto solo la sezione pre/pilota
1) CF in ingresso direttamente, con catodica molto bassa e bypassata, in modo da entrare in bassa impedenza nel ts
2) prendo uscita s/r direttamente in uscita dal ts
3) pensavo di usare come pot gain la resistenza in ingresso, quindi usare il pot a res variabile, un valore di 250k ad esempio giusto per attenuare un pò in casi estremi?
4) potenziometro volume l'ho rappresentato nello schema con R12-13, valore 250k dovrebbe essere accettabile
5) Ck tutti aumentati di valore, rimosso sullo stadio pilota
Ha più senso?
@kagliostro:
avrei dovuto ridare un'occhiata io allo schema che avevi postato, ma non preoccuparti, anche un PSE non mi dispiace assolutamente, anzi tutto sommato forse può darmi maggiori soddisfazioni!