Continuiamo e cerchiamo di tirare le somme...
tensione sulla screen grid
Confrontiamo i valori della curva di carico con i valori di riferimento sul grafico sopra riportato(il primo nella pagina)
250V sullo screen grid dovrebbero andare benissimo
Sono due le resistenze con le quali si effettua la caduta di tensione
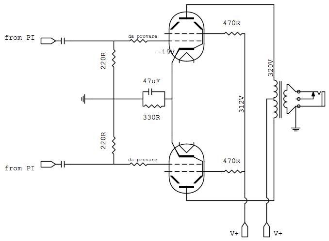
1. screen grid dropper sull'alimentazione..... la prima resistenza che si incontra
per calcolarla si ricerca sul secondo grafico della pafina riportata la corrente assorbita dallo screen grid e si tiene in considerazione la corrente che dovrà alimentare il pre e la PI, diciamo orientativamente 5mA...
Dal grafico notiamo che ad una tensione di -18 con 250V di screen grid l'assorbimento sarà di 1,8mA per valvola...quindi:
(1,8x2)+5=8,6mA
Solitamente si usano come valori 470R o 1K
con 1K per la legge di Ohm
1000*0,0086=8,6V che sarà il valore del calo di tensione!
0.0086*0.0086*1000=0.073W
2. screen grid stopper
il nostro obiettivo sono i 250V, quindi:
320-8,6=311,4V 311,4-250= 61,4V è la tensione che dobbiamo far calare nel momento di massimo sforzo della valvola...
Ammettendo che tutta la corrente assorbita del plate possa essere assorbita dallo screen grid sappiamo, dal grafico che abbiamo dei teorici 170mA... che in pratica non saranno mai raggiunti...
Per la legge di ohm
61,4/0,170=361R
il valore reale più vicino è 390R ... ma per dare un po' di Sag e compressione in più si potrebbe fare 470R(valore solitamente usato) ... 2W sono OK!
Cathode resistor: BIAS
Si calcola tutta la corrente delle due valvole che arriva al catodo, quindi:
due volte le correnti del plate e due volte quelle dello screen grid e si ha
(28*2)+(1,8*2)= 59,5mA
considerando che la corrente sulla griglia deve essere di -18V, per la legge di Ohm
18/0,0596=302R
0.0596^2*330=1,172
330R come valore reale 2W oppure 270R più un trimmer in serie per una regolazione fine!
Cathode capacitor
10Hz come frequenza di taglio del filtro che si viene a formare e si calcola il condensatore:
Ck=1/(2pi*f*Rk)=1/(2*3,14*10*330)=48uF
Cathode grid resistor circuit
La somma di grid stopper (solitamente tra 1K e 10K) e la resistenza di leak (solitamente tra 220R e 470R) non deve superare il valore di resistenza massimo indicato nel datasheet... in questo caso 500K
470R dovrebbe dare alta impedenza di ingresso e maggiore guadagno!
A breve spero di poter fare la stessa cosa per il calcolo della P.I.!