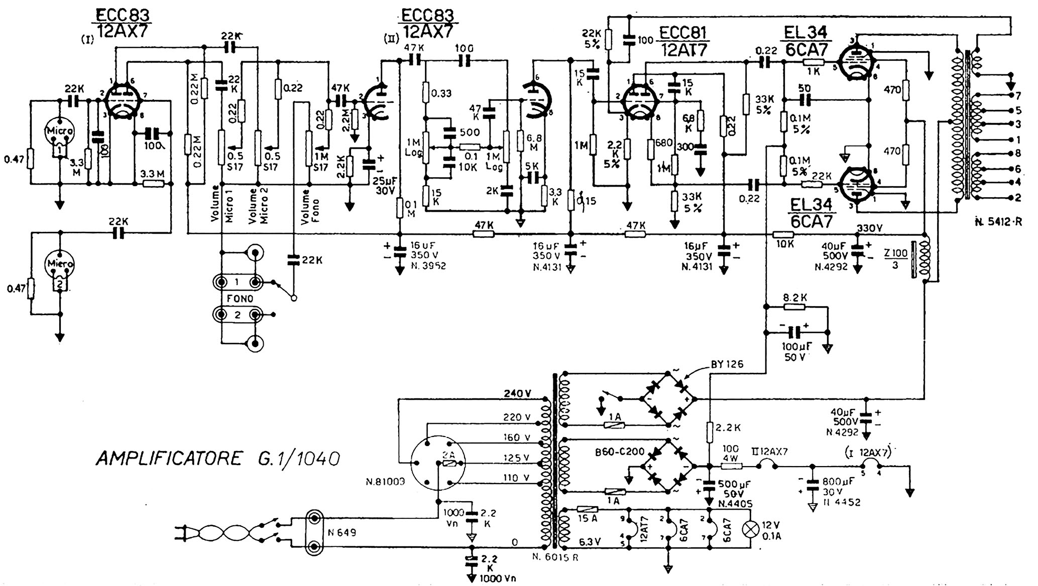
mi hanno regalato un Geloso G1 1040 e ho pensato subito di tirarci fuori un' amplificatore per chitarra
dopo un bel pò di tempo perso a modificare/sistemare l'amplificatore (alcuni contatti ossidati, switch d'accensione non funzionante, ecc ecc) sono riuscito a farlo funzionare, e suona pure discretamente...
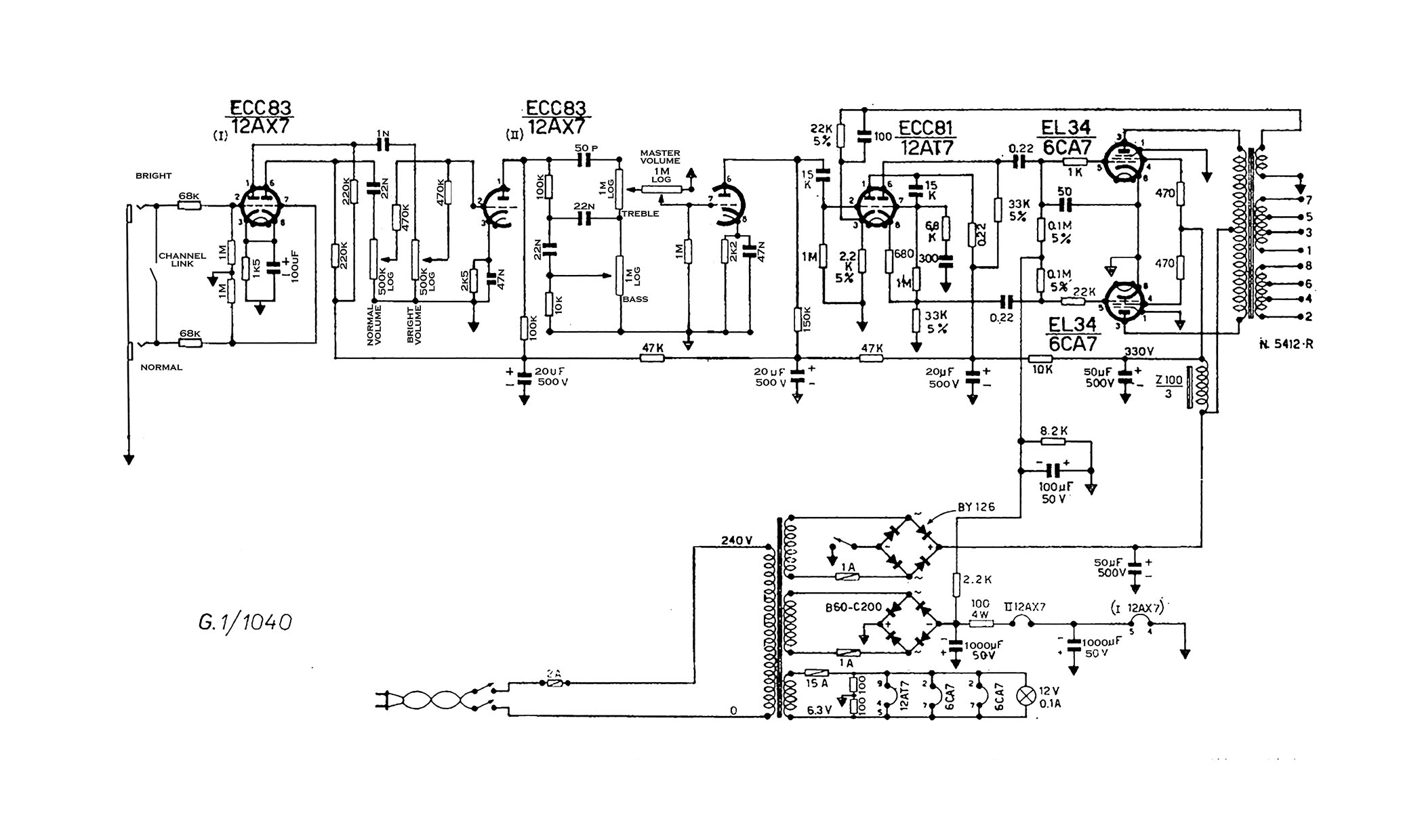
ho modificato il dircuito di pre per adattarlo all'uso con la chitarra, con toni stile vox, cercando di usare quanti più dei componenti originali (nella mia zona l'unico negozio che vende componenti non è fornitissimo).
ho sostituito tutti gli elettrolitici ma ho incontrato qualche problema nel reperire i valori da schema. i condensatori sono da 1000, 47 e 20uf invece di rispettivamente 800/500, 40 e 16.
ha un volume pazzesco ed un pulito infinito, con i due canali ponticellati, i due volumi al massimo e il master a volumi umani ottengo un crunch leggero, con gli effetti si comporta molto bene.
credo però che le valvole siano alla frutta e visto che la mia idea sarebbe quella di ricostruirlo da 0, volevo sapere che ampli potrei tirare fuori con questi trasformatori...
le caratteristiche del trasformatore d'alimentazione: 6v-6v 4A, 332v-332v 270mA, 39,2v-39,2v 150mA
per il trasformatore d'uscita ho trovato solamente le specifiche del geloso n5410 (usato nel geloso g227a, el34, potenza max di 30w) da 4000ohm ma con potenza d'uscita max di 35w, il mio geloso g1 1040 è dato come 40-50w.
il choke dovrebbe essere da 3H.
avrei a disposizione delle coppie di 6550 e kt88 matchate e delle 12ax7 e 12au7, avevo pensato di sostituire le el34 con le 6550 e la 12at7 con una 12au7 e aggiungere un controllo di toni completo con alti medi bassi e presence.
aggiungo lo schema originale e dopo le modifiche (p.s. nello shcema modificato ho dimenticato ad inserire le resistenza da 1M negli input).
che ne pensate, cosa posso tirarci fuori?


