Sostieni il forum con una donazione! Il tuo contributo ci aiuterà a rimanere online!
Immagine

Phase inverter con ecc83 su finale transistor?

Discussioni di carattere generale sugli amplificatori valvolari...
Rispondi
theboiamond
Elettrone Impazzito
Elettrone Impazzito
Messaggi: 38
Iscritto il: 28/10/2007, 4:39

Phase inverter con ecc83 su finale transistor?

Messaggio da theboiamond » 16/03/2014, 6:28

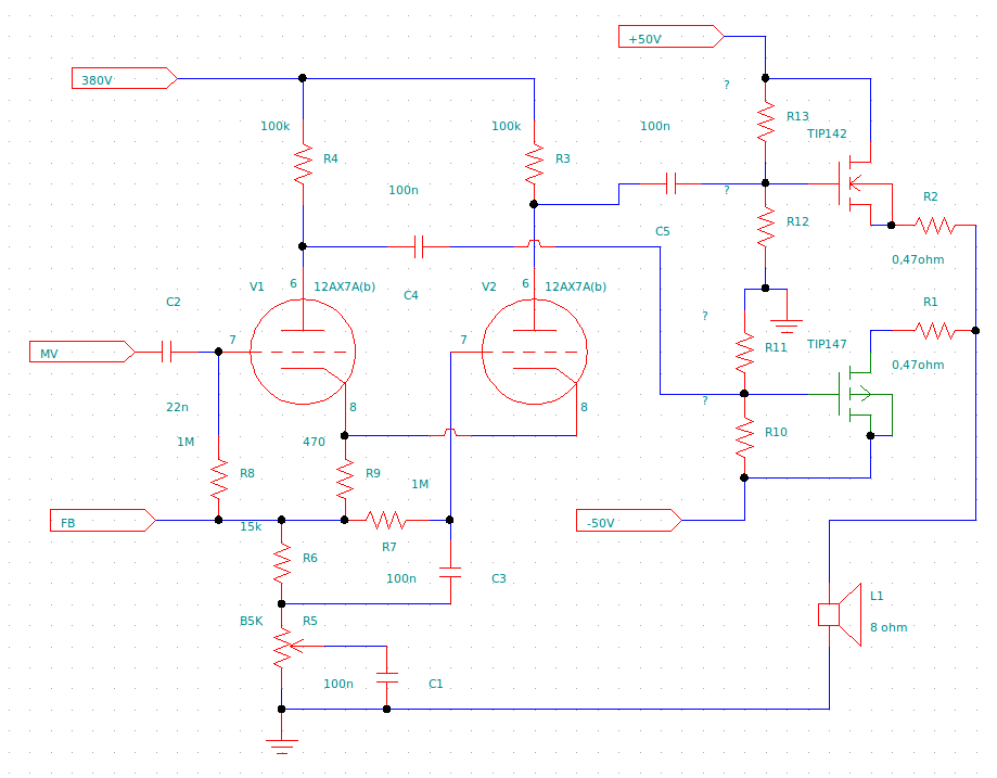
E' possibile "valvolarizzare" un ampli con finale a transistor mettendo un phase splitter a valvola ecc83?
Pensavo ad una cosa di questo genere, è fattibile almeno in linea teorica?
Allegati
PI-TIP142.png

Avatar utente
Kagliostro
Amministratore
Amministratore
Messaggi: 9956
Iscritto il: 03/12/2007, 0:16
Località: Prov. di Treviso

Re: Phase inverter con ecc83 su finale transistor?

Messaggio da Kagliostro » 16/03/2014, 11:46

Di transistor non ne capisco e non ricordo di aver visto qualcosa del genere (che comunque penso si possa fare)

la Vox ha fatto un circuito con in mezzo una 12ax7, ma lì la valvola era ustata come finale intermedio, prima del finale vero e proprio

http://www.voxshowroom.com/uk/amp/blueVRoverview.html

Immagine

Ciao

K

Avatar utente
Vicus
Roger Mayer Jr.
Roger Mayer Jr.
Messaggi: 2085
Iscritto il: 15/07/2007, 18:43
Località: Rossano Veneto VI

Re: Phase inverter con ecc83 su finale transistor?

Messaggio da Vicus » 16/03/2014, 15:13

Non si può fare, un finale a transistor lavora con i due pilotaggi in fase.

theboiamond
Elettrone Impazzito
Elettrone Impazzito
Messaggi: 38
Iscritto il: 28/10/2007, 4:39

Re: Phase inverter con ecc83 su finale transistor?

Messaggio da theboiamond » 17/03/2014, 2:25

Cercavo quella tipica distorsione asimmetrica da ampli a valvole pompato a 1000 ma con un finale a tip142 (minima spesa, tanta resa, sempre se ovviamente si dimensiona bene il tutto...), in giro vedo tanti schemi con pilotaggi a transitor, ma vuoi vedere che nessuno ha mai pilotato un finale a transistor con delle valvole? Mi pareva che vecchi gem, davoli o FBT fosse pilotati in maniera simile, ma non riesco a reperire schemi simili a quel che ho in mente io....

theboiamond
Elettrone Impazzito
Elettrone Impazzito
Messaggi: 38
Iscritto il: 28/10/2007, 4:39

Re: Phase inverter con ecc83 su finale transistor?

Messaggio da theboiamond » 17/03/2014, 3:04

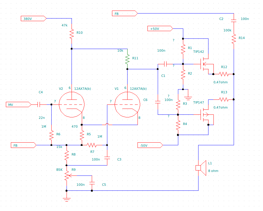
Eventualmente così? Asimmetrico, facile, pratico...ho sbagliato a collegare il feedback negativo ma vabeh... :face_green:
PS: scusate ma di transistor non ho molta pratica...
Allegati
PI-NPN.png

Avatar utente
Kagliostro
Amministratore
Amministratore
Messaggi: 9956
Iscritto il: 03/12/2007, 0:16
Località: Prov. di Treviso

Re: Phase inverter con ecc83 su finale transistor?

Messaggio da Kagliostro » 17/03/2014, 8:36

Che io sappia, in giro potresti trovare qualcuno che usa pre a valvole e finale a transistor

ma non PI a valvole con finale a transistor,

o almeno, tra quello che ricordo, una PI a valvola che pilota

finali a transistor, non c'è

K

theboiamond
Elettrone Impazzito
Elettrone Impazzito
Messaggi: 38
Iscritto il: 28/10/2007, 4:39

Re: Phase inverter con ecc83 su finale transistor?

Messaggio da theboiamond » 18/03/2014, 18:25

Nell'ultimo caso ho usato la valvola come un finto PI, in realtà fungerebbe da pseudo-stadio di gain che dia una distorsione asimmetrica, però in fase :) Ero sicuro di aver visto qualcosa del genere in un vecchio ampli con finale a transistor e pre misto valvole-lnd150... se lo trovo lo posto...

Avatar utente
palombotto
Diyer Esperto
Diyer Esperto
Messaggi: 282
Iscritto il: 30/05/2011, 16:03
Località: Sezze (LT)

Re: Phase inverter con ecc83 su finale transistor?

Messaggio da palombotto » 18/03/2014, 19:06

Visto che allora stai utilizzando entrambi i triodi (di fatto) come niente più ne' meno che come due stadi di preamplificazione in parallelo (se non interpreto male lo schema), e che vai cercando la "tipica distorsione asimmetrica", perché non prendi anche in considerazione l'ipotesi di uno stadio CF accoppiato in DC, polarizzato "asimmetrico" sul secondo triodo (che ne so... 47k di resistenza catodica sul secondo stadio).
- palombotto -

theboiamond
Elettrone Impazzito
Elettrone Impazzito
Messaggi: 38
Iscritto il: 28/10/2007, 4:39

Re: Phase inverter con ecc83 su finale transistor?

Messaggio da theboiamond » 24/03/2014, 5:12

Nel modo che ho postato prima si ha più la senzazione "plexi style" , ahah
Lo usavo con successo nei single ended, ha proprio le stesse cadute di tensione e asimmetria della phase inverter di una plexi, per chi ama il suono EVH :face_green:
Se riesco a riproporlo per pilotare un finale a transistor, sarebbe una pacchia :ok_1:

Rispondi