Parto gemellare: EVIL TWINS
Re: Parto gemellare: EVIL TWINS
...Sarebbe ora di decidere come far lavorare questo finale.
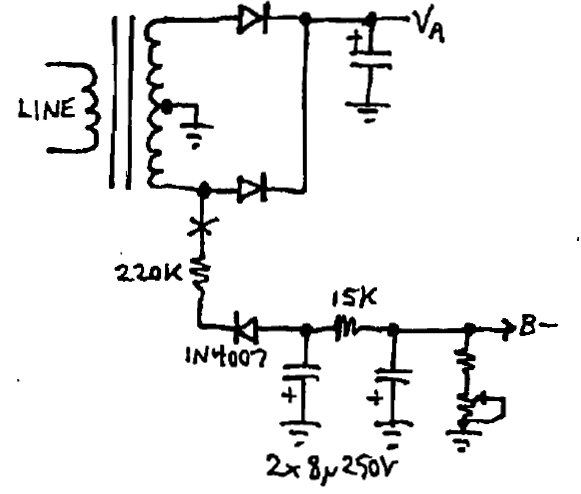
Allora: dato lo scopo del progetto ( costruire 2 ampli praticamente gemelli ma con finale diverso ), devo cmq cercare di adeguare le possibili funzionalità ai telai che sono identici sia per l'uno che per l'altro.
All'inizio avevo in mente di sfruttare i fori dedicati al fixed bias per la versione push pull, come "variable cathode bias" nel single ended.
Ho anche i pot con giusta tolleranza in watt che adeguerei a trimmer incastonati con tanto di tacca per giraviti. Ma... Ne vale davvero la pena?
Se invece mi avvalgo della stabilità del fixed bias e non porto in giro correnti alte non sarebbe meglio? Penso di si.
L'unico piccolo neo è che dovrei perdere qualche volt dal secondario dedicato alle placche. Purtroppo non si può prevedere sempre tutto. Avrei fatto realizzare il T.A. o con una presa dedicata al bias o con più tensione in uscita così da poter prelevare una quarantina di volts per il bias dal voltaggio dedicato alle placche.
CMq sia, avrei pensato ad una cosa del genere:
Mi dite cosa ne pensate?
Allora: dato lo scopo del progetto ( costruire 2 ampli praticamente gemelli ma con finale diverso ), devo cmq cercare di adeguare le possibili funzionalità ai telai che sono identici sia per l'uno che per l'altro.
All'inizio avevo in mente di sfruttare i fori dedicati al fixed bias per la versione push pull, come "variable cathode bias" nel single ended.
Ho anche i pot con giusta tolleranza in watt che adeguerei a trimmer incastonati con tanto di tacca per giraviti. Ma... Ne vale davvero la pena?
Se invece mi avvalgo della stabilità del fixed bias e non porto in giro correnti alte non sarebbe meglio? Penso di si.
L'unico piccolo neo è che dovrei perdere qualche volt dal secondario dedicato alle placche. Purtroppo non si può prevedere sempre tutto. Avrei fatto realizzare il T.A. o con una presa dedicata al bias o con più tensione in uscita così da poter prelevare una quarantina di volts per il bias dal voltaggio dedicato alle placche.
CMq sia, avrei pensato ad una cosa del genere:
Mi dite cosa ne pensate?
- Kagliostro
- Amministratore
- Messaggi: 9864
- Iscritto il: 03/12/2007, 0:16
- Località: Prov. di Treviso
Re: Parto gemellare: EVIL TWINS
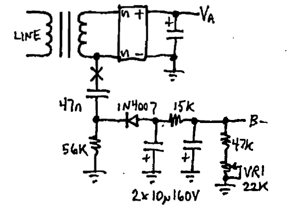
Ciao Domenico
Credo che al tuo circuito del bias manchi un cap in serie
da mettere tra l'AC ed R66
Almeno così mi sembra, visto che quell'avvolgimento non ha un CT
In effetti anche R66 mi pare che andrebbe collegata diversamente
invece che in serie tra il cap (che ti manca) ed il diodo
mi pare vada tra la giunzione cap/diodo e massa
Vedi JCM900 ed alcuni Ampeg
se trovo il riferimento che ricordo lo posto
--
Merlin, per evitare di lasciare le valvole senza bias (in caso di guasto al cursore del pot) suggerisce questo circuito

Attenzione a quanto segue, ERRATA CORRIGE di Merlin

Franco
Credo che al tuo circuito del bias manchi un cap in serie
da mettere tra l'AC ed R66
Almeno così mi sembra, visto che quell'avvolgimento non ha un CT
In effetti anche R66 mi pare che andrebbe collegata diversamente
invece che in serie tra il cap (che ti manca) ed il diodo
mi pare vada tra la giunzione cap/diodo e massa
Vedi JCM900 ed alcuni Ampeg
se trovo il riferimento che ricordo lo posto
--
Merlin, per evitare di lasciare le valvole senza bias (in caso di guasto al cursore del pot) suggerisce questo circuito

Attenzione a quanto segue, ERRATA CORRIGE di Merlin

Franco
Re: Parto gemellare: EVIL TWINS
Ciao Franco. Hai ragione. Lo schema non è chiaro. In realtá i due Secondari del T. A. hanno il C. T., ma io non lo ho rappresentato schematicamente in modo corretto.
- Kagliostro
- Amministratore
- Messaggi: 9864
- Iscritto il: 03/12/2007, 0:16
- Località: Prov. di Treviso
Re: Parto gemellare: EVIL TWINS
Ah, OK per i CT
ho editato il post precedente ed ho aggiunto uno schemino
in ogni caso, vedi di evitare di prelevare il bias dal cursore del pot
ho editato il post precedente ed ho aggiunto uno schemino
in ogni caso, vedi di evitare di prelevare il bias dal cursore del pot
FrancoEDIT:
Vedi qui
Re: Parto gemellare: EVIL TWINS
Grazie Franco. Stasera provvedo a rappresentare tutto meglio.
Non credo di averlo letto bene questo consiglio di Blencowe. Non pensavo a questa possibilitá in caso di guasto.
Non credo di averlo letto bene questo consiglio di Blencowe. Non pensavo a questa possibilitá in caso di guasto.
- Kagliostro
- Amministratore
- Messaggi: 9864
- Iscritto il: 03/12/2007, 0:16
- Località: Prov. di Treviso
Re: Parto gemellare: EVIL TWINS
Hai il libro sugli alimentatori ?
Franco
Franco
Re: Parto gemellare: EVIL TWINS
Assolutamente si. Sono io che sono smemorato!
... Nel senso che non lo ho studiato bene questo passaggio.
... Nel senso che non lo ho studiato bene questo passaggio.
Re: Parto gemellare: EVIL TWINS
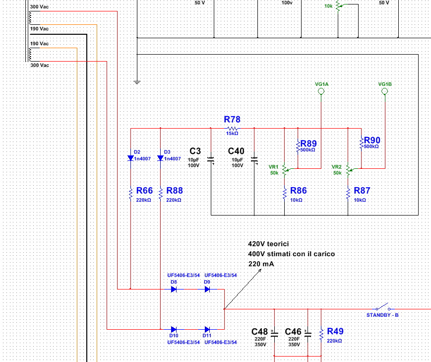
Allora, mi sono andato a rivedere quella sezione del libro di Merlin dove consiglia di mettere una resistenza aggiuntiva come sicurezza in caso di guasto.
E fino a quì capisco. Il problema è che non spiega molto sul come dimensionare il tutto. "R2" ed "R3" nel prospetto postato da Kagliostro dovrebbero essere tipo 10 volte superiori al valore di "P1" e "P2" ? Io presumo di si, ma non ne ho la sicurezza.
CHiariamo anche un altro aspetto. Nel mio caso il bias ( V -) verrebbe preso da un ramo del secondario dedicato alle placche (...sto valutando anche di prenderlo dal secondario dedicato alle griglie) munito di C.T..
Quindi in questo caso è possibile utilizzare un "divisore resistivo":
Se invece avessi avuto un ponte diodi e assenza di C.T., allora sarebbe stato possibile utilizzare un "divisore capacitativo":
Correggetemi se sbaglio.
Ora, nel prospetto postato precedentemente, nel caso "typical Marshall" la resistenza da 47k assicura che cmq la tensione negativa arrivi anche in caso di guasto perchè il pot cablato come resitenza variabile, funge sempre da regolatore di voltaggio.
In sostanza i 2 esempi nel prospetto ( Fender e Marshall ) danno cmq la stessa sicurezza a discapito di un paio di componenti in più. Ma se devo inviare V- a 2 griglie devo per forza utilizzare il trucco della resistenza messa tra il il pin 1 e 2 del trimmer / potenziometro.
Di conseguenza una cosa del genere?
E fino a quì capisco. Il problema è che non spiega molto sul come dimensionare il tutto. "R2" ed "R3" nel prospetto postato da Kagliostro dovrebbero essere tipo 10 volte superiori al valore di "P1" e "P2" ? Io presumo di si, ma non ne ho la sicurezza.
CHiariamo anche un altro aspetto. Nel mio caso il bias ( V -) verrebbe preso da un ramo del secondario dedicato alle placche (...sto valutando anche di prenderlo dal secondario dedicato alle griglie) munito di C.T..
Quindi in questo caso è possibile utilizzare un "divisore resistivo":
Se invece avessi avuto un ponte diodi e assenza di C.T., allora sarebbe stato possibile utilizzare un "divisore capacitativo":
Correggetemi se sbaglio.
Ora, nel prospetto postato precedentemente, nel caso "typical Marshall" la resistenza da 47k assicura che cmq la tensione negativa arrivi anche in caso di guasto perchè il pot cablato come resitenza variabile, funge sempre da regolatore di voltaggio.
In sostanza i 2 esempi nel prospetto ( Fender e Marshall ) danno cmq la stessa sicurezza a discapito di un paio di componenti in più. Ma se devo inviare V- a 2 griglie devo per forza utilizzare il trucco della resistenza messa tra il il pin 1 e 2 del trimmer / potenziometro.
Di conseguenza una cosa del genere?
Ultima modifica di Dom il 08/05/2021, 18:53, modificato 1 volta in totale.
Re: Parto gemellare: EVIL TWINS
Volendo sfruttare entrambi i rami dell'avvolgimento secondario anzichè prelevare la tensione negativa solo da un ramo, sarebbe più silenzioso il circuito e lavorerebbe meglio:
Il secondario del T.A. ora è corretto.
Il secondario del T.A. ora è corretto.
- Kagliostro
- Amministratore
- Messaggi: 9864
- Iscritto il: 03/12/2007, 0:16
- Località: Prov. di Treviso
Re: Parto gemellare: EVIL TWINS
OK per il bias full wave
Non mi trovo con il modo in cui hai designato il trasformatore
Non so, a me non pare corretto
Ciao
Franco
Non mi trovo con il modo in cui hai designato il trasformatore
Non so, a me non pare corretto
Ciao
Franco
Re: Parto gemellare: EVIL TWINS
Ciao, quando hai un resistore che deve fungere da sicurezza, ma non influenzare in valore del potenziometro in parallelo, si prende un valore 10x il potenziometro. Questo perchè anche nel caso peggiore 10||1 = 0,9 che è poco fuori dalla tolleranza che avrebbe 1.
- Kagliostro
- Amministratore
- Messaggi: 9864
- Iscritto il: 03/12/2007, 0:16
- Località: Prov. di Treviso
Re: Parto gemellare: EVIL TWINS
Non credo tu abbia questo "aggiornamento" di Merlin

--
Per quanto riguarda il dimensionamento dei componenti Merlin ne parla a pag. 178 e pag. 179 (sempre libro Power Supply)
dove spiega il perché di quella strana configurazione con diodo aggiuntivo
(sempre che tu non intendessi il dimensionamento del resistore per il quale Roberto ti ha già dato la risposta)
Franco

--
Per quanto riguarda il dimensionamento dei componenti Merlin ne parla a pag. 178 e pag. 179 (sempre libro Power Supply)
dove spiega il perché di quella strana configurazione con diodo aggiuntivo
(sempre che tu non intendessi il dimensionamento del resistore per il quale Roberto ti ha già dato la risposta)
Franco
Re: Parto gemellare: EVIL TWINS
Ciao ragazzi,
Sul dimensionamento del resistor e, Robi mi ha dato la conferma di ciò che pensavo. È sempre il fattore "impedenza".
Per il T. A.,, purtroppo questo software non mi permette di disegnare un unico avvolgimento con 4 rami e un C. T.. Ma in sostanza è quello. Devo spostarmi su Altium per gli schemi.. Ci sto giá lavorando e si ha molta piú libertà.
Per ciò che concerne il dimensionamento dei componenti dove mi hai postato quell'esempio, non ho proprio la pagina!
... Ora me ne sono accorto.
Oggi mi tocca fare una marea di scale per liberare spazio nelle mansarde perchè sono arrivato al limite. Nel pomeriggio spero di avere un attimo per controllare quante e quali altre pagine mi mancano.
Intanto vi ringrazio dei consigli e delle conferme.
Sul dimensionamento del resistor e, Robi mi ha dato la conferma di ciò che pensavo. È sempre il fattore "impedenza".
Per il T. A.,, purtroppo questo software non mi permette di disegnare un unico avvolgimento con 4 rami e un C. T.. Ma in sostanza è quello. Devo spostarmi su Altium per gli schemi.. Ci sto giá lavorando e si ha molta piú libertà.
Per ciò che concerne il dimensionamento dei componenti dove mi hai postato quell'esempio, non ho proprio la pagina!

... Ora me ne sono accorto.
Oggi mi tocca fare una marea di scale per liberare spazio nelle mansarde perchè sono arrivato al limite. Nel pomeriggio spero di avere un attimo per controllare quante e quali altre pagine mi mancano.
Intanto vi ringrazio dei consigli e delle conferme.
Re: Parto gemellare: EVIL TWINS
...Vediamo se ora va meglio:
Si dovrebbe stare tranquilli anche in caso di guasto. Ok.
Volendo provare a stimare la tensione di bias, la formula di cui mi avvalgo è quella che ci spiega Kevin O’Connor nel T.U.T. 2:
Quindi V - = (Vac X 1.41 X R3) / ( R1 + R3 ).
Presumo che il valore di R3 dovrei considerarlo come la resistenza che va a massa: R3 = 22k
V - = ( 300 X 1.41 X 22000 ) / ( 150000 + 22000 ) = - 54V circa. Un pò troppo rispetto al 10% dell'anodica.
Con una R3 di 18k dovrei ottenere circa - 45 V.
V - = ( 300 X 1.41 X 18000 ) / ( 150000 + 18000 ) = -45
...Ora, se io vado ad alzare un trimmer, la R3 non sarà più 18k, ma 18k + il valore a cui imposto il trimmer. Di conseguenza la tensione di bias sarà mooolto più alta, E' corretto?
Si dovrebbe stare tranquilli anche in caso di guasto. Ok.
Volendo provare a stimare la tensione di bias, la formula di cui mi avvalgo è quella che ci spiega Kevin O’Connor nel T.U.T. 2:
Quindi V - = (Vac X 1.41 X R3) / ( R1 + R3 ).
Presumo che il valore di R3 dovrei considerarlo come la resistenza che va a massa: R3 = 22k
V - = ( 300 X 1.41 X 22000 ) / ( 150000 + 22000 ) = - 54V circa. Un pò troppo rispetto al 10% dell'anodica.
Con una R3 di 18k dovrei ottenere circa - 45 V.
V - = ( 300 X 1.41 X 18000 ) / ( 150000 + 18000 ) = -45
...Ora, se io vado ad alzare un trimmer, la R3 non sarà più 18k, ma 18k + il valore a cui imposto il trimmer. Di conseguenza la tensione di bias sarà mooolto più alta, E' corretto?
Re: Parto gemellare: EVIL TWINS
... Forse sarebbe meglio utilizzare dei trimmer da 22k e una resistenza di stop di 10k.
In questo modo dovrei avere un massimo di - 74V e un minimo di - 27V come regolazione di bias per ogni valvola. Avrei una regolazione che del +/- 30% di 42,3V.
In questo modo dovrei avere un massimo di - 74V e un minimo di - 27V come regolazione di bias per ogni valvola. Avrei una regolazione che del +/- 30% di 42,3V.