Gyrator, questo sconosciuto
- Kagliostro
- Amministratore
- Messaggi: 9864
- Iscritto il: 03/12/2007, 0:16
- Località: Prov. di Treviso
Re: Gyrator, questo sconosciuto
Ciao Domenico
Quei 5.2 - 5.5 mA di cui parli dove scorrono ?
Tra CCS e Gate del Mosfet M2 (riferito a questo ultimo schemino postato, prima M1 ed M2 erano invertiti) ?
Che dici, se si usassero 2 Mosfet M2 collegati tutti e due allo stesso CCS (M1) si riuscirebbe a fare in modo che su uno ci fosse tutta la corrente (255mA) disponibile e sull'altro solo una frazione, quella necessaria per le G2, per fare in modo di avere ancor meno ripple sull'M2 dedicato alle G2 ?
Franco
Quei 5.2 - 5.5 mA di cui parli dove scorrono ?
Tra CCS e Gate del Mosfet M2 (riferito a questo ultimo schemino postato, prima M1 ed M2 erano invertiti) ?
Che dici, se si usassero 2 Mosfet M2 collegati tutti e due allo stesso CCS (M1) si riuscirebbe a fare in modo che su uno ci fosse tutta la corrente (255mA) disponibile e sull'altro solo una frazione, quella necessaria per le G2, per fare in modo di avere ancor meno ripple sull'M2 dedicato alle G2 ?
Franco
Re: Gyrator, questo sconosciuto
E' la corrente che scorre in R7. Quindi la corrente che scorre nel CCS.
....Se ti riferisci ai nomi ( M1 / M2 ), può anche darsi. Non ci ho fatto molto caso se uno lo chiamo M1 e l'altro M2. Se ti riferisci ai pin, non credo.Kagliostro ha scritto: ↑10/06/2023, 11:12
...Tra CCS e Gate del Mosfet M2 (riferito a questo ultimo schemino postato, prima M1 ed M2 erano invertiti) ?
...Non saprei, Franco. Lascio la risposta a questa tua domanda ai più esperti.Kagliostro ha scritto: ↑10/06/2023, 11:12...Che dici, se si usassero 2 Mosfet M2 collegati tutti e due allo stesso CCS (M1) si riuscirebbe a fare in modo che su uno ci fosse tutta la corrente (255mA) disponibile e sull'altro solo una frazione, quella necessaria per le G2, per fare in modo di avere ancor meno ripple sull'M2 dedicato alle G2 ?
- Kagliostro
- Amministratore
- Messaggi: 9864
- Iscritto il: 03/12/2007, 0:16
- Località: Prov. di Treviso
Re: Gyrator, questo sconosciuto
OK per la corrente, per M1 ed M2, si, parlavo del nome abbreviato dei MOSFET
Per quanto riguarda usare un CCS con 2 MOSFET di uscita anziché uno, Roberto accennava che si potrebbe fare
Franco
Per quanto riguarda usare un CCS con 2 MOSFET di uscita anziché uno, Roberto accennava che si potrebbe fare
Franco
Re: Gyrator, questo sconosciuto
Sicuramente si può fare. Vediamo cosa ci propone in merito.
Nel frattempo sto analizzando le varie differenze. Dei confronti simulati:
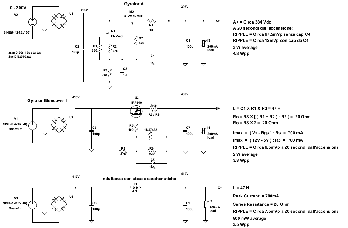
L'oscillazione del ripple la ho volutamente calcolata a circa 20 secondi dall'accensione, perchè facendolo prima, il ripple per le altre 2 configurazioni aumenta. I 3 punti rappresentati sul grafico sono l'esempio del circuito fatto con un'induttanza simulata.
Da notare che già a 2 secondi, il circuito proposto da Robi ha un ripple bassissimo. In questa configurazione ho cercato di fargli avere la massima tensione in uscita. Ma ho notato che se R6 la si lascia a valori inferiori ( quindi meno tensione in uscita ) il ripple diminuisce di molto.
Nel frattempo sto analizzando le varie differenze. Dei confronti simulati:
L'oscillazione del ripple la ho volutamente calcolata a circa 20 secondi dall'accensione, perchè facendolo prima, il ripple per le altre 2 configurazioni aumenta. I 3 punti rappresentati sul grafico sono l'esempio del circuito fatto con un'induttanza simulata.
Da notare che già a 2 secondi, il circuito proposto da Robi ha un ripple bassissimo. In questa configurazione ho cercato di fargli avere la massima tensione in uscita. Ma ho notato che se R6 la si lascia a valori inferiori ( quindi meno tensione in uscita ) il ripple diminuisce di molto.
- Kagliostro
- Amministratore
- Messaggi: 9864
- Iscritto il: 03/12/2007, 0:16
- Località: Prov. di Treviso
Re: Gyrator, questo sconosciuto
Sul fatto che la misurazione la fai dopo 20 secondi, ma certo, benissimo, non è che interessa all'accensione ma come si comporta poi durante il funzionamento
Per il grafico potresti spiegarmi meglio le tre linee rosso verde blu a cosa corrispondono rispettivamente ?
Franco
Per il grafico potresti spiegarmi meglio le tre linee rosso verde blu a cosa corrispondono rispettivamente ?
Franco
Re: Gyrator, questo sconosciuto
Sullo schema hai delle "porte" di uscita:
A+ = Gyrator di Robi ( verde )
B+ = Gyrator ( 1 ) di Blencowe ( blu )
C+ = Induttanza con le stesse caratteristiche ricavate dai calcoli del gyrator di Blencowe. ( rosso )
In alto, sul grafico, hai i colori che rappresentano le uscite. Le voci sono: V(a+) = verde, V(b+) = blu, V(c+) = rosso.
A+ = Gyrator di Robi ( verde )
B+ = Gyrator ( 1 ) di Blencowe ( blu )
C+ = Induttanza con le stesse caratteristiche ricavate dai calcoli del gyrator di Blencowe. ( rosso )
In alto, sul grafico, hai i colori che rappresentano le uscite. Le voci sono: V(a+) = verde, V(b+) = blu, V(c+) = rosso.
- Kagliostro
- Amministratore
- Messaggi: 9864
- Iscritto il: 03/12/2007, 0:16
- Località: Prov. di Treviso
Re: Gyrator, questo sconosciuto
Grazie, adesso seguo
Franco
Franco
Re: Gyrator, questo sconosciuto
Perdonate gli errori di punteggiatura: 6.5 mVp = 65 mVp.
Posto lo schema con i valori corretti.
Ho rivisto meglio anche il wattaggio prodotto da una ipotetica induttanza. E' molto più basso di quanto calcolato prima.
Posto lo schema con i valori corretti.
Ho rivisto meglio anche il wattaggio prodotto da una ipotetica induttanza. E' molto più basso di quanto calcolato prima.
- Kagliostro
- Amministratore
- Messaggi: 9864
- Iscritto il: 03/12/2007, 0:16
- Località: Prov. di Treviso
Re: Gyrator, questo sconosciuto
Quindi dai 65mV del Gyrator di Merlin si passa ai 12 mV del Gyrator con CCS di Roberto
Pare un bel passo avanti
Io ce lo vedo bene come sistema anche per le placche oltre che per le G2
Franco
Pare un bel passo avanti

Io ce lo vedo bene come sistema anche per le placche oltre che per le G2
Franco
Re: Gyrator, questo sconosciuto
Si. Sia per le placche che per le griglie.
L'altro schema, non riesco a simularlo. Aspettiamo che ci dia qualche dato in più.
Nel frattempo mi sono posto diversi interrogativi sui diversi gyrator che ci ha proposto Merlin, e ho cercatto di fare una via di mezzo che forse potrebbe essere interessante.
L'altro schema, non riesco a simularlo. Aspettiamo che ci dia qualche dato in più.
Nel frattempo mi sono posto diversi interrogativi sui diversi gyrator che ci ha proposto Merlin, e ho cercatto di fare una via di mezzo che forse potrebbe essere interessante.
- Kagliostro
- Amministratore
- Messaggi: 9864
- Iscritto il: 03/12/2007, 0:16
- Località: Prov. di Treviso
Re: Gyrator, questo sconosciuto
12mVp con 350mA di carico non sembra male, anzi direi piuttosto bene
Molto interessante
---
Per l'altro cosa intendi ? Quello che hai sperimentato su disegno di Roberto o un'eventuale prova di simulazione di un CCS che fornisce riferimento a due distinti MOSFET con capacità di erogare correnti diverse, uno ottimizzato per le G2, meno corrente ma con meno ripple e magari un drop di corrente, se ecessario ed uno che possa erogare correnti maggiori per le placche anche se magari con un po' più di ripple ma con una dissipazione più contenuta ed un drop che non ci serve abbia un valore preciso, come invece magari ci può servire per le G2
Franco
Molto interessante

---
Per l'altro cosa intendi ? Quello che hai sperimentato su disegno di Roberto o un'eventuale prova di simulazione di un CCS che fornisce riferimento a due distinti MOSFET con capacità di erogare correnti diverse, uno ottimizzato per le G2, meno corrente ma con meno ripple e magari un drop di corrente, se ecessario ed uno che possa erogare correnti maggiori per le placche anche se magari con un po' più di ripple ma con una dissipazione più contenuta ed un drop che non ci serve abbia un valore preciso, come invece magari ci può servire per le G2
Franco
Re: Gyrator, questo sconosciuto
Intendevo il secondo circuito postato da Robi. Quello che ha 40Vpp in ingresso.
Non mi sono chiare un paio di cose e non credo che le mie simulazioni siano corrette.
Non mi sono chiare un paio di cose e non credo che le mie simulazioni siano corrette.
- Kagliostro
- Amministratore
- Messaggi: 9864
- Iscritto il: 03/12/2007, 0:16
- Località: Prov. di Treviso
Re: Gyrator, questo sconosciuto
Vado a rivedermelo, adesso come adesso non mi viene in mente com'era
Franco
Franco
- Kagliostro
- Amministratore
- Messaggi: 9864
- Iscritto il: 03/12/2007, 0:16
- Località: Prov. di Treviso
Re: Gyrator, questo sconosciuto
Ci ho messo un po' a capire quale era per via dei 40V che sono nel testo e non sullo schema
se ho capito giusto parli di questo
che vorresti confrontare con questo (dove però non vedo differenze rispetto quello che avevi simulato)
Giusto ?
Noto solo adesso che nella tua simulazione hai omesso lo Zener .....
Franco
se ho capito giusto parli di questo
che vorresti confrontare con questo (dove però non vedo differenze rispetto quello che avevi simulato)
Giusto ?
Noto solo adesso che nella tua simulazione hai omesso lo Zener .....
Franco
Re: Gyrator, questo sconosciuto
No. Non ho omesso lo zener. L'ultimo schema che ho postato era una possibile configurazione del primo circuito consigliato da Robi.
Il secondo, come vedi, non ha il ponte diodi e ha lo zener..
Questi tipo, cha ha buttato giú i fretta Robi, è uno spunto da quale partire.
Aspetto che ci dia qualche info in piú riguardo a questo circuito.
Il secondo, come vedi, non ha il ponte diodi e ha lo zener..
Questi tipo, cha ha buttato giú i fretta Robi, è uno spunto da quale partire.
Aspetto che ci dia qualche info in piú riguardo a questo circuito.