Marshall JCM800 2204 by Germy
Re: Marshall JCM800 2204 by Germy
Siamo intorno ai 3A se non ricordo male.. è il kit di Novarria.
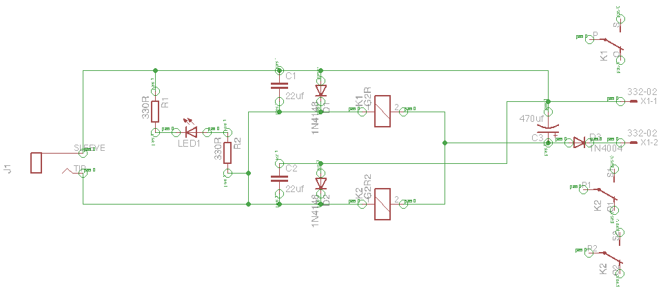
Ho fatto uno schizzo veloce dell'ipoteticho schema per il footswitch per cambiare il canale, preso dalla 2550... che ne dici? servirebbero due relay, uno spdt e uno dpdt
Ho fatto uno schizzo veloce dell'ipoteticho schema per il footswitch per cambiare il canale, preso dalla 2550... che ne dici? servirebbero due relay, uno spdt e uno dpdt
-Whammy IV, Cry Baby Tonepad + Sweep Range, Dr Boogie + R/V/M Mod + my mod, T-rex Dyno Comp, OCD + my mod + MXR MicroAmp + my mod, Tube Driver Paolon1 rev2+3
-JCM800 Ceriatone
-ESP LTD Viper 400 + Mod Zack Wilde, artigianale Stratocaster + BB pro Gibson
-JCM800 Ceriatone
-ESP LTD Viper 400 + Mod Zack Wilde, artigianale Stratocaster + BB pro Gibson
Re: Marshall JCM800 2204 by Germy
uhm... con 3A ci accendi solo le finali! controlla meglio perchè i filamenti di una 2204 assorbono circa 4.2A. il minimo sindacale per stare tranquilli è 5A. con 6A ci accendi anche un paio di relè e le lucine di natale! :)
Re: Marshall JCM800 2204 by Germy
Hai perfettamente ragione.... 3A è quanto ricordavo ma riflettendocci è poco... Cmq sul sito di novarria dice 4A a filamento http://www.enovaz.it/prodotto-146036/Ki ... -50-W.aspx ..... Tu che di i?
-Whammy IV, Cry Baby Tonepad + Sweep Range, Dr Boogie + R/V/M Mod + my mod, T-rex Dyno Comp, OCD + my mod + MXR MicroAmp + my mod, Tube Driver Paolon1 rev2+3
-JCM800 Ceriatone
-ESP LTD Viper 400 + Mod Zack Wilde, artigianale Stratocaster + BB pro Gibson
-JCM800 Ceriatone
-ESP LTD Viper 400 + Mod Zack Wilde, artigianale Stratocaster + BB pro Gibson
Re: Marshall JCM800 2204 by Germy
Mah... secondo me è pochissimo!
sei proprio a collo...
Da datasheet le ecc83 assorbono 300mA a 6.3VAC. Le EL34 assorbono 1.5A.
1.5*2 + 0.3*3 = 3.9A
Quindi con 4A scordati i relè a 5V perchè vai a caricare troppo il TA.

sei proprio a collo...
Da datasheet le ecc83 assorbono 300mA a 6.3VAC. Le EL34 assorbono 1.5A.
1.5*2 + 0.3*3 = 3.9A
Quindi con 4A scordati i relè a 5V perchè vai a caricare troppo il TA.
Re: Marshall JCM800 2204 by Germy
Ok sono andato nelle specifiche tecniche del trasformatore e risultano effettivi 4,5A quindi posso montare una quarta valvola.. Ma per i relay a sto punto gli faccio un alimentazione a parte..
-Whammy IV, Cry Baby Tonepad + Sweep Range, Dr Boogie + R/V/M Mod + my mod, T-rex Dyno Comp, OCD + my mod + MXR MicroAmp + my mod, Tube Driver Paolon1 rev2+3
-JCM800 Ceriatone
-ESP LTD Viper 400 + Mod Zack Wilde, artigianale Stratocaster + BB pro Gibson
-JCM800 Ceriatone
-ESP LTD Viper 400 + Mod Zack Wilde, artigianale Stratocaster + BB pro Gibson
Re: Marshall JCM800 2204 by Germy
ma attualmente a che punto sei con la realizzazione?
Re: Marshall JCM800 2204 by Germy
Ho fatto lo schema e la board, adesso vedo ci prevedere l'alloggio per l'alimentatore supplementare e poi monto il tutto, poi prima di integrarlo nella jcm lo provo fuori per vedere come funziona... Se intendi la jcm è quasi un anno che fa prove e concerti di tutti i tipi... ma ora la vorrei migliorare aggiungendogli un send return valvolare e sto switch di canali. e poi vorrei provare, ma li più in là, la sir38
-Whammy IV, Cry Baby Tonepad + Sweep Range, Dr Boogie + R/V/M Mod + my mod, T-rex Dyno Comp, OCD + my mod + MXR MicroAmp + my mod, Tube Driver Paolon1 rev2+3
-JCM800 Ceriatone
-ESP LTD Viper 400 + Mod Zack Wilde, artigianale Stratocaster + BB pro Gibson
-JCM800 Ceriatone
-ESP LTD Viper 400 + Mod Zack Wilde, artigianale Stratocaster + BB pro Gibson
Re: Marshall JCM800 2204 by Germy
Yeah!
Buon lavoro allora! :D
Buon lavoro allora! :D
Re: Marshall JCM800 2204 by Germy
Allora sono andato un pò avanti... dimmi che te ne pare... Sempre se ti va... che non sia mai un ordine

- Allegati
-
- Switch.pdf
- (39.16 KiB) Scaricato 275 volte
-
- Switch.png (7.28 KiB) Visto 6578 volte
-Whammy IV, Cry Baby Tonepad + Sweep Range, Dr Boogie + R/V/M Mod + my mod, T-rex Dyno Comp, OCD + my mod + MXR MicroAmp + my mod, Tube Driver Paolon1 rev2+3
-JCM800 Ceriatone
-ESP LTD Viper 400 + Mod Zack Wilde, artigianale Stratocaster + BB pro Gibson
-JCM800 Ceriatone
-ESP LTD Viper 400 + Mod Zack Wilde, artigianale Stratocaster + BB pro Gibson
- Kagliostro
- Amministratore

- Messaggi: 9958
- Iscritto il: 03/12/2007, 0:16
- Località: Prov. di Treviso
Re: Marshall JCM800 2204 by Germy
Se mi posso permettere, mi pare che ci siano diversi punti della PCB nei quali le piste sono piuttosto vicine
visto che di spazio ce n'è potresti sistemare in modo che le piste abbiano dei percorsi meno vicini l'uno all'altro
---
se posti oltre all'immagine della sola PCB anche quella della PCB con il layout componenti, forse si riesce a seguire
meglio il circuito
K
visto che di spazio ce n'è potresti sistemare in modo che le piste abbiano dei percorsi meno vicini l'uno all'altro
---
se posti oltre all'immagine della sola PCB anche quella della PCB con il layout componenti, forse si riesce a seguire
meglio il circuito
K
- mastrococco
- Garzone di Roger Mayer

- Messaggi: 1361
- Iscritto il: 16/01/2012, 14:13
- Località: Cesena
Re: Marshall JCM800 2204 by Germy
Sono sicuro che l'hai già visto in giro, se ti interessa il sr che trovi qui è perfettamente funzionante e testato dal sottoscritto sulla 2204^_^:Germypan ha scritto:ma ora la vorrei migliorare aggiungendogli un send return valvolare
http://www.diyitalia.eu/forum/viewtopic ... urn#p88113
Re: Marshall JCM800 2204 by Germy
Esattamente questo stavo pensando in macchina... devo sia sistemare meglio le cose e studiarmi anche un riempimento ottimizzato! per evitare troppi scioglimenti inutili :D Avevo addirittura pensato di inserire il trasformatore dentro al pedale 1950b e poi collegato a corrente mandare l'impulso ai relay dentro la testata, ma poi ho pensato che sa sarei sempre vincolato al pedale per cambiare canale!kagliostro ha scritto:Se mi posso permettere, mi pare che ci siano diversi punti della PCB nei quali le piste sono piuttosto vicine
visto che di spazio ce n'è potresti sistemare in modo che le piste abbiano dei percorsi meno vicini l'uno all'altro
---
se posti oltre all'immagine della sola PCB anche quella della PCB con il layout componenti, forse si riesce a seguire
meglio il circuito
K
-Whammy IV, Cry Baby Tonepad + Sweep Range, Dr Boogie + R/V/M Mod + my mod, T-rex Dyno Comp, OCD + my mod + MXR MicroAmp + my mod, Tube Driver Paolon1 rev2+3
-JCM800 Ceriatone
-ESP LTD Viper 400 + Mod Zack Wilde, artigianale Stratocaster + BB pro Gibson
-JCM800 Ceriatone
-ESP LTD Viper 400 + Mod Zack Wilde, artigianale Stratocaster + BB pro Gibson
Re: Marshall JCM800 2204 by Germy
è prorpio lo schema che sto seguendo io :D grazie mille :D quindi se ho problemi chiedo a te ahahaha :Dmastrococco ha scritto:Sono sicuro che l'hai già visto in giro, se ti interessa il sr che trovi qui è perfettamente funzionante e testato dal sottoscritto sulla 2204^_^:Germypan ha scritto:ma ora la vorrei migliorare aggiungendogli un send return valvolare
http://www.diyitalia.eu/forum/viewtopic ... urn#p88113
-Whammy IV, Cry Baby Tonepad + Sweep Range, Dr Boogie + R/V/M Mod + my mod, T-rex Dyno Comp, OCD + my mod + MXR MicroAmp + my mod, Tube Driver Paolon1 rev2+3
-JCM800 Ceriatone
-ESP LTD Viper 400 + Mod Zack Wilde, artigianale Stratocaster + BB pro Gibson
-JCM800 Ceriatone
-ESP LTD Viper 400 + Mod Zack Wilde, artigianale Stratocaster + BB pro Gibson
- mastrococco
- Garzone di Roger Mayer

- Messaggi: 1361
- Iscritto il: 16/01/2012, 14:13
- Località: Cesena
Re: Marshall JCM800 2204 by Germy
Per quel che posso fare sarò lieto 
Re: Marshall JCM800 2204 by Germy
Ma tu pure sei possessore di un 800?
-Whammy IV, Cry Baby Tonepad + Sweep Range, Dr Boogie + R/V/M Mod + my mod, T-rex Dyno Comp, OCD + my mod + MXR MicroAmp + my mod, Tube Driver Paolon1 rev2+3
-JCM800 Ceriatone
-ESP LTD Viper 400 + Mod Zack Wilde, artigianale Stratocaster + BB pro Gibson
-JCM800 Ceriatone
-ESP LTD Viper 400 + Mod Zack Wilde, artigianale Stratocaster + BB pro Gibson
