Rieccomi qui a distanza di un anno con delle novità:
1) ho definitivamente deciso di inserire un univibe al posto del tremolo e sfruttare, per alimentarlo, un secondario da 15vac che ha il mio trafo e che tenevo in disuso.
2) il loop fx va meravigliosamente bene, rispetto allo schema di riferimento ho solo aggiunto un piccolo brigth cap da 10p sul potenziometro del return.
3) l'univibe anziché inserirlo a monte del pre lo vorrei inserire staticamente nel loop fx, suona da dio in questo modo.
Ok passiamo al piatto forte...
L'univibe ha un input stage non proprio dei migliori, quindi vorrei provare a eliminarlo e usare il send buffer come input stage del univibe.
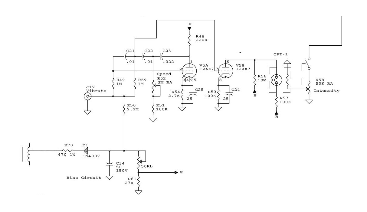
Ma bando alle ciance ecco uno schemino riepilogativo:
https://drive.google.com/file/d/0B2ZfTY ... p=drivesdk
Qui invece un documento del progetto univibe che ho seguito:
Fatemi sapere...
