Dumble SE con GU50 (???)
Re: Dumble SE con GU50 (???)
Ciao Franco,
partiamo dall’anodo del recovery: la tensione a riposo sarà fra 90 e 110V (punterei sui 100), con un segnale intorno ai 20 Vrms.
Andiamo all’anodo della finale: se sul secondario avessimo 8 Ohm, avremmo 300 V a riposo (qualcosa meno) e circa 50-550V a piena potenza.
Alti e bassi hanno impedenze fino a 100 volte superiori, quindi tensioni che schizzano a valori altissimi.
Quello switch posizionato così vedrá tutta la tensione dell’anodo della finale da una parte, e la tensione dell’anodo del recovery dall’altra: é pericolosissimo!!!!!!
Se vuoi faccio qualche schizzo per spiegarlo meglio.
partiamo dall’anodo del recovery: la tensione a riposo sarà fra 90 e 110V (punterei sui 100), con un segnale intorno ai 20 Vrms.
Andiamo all’anodo della finale: se sul secondario avessimo 8 Ohm, avremmo 300 V a riposo (qualcosa meno) e circa 50-550V a piena potenza.
Alti e bassi hanno impedenze fino a 100 volte superiori, quindi tensioni che schizzano a valori altissimi.
Quello switch posizionato così vedrá tutta la tensione dell’anodo della finale da una parte, e la tensione dell’anodo del recovery dall’altra: é pericolosissimo!!!!!!
Se vuoi faccio qualche schizzo per spiegarlo meglio.
Re: Dumble SE con GU50 (???)
PS
Sono tornato a casa dopo una settimana all’estero.
Stamattina ho modificato un vecchio SE Hi-Fi che avevo con 6P13P in cathode bias: il resistore é sempre riferito a massa, ma il condensatore di bypass é collegato all’uscita 8 Ohm. C’é poi il feebdack anodo-anodo come qui. Domani lo provo con le fullrange.
Sono tornato a casa dopo una settimana all’estero.
Stamattina ho modificato un vecchio SE Hi-Fi che avevo con 6P13P in cathode bias: il resistore é sempre riferito a massa, ma il condensatore di bypass é collegato all’uscita 8 Ohm. C’é poi il feebdack anodo-anodo come qui. Domani lo provo con le fullrange.
- Kagliostro
- Amministratore

- Messaggi: 9938
- Iscritto il: 03/12/2007, 0:16
- Località: Prov. di Treviso
Re: Dumble SE con GU50 (???)
Oggi a Pordenone mi sono procurato qualche russa ed adesso ho un po' di 6N6P equivalenti della ecc99, le ho prese perché su TubeTown ci sono dei progettini che le usano come finali
Da qualche parte ho letto che si potrebbero usare al posto delle ecc88 (che per me in versione russa sono le 6N23P)
Vi risulta che la 6N6P potrebbe essere papabile anche per il nostro progetto come sostituta della ecc88 ??
Tra l'altro ho letto che anche la 6cg7 potrebbe andare
Sono curiosità, in quanto penso di usare le 6N23P che ho (non sono certo di avere delle ecc88, anni fa ne ho regalata qualcuna con i pin dorati pensando che fosse solo roba per HiFi e che non mi sarebbero mai servite, erano usate ma in ottime condizioni)
Franco
Da qualche parte ho letto che si potrebbero usare al posto delle ecc88 (che per me in versione russa sono le 6N23P)
Vi risulta che la 6N6P potrebbe essere papabile anche per il nostro progetto come sostituta della ecc88 ??
Tra l'altro ho letto che anche la 6cg7 potrebbe andare
Sono curiosità, in quanto penso di usare le 6N23P che ho (non sono certo di avere delle ecc88, anni fa ne ho regalata qualcuna con i pin dorati pensando che fosse solo roba per HiFi e che non mi sarebbero mai servite, erano usate ma in ottime condizioni)
Franco
Re: Dumble SE con GU50 (???)
Confermo. Qualche minima differenzaKagliostro ha scritto: ↑17/11/2024, 1:36Vi risulta che la 6N6P potrebbe essere papabile anche per il nostro progetto come sostituta della ecc88 ??
- Kagliostro
- Amministratore

- Messaggi: 9938
- Iscritto il: 03/12/2007, 0:16
- Località: Prov. di Treviso
Re: Dumble SE con GU50 (???)
Grazie
Franco
Franco
Re: Dumble SE con GU50 (???)
Ragazzi, vogliamo procedere con la scelta del possibile T.A. ?
In base alle prove fatte con il prototipo del finale, vogliamo tenere quelle tensioni ?
Io ho abbozzato uno schema del PSU aggiornato:
Mi sono riguardato velocemente tutte le ipotesi che avevamo fatto riguardo le possibili implementazioni per i filamenti.
Credo che la soluzione più versatile sia quella che propose Franco. Ovvero un secondario per la GU50 e uno per i filamenti delle 2 possibili tipologie di valvole 12A_7 --- ECC88 / 6n2p.
Se andiamo solo a 6,3V, sarebbe ottimale perchè con un semplice switch da mettere ( ipotizzo ) dentro al telaio, cambiamo la piedinatura per la tensione richiesta.
...Il problema, presumo, è che dobbiamo scegliere se andare in DC o in AC. Perchè in base a questa scelta possiamo stimare anche il giusto amperaggio da dare a questi 2 secondari. In AC mi terrei stretto come corrente. In DC l'opposto.
Se dobbiamo tenere conto anche delle fluttuazioni della rete, dovremmo provare a fare delle "medie" in simulazione per la AC.
In DC, se usassimo un regolatore solo per i filamenti delle preamp, non avremmo problemi a meno che la tensione di rete scenda tantissimo.
Ma è un'ipotesi che eviterei. Possiamo stimare un range che va da +15% / - 15% della 220V ?
In base alle prove fatte con il prototipo del finale, vogliamo tenere quelle tensioni ?
Io ho abbozzato uno schema del PSU aggiornato:
Mi sono riguardato velocemente tutte le ipotesi che avevamo fatto riguardo le possibili implementazioni per i filamenti.
Credo che la soluzione più versatile sia quella che propose Franco. Ovvero un secondario per la GU50 e uno per i filamenti delle 2 possibili tipologie di valvole 12A_7 --- ECC88 / 6n2p.
Se andiamo solo a 6,3V, sarebbe ottimale perchè con un semplice switch da mettere ( ipotizzo ) dentro al telaio, cambiamo la piedinatura per la tensione richiesta.
...Il problema, presumo, è che dobbiamo scegliere se andare in DC o in AC. Perchè in base a questa scelta possiamo stimare anche il giusto amperaggio da dare a questi 2 secondari. In AC mi terrei stretto come corrente. In DC l'opposto.
Se dobbiamo tenere conto anche delle fluttuazioni della rete, dovremmo provare a fare delle "medie" in simulazione per la AC.
In DC, se usassimo un regolatore solo per i filamenti delle preamp, non avremmo problemi a meno che la tensione di rete scenda tantissimo.
Ma è un'ipotesi che eviterei. Possiamo stimare un range che va da +15% / - 15% della 220V ?
- Kagliostro
- Amministratore

- Messaggi: 9938
- Iscritto il: 03/12/2007, 0:16
- Località: Prov. di Treviso
Re: Dumble SE con GU50 (???)
Ciao Domenico
Io, per parte mia, tenderei più all' AC ma aspetto di sentire cosa ne pensa Roberto
Per quanto riguarda la rete, ormai è a 240v, la 220v è solo un retaggio del passato e .... non mi preoccuperei troppo di fluttuazioni, certo in DC un regolatore risolverebbe ma ne varrebbe veramente la pena ??
Franco
Io, per parte mia, tenderei più all' AC ma aspetto di sentire cosa ne pensa Roberto
Per quanto riguarda la rete, ormai è a 240v, la 220v è solo un retaggio del passato e .... non mi preoccuperei troppo di fluttuazioni, certo in DC un regolatore risolverebbe ma ne varrebbe veramente la pena ??
Franco
Re: Dumble SE con GU50 (???)
Ciao,
propenderei anche io per i filamenti in alternata, elevati.
Come mai avevamo escluso i 6,3-0-6,3?
propenderei anche io per i filamenti in alternata, elevati.
Come mai avevamo escluso i 6,3-0-6,3?
- Kagliostro
- Amministratore

- Messaggi: 9938
- Iscritto il: 03/12/2007, 0:16
- Località: Prov. di Treviso
Re: Dumble SE con GU50 (???)
Ciao Roberto
Mah, non ricordo se li avevamo esclusi (

)
Tendenzialmente, comunque, io preferisco andare di 0 - 6.3 (o 0 - 12.6) con humdinger, si ha più controllo (al limite anche solo con 2 resistori a massa)
Il 6.3 - 0 - 6.3 non è sempre detto sia perfettamente "centrato" rispetto la generazione di ronza, di qui la mia preferenza, inoltre semplifica la costruzione del TA
Sicuramente elevati, quello è un must
Franco
Mah, non ricordo se li avevamo esclusi (


)Tendenzialmente, comunque, io preferisco andare di 0 - 6.3 (o 0 - 12.6) con humdinger, si ha più controllo (al limite anche solo con 2 resistori a massa)
Il 6.3 - 0 - 6.3 non è sempre detto sia perfettamente "centrato" rispetto la generazione di ronza, di qui la mia preferenza, inoltre semplifica la costruzione del TA
Sicuramente elevati, quello è un must
Franco
Re: Dumble SE con GU50 (???)
Si, Franco. c'era un errore di battitura. Volevo dire 230V con +15% e - 15%. Ma forse è un pò esagerata come prova.Kagliostro ha scritto: ↑02/12/2024, 0:02...Per quanto riguarda la rete, ormai è a 240v, la 220v è solo un retaggio del passato e .... non mi preoccuperei troppo di fluttuazioni, certo in DC un regolatore risolverebbe ma ne varrebbe veramente la pena ??
Franco
Ne vale la pena? Forse in questo progetto non credo.
Quindi, se siamo tutti d'accordo, andiamo di alternata per tutto. Di quanto li vogliamo dimensionare in corrente i 2 secondari?
Poi avrei un ulteriore interrogativo da porvi in merito al layout strutturale, ma è necessaria una premessa:
A me piacerebbe implementarla la modifica del feedback variabile "a scatti".
Io vedrei bene un commutatore, nella parte posteriore del telaio, che permetta la scelta mettendo in stand by l'ampli prima di ogni tipo di feedback.
Cioè:
Res anodo / anodo sempre attiva in qualunque modalità.
Posizione 1 = Pentodo normale.
Posizione 2 = Stand by.
Posizione 3 = PCFB.
Posizione 4 = Stand by.
Posizione 5 = NCFB.
...E mi fermerei quì. Non ci metterei anche l'ultralineare a meno che voi non siate d'accordo. Si complica un pò lo switch, ma si può sempre fare.
Ovviamente le posizioni in "stand by" servirebbero solo a non far POPPARE il cambio. Credo che sia più professionale la cosa in questo modo.
Nella parte frontale del telaio, metterei un "MUTE" anzichè il classico STAND BY ( del quale non abbiamo bisogno data la circuitazione ).
Finita questa premessa, Se si è d'accordo su questa implementazione aggiuntiva, direi che non ha molto senso rimanere "TROPPO" fedeli al layout strutturale del pannello posteriore e dei relativi controlli. Mi riferisco in particolar modo a questi:
Un semplice controllo a switch che abilita la pedaliera con entrambi i controlli di "OVERDRIVE" / "PREAMP BOOST" selezionabili da essa.
Quindi non 2 switch che permettono l'uso manuale o a pedale. Vi chiedo cosa ne pensate riguardo a queste scelte per poter andare avanti con il progetto grafico del telaio / front -back panel.
Come feci per H.H., un solo switch abilita o disabilita l'uso della pedaliera e contemporaneamente disabilita i relativi controlli sul pannello frontale quando questa è attiva.
Re: Dumble SE con GU50 (???)
Il centrale é per alimentare filamenti pre e finale dallo stesso avvolgimento. L’hum-dinger puoi usarlo ugualmente fregandotene dello 0 centrale.Kagliostro ha scritto: ↑02/12/2024, 8:38Il 6.3 - 0 - 6.3 non è sempre detto sia perfettamente "centrato" rispetto la generazione di ronza
Re: Dumble SE con GU50 (???)
Mi piace l’idea del feedback a switch rotativo.
Per il layout, mi piacciono le proposte di Dom.
Per il layout, mi piacciono le proposte di Dom.
- Kagliostro
- Amministratore

- Messaggi: 9938
- Iscritto il: 03/12/2007, 0:16
- Località: Prov. di Treviso
Re: Dumble SE con GU50 (???)
Concordo sul sistema proposto da Domenico per le commutazioni, e, si, evitiamo complicazioni, se UL ne aggiunge, lo si omette
Io per i filamenti opterei per una versione di TA pensato per SE, non PSE
1) 6.3V con qualcosa di più di corrente (150mA ?) per coprire il consumo del pre (devo però rivedere le russe cosa consumano, mi sa qualcosina di più di europee e USA)
2) 12.6v lasciando sempre un po' più di corrente ma partendo già dal fatto che le GU-50 in datasheet le danno per un consumo che parte da e a arriva fino a ed il max è di 850mA a tubo
Per l' anodica ? Avete deciso, mi pare, 250v AC ma .... che corrente ?
EDIT: Rapido controllo e le 6N23P assorbono fino a 350mA mentre le 6N2P dovrebbero stare a 340mA + fino a max altri 35mA (tot 375mA ma devo controllare più datasheet) le 6N6P arrivano a ........
810mA 
Franco
Io per i filamenti opterei per una versione di TA pensato per SE, non PSE
1) 6.3V con qualcosa di più di corrente (150mA ?) per coprire il consumo del pre (devo però rivedere le russe cosa consumano, mi sa qualcosina di più di europee e USA)
2) 12.6v lasciando sempre un po' più di corrente ma partendo già dal fatto che le GU-50 in datasheet le danno per un consumo che parte da e a arriva fino a ed il max è di 850mA a tubo
Per l' anodica ? Avete deciso, mi pare, 250v AC ma .... che corrente ?
EDIT: Rapido controllo e le 6N23P assorbono fino a 350mA mentre le 6N2P dovrebbero stare a 340mA + fino a max altri 35mA (tot 375mA ma devo controllare più datasheet) le 6N6P arrivano a ........
810mA 
Franco
Re: Dumble SE con GU50 (???)
Beh... direi che le 6N6P forse sarebbe meglio escluderle e andare di ECC88 o le equivalenti russe che ho preso per prova.
Tra poco assorbono quanto una valvola finale!
Potrebbe andare bene 1A per ogni secondario?
Nel caso avessimo tensioni un pelo troppo alte, come facciamo per abbassare di poco la tensione alternata?
Per l'anodica io ho provato la tensione di 250 Vac perchè raddrizzata ci da circa 330Vdc.
Abbiamo detto che possiamo rimanere con le tensioni testate nel prototipo del finale provato, quindi per far lavorare bene il circuito di filtro / soft start, 20 Volts in meno ( almeno ) e arriviamo a circa 300V sull'anodo della finale.
Per la corrente , potrebbe bastare 150 mA, presumo.
Tra poco assorbono quanto una valvola finale!
Potrebbe andare bene 1A per ogni secondario?
Nel caso avessimo tensioni un pelo troppo alte, come facciamo per abbassare di poco la tensione alternata?
Per l'anodica io ho provato la tensione di 250 Vac perchè raddrizzata ci da circa 330Vdc.
Abbiamo detto che possiamo rimanere con le tensioni testate nel prototipo del finale provato, quindi per far lavorare bene il circuito di filtro / soft start, 20 Volts in meno ( almeno ) e arriviamo a circa 300V sull'anodo della finale.
Per la corrente , potrebbe bastare 150 mA, presumo.
Re: Dumble SE con GU50 (???)
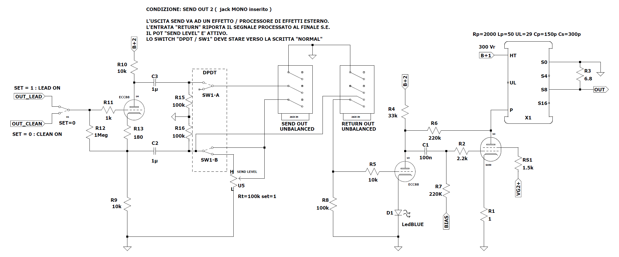
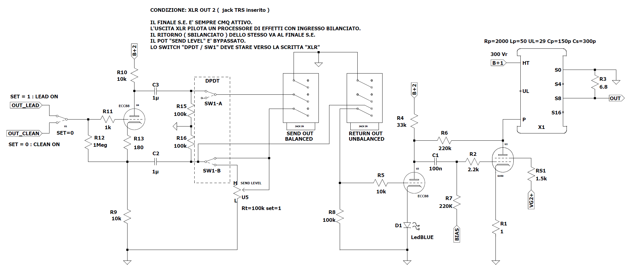
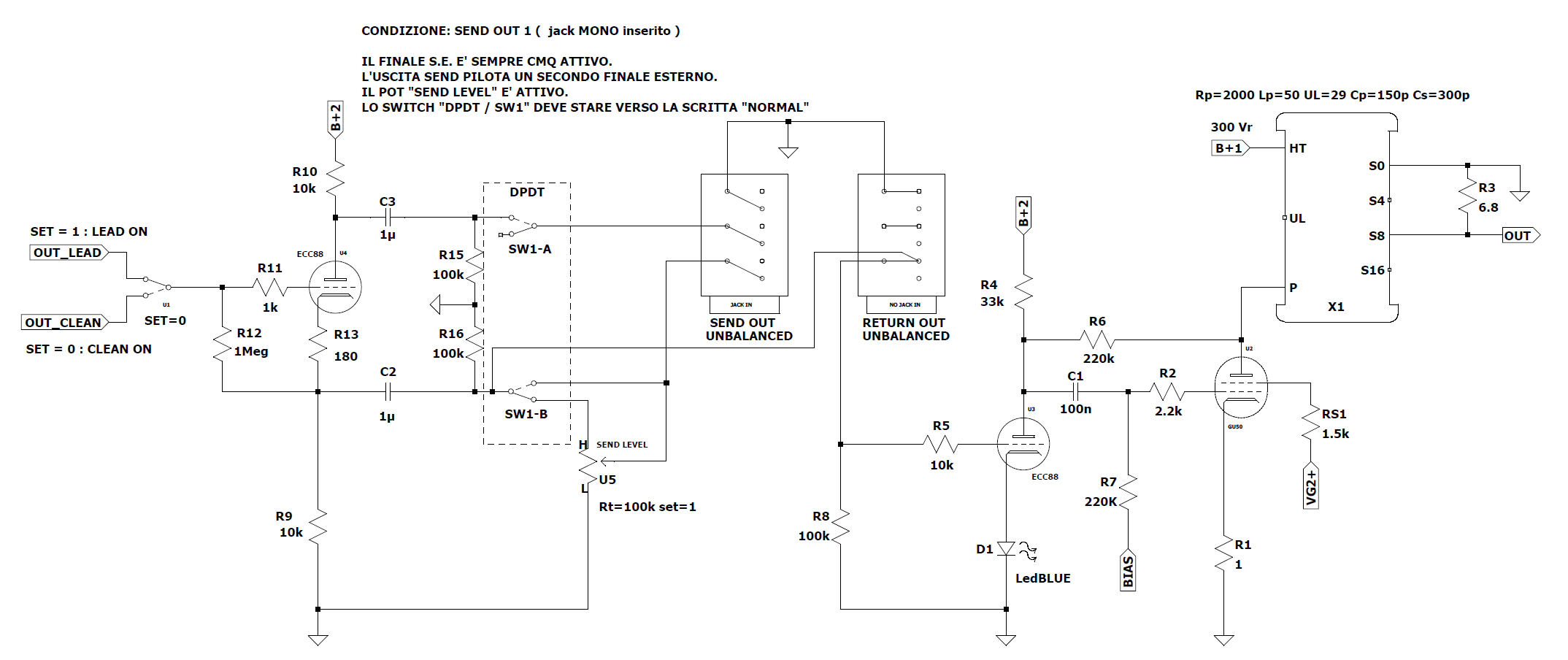
Dato che sto andando avanti con la realizzazione del progetto grafico del telaio, ho bisogno di sapere se vi andrebbe bene mettere un pot sul pannello posteriore dedicato al "SEND LEVEL". Il perchè di questa scelta sarà chiaro negli schemi che vi posto.
Questa sarebbe la mia idea dell'implementazione versatile del "loop fx", se cosi possiamo chiamarlo:
MODO NORMAL: MODO XLR1: MODO XLR2 MODO SEND OUT 1 MODO SEND OUT 2
Fatemi sapere cosa ne pensate e procedo.
Questa sarebbe la mia idea dell'implementazione versatile del "loop fx", se cosi possiamo chiamarlo:
MODO NORMAL: MODO XLR1: MODO XLR2 MODO SEND OUT 1 MODO SEND OUT 2
Fatemi sapere cosa ne pensate e procedo.

