Male non fa di sicuro.Kagliostro ha scritto: ↑01/05/2020, 21:29Sì, così, io l'ho visto sull'anodica, ma visto che ti serve sull'alimentazione dei filamenti per ridurre la tensione, perché, visto l'esiguo investimento, non cercare di avere più di un beneficio, no ?
Franco
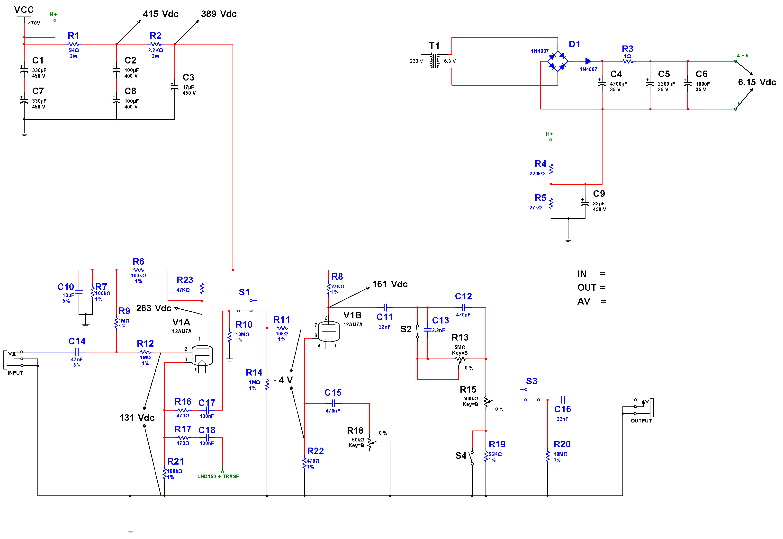
Sto modificando il circuito. Vorrei polarizzare in modo accettabile una ECC82 / 12AU7 per avere una risposta più lineare sul segnale amplificato.
Ho notato sull'oscilloscopio reale che alzando il gain il segnale viene abbastanza"attutito" sulle semionde negative.
Non lo so se è un problema di grid current clipping o di cut off clipping.
Inoltre, dato che non ho bisogno di tutto quel gain, penso che polarizzare correttamente una valvola con poco MU e una maggiore dissipazione anodica rispetto ad una classica 12AX7, potrebbe essere un'alternativa migliore.
Voi che ne pensate?


