Dumble SE con GU50 (???)
Re: Dumble SE con GU50 (???)
Volete fare un hrm come preamp?
- Kagliostro
- Amministratore

- Messaggi: 9949
- Iscritto il: 03/12/2007, 0:16
- Località: Prov. di Treviso
Re: Dumble SE con GU50 (???)
Siamo partiti da quello, un mini HRM, mini nel senso di SE e non PP, la base era con una el84 di finale, noi l' abbiamo fatta salire ad una GU-50 (ma questo lo sai bene
)
Anche i rendering della faceplate pubblicati da Domenico con i due distinti controlli dei toni erano un indizio, certo l' originale ha il secondo controllo toni formato da trimmer interni ma ci piaceva avere un controllo allargato sull'amp

Franco
)Anche i rendering della faceplate pubblicati da Domenico con i due distinti controlli dei toni erano un indizio, certo l' originale ha il secondo controllo toni formato da trimmer interni ma ci piaceva avere un controllo allargato sull'amp
Franco
- Allegati
-
- 101HRM Preamp - EL84 - mts_mini_hrm_190.pdf
- (993.32 KiB) Scaricato 106 volte
Re: Dumble SE con GU50 (???)
Mi ero dimenticato che fosse iniziato tutto da un hrm.
- Kagliostro
- Amministratore

- Messaggi: 9949
- Iscritto il: 03/12/2007, 0:16
- Località: Prov. di Treviso
Re: Dumble SE con GU50 (???)
Eh, lo so, sono un po' lentino
Ci sono problemi con la configurazione del finale con quel pre ??
Franco
Ci sono problemi con la configurazione del finale con quel pre ??
Franco
Re: Dumble SE con GU50 (???)
Nessuno, si puó utilizzare qualsiasi preamp.
É il mio minimalismo che aveva pensato ad un non hrm.
É il mio minimalismo che aveva pensato ad un non hrm.
- Kagliostro
- Amministratore

- Messaggi: 9949
- Iscritto il: 03/12/2007, 0:16
- Località: Prov. di Treviso
Re: Dumble SE con GU50 (???)
Noi addirittura con il secondo ToneStack sulla faceplate .......
Franco
Franco
Re: Dumble SE con GU50 (???)
Ma quando son state decise tutte ste cose?
Mi son perso qualche passaggio!
Mi son perso qualche passaggio!

- Kagliostro
- Amministratore

- Messaggi: 9949
- Iscritto il: 03/12/2007, 0:16
- Località: Prov. di Treviso
Re: Dumble SE con GU50 (???)
Eh .... sono stato un po' lunghetto, credo prima di iniziare con tutte le elucubrazioni e simulazioni sul PS, mi pare
Franco
Franco
- Kagliostro
- Amministratore

- Messaggi: 9949
- Iscritto il: 03/12/2007, 0:16
- Località: Prov. di Treviso
Re: Dumble SE con GU50 (???)
Premesso che è stato chiarito che effettivamente nell'HRM originale il controllo Mid Boost c'è
solo per mostrare a Domenico la versione del Controllo Toni che mi ricordavo di avere in archivio (customizzato, visto che il controllo Mid Boost originale sta sul Pot dei Medi che è PP)
Franco
solo per mostrare a Domenico la versione del Controllo Toni che mi ricordavo di avere in archivio (customizzato, visto che il controllo Mid Boost originale sta sul Pot dei Medi che è PP)
Franco
Re: Dumble SE con GU50 (???)
Ciao Ragazzi.
Franco, grazie mille per le info. Adesso posso muovermi meglio e cercare di fare uno schema definitivo con tutti gli switch che servono.
...Prima era stato fatto SOLO quello presente nello schema da cui siamo partiti, ovvero il "101 HRM PREAMP" che hai ripostato prima.
Lì abbiamo 3 switch fisici sul pannello frontale e 2 attivabili da relays e/o da altri 2 switch sul retro.
Robi, proposi l'integrazione dei pot fisici ( anzichè i trimmer interni ) quì:
viewtopic.php?f=22&t=11331&start=510
Ultimo post della pagina 35 del thread.
...Non mi avete detto nulla a riguardo e ho pensato che andasse bene a tutti.
Franco, grazie mille per le info. Adesso posso muovermi meglio e cercare di fare uno schema definitivo con tutti gli switch che servono.
...Prima era stato fatto SOLO quello presente nello schema da cui siamo partiti, ovvero il "101 HRM PREAMP" che hai ripostato prima.
Lì abbiamo 3 switch fisici sul pannello frontale e 2 attivabili da relays e/o da altri 2 switch sul retro.
Robi, proposi l'integrazione dei pot fisici ( anzichè i trimmer interni ) quì:
viewtopic.php?f=22&t=11331&start=510
Ultimo post della pagina 35 del thread.
...Non mi avete detto nulla a riguardo e ho pensato che andasse bene a tutti.
Re: Dumble SE con GU50 (???)
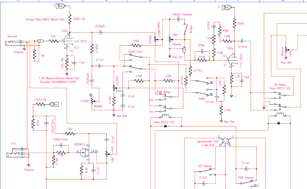
Credo possa essere utile questo schema.
Screenshot:
Schema in pdf:
Pare che sia una versione originale del 1984.
Io la sto prendendo come riferimento per mettere gli switch che mancano sullo schema che stavamo seguendo.
Come potete notare il "PAB" e il cambio canale "OD", sono a relays.
Commutabili da dietro se si vuole farlo manualmente oppure tramite footswitch.
Mentre invece il "ROCK / JAZZ" , il "DEEP" e il "BRIGHT", sono solo switch fisici messi il più vicino possibile al circuito del tonestack del clean. E mi sembra un'ottima cosa.
Ora mi piacerebbe sapere cosa ne pensate se implementassimo anche il "MID BOOST" assieme al "ROCK / JAZZ" e al "DEEP" attivabili anche tramite footswitch.
E' complicato, ma si potrebbe anche fare.
Il "BRIGHT" lo si potrebbe fare con un altro pot Push Pull sul TREBLE del Clean, come suggerito da Franco.
Sul pannello frontale avremmo gli switch a levetta "ROCK / JAZZ"[/b] , il "DEEP" e il "MID BOOST".
...Ma se decidiamo di fare cosi occhio perchè gli spazi aumentano.
Gli switch fisici ( SUL PANNELLO ) sarebbero tutti dei semplici "ON / OFF", perchè ( ...per come la penso io ) andrebbero solo a dare il negativo alla bobbina dei relays relativi.
...Che, a sua volta ( il negativo ), viene splittato o sulla footswitch o sugli switch del pannello frontale, nel retro dell'ampli da un apposito singolo commutatore che consigliai di mettere proprio per comandare o solo la footswitch o solo l'ampli. Vi ricordate?
Screenshot:
Schema in pdf:
Pare che sia una versione originale del 1984.
Io la sto prendendo come riferimento per mettere gli switch che mancano sullo schema che stavamo seguendo.
Come potete notare il "PAB" e il cambio canale "OD", sono a relays.
Commutabili da dietro se si vuole farlo manualmente oppure tramite footswitch.
Mentre invece il "ROCK / JAZZ" , il "DEEP" e il "BRIGHT", sono solo switch fisici messi il più vicino possibile al circuito del tonestack del clean. E mi sembra un'ottima cosa.
Ora mi piacerebbe sapere cosa ne pensate se implementassimo anche il "MID BOOST" assieme al "ROCK / JAZZ" e al "DEEP" attivabili anche tramite footswitch.
E' complicato, ma si potrebbe anche fare.
Il "BRIGHT" lo si potrebbe fare con un altro pot Push Pull sul TREBLE del Clean, come suggerito da Franco.
Sul pannello frontale avremmo gli switch a levetta "ROCK / JAZZ"[/b] , il "DEEP" e il "MID BOOST".
...Ma se decidiamo di fare cosi occhio perchè gli spazi aumentano.
Gli switch fisici ( SUL PANNELLO ) sarebbero tutti dei semplici "ON / OFF", perchè ( ...per come la penso io ) andrebbero solo a dare il negativo alla bobbina dei relays relativi.
...Che, a sua volta ( il negativo ), viene splittato o sulla footswitch o sugli switch del pannello frontale, nel retro dell'ampli da un apposito singolo commutatore che consigliai di mettere proprio per comandare o solo la footswitch o solo l'ampli. Vi ricordate?
- Kagliostro
- Amministratore

- Messaggi: 9949
- Iscritto il: 03/12/2007, 0:16
- Località: Prov. di Treviso
Re: Dumble SE con GU50 (???)
Gli ultimi rendering dello chassis non sono stati postati in alta risoluzione e non leggo i dettagli, io per la faceplate (Dr. Jekyll & Mr. Hide esclusi) ero rimasto a questa versione con questi switch

lo switch del Mid Boost, si può farlo come si vuole, o sul pot dei medi (come l'originale) o come toggle switch con gli altri, come ci pare meglio, a parte che forse evitare un pot (credo da 100K Lin) PP rende più semplice la reperibilità dei componenti
Franco
lo switch del Mid Boost, si può farlo come si vuole, o sul pot dei medi (come l'originale) o come toggle switch con gli altri, come ci pare meglio, a parte che forse evitare un pot (credo da 100K Lin) PP rende più semplice la reperibilità dei componenti
Franco
Re: Dumble SE con GU50 (???)
Beh, non proprio Franco. Almeno non sugli ultimi.
Sotto ogni screenshot hai un link dove puoi vederli a risoluzione massima su un sito esterno.
Mi riferisco agli ultimi rendering postati dopo i problemi con il forum.
Cmq sia, basta solo che me lo dici e provvedo:
https://cdn.imgchest.com/files/4apc53l6wm4.JPG
Sotto ogni screenshot hai un link dove puoi vederli a risoluzione massima su un sito esterno.
Mi riferisco agli ultimi rendering postati dopo i problemi con il forum.
Cmq sia, basta solo che me lo dici e provvedo:
https://cdn.imgchest.com/files/4apc53l6wm4.JPG
- Kagliostro
- Amministratore

- Messaggi: 9949
- Iscritto il: 03/12/2007, 0:16
- Località: Prov. di Treviso
Re: Dumble SE con GU50 (???)

Franco
- Kagliostro
- Amministratore

- Messaggi: 9949
- Iscritto il: 03/12/2007, 0:16
- Località: Prov. di Treviso
Re: Dumble SE con GU50 (???)
Ho ragionato sul discorso relativo a quali switch usare e se stand alone o incorporati in pot PP
Sugli ODS (e lo stesso sugli HRM) gli switch visibili sono 3 su di una sola linea (poi c' è quello del Mild Boost sul pot dei medi), nella tua ipotesi di faceplate ne hai aggiunto uno su di una seconda linea posto al centro dei 3 superiori
E se si mettessero proprio in configurazione su due linee ?
Si potrebbe arrivare a 6 switch 3 su una riga superiore e 3 su di una riga inferiore
Se ne bastassero 5 si potrebbero mettere quelli della riga inferiore posizionandoli sullo spazio libero tra gli switch della riga superiore
In questo modo si eviterebbero i pot PP
Franco
Sugli ODS (e lo stesso sugli HRM) gli switch visibili sono 3 su di una sola linea (poi c' è quello del Mild Boost sul pot dei medi), nella tua ipotesi di faceplate ne hai aggiunto uno su di una seconda linea posto al centro dei 3 superiori
E se si mettessero proprio in configurazione su due linee ?
Si potrebbe arrivare a 6 switch 3 su una riga superiore e 3 su di una riga inferiore
Se ne bastassero 5 si potrebbero mettere quelli della riga inferiore posizionandoli sullo spazio libero tra gli switch della riga superiore
In questo modo si eviterebbero i pot PP
Franco

