Tube Buffer / Boost con filtri
Re: Tube Buffer / Boost con filtri
Ciao, se usi una 12at7 puoi stare più basso di anodica e salire con la retta di carico.
Parti dalla storia: https://drtube.com/datasheets/12at7-rca1954.pdf
Proverei (così a occhio, non ho tracciato nulla) con 300 V 10 kOhm e 180 (o 220) Ohm
Parti dalla storia: https://drtube.com/datasheets/12at7-rca1954.pdf
Proverei (così a occhio, non ho tracciato nulla) con 300 V 10 kOhm e 180 (o 220) Ohm
Re: Tube Buffer / Boost con filtri
Ottimo, grazie. Stasera guardo bene il tutto e mi ci metto.
Re: Tube Buffer / Boost con filtri
.... Mi mancava il datasheet della rca su questa valvola.
Una curiositá: esiste una specie di "soglia da non oltrepassare" per la resistenza cathodica?
Che ne so.... Una cosa tipo: "sotto i 150 ohm, fatti... Gli affari tuoi! Meglio non andare oltre."
Una curiositá: esiste una specie di "soglia da non oltrepassare" per la resistenza cathodica?
Che ne so.... Una cosa tipo: "sotto i 150 ohm, fatti... Gli affari tuoi! Meglio non andare oltre."
Re: Tube Buffer / Boost con filtri
...Intanto posto dei risultati confrontati con dei calcolatori online. Ho utilizzato un altro metodo per "ipotizzare" la retta di carico AC.
A parte il valore da me calcolato per "Ra" ( che a me risulta di 30k, ma che nel secondo calcolatore risulta molto diverso ) sembra che i valori siano abbastanza corretti. Anche la retta di carico in AC pare molto veritiera.
Quella che io "definisco" Ra, questo calcolatore la intende come "Ri"
A parte il valore da me calcolato per "Ra" ( che a me risulta di 30k, ma che nel secondo calcolatore risulta molto diverso ) sembra che i valori siano abbastanza corretti. Anche la retta di carico in AC pare molto veritiera.
Quella che io "definisco" Ra, questo calcolatore la intende come "Ri"
Re: Tube Buffer / Boost con filtri
Nessun limite: puoi anche mettere il catodo a massa e dare un riferimento negativo alla griglia.
Re: Tube Buffer / Boost con filtri
Buono a sapersi. grazie.
I calcoli ti sembrano corretti? Non capisco perchè il valore della resistenza interna del triodo ( Ra o come nel grafico del calcolatore Ri ) ha un valore tanto lontano dalle mie stime.
So che sono cmq approssimazioni ( anche nei miei calcoli ), ma lo chiedo per sapere se sto sbagliando qualcosa.
Sulle prove che sto facendo (...tempo permettendo ) con la 12AT7, i risultati sono molto buoni. Voglio prima provare altri punti di lavoro.
Poi posto i risultati sia teorici che pratici.
I calcoli ti sembrano corretti? Non capisco perchè il valore della resistenza interna del triodo ( Ra o come nel grafico del calcolatore Ri ) ha un valore tanto lontano dalle mie stime.
So che sono cmq approssimazioni ( anche nei miei calcoli ), ma lo chiedo per sapere se sto sbagliando qualcosa.
Sulle prove che sto facendo (...tempo permettendo ) con la 12AT7, i risultati sono molto buoni. Voglio prima provare altri punti di lavoro.
Poi posto i risultati sia teorici che pratici.
Re: Tube Buffer / Boost con filtri
Ho provato diverse polarizzazioni.
Stare più basso di anodica mi da un guadagno inferiore ( il che mi va bene dato che non ho bisogno di altissimi guadagni ), ma una risposta non proprio simmetrica del segnale in uscita:
Se sto più alto di anodica la risposta migliora un pò. Più il segnale in uscita è simmetrico meno distorsione armonica dovrei avere:
Tra Vg = 0 e Vg = -1, abbiamo un "u" non costante come nelle altre tensioni di griglia. Se il segnale in entrata fosse di 2 Vpp si avrebbe una risposta in uscita davvero ottima.
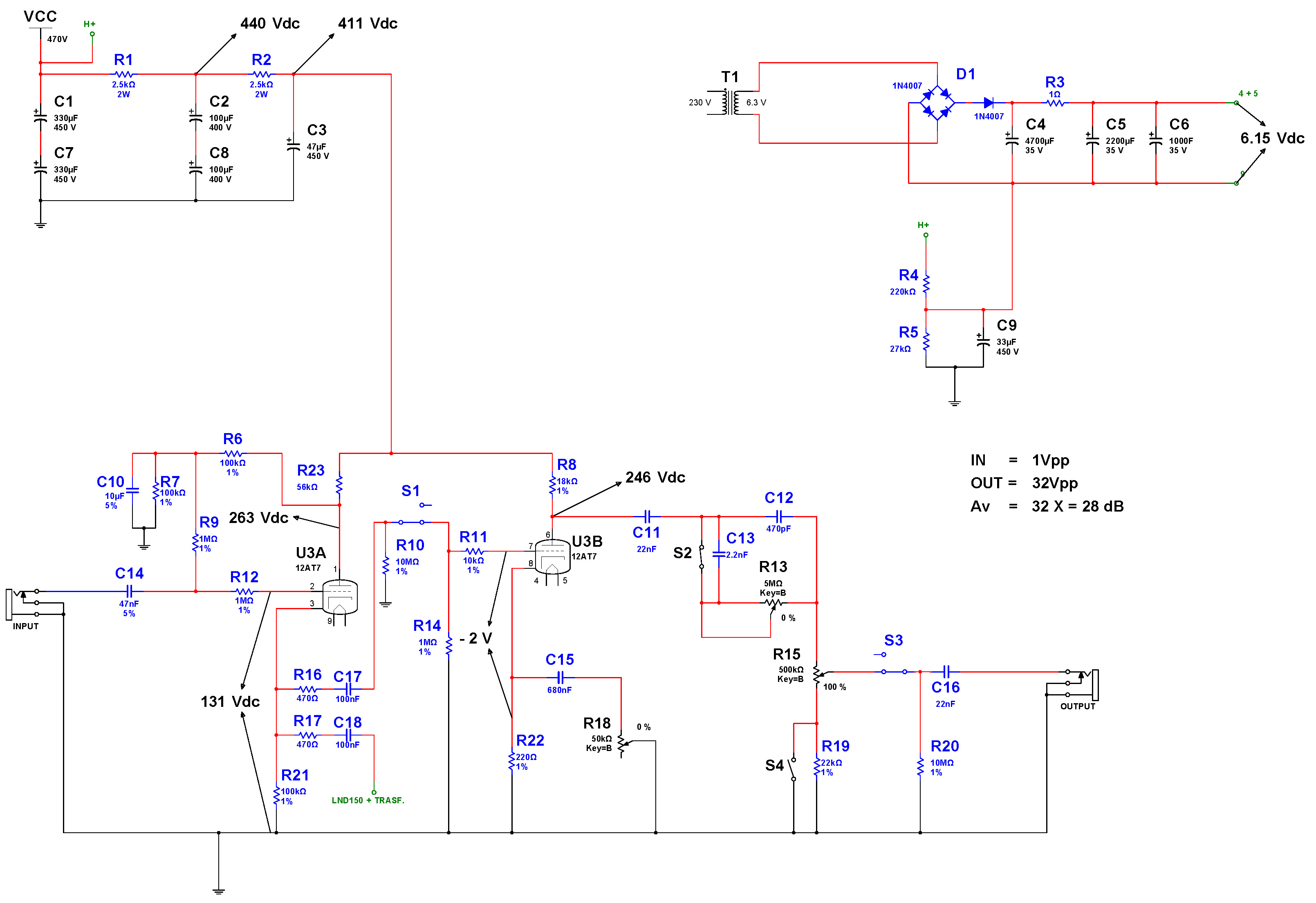
I risultati di simulazione mi dicono che potrei avere 28 db di gain ( troppo, ma lo si può limitare ).
Lo schema con questa configurazione:
Stare più basso di anodica mi da un guadagno inferiore ( il che mi va bene dato che non ho bisogno di altissimi guadagni ), ma una risposta non proprio simmetrica del segnale in uscita:
Se sto più alto di anodica la risposta migliora un pò. Più il segnale in uscita è simmetrico meno distorsione armonica dovrei avere:
Tra Vg = 0 e Vg = -1, abbiamo un "u" non costante come nelle altre tensioni di griglia. Se il segnale in entrata fosse di 2 Vpp si avrebbe una risposta in uscita davvero ottima.
I risultati di simulazione mi dicono che potrei avere 28 db di gain ( troppo, ma lo si può limitare ).
Lo schema con questa configurazione:
Re: Tube Buffer / Boost con filtri
Ciao, prova a pilotare lo stadio direttamente dall'inseguitore di catodo, così puoi spingere la griglia anche a valori positivi.
Re: Tube Buffer / Boost con filtri
Ciao Robi, immagino che tu intenda un accoppiamento diretto da catodo a griglia senza cap.
Non ti nascondo che facendo così avrei qualche problema teorico nel dimensionare lo stadio. Nel senso che non so molto bene come è meglio progettarlo se entra anche la continua.
Non ti nascondo che facendo così avrei qualche problema teorico nel dimensionare lo stadio. Nel senso che non so molto bene come è meglio progettarlo se entra anche la continua.
Re: Tube Buffer / Boost con filtri
In realtà no, hai armoniche dispari. Mentre quano hai un segnale asimmetrico hai armoniche pari (se vuoi povareva disegarti le armoniche lo vedi, altrimenti pensa al vecchio trucco del diodo in serie sui ts9).
Re: Tube Buffer / Boost con filtri
.... Torniamo sempre lí! Mai pensare che sia "LEGGE SUPREMA" ciò che studi sui libri. Tutto è relativo e tutto ha il suo "ma" e "dipende". L'esempio del ts9 mi ha fatto capire molto bene il senso.
Re: Tube Buffer / Boost con filtri
.... Cmq, anche se sullo schema non c'è scritto ancora, da 47nf di cap catodico sono andato a finire a 680nf con la 12AT7! Ora boosta bene anche le frequenze fondamentali e si sente.
Questa valvola, a mio avviso, suona molto meglio. Piú reattiva rispetto alla 12AU7.
Quí mi posso permettere di stare alto con l'anodica. Se voglio integrarlo in un amplificatore esistente dovrò fare i conti con i rami dell'anodica disponibile. Penso di riuscire ad ottenere un buon punto di lavoro anche a 300 volts. È da provare.
Questa valvola, a mio avviso, suona molto meglio. Piú reattiva rispetto alla 12AU7.
Quí mi posso permettere di stare alto con l'anodica. Se voglio integrarlo in un amplificatore esistente dovrò fare i conti con i rami dell'anodica disponibile. Penso di riuscire ad ottenere un buon punto di lavoro anche a 300 volts. È da provare.
Ultima modifica di Dom il 17/05/2020, 21:12, modificato 1 volta in totale.
Re: Tube Buffer / Boost con filtri
.... Mmmmhhh! Appetitoso! Domani lo provo da PC. Da cellulare mi da problemi. Grazie!
Re: Tube Buffer / Boost con filtri
Il link è favoloso! Puoi interagire con le armoniche e creare anche suoni complessi. Bellissimo.
Tramite lo sfizioso programmino Ho anche scoperto di avere casse che hanno una reale banda passante che va da 30 hz a 15 Khz!
Tramite lo sfizioso programmino Ho anche scoperto di avere casse che hanno una reale banda passante che va da 30 hz a 15 Khz!


