Progetto 2 canali 100W
- Kagliostro
- Amministratore

- Messaggi: 9955
- Iscritto il: 03/12/2007, 0:16
- Località: Prov. di Treviso
Re: Progetto 2 canali 100W
Domanda
Quel partitore c'è per il fatto di "correggere" il bias al giusto livello
o è lì principalmente per il fatto che le altre valvole (quelle senza partitore all'ingresso) sono meno sensibili al segnale di pilotaggio
e quindi i partitori servono per livellare il segnale ai due diversi tipi di sensibilità d'ingresso ?
K
Quel partitore c'è per il fatto di "correggere" il bias al giusto livello
o è lì principalmente per il fatto che le altre valvole (quelle senza partitore all'ingresso) sono meno sensibili al segnale di pilotaggio
e quindi i partitori servono per livellare il segnale ai due diversi tipi di sensibilità d'ingresso ?
K
Re: Progetto 2 canali 100W
Ciao kaglio!
Entrambe!
Entrambe!
robi ha scritto:Serve ad abbassare sia la tensione di bias (quindi alzare la corrente di bias) sia a ridurre il segnale su quella coppia. In alternativa puoi usare due potenziometri di bias.
-
MapleMarco
- Roger Mayer Jr.

- Messaggi: 2658
- Iscritto il: 02/06/2012, 14:22
- Località: Mirano (VE)
Re: Progetto 2 canali 100W
ma quindi, domanda a chi ha più esperienza, è più comodo il partitore o il doppio bias??
in teoria il secondo basta approssimarlo, più che calcolarlo, e dopo lo si regola ad ampli finito...quindi dovrebbe essere più comodo, no?
in teoria il secondo basta approssimarlo, più che calcolarlo, e dopo lo si regola ad ampli finito...quindi dovrebbe essere più comodo, no?
CHE DIO B'ASSISTA!
Re: Progetto 2 canali 100W
è sempre il solito dilemma:
comodità vs precisione.
comodità vs precisione.
-
MapleMarco
- Roger Mayer Jr.

- Messaggi: 2658
- Iscritto il: 02/06/2012, 14:22
- Località: Mirano (VE)
Re: Progetto 2 canali 100W
eheh già...
ad ogni modo oggi riflettevo ancora....visto che non so scegliere tra EL34 e 6L6.......fare un finale con una coppia di KT88? tipo la pittbull o le DVmark...
della serie tra i due litiganti il terzo gode
qualcuno ha già avuto a che fare con queste valvole in un finale? rispetto agli altri due com'è?
ora vado in cerca di qualche schema.......se qualcuno ne ha, se lo posta mi fa contento
ad ogni modo oggi riflettevo ancora....visto che non so scegliere tra EL34 e 6L6.......fare un finale con una coppia di KT88? tipo la pittbull o le DVmark...
della serie tra i due litiganti il terzo gode
qualcuno ha già avuto a che fare con queste valvole in un finale? rispetto agli altri due com'è?
ora vado in cerca di qualche schema.......se qualcuno ne ha, se lo posta mi fa contento
CHE DIO B'ASSISTA!
Re: Progetto 2 canali 100W
Lo schema è sempre il solito.
Hanno alte morbide, basse profonde e medi controllati.
Hanno alte morbide, basse profonde e medi controllati.
-
MapleMarco
- Roger Mayer Jr.

- Messaggi: 2658
- Iscritto il: 02/06/2012, 14:22
- Località: Mirano (VE)
Re: Progetto 2 canali 100W
Urca urca...basse profonde..allora mi sa che per l'utilizzo che debbo farci vanno pure meglio
allora ho pronte tre domande XD
1- per quanto riguarda la PI....leggevo che la solita 12ax7 non è la più adatta..e che una 12 au 7 andrebbe meglio..ma la fonte non è troppo attendibile e non mi dava i perchè U_U...
2-stando alla potenza massima da data sheet...una coppia di KT88 dovrebbe fare 40+40 W....
come mai dunque i 100W della pittbull o i 120W della DVmark??
3-consigli sul dimensionamento di resistenze e cap?
graaaaazie
allora ho pronte tre domande XD
1- per quanto riguarda la PI....leggevo che la solita 12ax7 non è la più adatta..e che una 12 au 7 andrebbe meglio..ma la fonte non è troppo attendibile e non mi dava i perchè U_U...
2-stando alla potenza massima da data sheet...una coppia di KT88 dovrebbe fare 40+40 W....
come mai dunque i 100W della pittbull o i 120W della DVmark??
3-consigli sul dimensionamento di resistenze e cap?
graaaaazie
CHE DIO B'ASSISTA!
Re: Progetto 2 canali 100W
Quali resistenze e quali cap?
Butta giù uno schema, altrimenti mi tocca farti fattura per averti progettato l'amplificatore.
Butta giù uno schema, altrimenti mi tocca farti fattura per averti progettato l'amplificatore.
-
MapleMarco
- Roger Mayer Jr.

- Messaggi: 2658
- Iscritto il: 02/06/2012, 14:22
- Località: Mirano (VE)
Re: Progetto 2 canali 100W
Pardon!!
no no, non sono di certo qui per la pappa pronta!!
mentalmente mi ero già figurato lo schema, e mi riferivo ai valori delle res di screen e grid stopper!
dalle mie scarse conoscenze so che:
6L6: 2k2 di grid stopper e 470R sulle screen
EL34: 5k6 di stopper e 1k di screen
ma per quanto riguarda KT88, i don't know
mi scuso se era sembrato che volessi lo schema copia incolla!!
no no, non sono di certo qui per la pappa pronta!!
mentalmente mi ero già figurato lo schema, e mi riferivo ai valori delle res di screen e grid stopper!
dalle mie scarse conoscenze so che:
6L6: 2k2 di grid stopper e 470R sulle screen
EL34: 5k6 di stopper e 1k di screen
ma per quanto riguarda KT88, i don't know
mi scuso se era sembrato che volessi lo schema copia incolla!!
- Allegati
-
- KT88.pdf
- (33 KiB) Scaricato 207 volte
CHE DIO B'ASSISTA!
Re: Progetto 2 canali 100W
A quali cap ti riferivi? In giro che valori hai trovato per le kt88?
-
MapleMarco
- Roger Mayer Jr.

- Messaggi: 2658
- Iscritto il: 02/06/2012, 14:22
- Località: Mirano (VE)
Re: Progetto 2 canali 100W
Ai cap 30 e 31!!
comunque per ora ho trovato solo dei tizi che dicevano che erano perfettamente intercambiabili alle 6L6...ma non credo proprio la questione vada in quel modo dato che due KT88 spingono come quattro 6L6...!!
sto continuando a cercare ma non si trova molto a riguardo! in effetti non molti ampli le usano!!
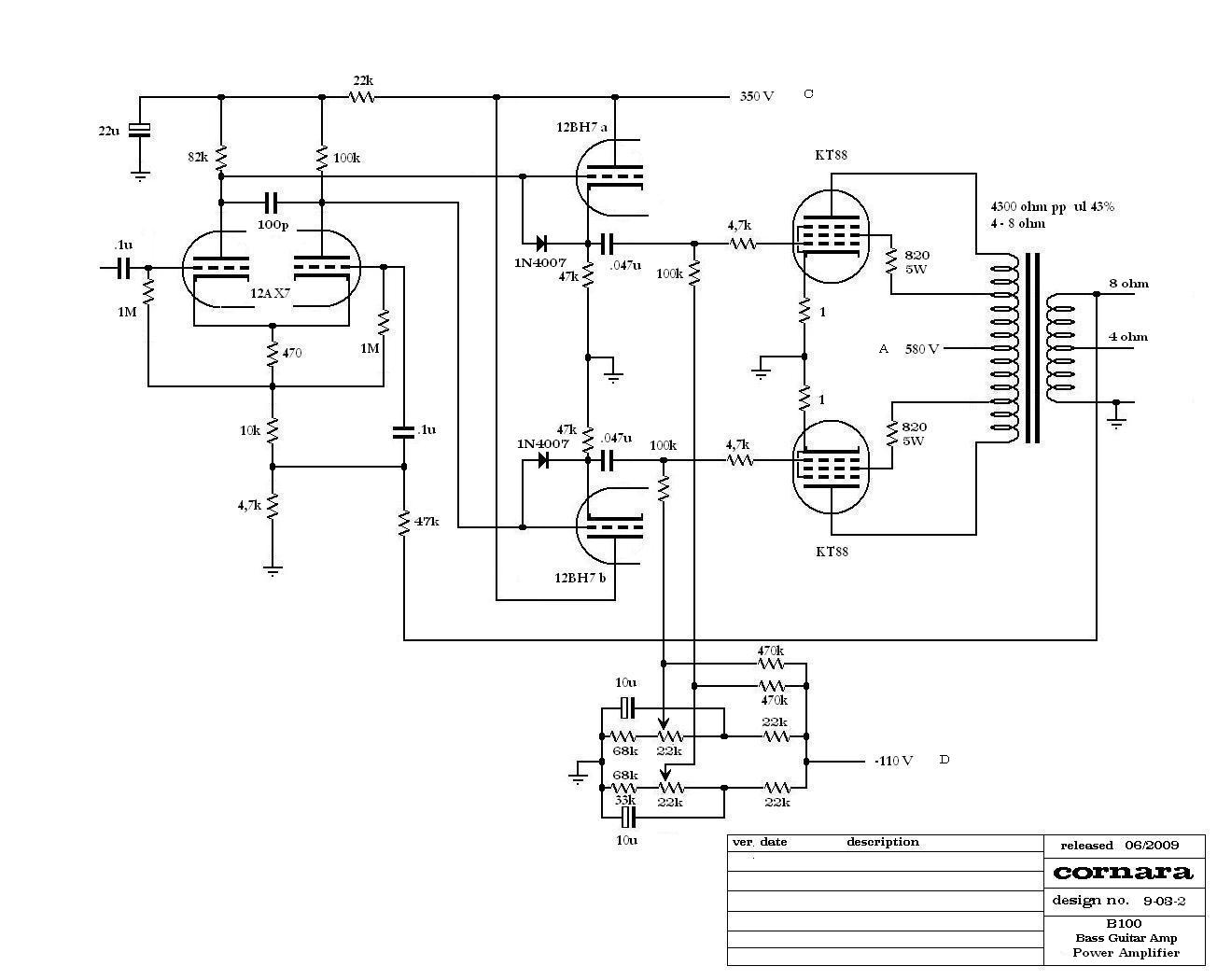
ho trovato solo questo schema di un ampli autoprodotto da 75 W (da basso..) col finale in KT88...ma è ultralineare!! lo allego
comunque per ora ho trovato solo dei tizi che dicevano che erano perfettamente intercambiabili alle 6L6...ma non credo proprio la questione vada in quel modo dato che due KT88 spingono come quattro 6L6...!!
sto continuando a cercare ma non si trova molto a riguardo! in effetti non molti ampli le usano!!
ho trovato solo questo schema di un ampli autoprodotto da 75 W (da basso..) col finale in KT88...ma è ultralineare!! lo allego
CHE DIO B'ASSISTA!
-
MapleMarco
- Roger Mayer Jr.

- Messaggi: 2658
- Iscritto il: 02/06/2012, 14:22
- Località: Mirano (VE)
Re: Progetto 2 canali 100W
Non ho trovato nessun altra informazione a riguardo....
se qualcuno ha informazioni batta un colpo!
mi sa che è la volta buona che imparo a calcolare il finale! :D
LoL...se qualcuno conosce qualche guida a riguardo batta un altro colpo!!
se qualcuno ha informazioni batta un colpo!
mi sa che è la volta buona che imparo a calcolare il finale! :D
LoL...se qualcuno conosce qualche guida a riguardo batta un altro colpo!!
CHE DIO B'ASSISTA!
-
MapleMarco
- Roger Mayer Jr.

- Messaggi: 2658
- Iscritto il: 02/06/2012, 14:22
- Località: Mirano (VE)
Re: Progetto 2 canali 100W
qualcosa ho trovato!!
ovvero, la ENGL savage ha un finale in due 6550....e su parecchi forum di hi-fi dicono che queste sono sostituibili con le kt88, basta solo poi regolarci il bias (naturalmente..)
dunque ho cercato gli schemi engl, abb facili da recuperare...ed il risultato è il seguente...
res grid stopper: 2k2
res screen: 1k
cap: 47n
e il bias l'ho copiato paro paro!!
posto lo schema!
se qualcuno può darci una controllata, mi dica quante migliaia di errori ci stanno
ovvero, la ENGL savage ha un finale in due 6550....e su parecchi forum di hi-fi dicono che queste sono sostituibili con le kt88, basta solo poi regolarci il bias (naturalmente..)
dunque ho cercato gli schemi engl, abb facili da recuperare...ed il risultato è il seguente...
res grid stopper: 2k2
res screen: 1k
cap: 47n
e il bias l'ho copiato paro paro!!
posto lo schema!
se qualcuno può darci una controllata, mi dica quante migliaia di errori ci stanno
- Allegati
-
- 22.pdf
- (33.53 KiB) Scaricato 218 volte
CHE DIO B'ASSISTA!
Re: Progetto 2 canali 100W
Perchè un doppio presence? (non ho detto che sia sbagliato, ho solo chiesto il motivo)
-
MapleMarco
- Roger Mayer Jr.

- Messaggi: 2658
- Iscritto il: 02/06/2012, 14:22
- Località: Mirano (VE)
Re: Progetto 2 canali 100W
tranquillo!! non aggredisco nessuno xD parti pure dal presupposto che io sono qui per imparare e che quindi ogni scelta che faccio può anche essere una cavolata :)
comunque, il doppio presence l'ho disegnato su consiglio di tucos...discutendone mi ha consigliato di farne due perchè è probabile che il canale pulito richieda una regolazione di presence differente da quello distorto...mentre per il depth sempre parlando con lui mi ha consigliato di lasciarne uno solo perchè è una regolazione più legata alla cassa che si usa che al canale...
premetto che io ho sempre usato solo il canale distorto quindi non ho esperienza sul cambio canale...per cui le motivazioni consigliatemi mi sono parse ragionate e le ho seguite!!
se la pensi in altro modo non farti problemi a dirlo!! poter paragonare opinioni differenti delle volte può fare chiarezza!!
ad ogni modo per il resto ci sono errori? e per il trafo d'uscita.....
da quanto ne so io per 4 Kt88 serve un primario da 2k....quindi...con 2 Kt88...un primario da 4k?!
comunque, il doppio presence l'ho disegnato su consiglio di tucos...discutendone mi ha consigliato di farne due perchè è probabile che il canale pulito richieda una regolazione di presence differente da quello distorto...mentre per il depth sempre parlando con lui mi ha consigliato di lasciarne uno solo perchè è una regolazione più legata alla cassa che si usa che al canale...
premetto che io ho sempre usato solo il canale distorto quindi non ho esperienza sul cambio canale...per cui le motivazioni consigliatemi mi sono parse ragionate e le ho seguite!!
se la pensi in altro modo non farti problemi a dirlo!! poter paragonare opinioni differenti delle volte può fare chiarezza!!
ad ogni modo per il resto ci sono errori? e per il trafo d'uscita.....
da quanto ne so io per 4 Kt88 serve un primario da 2k....quindi...con 2 Kt88...un primario da 4k?!
CHE DIO B'ASSISTA!
