K
di nuovo 15W... obiettivo: farlo suonare!!!
- Kagliostro
- Amministratore

- Messaggi: 9960
- Iscritto il: 03/12/2007, 0:16
- Località: Prov. di Treviso
Re: di nuovo 15W... obiettivo: farlo suonare!!!
Sarà anche vero (??forse??), ma per i nostri scopi direi che puoi stare tranquillo
K
K
Re: di nuovo 15W... obiettivo: farlo suonare!!!
Il pacco di banzai è arrivato proprio oggi...
Brutta sorpresa: avevo ordinato 38 pot per sostituirli ad un vecchio mixer di un amico e me ne sono arrivati 28!!! ho mandato una mail al supporto tecnico di banzai... ma non penso che si risolverà molto...

Possono sempre dire che sono stato io a contare male...
Brutta sorpresa: avevo ordinato 38 pot per sostituirli ad un vecchio mixer di un amico e me ne sono arrivati 28!!! ho mandato una mail al supporto tecnico di banzai... ma non penso che si risolverà molto...
Possono sempre dire che sono stato io a contare male...
-
MapleMarco
- Roger Mayer Jr.

- Messaggi: 2658
- Iscritto il: 02/06/2012, 14:22
- Località: Mirano (VE)
Re: di nuovo 15W... obiettivo: farlo suonare!!!
per le esperienze che ho avuto io, sono gentilissimi e mi hanno sempre mandato quello che si dimenticavano (mi è successo due volte) scusandosi sempre molto...
facci sapere come finisce, ma credo che puoi star tranquillo
facci sapere come finisce, ma credo che puoi star tranquillo
CHE DIO B'ASSISTA!
Re: di nuovo 15W... obiettivo: farlo suonare!!!
Lo spero veramente... grazie
---
ho inserito la belly strap e l'ho mandata a massa... l'ampli funziona correttamente quindi la spira non è in corto...
Per eccesso di zelo l'ho inserita sia al PT che all'OT... facendola passare sotto l'unica calotta dell'PT che blocca le due estremita della belly strap facendole aderire... non le ho saldate...
Nell'OT l'ho fatto passare sotto le placchette di montaggio ed anche qui non ho ladato i lembi ma fatti combaciare sotto le placchette che le tengono aderenti...
a breve foto!
---
ho inserito la belly strap e l'ho mandata a massa... l'ampli funziona correttamente quindi la spira non è in corto...
Per eccesso di zelo l'ho inserita sia al PT che all'OT... facendola passare sotto l'unica calotta dell'PT che blocca le due estremita della belly strap facendole aderire... non le ho saldate...
Nell'OT l'ho fatto passare sotto le placchette di montaggio ed anche qui non ho ladato i lembi ma fatti combaciare sotto le placchette che le tengono aderenti...
a breve foto!
Re: di nuovo 15W... obiettivo: farlo suonare!!!
Una domanda per sicurezza sui filamenti delle finali...
Ho un trasformatore con presa centrale con valori 6.5-0-6.5, il collegmento nello schema è giusto?!
Ho un trasformatore con presa centrale con valori 6.5-0-6.5, il collegmento nello schema è giusto?!
- Allegati
-
- Filamenti finali.jpg (3.89 KiB) Visto 5576 volte
- Kagliostro
- Amministratore

- Messaggi: 9960
- Iscritto il: 03/12/2007, 0:16
- Località: Prov. di Treviso
Re: di nuovo 15W... obiettivo: farlo suonare!!!
Ciao
Prima chiariamo un punto
Quando si disegna uno schema con un incrocio sarebbe meglio usare un pallino di congiunzione se deve esserci un collegamento tra i fili che si incrociano (regola standard in FidocadJ) e lasciarli semplicemente incrociati se non deve esserci collegamento
ma stante il fatto che lo schema è limitatissimo in componenti, per disambiguare la cosa, forse sarebbe meglio il pallino in caso di collegamento ed un ponticello nel caso i fili non siano collegati
Detto questo
che valvole devi collegare ?
Quel doppio filamento che hai disegnato si riferisce a due valvole diverse o si tratta invece dei due semifilamenti di una 12a*7 ?
K
Prima chiariamo un punto
Quando si disegna uno schema con un incrocio sarebbe meglio usare un pallino di congiunzione se deve esserci un collegamento tra i fili che si incrociano (regola standard in FidocadJ) e lasciarli semplicemente incrociati se non deve esserci collegamento
ma stante il fatto che lo schema è limitatissimo in componenti, per disambiguare la cosa, forse sarebbe meglio il pallino in caso di collegamento ed un ponticello nel caso i fili non siano collegati
Detto questo
che valvole devi collegare ?
Quel doppio filamento che hai disegnato si riferisce a due valvole diverse o si tratta invece dei due semifilamenti di una 12a*7 ?
K
Re: di nuovo 15W... obiettivo: farlo suonare!!!
Ok, non è da tanto che uso fidocadJ... ricordo che me lo avevi già detto ma non avevo capito fosse una regola generale, provvedo a sistemare!
quelli sono i filamenti delle due 6V6, uindi sono due singoli filamenti!
quelli sono i filamenti delle due 6V6, uindi sono due singoli filamenti!
- Allegati
-
- Filamenti finali.jpg (3.9 KiB) Visto 5569 volte
- Kagliostro
- Amministratore

- Messaggi: 9960
- Iscritto il: 03/12/2007, 0:16
- Località: Prov. di Treviso
Re: di nuovo 15W... obiettivo: farlo suonare!!!
Mi pare che sia corretto
Sul TSA15H come erano collegate ?
K
Sul TSA15H come erano collegate ?
K
Re: di nuovo 15W... obiettivo: farlo suonare!!!
Si, in realtà il mio dubbio esa sul layout...
Collego fra loro i pin 2 delle 6v6 e poi ad uno collego il tap centrale e l'altro lo porto a massa.. giusto?! o ci sono modi miglio per minimizzare i rumori di fondo?!
Purtroppo non riesco a capire bene come erano messi sul tsa15h... ho delle foto ma riesco solo a vedere che i pin 2 erano collegati tra loro... non mi pare che siano però mandati a massa... allego la foto...
Collego fra loro i pin 2 delle 6v6 e poi ad uno collego il tap centrale e l'altro lo porto a massa.. giusto?! o ci sono modi miglio per minimizzare i rumori di fondo?!
Purtroppo non riesco a capire bene come erano messi sul tsa15h... ho delle foto ma riesco solo a vedere che i pin 2 erano collegati tra loro... non mi pare che siano però mandati a massa... allego la foto...
- Kagliostro
- Amministratore

- Messaggi: 9960
- Iscritto il: 03/12/2007, 0:16
- Località: Prov. di Treviso
Re: di nuovo 15W... obiettivo: farlo suonare!!!
Se non erano collegati a massa, ma solo in serie, allora la Ibanez li faceva andare a 12.6-13v
cosa che si può fare con le finali, con le valvole di pre non è consigliato perchè si ha un
possibile aumento della sensibilità all'Humm
Vedi che quando ti chiedevo di tirar giù lo schema dell'Ibanez sarebbe stato meglio averlo fatto ....
Ma scusa, non hai ancora la PCB del TSA15H ?
K
cosa che si può fare con le finali, con le valvole di pre non è consigliato perchè si ha un
possibile aumento della sensibilità all'Humm
Vedi che quando ti chiedevo di tirar giù lo schema dell'Ibanez sarebbe stato meglio averlo fatto ....
Ma scusa, non hai ancora la PCB del TSA15H ?
K
Re: di nuovo 15W... obiettivo: farlo suonare!!!
Si, la PCB ce l'ho ancora e lo schema lo tirai giù anche se in maniera un po' rudimentale ed è sul forum... nel pome lo trascrivo con fidocadJ e lo ricontrollo...
Cmq per le finali non posso fare molto visto che erano saldate direttamente sui pin...
----
Riguardando le foto però mi rendo conto che i due rami da 6,5V vanno sulla PCB, su ogni ramo c'è un fusibile e poi vanno uno ad una 6v6 e l'altro all'altra 6v6...
Ma il centrale non mi pare collegato a massa...
Cmq per le finali non posso fare molto visto che erano saldate direttamente sui pin...
----
Riguardando le foto però mi rendo conto che i due rami da 6,5V vanno sulla PCB, su ogni ramo c'è un fusibile e poi vanno uno ad una 6v6 e l'altro all'altra 6v6...
Ma il centrale non mi pare collegato a massa...
Re: di nuovo 15W... obiettivo: farlo suonare!!!
Buon anno a tutti!
In questi giorni mi sono dedicato un po' a rendere definitivo il cablaggio di questo ampli... nel pome dovrei finire e vediamo che succede... l'ultima volta ho avuto problemi di hum...
Sto facendo il tentativo con il coassiale sui filamenti e poi proverò diodi tra 'alimentazione del pre e del finale e cap piccoli in parallelo a quelli di filtro...
----
Ho rispolverato la pcb del TSA15H e mi sono reso conto di averla cannibalizzata non poco...
cmq le parti di cui non posso conoscere più i valori sono il tonestack e il ts9/booster...
La scheda principale ancora è abbastanza completa... e sto tirando fuori lo schema confrontanto con quanto fatto in precedenza...
In questi giorni mi sono dedicato un po' a rendere definitivo il cablaggio di questo ampli... nel pome dovrei finire e vediamo che succede... l'ultima volta ho avuto problemi di hum...
Sto facendo il tentativo con il coassiale sui filamenti e poi proverò diodi tra 'alimentazione del pre e del finale e cap piccoli in parallelo a quelli di filtro...
----
Ho rispolverato la pcb del TSA15H e mi sono reso conto di averla cannibalizzata non poco...
cmq le parti di cui non posso conoscere più i valori sono il tonestack e il ts9/booster...
La scheda principale ancora è abbastanza completa... e sto tirando fuori lo schema confrontanto con quanto fatto in precedenza...
Re: di nuovo 15W... obiettivo: farlo suonare!!!
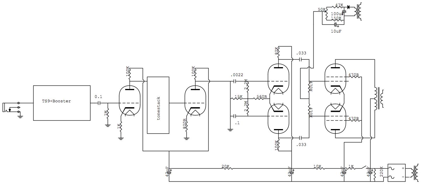
Questo è quanto sono riuscito a recuperare del TSA15H... continuo a cercare di capire meglio il tonestack e di trovare il ts9 che c'era dentro... man mano che trovo cose aggiorno lo schema...
---
L'ampli è ultimato, ed alla prima accensione nessun problema grave...
Solo l'hum non è andato via... Il tap centrale dei filamenti finali non è riferito a massa come nel TSA15H e questa mattina proverò a collegarlo a massa e vediamo che succede...
L'hum non varia agendo sul voume... quindi sarà non penso sia un problema di cavi anche perchè fino alla PI è tutto schermato... compreso ogni singolo cavetto del tonestak...
ho messo il bypass cap attenuator di Geezer ma non c'è differenza tra mandare i cap di bypass a massa attraverso la resistenza da 100K e non mandarli a fatto... forse dovrebbe essere diminuita...
ho usato il coassiale per i filamenti del pre in continua... funziona perfettamente, ma non so come testarne il campo disperso...
Provato il diodo tra alimentazione del pre e finale... sarà che non l'ho provato ad alto volume ma non ho notato differenze sensibili...
Stamattina proverò i condensatori piccoli in parallelo ai grandi cap di filtro...
Allego foto dell'ampli... a breve più dettagliate...
---
L'ampli è ultimato, ed alla prima accensione nessun problema grave...
Solo l'hum non è andato via... Il tap centrale dei filamenti finali non è riferito a massa come nel TSA15H e questa mattina proverò a collegarlo a massa e vediamo che succede...
L'hum non varia agendo sul voume... quindi sarà non penso sia un problema di cavi anche perchè fino alla PI è tutto schermato... compreso ogni singolo cavetto del tonestak...
ho messo il bypass cap attenuator di Geezer ma non c'è differenza tra mandare i cap di bypass a massa attraverso la resistenza da 100K e non mandarli a fatto... forse dovrebbe essere diminuita...
ho usato il coassiale per i filamenti del pre in continua... funziona perfettamente, ma non so come testarne il campo disperso...
Provato il diodo tra alimentazione del pre e finale... sarà che non l'ho provato ad alto volume ma non ho notato differenze sensibili...
Stamattina proverò i condensatori piccoli in parallelo ai grandi cap di filtro...
Allego foto dell'ampli... a breve più dettagliate...
- Kagliostro
- Amministratore

- Messaggi: 9960
- Iscritto il: 03/12/2007, 0:16
- Località: Prov. di Treviso
Re: di nuovo 15W... obiettivo: farlo suonare!!!
Non ho ancora finito di leggere il post
ma mi preme di chiarire un equivoco
il sistema di Geezer per variare la potenza
funziona con i cathode bias NON con i fixed bias
K
ma mi preme di chiarire un equivoco
il sistema di Geezer per variare la potenza
funziona con i cathode bias NON con i fixed bias
K
Re: di nuovo 15W... obiettivo: farlo suonare!!!
Ovviamente... questo è un cathode bias... 
