Ne ho 4 a casa ancora disponibili oltre le 4 che avevo preso a Marzaglia
Preamp Bancika, finale mesa Sloclone
Re: Preamp Bancika, finale mesa Sloclone
Certo!
Ne ho 4 a casa ancora disponibili oltre le 4 che avevo preso a Marzaglia
Ne ho 4 a casa ancora disponibili oltre le 4 che avevo preso a Marzaglia
Re: Preamp Bancika, finale mesa Sloclone
Altra cosa che ho intenzione di fare è aggiungere un potenziometro per controllare meglio il finale...(DEPTH??)
Più che altro sui distorti sento la necessità di avere il finale un pò più "fermo" cosa che con il solo presence non riesce...
Secondo voi se io cambiassi R56 con un pot da 10K potrei ottenere qualcosa del genere?
Oppure occorre seguire qualche altra strada?
Ho dato un occhiata anche al PDF sui finali per prendere eventualmente qualche spunto...
Mi permetto di ripubblicarlo perche molto interessante a mio avviso...
Più che altro sui distorti sento la necessità di avere il finale un pò più "fermo" cosa che con il solo presence non riesce...
Secondo voi se io cambiassi R56 con un pot da 10K potrei ottenere qualcosa del genere?
Oppure occorre seguire qualche altra strada?
Ho dato un occhiata anche al PDF sui finali per prendere eventualmente qualche spunto...
Mi permetto di ripubblicarlo perche molto interessante a mio avviso...
- Allegati
-
- La Phase Inverter - Presence%2C Depth%2C Focus e Dampening.pdf
- (370.74 KiB) Scaricato 456 volte
- mastrococco
- Garzone di Roger Mayer

- Messaggi: 1361
- Iscritto il: 16/01/2012, 14:13
- Località: Cesena
Re: Preamp Bancika, finale mesa Sloclone
magari provare il focus, ovvero sostituire la resistenza sul nfb con una di più basso valore più una variabile in modo da controllare la quantità di feedback che arriva alla pi?
Edit: è già fatto così...ma lo chiama presence...quindi si, proverei come dici tu! O al limite inserire un pot dopo c38?
Edit: è già fatto così...ma lo chiama presence...quindi si, proverei come dici tu! O al limite inserire un pot dopo c38?
Re: Preamp Bancika, finale mesa Sloclone
Puoi installare due focus, uno per clean ed uno per lead.
Re: Preamp Bancika, finale mesa Sloclone
Si ci ho pensato in effetti...il problema più che altro è lo spazio sulla faceplate davanti...volendo ci starebbe un potenziometro ma sicuramente non 2.
Eventualmente potrei pensare di inserirli dietro ma devo capire come non incasinare il layout...
Certo la modifica permetterebbe veramente un controllo efficace sul finale..
Domani vedo il da farsi..
Eventualmente potrei pensare di inserirli dietro ma devo capire come non incasinare il layout...
Certo la modifica permetterebbe veramente un controllo efficace sul finale..
Domani vedo il da farsi..
- mastrococco
- Garzone di Roger Mayer

- Messaggi: 1361
- Iscritto il: 16/01/2012, 14:13
- Località: Cesena
Re: Preamp Bancika, finale mesa Sloclone
Magari switchare la res fissa? Tanto se hai la necessità costante di avere due canali diversi puoi quantificare quanto ti serve diverso e lasciare un pot in comune per le regolazioni ad hoc...ed eviti di incasinare il layout!
- Kagliostro
- Amministratore

- Messaggi: 9923
- Iscritto il: 03/12/2007, 0:16
- Località: Prov. di Treviso
Re: Preamp Bancika, finale mesa Sloclone
Un pot doppio (purtroppo unico perno, i concentrici son difficili da trovare)
per far rientrare nel campo di azione desiderato il pot "aggiuntivo" puoi sempre usare dei trimmer (prima - dopo - in parallelo)
così da limare la sua regolazione se alla rotazione del singolo perno non si riuscisse a determinare il punto corretto di lavoro per
tutti e due i canali/dispositivi
K
per far rientrare nel campo di azione desiderato il pot "aggiuntivo" puoi sempre usare dei trimmer (prima - dopo - in parallelo)
così da limare la sua regolazione se alla rotazione del singolo perno non si riuscisse a determinare il punto corretto di lavoro per
tutti e due i canali/dispositivi
K
Re: Preamp Bancika, finale mesa Sloclone
La relazione di due presence per due canali diversi su un unico pot (anche se stereo) è troppo limitante, ed a quel punto o ne tieni uno solo, o rendi lo switch indipendente dai canali. Immagina di voler avere un clean più aperto sul finale e chiuso di eq, o viceversa, e di volere l'opposto sul lead: se imposti a priori il presence abbinato al singolo canale, ti giochi parecchia versatilitá.
Re: Preamp Bancika, finale mesa Sloclone
Assolutamente d'accordo.robi ha scritto:La relazione di due presence per due canali diversi su un unico pot (anche se stereo) è troppo limitante, ed a quel punto o ne tieni uno solo, o rendi lo switch indipendente dai canali. Immagina di voler avere un clean più aperto sul finale e chiuso di eq, o viceversa, e di volere l'opposto sul lead: se imposti a priori il presence abbinato al singolo canale, ti giochi parecchia versatilitá.
Per esperienza fatta realmente con pot stereo e pot singoli posso confermare che è molto più versatile metterne 2 escludibili insieme al canale selezionato. Io ho fatto così e mi trovo più che contento della scelta. Un esempio da cui si può trovare conferma dovrebbe essere lo schema della FRAMUS COBRA. Ci dovrebbero essere 3 Presence per ogni canale selezionabili, se non ricordo male.
Alla fine basta staccargli la massa quando non è attivo il canale corrispondente.
Re: Preamp Bancika, finale mesa Sloclone
Alla fine ho montato un pot da 10K al posto di R56, in serie a una resistenza da 1k verso massa.
Dai primi test fatti al volo ora si riesce a controllare molto meglio il finale, sui distorti (che era fondamentalmente il grosso problema), mentre il clean risulta comunque piacevole anche se chiaramente un pò meno aperto di prima...
Sicuramente con 2 controlli dedicati come avete proposto si sarebbe potuto ottenere il massimo della versatilità, ma anche adesso ad orecchio non mi dispiace per nulla, e...alla fine penso sia questo l'importante no?
PS
Avevo sempre sottovalutato il discorso sullo studio del finale pensando che in genere la pasta, la botta o comunque il suono fosse creato principalmente dal pre, ma mi sono proprio accorto che in effetti ha un impatto enorme sul risultato.
Sono giunto alla conclusione che un finale mal curato può farti letteralmente odiare il suono di un ampli
Dai primi test fatti al volo ora si riesce a controllare molto meglio il finale, sui distorti (che era fondamentalmente il grosso problema), mentre il clean risulta comunque piacevole anche se chiaramente un pò meno aperto di prima...
Sicuramente con 2 controlli dedicati come avete proposto si sarebbe potuto ottenere il massimo della versatilità, ma anche adesso ad orecchio non mi dispiace per nulla, e...alla fine penso sia questo l'importante no?
PS
Avevo sempre sottovalutato il discorso sullo studio del finale pensando che in genere la pasta, la botta o comunque il suono fosse creato principalmente dal pre, ma mi sono proprio accorto che in effetti ha un impatto enorme sul risultato.
Sono giunto alla conclusione che un finale mal curato può farti letteralmente odiare il suono di un ampli
-
MapleMarco
- Roger Mayer Jr.

- Messaggi: 2658
- Iscritto il: 02/06/2012, 14:22
- Località: Mirano (VE)
Re: Preamp Bancika, finale mesa Sloclone
Ma! leggo tutto solo ora (non ho più tempo nemmeno per respirare in questi mesi!!)
E le altre due mark?? come stanno?

E le altre due mark?? come stanno?
CHE DIO B'ASSISTA!
Re: Preamp Bancika, finale mesa Sloclone
Ciao Marco!
Come va tutto bene??
No dai..a breve, tempo permettendo vorrei rimettermi a verificare quella "grande" dato che non dovrebbe avere problemi insormontabili...
Come va tutto bene??
Ed ecco che qui torna la tristezza e la depressione più totaleMapleMarco ha scritto:E le altre due mark?? come stanno?
No dai..a breve, tempo permettendo vorrei rimettermi a verificare quella "grande" dato che non dovrebbe avere problemi insormontabili...
-
MapleMarco
- Roger Mayer Jr.

- Messaggi: 2658
- Iscritto il: 02/06/2012, 14:22
- Località: Mirano (VE)
Re: Preamp Bancika, finale mesa Sloclone
Bene è una parola grossa!!!
ma non andiamo off topic,
Ora mi leggo tutto il topic e mi metto al passo,
così se posso essere utile almeno so di cosa stiamo parlando!!
ma non andiamo off topic,
Ora mi leggo tutto il topic e mi metto al passo,
così se posso essere utile almeno so di cosa stiamo parlando!!
CHE DIO B'ASSISTA!
Re: Preamp Bancika, finale mesa Sloclone
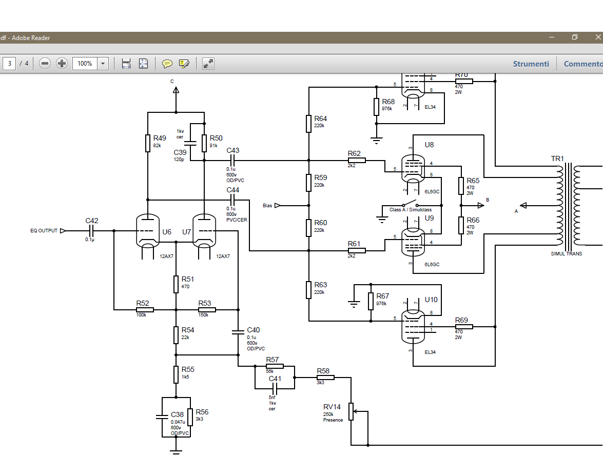
Ciao a tutti, riprendo questo post per fare qualche modifica all' amplificatore in questione...
Il suono mi piace, ma ha un paio di difetti che purtroppo essendo pignolo un pò mi disturbano:
1) il potenziometro del lead master (così come per il Clean Master) nello schema è un Push Pull da 250K logaritmico; anche se, avendo a disposizione solo potenziometri PP da 500K log , per ottenere tale valore ho saldato una resistenza da 500k in parallelo ai piedini esterni.
il problema è che ha una corsa troppo violenta da 0 a 1 di volume....come potrei fare per ottenere un escursione un tantino più graduale?
PS
Ho usato dei push pull appunto per integrare i due switch indicati nello schema come "Deep" e "Bright" rispettivamente ai catodi di V1a e V2b
2) Vorrei aumentare un pò la saturazione del clean, ovvero adesso per avere un bel suono che mi soddisfi (e che vada bene anche per il lead) devo tenere il controllo minimo ad ore 2, ( quindi verso 3/4) vorrei appunto ottenere tale risultato magari tenendo il potenziometro ad ore 11 o 12 ( metào anche meno), ed aumentare di conseguenza tutto il segnale...
Dove mi consigliate di agire?
Riposto lo schema del Pre così per averlo sotto mano:
Grazie a tutti!!
Il suono mi piace, ma ha un paio di difetti che purtroppo essendo pignolo un pò mi disturbano:
1) il potenziometro del lead master (così come per il Clean Master) nello schema è un Push Pull da 250K logaritmico; anche se, avendo a disposizione solo potenziometri PP da 500K log , per ottenere tale valore ho saldato una resistenza da 500k in parallelo ai piedini esterni.
il problema è che ha una corsa troppo violenta da 0 a 1 di volume....come potrei fare per ottenere un escursione un tantino più graduale?
PS
Ho usato dei push pull appunto per integrare i due switch indicati nello schema come "Deep" e "Bright" rispettivamente ai catodi di V1a e V2b
2) Vorrei aumentare un pò la saturazione del clean, ovvero adesso per avere un bel suono che mi soddisfi (e che vada bene anche per il lead) devo tenere il controllo minimo ad ore 2, ( quindi verso 3/4) vorrei appunto ottenere tale risultato magari tenendo il potenziometro ad ore 11 o 12 ( metào anche meno), ed aumentare di conseguenza tutto il segnale...
Dove mi consigliate di agire?
Riposto lo schema del Pre così per averlo sotto mano:
Grazie a tutti!!
- Kagliostro
- Amministratore

- Messaggi: 9923
- Iscritto il: 03/12/2007, 0:16
- Località: Prov. di Treviso
Re: Preamp Bancika, finale mesa Sloclone
Ciao Pasqua
Per quanto riguarda l'uso del resistore in parallelo al potenziometro per variarne la resistenza io non l'ho mai fatto e quindi non so esattamente cosa vada a succedere
Pare, comunque, che sull'argomento ci sia un po' di confusione, vedi il caso D nelle due tabelle riassuntive e ti rendi conto che c'è chi dice una cosa e chi un'altra


Io per capire proverei a misurare in pratica cosa sta succedendo e poi, magari seguendo le altre opzioni, vedrei se fosse il caso di aggiungere altri resistori o fare altro
--
--
Per le altre cose lascio ai più esperti
Franco
Per quanto riguarda l'uso del resistore in parallelo al potenziometro per variarne la resistenza io non l'ho mai fatto e quindi non so esattamente cosa vada a succedere
Pare, comunque, che sull'argomento ci sia un po' di confusione, vedi il caso D nelle due tabelle riassuntive e ti rendi conto che c'è chi dice una cosa e chi un'altra


Io per capire proverei a misurare in pratica cosa sta succedendo e poi, magari seguendo le altre opzioni, vedrei se fosse il caso di aggiungere altri resistori o fare altro
--
--
Per le altre cose lascio ai più esperti
Franco
