Filtro fra primi stadi
Re: Filtro fra primi stadi
Ti rispondo "per intero" stasera, ma un controllo simile è stato usato sul Trainwreck Songwriter 30.
Però nel suo caso era un controllo sui bassi, non sui medi, ed usato sul pulito e non sul lead.
Bravo per l'idea!
Però nel suo caso era un controllo sui bassi, non sui medi, ed usato sul pulito e non sul lead.
Bravo per l'idea!
Re: Filtro fra primi stadi
Intanto grazie mille. A me fa piacere averla condivisa.
Quando avrai modo e tempo ti chiedo solo di spiegarmi meglio la prima parte della modifica che hai fatto tu. Insisto perchè è a scopo didattico e mi piace imparare qualcosa di piú in merito, non lo faccio per scocciarti.
Ancora non ho il tempo di simularla, ma credo di avere intuito a cosa serve anche tramite alcune delle tue spiegazioni/domande.
Hai avuto modo di provarla su un circuito esistente?
Quando avrai modo e tempo ti chiedo solo di spiegarmi meglio la prima parte della modifica che hai fatto tu. Insisto perchè è a scopo didattico e mi piace imparare qualcosa di piú in merito, non lo faccio per scocciarti.
Ancora non ho il tempo di simularla, ma credo di avere intuito a cosa serve anche tramite alcune delle tue spiegazioni/domande.
Hai avuto modo di provarla su un circuito esistente?
Re: Filtro fra primi stadi
ma dai!
Come scrivevo dopo, si può usare anche solo un singolo potenziometro. In pratica il cap piccolo fa da passa alto fisso, da usare a freaquenza più alta, mentre il cap sul pin centrale ti dà più corpo sui medi, sicuramente utilissimo.
Uso 250k sul gain per diversi motivi: non ha bisogno del bright cap, è più stabile ai vari gain con lo stesso grid stopper dopo, e rende il filtro precedente più efficace rispetto al 500k, oltre ad essere meno rumoroso.
- Kagliostro
- Amministratore

- Messaggi: 9908
- Iscritto il: 03/12/2007, 0:16
- Località: Prov. di Treviso
Re: Filtro fra primi stadi
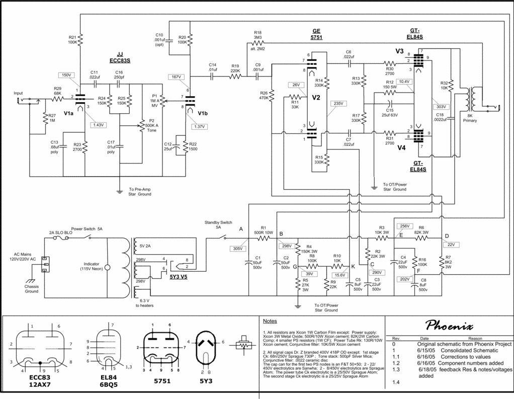
Solo una domanda
Il valore della res di placca di V1 è 22k come sembra o 220k come penso ?
(Sto leggendo dal cellulare)
Franco
Il valore della res di placca di V1 è 22k come sembra o 220k come penso ?
(Sto leggendo dal cellulare)
Franco
Re: Filtro fra primi stadi
Sono piú che convinto che sia 220k, Franco. Ma effettivamente si fa un pò fatica a leggerlo correttamente. Se ingrandisci però lo si vede lo 0 dopo il 22.
Bella storia, Robi. Hai suddiviso il filtro in due stadi cosí come gli snubber da 390 pf (è corretto il valore?) e 470 pf. In questo modo, come mi spiegasti tempo fa, elimini le alte fastidiose ma in maniera piú efficace.
Se ho tempo oggi provo a simulare il circuito che hai disegnato.
Bella storia, Robi. Hai suddiviso il filtro in due stadi cosí come gli snubber da 390 pf (è corretto il valore?) e 470 pf. In questo modo, come mi spiegasti tempo fa, elimini le alte fastidiose ma in maniera piú efficace.
Se ho tempo oggi provo a simulare il circuito che hai disegnato.
- Kagliostro
- Amministratore

- Messaggi: 9908
- Iscritto il: 03/12/2007, 0:16
- Località: Prov. di Treviso
Re: Filtro fra primi stadi
Sì, letto sul PC par proprio che sia 220K
Franco
Franco
- Kagliostro
- Amministratore

- Messaggi: 9908
- Iscritto il: 03/12/2007, 0:16
- Località: Prov. di Treviso
Re: Filtro fra primi stadi
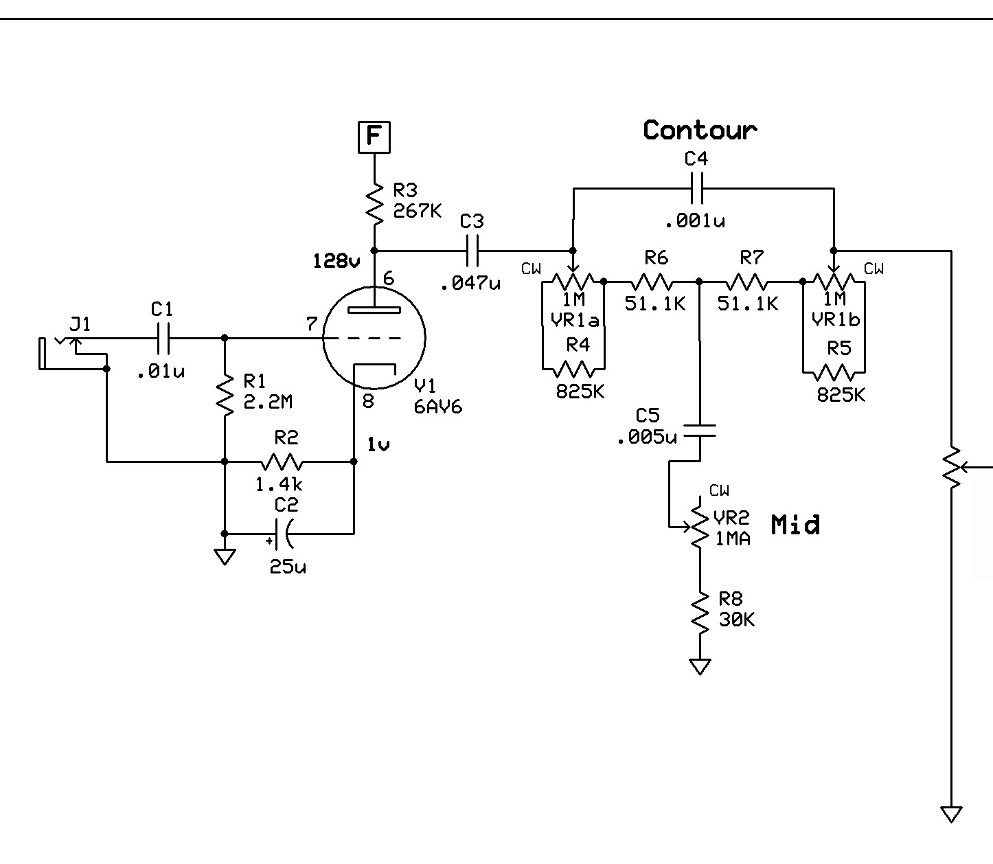
Leggendo i vosti post mi è venuto in mente un circuitino che ho visto
credo si tratti di una mod ed è inserito sul circuito di un ampli commerciale
(il pot del volume che fa da carico è da 1M audio)
Stante la mia ignoranza in materia, è qualcosa di assimilabile ai filtri di cui state discutendo ??
Grazie
Franco
credo si tratti di una mod ed è inserito sul circuito di un ampli commerciale
(il pot del volume che fa da carico è da 1M audio)
Stante la mia ignoranza in materia, è qualcosa di assimilabile ai filtri di cui state discutendo ??
Grazie
Franco
Re: Filtro fra primi stadi
Ciao Franco, è il classico 220k. Il valore più basso che uso come Rp è 68k abbinato ad un catodo intorno ai 6k8, ma non come primo stadio.Kagliostro ha scritto: ↑22/02/2020, 20:56Il valore della res di placca di V1 è 22k come sembra o 220k come penso ?
Re: Filtro fra primi stadi
Ciao, 390 può essere 330 come 470 pF. É solo un promemoria mio per ricordarmi che lo preferisco più basso del secondo taglio.Dom ha scritto: ↑23/02/2020, 14:02Bella storia, Robi. Hai suddiviso il filtro in due stadi cosí come gli snubber da 390 pf (è corretto il valore?) e 470 pf. In questo modo, come mi spiegasti tempo fa, elimini le alte fastidiose ma in maniera piú efficace.
Se ho tempo oggi provo a simulare il circuito che hai disegnato.
Sostanzialmente vai a limare le frequenze (ed armoniche) che non ti piacciono facendolo man mano che le generi, e non tutte in una volta sola.
In pratica se simuli il circuito in frequenza, vedrai che a parità di taglio sulle altissime, guadagni molte più medie perchè hai un doppio passa basso ad una frequenza più alta invece di uno singolo ad una frequenza più bassa.
Per la divisione del circuito, il primo fa cosa faceva già il tuo con qualche piccola variazione (cioè scegliere quali frequenze saturare maggiormente, come a voler Mesa-markizzare la pre-equalizzazione del canale), mentre il secondo ti tira su alcune armoniche rispetto ad altre (cioè lavora quando buona parte della saturazione è stata fatta, e cambi il bilanciamento fra le varie armoniche e l'equalizzazione, più che la pasta sonora della distorsione), e ti permette anche di andare dritto sull'ultimo stadio prima del CF senza partitore, contando sull'attenuazione dovuta al carico basso.
Ultimamente propendo per quest'ultima soluzione, ma prima ero sempre combattuto sul bright cap da mettere, e se metterlo o meno.
Re: Filtro fra primi stadi
Ciao Franco, questo circuito fa l'opposto di quello che stiamo facendo qui: taglia i medi. La frequenza è scelta dai due potenziometri piazzati orizzontalmente (che può essere uno solo se vuoi fare un semplice scoop a frequenza variabile, o due separati se vuoi variare anche l'ampiezza delle frequenze tagliate), mentre l'entità del taglio è scelta dal potenziometro piazzato verticalmente verso massa.Kagliostro ha scritto: ↑24/02/2020, 14:03è qualcosa di assimilabile ai filtri di cui state discutendo ??
Una versione senza controllo in frequenza ce l'aveva un combetto potentissimo da 18W (che parrebbe un ossimoro ma non lo è) che modificai anni fa. Mi sfugge il nome della marca al momento, ma è famoso. Ha solo due controlli: volume e "medi". La PI è modificata in cui il catodo è collegato al bias per aumentarne la dinamica. Suona benissimo e mi pare facciano sia testata sia combo 1x12". Appena invierò il messaggio mi verrà in mente il nome, son sicuro!
- Kagliostro
- Amministratore

- Messaggi: 9908
- Iscritto il: 03/12/2007, 0:16
- Località: Prov. di Treviso
Re: Filtro fra primi stadi
Grazie Robi
Se poi ti venisse in mente il nome dell'ampli, mi piacerebbe sapere qual'è
GRAZIE
Franco
Se poi ti venisse in mente il nome dell'ampli, mi piacerebbe sapere qual'è
GRAZIE
Franco
- Kagliostro
- Amministratore

- Messaggi: 9908
- Iscritto il: 03/12/2007, 0:16
- Località: Prov. di Treviso
Re: Filtro fra primi stadi
Franco
- Kagliostro
- Amministratore

- Messaggi: 9908
- Iscritto il: 03/12/2007, 0:16
- Località: Prov. di Treviso
Re: Filtro fra primi stadi
Scusate per l'OT
Questa documentazione per il Carmen Ghia si può considerare corretta ??
Source
http://revolutiondeux.blogspot.com/2012 ... -ghia.html
Franco
Questa documentazione per il Carmen Ghia si può considerare corretta ??
Source
http://revolutiondeux.blogspot.com/2012 ... -ghia.html
Franco

