Tube Buffer / Boost con filtri
Re: Tube Buffer / Boost con filtri
Nel caso di clean con equalizzazione pilotata di catodo, paradossalmente se ne ho due nel circuito preferisco condividere quello del clean e del lead, e lasciare il crunch col suo dedicato, che sgrani di più invece di rimanere più lineare e definito.
Re: Tube Buffer / Boost con filtri
Se è questo che intendi, bisogna presupporre che il segnale che arriva passivo dall'ingresso dell'ampli si dirama in 2: una parte va sulla griglia del primo stadio del canale LEAD e un'altra parte va sulla griglia dello stadio del primo stadio del Clean. Come già visto in diversi schemi, è corretto?robi ha scritto: ↑18/04/2020, 10:15Intendevo dire se hai notato problemi con un ingresso tipo:
Jack & 1 MOhm a massa
da qui il segnale inviato ad una 12ax7, metà usata come primo stadio clean e metà come primo stadio lead, col proprio grid stopper (dai 10 ai 33 kOhm bastano).
Ogni triodo ha poi la sua uscita col suo corrispettivo canale a valle.
Se è questo che mi chiedevi, per me personalmente, non è che ci sono grossi problemi. Lo ritengo accettabile, ma non performante. Ho constatato di persona che facendo in questo modo si ha una piccola perdita di alte e il segnale in ingresso è leggermente più basso di volume. Ho fatto la prova con chitarre senza buffer attaccato su H: & H. dove hai la possibilità di sentire sia il suono parallelo nei primi 2 triodi sia il solo segnale in ingresso del canale "clean". Mettendo il jack su questa entrata, il segnale passivo va SOLO al clean e quindi non è sdoppiato. La differenza per me si sente.
Quando ho provato, invece, con chitarre e buffer ( un semplice buffer a pedale autocostruito ) sull'ingresso parallelo, ho notato la stessa differenza. Sopratutto sul clean, quando levi e metti il buffer ci si accorge di questo fatto.
Ripeto, non è che sia un problema. Ma per me non è proprio il top. Mi piace avere la piena integritò del segnale.
Ultima modifica di Dom il 18/04/2020, 19:19, modificato 1 volta in totale.
Re: Tube Buffer / Boost con filtri
Questo è molto interessante e credo di capire il perchè possa succedere questo, ma non ne sono proprio sicuro.robi ha scritto: ↑18/04/2020, 10:28Io feci una cosa simile da usare in pedaliera: un classico stadio di guadagno accoppiato ad un inseguitore di catodo.
Aveva un bypass regolabile e footswitchabile sul catodo (due valori, un 4u7 per un full boost ed un 680 nF per un mid boost) da usare per i soli su un suono già definito da un preamp messo in pedaliera.
Inoltre aveva un taglio degli alti regolabile con un condensatore da 470 pF dall’anodo dello stadio di guadagno ed un potenziometro verso massa.
Messo lì mi permetteva di avere cavi anche molto lunghi fra pedaliera ed ampli, senza perdere segnale, ed al tempo stesso di avere un controllo ulteriore sul suono.
Occhio ai delay: nel mio caso erano nel loop dell’ampli, cioè dopo questo buffer/booster/eq. se lo mettessi prima, ti troveresti le ripetizioni sballate quando inserisci o disinserisci il boost.
Ma mi sorge spontanea un'altra domanda se permetti: Perchè mettere un delay prima di un boost ?
Re: Tube Buffer / Boost con filtri
Non fa una piega Robi. Metti un bel triodo che esce di anodo a tutti e 3 gli stadi e sei a posto. Ovviamente polarizzato in modo abbastanza neutro per non spingere troppo sul clean immagino.robi ha scritto: ↑18/04/2020, 10:33Sui miei ampli ho due soluzioni solitamente.
Quella che preferisco è condividere il più possibile gli stadi fra clean crunch e lead, e lavorare sulle pre-equalizzazioni per ottimizzare tutti i suoni. Con qualche accorgimento si ottengono ottimi risultati, anche perchè le 12ax7 con 220 kOhm di carico e piccoli segnali, sono molto lineari se biasate bene.
La seconda opzione è avere gli ingresso separati per clean e crunch+lead, o clean&crunch e lead. Dipende dai suoni che si vogliono ottenere.
Ma immagina questo tipo di soluzione: prendi una qualsiasi testata o pre valvolare a 2 canali o 3 e ci aggiungi ad inizio stadio un buffer a valvola che (...dovrebbe ) è molto più neutro di un possibile triodo che preamplifica. O quanto meno dovrebbe essere molto più fedele al suono originale in entrata.
Se per esempio a qualcuno piace molto come suona il pulito di un Fender Twin ma vuole anche un lead tipo SLO e progetta un preamp che voglia mantenere i suoni più originali possibili, con un triodo che funge da "comune" stadio di ingresso avrà una risposta tonale abbastanza simile ma non la stessa, presumo.
Se invece metti in parallelo i 2 canali con un cavo ad "Y", per capirci, è cmq accettabile ma non è mai come quando metti un buffer all'ingresso.
Di sicuro può essere dispendioso e per alcuni anche superflua questa mia esigenza, ma dato che mi piacerebbe provare a boostare l'ingresso di un ampli senza pedali, e dato che devi aggiungere una valvola al tutto e hai 2 triodi a disposizione....
Re: Tube Buffer / Boost con filtri
Ciao, ma hai messo una resistenza da 1 MOhm su ogni ingresso a jack? Perchè se è così, la differenza è dovuta al carico da 500 kOhm invece che 1 MOhm, il che modifica la risposta del pickup.
Re: Tube Buffer / Boost con filtri
...beh Vah Halen il delay lo usa in ingresso all’ampli prima delle distorsioni, tipo in “you really got me”.
Re: Tube Buffer / Boost con filtri
Capisco la prova che vuoi effettuare.
Personalmente userei una valvola come doppio triodo per i diversi canali, collegando le due griglie insieme sullo zoccolo e dividendo il grid stopper per due dato che la capacità di miller sarà doppia con due ingressi in parallelo.
Invece avere un solo stadio di guadagno che manda il segnale a tre canali lo vedo più un compromesso, perchè il carico diventa problematico ed il primo stadio diminuisce la sua dinamica (la retta AC diventa molto verticale).
Personalmente userei una valvola come doppio triodo per i diversi canali, collegando le due griglie insieme sullo zoccolo e dividendo il grid stopper per due dato che la capacità di miller sarà doppia con due ingressi in parallelo.
Invece avere un solo stadio di guadagno che manda il segnale a tre canali lo vedo più un compromesso, perchè il carico diventa problematico ed il primo stadio diminuisce la sua dinamica (la retta AC diventa molto verticale).
Re: Tube Buffer / Boost con filtri
Come dicevo, un primo stadio neutro non mi piace, e comunque il classico 220 kOhm 1,8 kOhm è piuttosto lineare, difatti lo uso molto anche per i puliti a tre stadi più inseguitore di catodo.
Re: Tube Buffer / Boost con filtri
Ciao.
Assolutamente no. I due ingressi sono progettati in modo tale da far avere allo stadio corrispondente sempre un mega.
Il Jack dell'input clean lo ho modificato io per fargli avere un contatto normalmente aperto a riposo.
Se entri dal jack "parallel input" il segnale incontra 1M II 10M. Il Jack dell'entrata "clean" in questo caso è bypassato e anche la resistenza da 1M verso massa cablata sul N. O. del Jack.
Se entri sia dal parallel input sia dal clean input, il segnale vede un mega verso massa sul lead e 1M II 10M sul clean. Quindi hai sempre e cmq un mega.
Re: Tube Buffer / Boost con filtri
... Ci ho provato Robi. Ho considerato l'effetto Miller e ho messo 15k su ciascuna grid stopper.robi ha scritto: ↑18/04/2020, 22:45Capisco la prova che vuoi effettuare.
Personalmente userei una valvola come doppio triodo per i diversi canali, collegando le due griglie insieme sullo zoccolo e dividendo il grid stopper per due dato che la capacità di miller sarà doppia con due ingressi in parallelo...
Ho sentito la differenza di cui ti ho parlato. Anche se non è la fine del mondo.
Re: Tube Buffer / Boost con filtri
.... Stavo provando ad integrare nello schema quel mosfet che mi hai consigliato tu per la sua alimentazione ad alta tensione. Vorrei provare a fargli pilotare il trasformatore di isolamento. Siccome non sono tanto pratico sullo stato solido, avrei bisogno di una mano per polarizzarlo correttamente.
... A giorni mi dovrebbe arrivare l'ordine fatto su Banzai music finalmente!
Ne ho presi 6 di quei mosfet.
Cmq, giusto per la cronaca, è l'ultima volta che faccio un ordine su Banzai!
... A giorni mi dovrebbe arrivare l'ordine fatto su Banzai music finalmente!
Ne ho presi 6 di quei mosfet.
Cmq, giusto per la cronaca, è l'ultima volta che faccio un ordine su Banzai!
Re: Tube Buffer / Boost con filtri
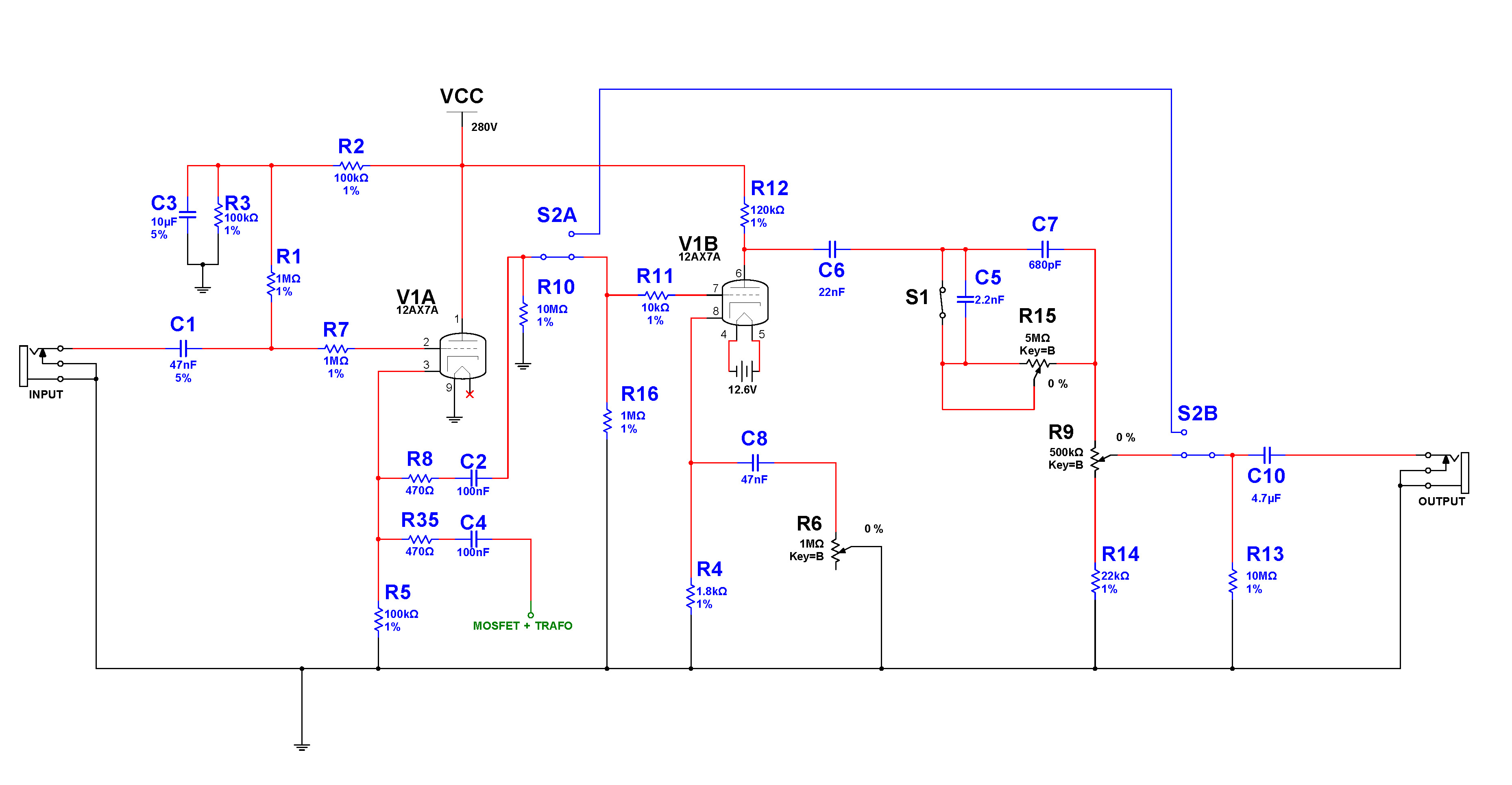
C'era un errore nello schema postato. Mancava il riferimento a massa della griglia del secondo stadio.
Re: Tube Buffer / Boost con filtri
Ciao,
quindi 1 MOhm in un caso e 900 kOhm nell’altro caso. Sembra che non cambi nulla, ma cambia!
Potresti configurare i jack in modo da avere veramente sempre 1 MOhm a massa, per valutare oggettivamente se sono i due triodi in parallelo (dimezza la grid stopper per avere lo stesso taglio) oppure, come penso, la differenza di carico sul pickup.
quindi 1 MOhm in un caso e 900 kOhm nell’altro caso. Sembra che non cambi nulla, ma cambia!
Potresti configurare i jack in modo da avere veramente sempre 1 MOhm a massa, per valutare oggettivamente se sono i due triodi in parallelo (dimezza la grid stopper per avere lo stesso taglio) oppure, come penso, la differenza di carico sul pickup.
Re: Tube Buffer / Boost con filtri
PS
Rispondo sempre “a rate” perché dal telefono non riesco ad avere la visione di tutti post in una volta sola.
Comunque lo schema mi sembra corretto ora!
Rispondo sempre “a rate” perché dal telefono non riesco ad avere la visione di tutti post in una volta sola.
Comunque lo schema mi sembra corretto ora!


