Switch a relè per testata
Re: Switch a relè per testata
.... Senti, Luix... Abbi pazienza, ma... Sará che continuo a non capire io, ma anche messi gli switch a pedale, come fanno ad illuminarsi i LED che stanno in serie ad essi se passa solo il negativo?
Re: Switch a relè per testata
Ahah! non preoccuparti, provo a rispiegartelo, mi spiace ma non conosco un CAD per disegnare impianti elettrici o cablature:
In uscita tu porti la parte "bassa" del relè e la massa dove collegare la parte bassa del relè, in questo modo se per caso il cavo dovesse andare in corto semplicemente alimenti tutti e due i relè. Spero che così si capisca meglio
Cioè, dall'ampli esce un cavo che è positivo ma ha già il relè in serie più il negativo, se il cavo esterno va in corto accendi i relè.
Per il lattoniere ti mando un messaggio MP.
In uscita tu porti la parte "bassa" del relè e la massa dove collegare la parte bassa del relè, in questo modo se per caso il cavo dovesse andare in corto semplicemente alimenti tutti e due i relè. Spero che così si capisca meglio
![Sorridi [icon_e_biggrin.gif]](./images/smilies/icon_e_biggrin.gif)
Cioè, dall'ampli esce un cavo che è positivo ma ha già il relè in serie più il negativo, se il cavo esterno va in corto accendi i relè.
Per il lattoniere ti mando un messaggio MP.
Re: Switch a relè per testata
Schema aggiornato, lo sto testando in questo momento:
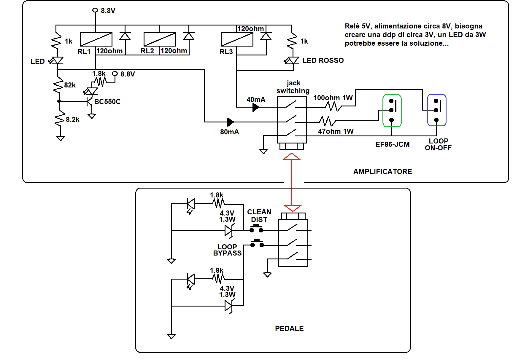
Nell'ampli invece si segnala con due LED i due canali, un LED in parallelo alla bobina ed uno attivato da un semplice transistor il quale riceve la tensione della parte bassa della bobina tramite un partitore di tensione, la resistenza da 82k permette oltre che di accendere il transistor anche di limitare la corrente di collettore per cui ho scelto la resistenza che mi consente di ottenere circa 3mA sul LED che ho a disposizione.
Non appena riesco posto lo schema fatto con EAGLE, questo con il paint è bruttino
In pratica sul pedale si segnala solo se c'è il canale distorto e si utilizza uno zener da 4.2V 1.3W per rubare tensione al relè, lo sto testando con un alimentatore a 9V e funziona bene.Nell'ampli invece si segnala con due LED i due canali, un LED in parallelo alla bobina ed uno attivato da un semplice transistor il quale riceve la tensione della parte bassa della bobina tramite un partitore di tensione, la resistenza da 82k permette oltre che di accendere il transistor anche di limitare la corrente di collettore per cui ho scelto la resistenza che mi consente di ottenere circa 3mA sul LED che ho a disposizione.
Non appena riesco posto lo schema fatto con EAGLE, questo con il paint è bruttino

- Kagliostro
- Amministratore
- Messaggi: 9868
- Iscritto il: 03/12/2007, 0:16
- Località: Prov. di Treviso
Re: Switch a relè per testata
A dire la verità lo schemino è leggibilissimo
cosa che non penso si potrà dire di un'eventuale versione in Eagle
Franco
cosa che non penso si potrà dire di un'eventuale versione in Eagle

Franco
Re: Switch a relè per testata
Concordo con Franco.
È tutto molto chiaro. Si capisce bene. Io Eagle non lo sopporto per ciò che concerne la leggibilitá dello schema. Preferisco altri software per disegnare circuiti.
È tutto molto chiaro. Si capisce bene. Io Eagle non lo sopporto per ciò che concerne la leggibilitá dello schema. Preferisco altri software per disegnare circuiti.
Re: Switch a relè per testata
Visto che ho passato la notte insonne, causa cibo cinese molto buono ma indigesto, ho sviluppato la piccola PCB dello switch, ve la posto quì.
Permette di switchare tra due canali e permette di bypassare il loop effetti (o comunque azionare un relè con relativo LED) utilizzando come uscita un normale jack stereo switched. Il pdf del PCB parte bassa: Il pdf del PCB parte bassa mirrored:
L'alimentazione è data dal 6.3V dei filamenti, ci sono i diodi a bordo per rettificare, ho aggiunto dei pad aggiuntivi da cui prendere la tensione rettificata in caso serva a qualcos'altro.
Le uscite sulla destra vanno portate a massa, se si cortocircuitano le uscite con la massa il relativo relè si attiva e fa il cambio di canale oppure si bypassa il loop.
Dove c'è il riquadro bianco con scritto LED vanno ovviamente messi i LED, sono due per i due canali ed uno per il bypass del loop.
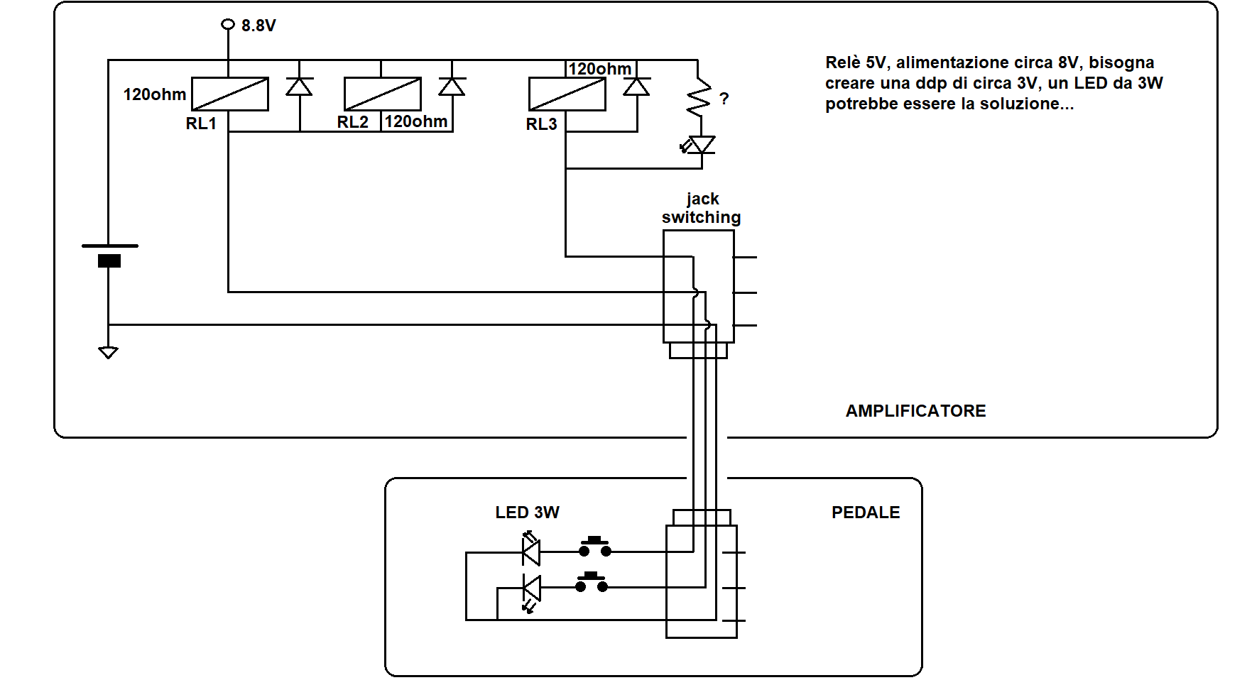
Seguendo gli schemi precedenti si può usare un jack stereo switched per azionare i relè da uno scatolotto esterno, non portando fuori il polo positivo ma soltanto una massa ed un cavo che è in serie con la bobina del relè, non c'è un modo semplice di azionare un doppio LED nel pedale, a differenza di come viene fatto sul pannello.
Permette di switchare tra due canali e permette di bypassare il loop effetti (o comunque azionare un relè con relativo LED) utilizzando come uscita un normale jack stereo switched. Il pdf del PCB parte bassa: Il pdf del PCB parte bassa mirrored:
L'alimentazione è data dal 6.3V dei filamenti, ci sono i diodi a bordo per rettificare, ho aggiunto dei pad aggiuntivi da cui prendere la tensione rettificata in caso serva a qualcos'altro.
Le uscite sulla destra vanno portate a massa, se si cortocircuitano le uscite con la massa il relativo relè si attiva e fa il cambio di canale oppure si bypassa il loop.
Dove c'è il riquadro bianco con scritto LED vanno ovviamente messi i LED, sono due per i due canali ed uno per il bypass del loop.
Seguendo gli schemi precedenti si può usare un jack stereo switched per azionare i relè da uno scatolotto esterno, non portando fuori il polo positivo ma soltanto una massa ed un cavo che è in serie con la bobina del relè, non c'è un modo semplice di azionare un doppio LED nel pedale, a differenza di come viene fatto sul pannello.
- Kagliostro
- Amministratore
- Messaggi: 9868
- Iscritto il: 03/12/2007, 0:16
- Località: Prov. di Treviso
Re: Switch a relè per testata

Grazie per la condivisione
Franco
Re: Switch a relè per testata
Bel lavoro Luix. 

Re: Switch a relè per testata
Dimenticavo di dire che il preamp che non viene utilizzato viene messo a massa sia in ingresso che in uscita, in ingresso viene cortocircuitato a massa, in uscita viene messo un carico da 10k, questa resistenza ha il punto interrogativo perchè non sono sicuro che possa essere così bassa, potrebbe essere necessario portarla a 100k, al momento non lo so.
Grazie a tutti per l'attenzione!
Grazie a tutti per l'attenzione!

Re: Switch a relè per testata
.... Posso chiederti come mai il preamp non utilizzato lo vuoi bypassare in uscita semplicemente a massa, magari con la classica resistenza di pull-down per evitare pop?
Voglio dire, come mai la scelta della resistenza di opportuno valore come carico anzichè il classico sistema?
Voglio dire, come mai la scelta della resistenza di opportuno valore come carico anzichè il classico sistema?
Re: Switch a relè per testata
Per un paio di ragioni:
Mettendo a massa l'ingresso dei preamp mi fa utilizzare un intero relè per cui per fare il bypass ho bisogno di un altro relè, per non lasciare inutilizzato un lato del relè ho messo a massa anche l'uscita che male non fa
Nei miei preamp ci sono già le resistenze di pulldown in uscita però una in più magari aiuta, non lo so con certezza.
La scelta di opportuno valore perchè non puoi caricare l'uscita del preamp, in teoria sarebbe nulla perchè l'ingresso è in corto ma se ci fosse qualche oscillazione di cui non ti accorgi quella resistenza si friggerebbe oppure farebbe lavorare lo stadio di uscita e potrebbe abbassarsi l'anodica.
Questo è quello che ho pensato
Mettendo a massa l'ingresso dei preamp mi fa utilizzare un intero relè per cui per fare il bypass ho bisogno di un altro relè, per non lasciare inutilizzato un lato del relè ho messo a massa anche l'uscita che male non fa
![Sorridi [icon_e_biggrin.gif]](./images/smilies/icon_e_biggrin.gif)
Nei miei preamp ci sono già le resistenze di pulldown in uscita però una in più magari aiuta, non lo so con certezza.
La scelta di opportuno valore perchè non puoi caricare l'uscita del preamp, in teoria sarebbe nulla perchè l'ingresso è in corto ma se ci fosse qualche oscillazione di cui non ti accorgi quella resistenza si friggerebbe oppure farebbe lavorare lo stadio di uscita e potrebbe abbassarsi l'anodica.
Questo è quello che ho pensato

- Kagliostro
- Amministratore
- Messaggi: 9868
- Iscritto il: 03/12/2007, 0:16
- Località: Prov. di Treviso
Re: Switch a relè per testata
In effetti la sua logica c'è
Franco
Franco
Re: Switch a relè per testata
Ho montato la basetta, funziona (senza LED)
![Sorridi [icon_e_biggrin.gif]](./images/smilies/icon_e_biggrin.gif)
Re: Switch a relè per testata
Bel lavoro.
Se hai I riferimenti led sulla testata, alla fine non credo sia un grosso problema non averli su pedalboard.
... Io sono fissato con i riferimenti visivi per cui non faccio testo.
.... Gli altri fori dove non è attaccato nessun componente, sono stati fatti in previsione di modifiche o aggiunte?
Come mai non hai voluto mettere degli zoccoli per i relays?
Se hai I riferimenti led sulla testata, alla fine non credo sia un grosso problema non averli su pedalboard.
... Io sono fissato con i riferimenti visivi per cui non faccio testo.
.... Gli altri fori dove non è attaccato nessun componente, sono stati fatti in previsione di modifiche o aggiunte?
Come mai non hai voluto mettere degli zoccoli per i relays?