Dual Rectifier versione 30w
Re: Dual Rectifier versione 30w
Sarà ma lo trovo molto forte... Picchiettando la valvola riporta il rumore anche sul cono ma ho provato più valvole e fa rumore con tutte, non possono essere tutte microfoniche, mi vien da pensare o a una saldatura fredda o un altro zoccolo difettoso...
Re: Dual Rectifier versione 30w
Piccolo update : ho risolto
ho cambiato (nuovamente) lo zoccolo della valvola send/return e quindi ho rifatto con estrema cura le stagnatura, mi ero accordo di aver messo un cap da 0.1uf all uscita del catodo che va al send quindi ne ho messo uno da 1uf e penso abbia aiutato di molto! A questo punto vorrei chiedervi dei suggerimenti, trovo i canali crunch e lead un po troppo asciutti e con pochi bassi... Pensavo di mettere l NFB sulla phase inverter (attualmente un ramo è direttamente riferito a massa) ed eventualmente lavorare sulla resistenza slope delle equalizzazioni (separate) dei due canali, qualsiasi suggerimento è ben accetto.
In più ho un altra domanda, come influiscono le 2 resistenze 2M2/2M2 che danno tensione alla griglia in ingresso del loop effetti? Capisco che per pilotare un chatode follower la griglia deve avere tensione ma come mai un partitore con valori così alti? Io ho messo 1M5/1M5 cambia dunque l'impedenza del segnale in ingresso?
In più ho un altra domanda, come influiscono le 2 resistenze 2M2/2M2 che danno tensione alla griglia in ingresso del loop effetti? Capisco che per pilotare un chatode follower la griglia deve avere tensione ma come mai un partitore con valori così alti? Io ho messo 1M5/1M5 cambia dunque l'impedenza del segnale in ingresso?
Re: Dual Rectifier versione 30w
Eccolo completo! Sulla sua 2x12 " abbinata. Dopo diversi giorni di prove e test ho fatto le seguenti modifiche :
NFB fisso con partitore 39k/3K9
Cap disaccoppiamento su canali crunch e lead da 4n7
Slope da 39K nelle eq dei canali crunch e lead
Aggiunto cap da 10uF sul secondo stadio del clean
A breve gli schemi completi!
NFB fisso con partitore 39k/3K9
Cap disaccoppiamento su canali crunch e lead da 4n7
Slope da 39K nelle eq dei canali crunch e lead
Aggiunto cap da 10uF sul secondo stadio del clean
A breve gli schemi completi!
- Kagliostro
- Amministratore

- Messaggi: 9955
- Iscritto il: 03/12/2007, 0:16
- Località: Prov. di Treviso
Re: Dual Rectifier versione 30w
Bello 


Franco



Franco
Re: Dual Rectifier versione 30w
Grande!
allora posta tutto il materiale, schemi, pcb e quant'altro!
allora posta tutto il materiale, schemi, pcb e quant'altro!
- SweeneyTodd
- Diyer Eroe

- Messaggi: 754
- Iscritto il: 17/04/2016, 10:36
- Località: Salento
Re: Dual Rectifier versione 30w
È fantastico! 
Re: Dual Rectifier versione 30w
Ciao,
molto bello e ben curato! Diventerà qualcosa di commerciale?
molto bello e ben curato! Diventerà qualcosa di commerciale?
Re: Dual Rectifier versione 30w
Mi sarebbe piaciuto, ci ho pensato seriamente per un periodo ma mi "spaventa" lo scoglio della CE e di tutte le normative per vendere apparecchi elettrici, mi sono informato vagamente e sembra che per ottonere le certificazioni ci voglia qualche migliaio di euro... Quindi per ora tutto ciò che faccio è per mio utilizzo (anche se non riesco a smettere
Sta sera posto lo schema completo
Re: Dual Rectifier versione 30w
Grande! Sono molto curioso di vedere le modifiche che hai apportato.
Alcune di queste le condivido in toto, soprattutto su ampli di medio wattaggio (ma non solo!).
Alcune di queste le condivido in toto, soprattutto su ampli di medio wattaggio (ma non solo!).
Re: Dual Rectifier versione 30w
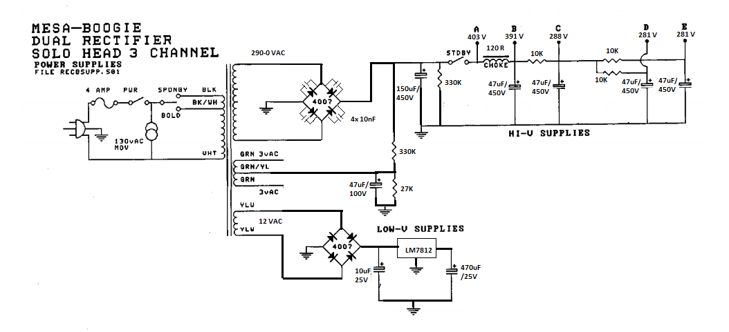
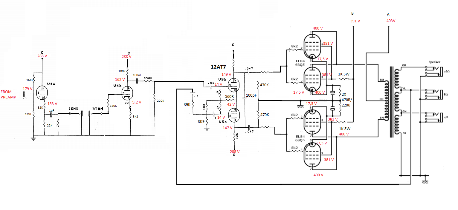
Ecco lo schema completo diviso in 3 fogli, alimentazione (PSU) poi il preamp fino al loop effetti e il finale che comprende loop effetti, phase inverter e le finali appunto, ho segnato in rosso tuttii i volraggi misurati e con i colori ho segnato lo stato dei relè normalmente chiusi.
Ho aggiunto un 1N4007 in serie a ogni bobina dei relè (in tuto ce n'è 5) per eliminare dle tutto il bump al cambio canale
il cambio canale fuzniona così:
Tutto i relè spenti (NC)=clean
Una parte dei relè accesi (in blu sulo schema) =CRUNCH
Tutti i relè attivi = LEAD
E' un po primitivo come cambio canale, da pedaliera ho uno switch che mi fa selezionare il canale crunch o lead (diciamo un distortion select) e un altro switch che fa pulito / crunch+lead è una parte su cui voglio lavorare nei prossimi mesi ma su questa testata rmarrà invariata
Ho aggiunto un 1N4007 in serie a ogni bobina dei relè (in tuto ce n'è 5) per eliminare dle tutto il bump al cambio canale
il cambio canale fuzniona così:
Tutto i relè spenti (NC)=clean
Una parte dei relè accesi (in blu sulo schema) =CRUNCH
Tutti i relè attivi = LEAD
E' un po primitivo come cambio canale, da pedaliera ho uno switch che mi fa selezionare il canale crunch o lead (diciamo un distortion select) e un altro switch che fa pulito / crunch+lead è una parte su cui voglio lavorare nei prossimi mesi ma su questa testata rmarrà invariata
Re: Dual Rectifier versione 30w
Alcune foto dell interno, come vedete nessuna PCB, tutto point to point, sono stato il più ordinato possibile e vi assicuro che è silenziosissimo
- Kagliostro
- Amministratore

- Messaggi: 9955
- Iscritto il: 03/12/2007, 0:16
- Località: Prov. di Treviso
Re: Dual Rectifier versione 30w
Bene per il risultato
però non lo definirei un PtP
un vero PtP usa come supporti solo zoccoli e componenti stessi
al massimo qualche tag strip

anche se per me già sono di troppo (rispetto una costruzione realmente PtP)

Franco
però non lo definirei un PtP
un vero PtP usa come supporti solo zoccoli e componenti stessi
al massimo qualche tag strip

anche se per me già sono di troppo (rispetto una costruzione realmente PtP)

Franco
Re: Dual Rectifier versione 30w
Giusta puntualizzazione K! Tra l'altro dalle foto non si vede ma la millefori con i 5 relè e installata sotto la scheda con le torrette in modo che i cavi debbano fare meno strada possibile per arrivare alle varie parti del circuito, di conseguenza ho aperto una finestrella di ispezione sullo chassis in modo da accedere subito alla scheda relè dal retro e poterli cambiare/testare ecc
Re: Dual Rectifier versione 30w
Veramente un ottimo lavoro Fabio! Per lo switching puoi dare un occhio a questo topic se può fare al caso tuo...
viewtopic.php?f=22&t=7400
Per cuorisità.. Quanto tempo hai dedicato a tutto il progetto?
viewtopic.php?f=22&t=7400
Per cuorisità.. Quanto tempo hai dedicato a tutto il progetto?
- Kagliostro
- Amministratore

- Messaggi: 9955
- Iscritto il: 03/12/2007, 0:16
- Località: Prov. di Treviso
Re: Dual Rectifier versione 30w
Sì, lo dicevo perché un vero PtP è sicuramente più confuso e più difficile da riparare rispetto quanto hai costruito tu
che, direi, hai realizzato una turret board anche se le torrette non sono disposte in file
Franco
che, direi, hai realizzato una turret board anche se le torrette non sono disposte in file
Franco
