Soldano SLO 100 - CLONE - NO MOD.
Re: Soldano SLO 100 - CLONE - NO MOD.
Ora viene il bello:
...Avevo promesso a me stesso di NON MODIFICARE ASSOLUTAMENTE NULLA del circuito originale e di tenermela così in attesa di farne un'altra copia totalmente modificata. Il problema è che avere una testata da circa 5.000,00 euro a casa e non suonarla con piacere, diventa molto frustrante!
Come già accennato prima, non sono molto entusiasta del suono originale. Personalmente ci trovo diverse pecche e non mi piace proprio.
Ho deciso di apportare alcune modifiche non troppo invasive, ma CON LA POSSIBILITÀ DI TORNARE ESATTAMENTE AL CIRCUITO ORIGINALE.
Basandomi su esperienze fatte già in precedenza da chi ha provato prima di me, è stato abbastanza semplice arrivare ad un "congruo compromesso".
viewtopic.php?f=22&t=4412&hilit=soldano+slo+modifiche
In questo thread già ci sta tutto l'indispensabile.
Parlandone con Robi ho provato alcune cose che forse possono sembrare un pò troppo estreme, ma nel risultato sonoro che ho riscontrato a me piacciono e mi posso trovare un pochino più soddisfatto del suono finale. Inoltre è possibile combinare le MOD.
La prima in assoluto è la Warren Haynes. Prima la avevo lasciata addirittura fissa nell'ampli.
Un semplice Bright da 1nF sul gain del canale Lead / overdrive. Ha il suo perchè ed aiuta molto ad uscire fuori da quell'impasto sonoro ( ...con poco gain. Intendiamoci ).
La ho resa splittabile da pannello frontale per poterla attivare a piacimento con e senza le altre MOD. E' utile.
Le altre MODS sono dedicate totalmente al focus del canale Overdrive. Possono essere attivate tutte e 3 contemporaneamente da uno switch sul pannello frontale. Niente relays. Non c'è rischio per l'isolamento dello switch in quanto si esce dai cap di disaccoppiamento. Quindi la continua è bloccata.
Abbassando entrambi gli switch, si torna esattamente al circuito originale.
Per la cronaca: ho rimosso i componenti dedicati allo "0 dB" del loop fx. In pratica quel loop fx è consigliabile sfruttarlo solo con effetti a rack o pedali che accettano un segnale molto più alto in ingresso.
Per come la vedo io ( ....sempre IMHO ) non ha senso sfruttare quel loop su effetti di modulazione o ambienza. Su effetti di dinamica tipo compressori, limiter oppure equalizzatori, ci potrebbe anche stare. Ma non sopporto l'idea che un effetto venga "colorato" dal tonestack dell'ampli.
Quindi non ha molta importanza, per me, avere uno 0 dB per i pedali. E' meglio lasciare il circuito completamente originale come suono.
...Avevo promesso a me stesso di NON MODIFICARE ASSOLUTAMENTE NULLA del circuito originale e di tenermela così in attesa di farne un'altra copia totalmente modificata. Il problema è che avere una testata da circa 5.000,00 euro a casa e non suonarla con piacere, diventa molto frustrante!
Come già accennato prima, non sono molto entusiasta del suono originale. Personalmente ci trovo diverse pecche e non mi piace proprio.
Ho deciso di apportare alcune modifiche non troppo invasive, ma CON LA POSSIBILITÀ DI TORNARE ESATTAMENTE AL CIRCUITO ORIGINALE.
Basandomi su esperienze fatte già in precedenza da chi ha provato prima di me, è stato abbastanza semplice arrivare ad un "congruo compromesso".
viewtopic.php?f=22&t=4412&hilit=soldano+slo+modifiche
In questo thread già ci sta tutto l'indispensabile.
Parlandone con Robi ho provato alcune cose che forse possono sembrare un pò troppo estreme, ma nel risultato sonoro che ho riscontrato a me piacciono e mi posso trovare un pochino più soddisfatto del suono finale. Inoltre è possibile combinare le MOD.
La prima in assoluto è la Warren Haynes. Prima la avevo lasciata addirittura fissa nell'ampli.
Un semplice Bright da 1nF sul gain del canale Lead / overdrive. Ha il suo perchè ed aiuta molto ad uscire fuori da quell'impasto sonoro ( ...con poco gain. Intendiamoci ).
La ho resa splittabile da pannello frontale per poterla attivare a piacimento con e senza le altre MOD. E' utile.
Le altre MODS sono dedicate totalmente al focus del canale Overdrive. Possono essere attivate tutte e 3 contemporaneamente da uno switch sul pannello frontale. Niente relays. Non c'è rischio per l'isolamento dello switch in quanto si esce dai cap di disaccoppiamento. Quindi la continua è bloccata.
Abbassando entrambi gli switch, si torna esattamente al circuito originale.
Per la cronaca: ho rimosso i componenti dedicati allo "0 dB" del loop fx. In pratica quel loop fx è consigliabile sfruttarlo solo con effetti a rack o pedali che accettano un segnale molto più alto in ingresso.
Per come la vedo io ( ....sempre IMHO ) non ha senso sfruttare quel loop su effetti di modulazione o ambienza. Su effetti di dinamica tipo compressori, limiter oppure equalizzatori, ci potrebbe anche stare. Ma non sopporto l'idea che un effetto venga "colorato" dal tonestack dell'ampli.
Quindi non ha molta importanza, per me, avere uno 0 dB per i pedali. E' meglio lasciare il circuito completamente originale come suono.
Re: Soldano SLO 100 - CLONE - NO MOD.
Ciao Dom,
come sai ho da sempre cercato mie versioni di questa testata, da quelle volte a mantenerne il carattere originale a quelle volte a stravolgerla totalmente.
Quello che farei oggi se dovessi tenerla originale nello spirito, ma adatta ai miei gusti é:
Lead:
Ridurre il primo grid stopper a 33k;
Sostituire il pot con uno da 250k senza bright cap;
Ridurre il grid stopper a 100-220k;
Avere il bypass catodico del secondo stadio switchabile;
Ridurre il disaccoppiamento del secondo stadio a 4n7-3n3-2n2;
Ridurre il catodo del terzo stadio a 33k;
Ridurre il grid stopper del quarto stadio;
Togliere il bypass al catodo al quarto stadio.
Clean:
Togliere la possibilità di switch clean/crunch;
Mettere 470k non bypassato verso 500k con un piccolo bright e 100-150k in parallelo al pot;
Partitore 470k||470p su 470k.
Finale:
Pot del presence da 10k;
Depth come da prassi;
Feedback con 33k+250kLog.
come sai ho da sempre cercato mie versioni di questa testata, da quelle volte a mantenerne il carattere originale a quelle volte a stravolgerla totalmente.
Quello che farei oggi se dovessi tenerla originale nello spirito, ma adatta ai miei gusti é:
Lead:
Ridurre il primo grid stopper a 33k;
Sostituire il pot con uno da 250k senza bright cap;
Ridurre il grid stopper a 100-220k;
Avere il bypass catodico del secondo stadio switchabile;
Ridurre il disaccoppiamento del secondo stadio a 4n7-3n3-2n2;
Ridurre il catodo del terzo stadio a 33k;
Ridurre il grid stopper del quarto stadio;
Togliere il bypass al catodo al quarto stadio.
Clean:
Togliere la possibilità di switch clean/crunch;
Mettere 470k non bypassato verso 500k con un piccolo bright e 100-150k in parallelo al pot;
Partitore 470k||470p su 470k.
Finale:
Pot del presence da 10k;
Depth come da prassi;
Feedback con 33k+250kLog.
Re: Soldano SLO 100 - CLONE - NO MOD.
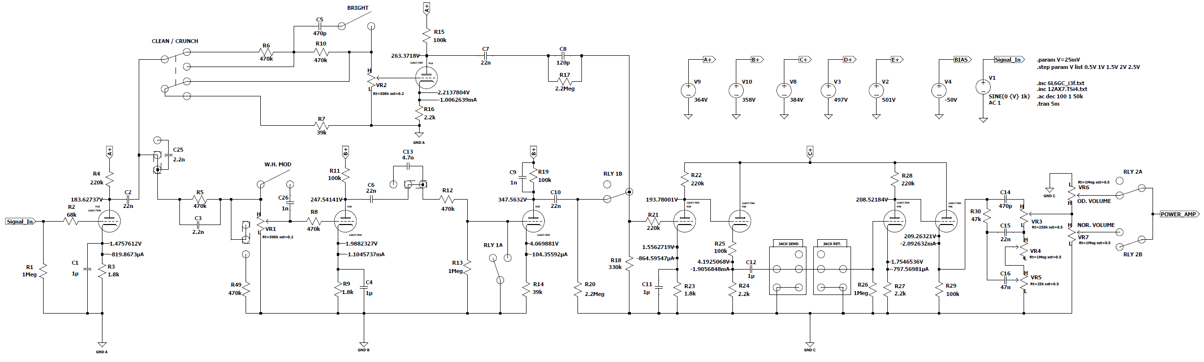
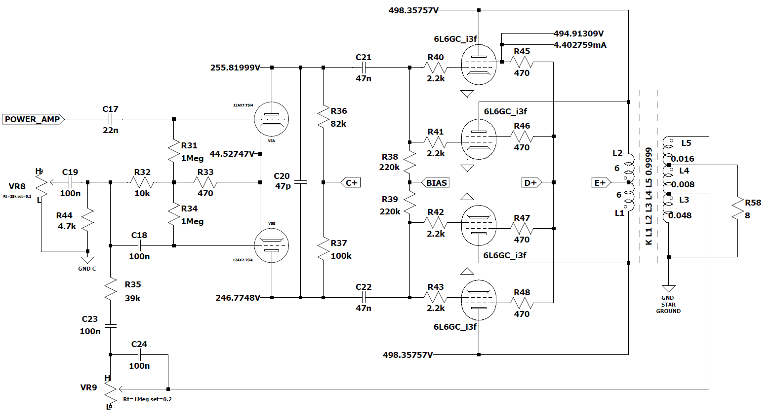
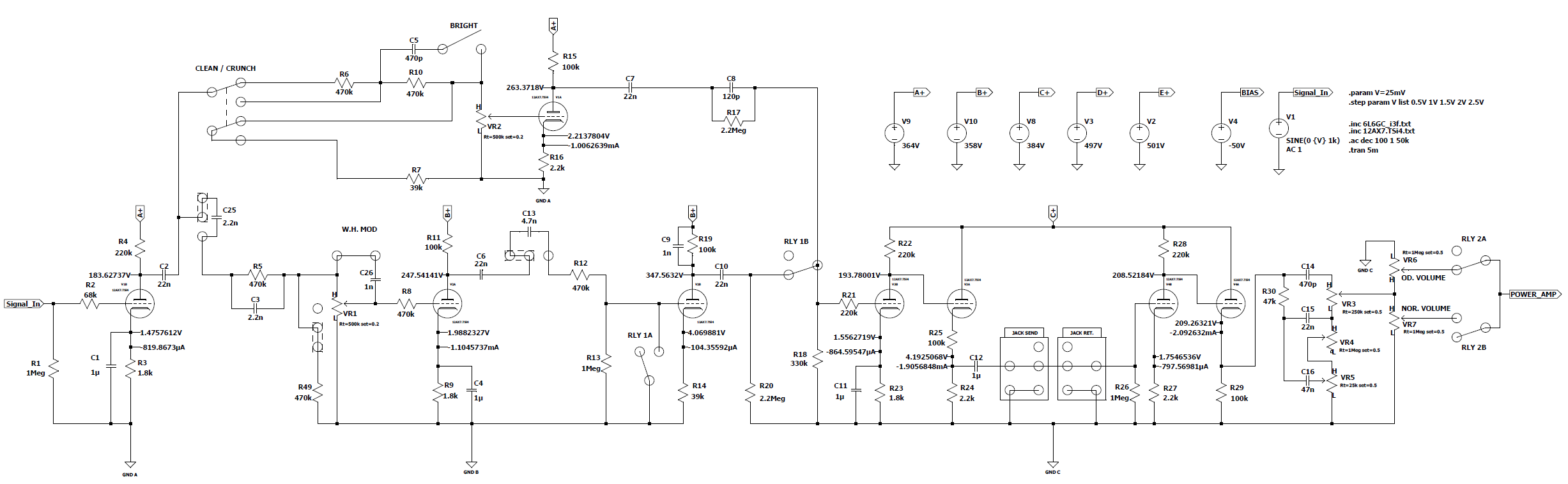
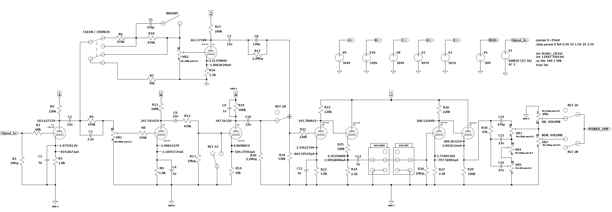
Entriamo nel dettaglio delle MODS per chi volesse sperimentare e sentire le differenze.
Ho disegnato gli schemi in modo tale da far capire bene le commutazioni. In essi possono sembrare più switch, ma sono solo 2:
Un SPST per il bright W.H.
Un 3PDT per le altre.
Ho pensato che disegnando in questa maniera fosse più comprensibile il tutto anzichè complicare la visione con intrecci di rami.
Schema senza nessuna modifica:
Schema con modifiche OFF:
Schema con modifiche ON:
Ho disegnato gli schemi in modo tale da far capire bene le commutazioni. In essi possono sembrare più switch, ma sono solo 2:
Un SPST per il bright W.H.
Un 3PDT per le altre.
Ho pensato che disegnando in questa maniera fosse più comprensibile il tutto anzichè complicare la visione con intrecci di rami.
Schema senza nessuna modifica:
Schema con modifiche OFF:
Schema con modifiche ON:
Re: Soldano SLO 100 - CLONE - NO MOD.
Ciao Dom, in realtà é il contrario: la SLO esce già con quel bright, e la Warren é la rimozione di quel bright.Dom ha scritto: ↑19/01/2025, 11:17La prima in assoluto è la Warren Haynes. Prima la avevo lasciata addirittura fissa nell'ampli.
Un semplice Bright da 1nF sul gain del canale Lead / overdrive. Ha il suo perchè ed aiuta molto ad uscire fuori da quell'impasto sonoro ( ...con poco gain. Intendiamoci ).
Anche qui, l’originale nasce senza quei componenti, e sono una modifica successiva a mio parere deleteria perché sbilancia l’equilibrio dei due CF consecutivi.
In realtà l’equalizzatore direttamente collegato alla PI ha il suo suono particolare, probabilmente per via delle impedenze in gioco. Peró sì, in triamp/reamp suona meglio. Il problema del compressore in questo loop é lo stesso del delay di cui ti parlavo: livelli diversi ne rendono impossibile l’utilizzo.
Re: Soldano SLO 100 - CLONE - NO MOD.
robi ha scritto: ↑19/01/2025, 11:23Ciao Dom,
come sai ho da sempre cercato mie versioni di questa testata, da quelle volte a mantenerne il carattere originale a quelle volte a stravolgerla totalmente.
Quello che farei oggi se dovessi tenerla originale nello spirito, ma adatta ai miei gusti é:
Lead:
Ridurre il primo grid stopper a 33k;
Sostituire il pot con uno da 250k senza bright cap;
Ridurre il grid stopper a 100-220k;
Avere il bypass catodico del secondo stadio switchabile;
Ridurre il disaccoppiamento del secondo stadio a 4n7-3n3-2n2;
Ridurre il catodo del terzo stadio a 33k;
Ridurre il grid stopper del quarto stadio;
Togliere il bypass al catodo al quarto stadio.
Clean:
Togliere la possibilità di switch clean/crunch;
Mettere 470k non bypassato verso 500k con un piccolo bright e 100-150k in parallelo al pot;
Partitore 470k||470p su 470k.
Finale:
Pot del presence da 10k;
Depth come da prassi;
Feedback con 33k+250kLog.
Hanno perfettamente senso quelle modifiche che suggerisci. Ora che so come suona, le trovo molto appropriate a naso.
Grazie per tutti i suggerimenti e le tue esperienze postate in precedenza, Robi. Sono molto utili.
Re: Soldano SLO 100 - CLONE - NO MOD.
Adesso capisco perché anche con le mod che ti suggerivo mi dicevi che aveva sempre troppi bassi!
Sì, la slo originale ha il bright.
WH lo ha rimosso per usare l’ampli a basso gain.
Come scrivevo sopra, é uno dei suoni più belli che ho tirato fuori dalla slo sia originale sia clone.
Sì, la slo originale ha il bright.
WH lo ha rimosso per usare l’ampli a basso gain.
Come scrivevo sopra, é uno dei suoni più belli che ho tirato fuori dalla slo sia originale sia clone.
Re: Soldano SLO 100 - CLONE - NO MOD.
Bene. Non avevo pensato che potesse dare lo stesso problema dei delay.robi ha scritto: ↑19/01/2025, 11:33
In realtà l’equalizzatore direttamente collegato alla PI ha il suo suono particolare, probabilmente per via delle impedenze in gioco. Peró sì, in triamp/reamp suona meglio. Il problema del compressore in questo loop é lo stesso del delay di cui ti parlavo: livelli diversi ne rendono impossibile l’utilizzo.
Non dubito che l'eq direttamente collegato alla P.I. abbia la sua particolarità. Ma se devo scendere a compromessi ed avere un loop fx, per me è fondamentale che all'effetto arrivi il segnale già equalizzato e non viceversa.
Quello che voglio dire è che se la priorità è il suono in se e il fatto di avere il tonestack proprio dove sta ora ha una rilevanza timbrica che caratterizza tantissimo la SLO, allora è meglio non metterecelo proprio il loop fx.
Se invece la priorità è avere cmq un loop fx sull'ampli, per me sarebbe meglio spostare il tonestack prima e fare un loop fx dopo sempre con 2 triodi.
Con la speranza che il suono che caratterizza la SLO non ne venga intaccato di molto.
Re: Soldano SLO 100 - CLONE - NO MOD.
Si, si. Questo lo sapevo. Volevo lasciare la possibilità di poter utilizzare diversi pedali con il loop e ho lasciato fisse le modifiche.
Ma poi, come detto, meglio lasciare cosi come stanno le cose.
Re: Soldano SLO 100 - CLONE - NO MOD.
Come mai? Cosa cambia parlando di effetti da loop?
Basta mettere i volumi dei canali davanti al loop e puoi utilizzarlo tal quale. Se proprio si vuole, un master volume dopo il TS, altrimenti EQ diretta sulla PI tipo Plexi.
Re: Soldano SLO 100 - CLONE - NO MOD.
L'esempio più pratico è quello del riverbero.
Prendiamo un bel riverbero HALL Lexicon con tutte le sue rifrazioni sonore opportunamente filtrate ed equalizzate in base al tipo / modello.
In questa simulazione ambientale già è presente una propria EQ con un proprio timbro sonoro. Metterlo prima di un tonestack, che tu adoperi per regolare il suono di un canale di un ampli, modificherebbe tutta la sua timbrica che è molto diversa dalla sorgente sonora che gli entra dentro.
Un riverbero altera già di suo un segnale in entrata anche con una sua equalizzazione interna per avere quella profondità o quella pienezza che ci fanno percepire il tipo di ambienza simulata. Se gli mettiamo un equalizzatore DOPO che regoliamo per avere il nostro suono voluto ( senza effetto ), andiamo a cambiare la timbrica del riverbero che deve rimanere una cosa a parte del nostro suono.
Ti dirò di più: nel 99% dei casi, le alte frequenze sui tonestack degli amplificatori che suoniamo, non li teniamo quasi mai al massimo.
Intendo il pot del TREBLE.
Nell'ipotesi assai remota in cui il nostro bellissimo e profondo riverbero sia collocato PRIMA di un tonestack che ha le medio-alte abbastanza tagliate, non oso immaginare quanto chiuso e poco profondo uscirà fuori dopo di esso. Per di più dopo un tonestack che per sua natura lavora su una gamma di frequenze medio-basse / medie / medio-alte rispetto allo spettro sonoro completo dai 20 Hz ai 20 kHz
Un delay sarebbe già diverso in quanto esso deve riprodurre lo stesso identico sengale entrante ma ritardato . Anche se in alcuni casi può piacere che il segnale ripetuto sia di eq leggermente diversa.
Ma se poco poco vogliamo aggiungerci un pelo di ambienza ( magari verso la fine della coda dei rimbalzi ) torniamo al discorso di prima.
Re: Soldano SLO 100 - CLONE - NO MOD.
In questo modo dovresti risolvere il problema dei delay, immagino.
Il problema, per me, non è il volume. Ma la gestione dell'effettistica di ambienza che in questa configurazione non verrebbe sfruttata a dovere.
...Se vogliamo dirla proprio tutta, anche anche su alcuni effetti dedicati alla dinamica non sono molto d'accordo.
Ma in questo caso sono gusti personali.
- Kagliostro
- Amministratore

- Messaggi: 9967
- Iscritto il: 03/12/2007, 0:16
- Località: Prov. di Treviso
Re: Soldano SLO 100 - CLONE - NO MOD.
Seguo con interesse
---
Domenico ottimi gli schemi che agevolano la lettura del Path del segnale
Franco
EDIT: scusatemi, ieri sera ho citato Roberto al posto di Domenico, adesso ho corretto
---
Domenico ottimi gli schemi che agevolano la lettura del Path del segnale
Franco
EDIT: scusatemi, ieri sera ho citato Roberto al posto di Domenico, adesso ho corretto
Re: Soldano SLO 100 - CLONE - NO MOD.
Ciao Dom,
pensa a quante equalizzazioni ci sono dopo il loop:
- i pssa alto e basso degli stadi di guadagno dal recovery alla PI;
- i controlli del finale;
- l’altoparlante e la sua impedenza;
- il posizionamento del microfono;
- l’equalizzatore sul mixer di registrazione;
- etc…
pensa a quante equalizzazioni ci sono dopo il loop:
- i pssa alto e basso degli stadi di guadagno dal recovery alla PI;
- i controlli del finale;
- l’altoparlante e la sua impedenza;
- il posizionamento del microfono;
- l’equalizzatore sul mixer di registrazione;
- etc…
Re: Soldano SLO 100 - CLONE - NO MOD.
Ma certamente, Robi. Ci sono sempre altri controlli e tagli o enfatizzazioni dopo il loop.
Ma credo che sia meglio che questi filtri facciano comunque il loro lavoro con un effetto non tagliato nelle frequenze da un tonestack.
Di sicuro ti sarà capitato di sentire la differenza.
Ma credo che sia meglio che questi filtri facciano comunque il loro lavoro con un effetto non tagliato nelle frequenze da un tonestack.
Di sicuro ti sarà capitato di sentire la differenza.

