Sono bel altri i componenti dove puoi risparmiare ... se vuoi risparmiare veramente
Progetto ampli valvolare ( dopo la nubbagine viene il lavoro )
Re: Progetto ampli valvolare ( dopo la nubbagine viene il lavoro )
Guarda .... non è che 'lì' si gicoano i risparmi 
Sono bel altri i componenti dove puoi risparmiare ... se vuoi risparmiare veramente

Sono bel altri i componenti dove puoi risparmiare ... se vuoi risparmiare veramente
Antonello
www.antonellocatanese.net
www.myspace.com/virutrio
****************************************
Tom Hess
www.antonellocatanese.net
www.myspace.com/virutrio
****************************************
Tom Hess
Re: Progetto ampli valvolare ( dopo la nubbagine viene il lavoro )
gia', alla fine un mazzetto di resistenze (quelle sufficenti a un ampli) all'1% sara' roba da 4-5 euro... solo un condensatore di filtraggio ti costa il doppio! 
buon lavoro Boss!
buon lavoro Boss!
Re: Progetto ampli valvolare ( dopo la nubbagine viene il lavoro )
PASSO 1.COMPRATI TUTTI TRAFO E CHOKE DA NOVARRIA 
Re: Progetto ampli valvolare ( dopo la nubbagine viene il lavoro )
Boss è arrivato il pacco?
MEMENTO trimmer Humdinger :lol1:
Re: Progetto ampli valvolare ( dopo la nubbagine viene il lavoro )
SI LUIX !!!
Proprio il giorno del mio compleanno!!!
Sono imasto XD
Ti ringrazio moltissimo!!
Adesso devo comperare il resto e poi vado con la costruzione!!
Proprio il giorno del mio compleanno!!!
Sono imasto XD
Ti ringrazio moltissimo!!
Adesso devo comperare il resto e poi vado con la costruzione!!
Re: Progetto ampli valvolare ( dopo la nubbagine viene il lavoro )
Prova la 12AU7 sul distorsore valvolare in bassa tensione che hai fatto... poi fammi sapere 
MEMENTO trimmer Humdinger :lol1:
Re: Progetto ampli valvolare ( dopo la nubbagine viene il lavoro )
fon3 fon3 fon3 fon3 fon3 fon3 fon3 fon3 fon3
Rulla da morire.
1. Guadagna molto piu segnale in uscita
2. Piu bassi
3. Sparisce un po la blocking D che appariva ogni tanto quando impilavo una 50 di effetti
4. Ci vojono gli occhiali da sole per vedere una mullard che si accende ABBAIA!!
Rulla da morire.
1. Guadagna molto piu segnale in uscita
2. Piu bassi
3. Sparisce un po la blocking D che appariva ogni tanto quando impilavo una 50 di effetti
4. Ci vojono gli occhiali da sole per vedere una mullard che si accende ABBAIA!!
Re: Progetto ampli valvolare ( dopo la nubbagine viene il lavoro )
IL TIZIO DI NOVARRIA STA MALEEEEEEE

per adesso niente trafiii.
Ordinati pezzi vari da Musikding!!!
Manca solo gli ultimi pezzi da Tube Town e Da Luixz
per adesso niente trafiii.
Ordinati pezzi vari da Musikding!!!
Manca solo gli ultimi pezzi da Tube Town e Da Luixz
Re: Progetto ampli valvolare ( dopo la nubbagine viene il lavoro )
Novarriaaaaaaaaaaaaaaaa.... 10 giorni di ritardooooooo..... incomincio a pensare che sia scappato con i soldi.... 

Re: Progetto ampli valvolare ( dopo la nubbagine viene il lavoro )
Bravo boss, adesso spero che ci creda qualcuno in più visto che si ostinano ad usare le 12AX7...Rulla da morire.
1. Guadagna molto piu segnale in uscita
2. Piu bassi
3. Sparisce un po la blocking D che appariva ogni tanto quando impilavo una 50 di effetti
4. Ci vojono gli occhiali da sole per vedere una mullard che si accende ABBAIA!!
MEMENTO trimmer Humdinger :lol1:
Re: Progetto ampli valvolare ( dopo la nubbagine viene il lavoro )
Fatto anche l'ordine da tt
Tutti i componenti entro la prox settimana dowrebberro esserci!!
NON RIESCO A TRVARE LE RESISTENZA DA 1ohm!!! se po fa a meno??
Tutti i componenti entro la prox settimana dowrebberro esserci!!
NON RIESCO A TRVARE LE RESISTENZA DA 1ohm!!! se po fa a meno??
Re: Progetto ampli valvolare ( dopo la nubbagine viene il lavoro )
Si boss, quella resistenza serve solo per misurare la corrente anodica, al massimo ci metti il multimetro in serie per misurare la corrente...
Ovviamente ce l'hai un multimetro???
Ovviamente ce l'hai un multimetro???
MEMENTO trimmer Humdinger :lol1:
Re: Progetto ampli valvolare ( dopo la nubbagine viene il lavoro )
si c'è l'ho..... in alternativa uso un topo: quando vedo che incomincia a contorcersi so che sono sui 200v... 
Re: Progetto ampli valvolare ( dopo la nubbagine viene il lavoro )
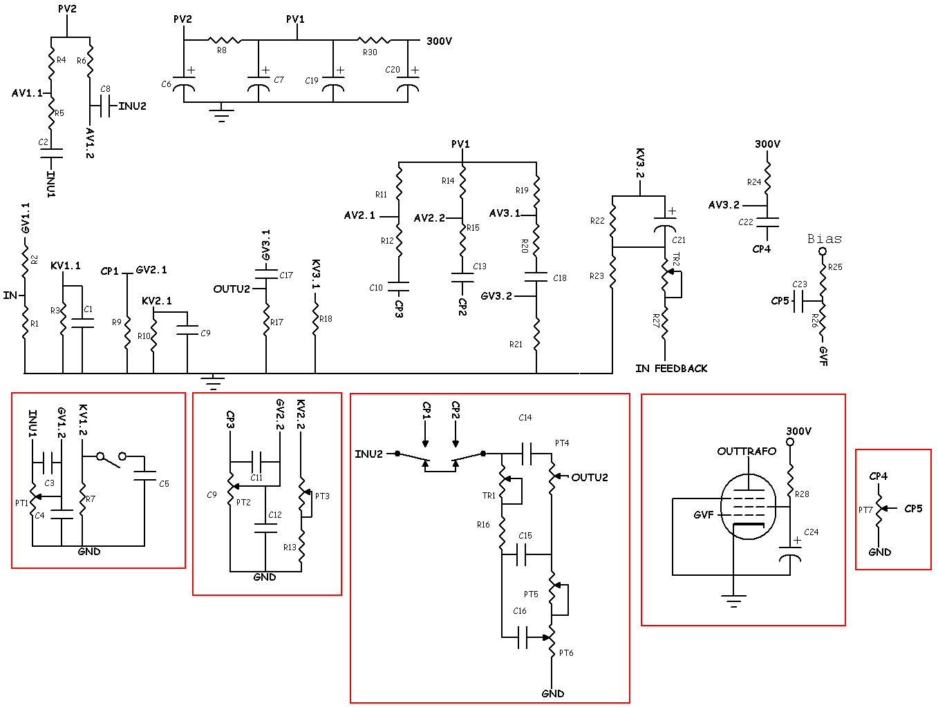
Allora.... incominciamo i lavori....
Disegno interno del layout:
Turretboard e pannello "frontale"
Allego anche il disegno della fase intermedia fra i due passaggi
Schema->intermedio->Turretboard+layout
L'ultimo è fatto a mano.... non vi scandalizzate.
Aiutatemi a vedere eventuali errori !!!
Disegno interno del layout:
Turretboard e pannello "frontale"
Allego anche il disegno della fase intermedia fra i due passaggi
Schema->intermedio->Turretboard+layout
L'ultimo è fatto a mano.... non vi scandalizzate.
Aiutatemi a vedere eventuali errori !!!
Ultima modifica di Boss il 25/10/2006, 14:09, modificato 1 volta in totale.



