Gem Super Deluxe 50 R - Cerco Schema
- Kagliostro
- Amministratore

- Messaggi: 9955
- Iscritto il: 03/12/2007, 0:16
- Località: Prov. di Treviso
Re: Gem Super Deluxe 50 R - Cerco Schema
Grazie Robi
per oggi dò forfait, ma appena ho ultimato le parti mancanti posto lo schema
Un problemino in realtà c'è già, il TA ha delle tensioni (secondo me) maledetamente alte, e sembrerebbe, ripeto, sembrerebbe anche essere originale
con cambio tensione su 220v
7v AC filamenti
366v AC anodica
mettendo il cambio tensione su 240v
6,4v AC filamenti
337v AC anodica
da notare che a casa mia misuro 222v alla presa
ad essere sinceri tra il trasformatore e i diodi rettificatori (l'ampli non ha raddrizzatrice a vuoto ne l'ha mai avuta, manca l'avvolgimento a 5v per i filamenti) sono presenti due resistenze da 150R 15W, una per ogni ramo
per ulteriore chiarezza: il trasformatore ha il CT quindi sono 366v - 0 - 366v
comunque a me sembrano troppi (per delle el84) anche 337 - 0 - 337
l'anodica in questa configurazione è pur sempre circa 470v DC che mi paiono tanti ......
tornando al discorso varistor, stavo pensando, e provare a metterne più di uno in serie all'altro (di questi nuovi, intendo) oppure con un LDR ?
spero nei vostri suggerimenti, queste cose per mè sono piuttosto ostiche
Kagliostro
p.s.: aggiunta dell'ultimo momento, mi dicono che si potrebbe fare con dei diodi Transil Bidirezionali - qualcuno li conosce ?
per oggi dò forfait, ma appena ho ultimato le parti mancanti posto lo schema
Un problemino in realtà c'è già, il TA ha delle tensioni (secondo me) maledetamente alte, e sembrerebbe, ripeto, sembrerebbe anche essere originale
con cambio tensione su 220v
7v AC filamenti
366v AC anodica
mettendo il cambio tensione su 240v
6,4v AC filamenti
337v AC anodica
da notare che a casa mia misuro 222v alla presa
ad essere sinceri tra il trasformatore e i diodi rettificatori (l'ampli non ha raddrizzatrice a vuoto ne l'ha mai avuta, manca l'avvolgimento a 5v per i filamenti) sono presenti due resistenze da 150R 15W, una per ogni ramo
per ulteriore chiarezza: il trasformatore ha il CT quindi sono 366v - 0 - 366v
comunque a me sembrano troppi (per delle el84) anche 337 - 0 - 337
l'anodica in questa configurazione è pur sempre circa 470v DC che mi paiono tanti ......
tornando al discorso varistor, stavo pensando, e provare a metterne più di uno in serie all'altro (di questi nuovi, intendo) oppure con un LDR ?
spero nei vostri suggerimenti, queste cose per mè sono piuttosto ostiche
Kagliostro
p.s.: aggiunta dell'ultimo momento, mi dicono che si potrebbe fare con dei diodi Transil Bidirezionali - qualcuno li conosce ?
Re: Gem Super Deluxe 50 R - Cerco Schema
Gli ampli vecchi tienili sempre a 240V per sicurezza.
L'anodica è a 470V in std-by o funzionante?
Io pensavo a dei cap da mettere in parallelo alla resistenza per "smussare" la curva, e magari due zener per fare la parte dei diodi. Però devi smontarli e vedere a quale tensione entrano in conduzione.
Dai una lettura qui: http://www.vishay.com/docs/29079/varintro.pdf
L'anodica è a 470V in std-by o funzionante?
Io pensavo a dei cap da mettere in parallelo alla resistenza per "smussare" la curva, e magari due zener per fare la parte dei diodi. Però devi smontarli e vedere a quale tensione entrano in conduzione.
Dai una lettura qui: http://www.vishay.com/docs/29079/varintro.pdf
- Kagliostro
- Amministratore

- Messaggi: 9955
- Iscritto il: 03/12/2007, 0:16
- Località: Prov. di Treviso
Re: Gem Super Deluxe 50 R - Cerco Schema
Robi la tensione è misurata a vuoto con il trasfo smontato
ho dovuto smontarlo prima di dare tensione perchè aveva avuto l'attenzione di qualche roditore che si era sgrannocchiato l'isolante di alcuni fili, che di conseguenza ho dovuto sistemare
appena posso faccio la prova relativa al voltaggio
con il colore arancio/grigio, non dovrebbero essere da 338v ?
(probabili due bande di arancio ed una banda di grigio)
---
dunque, dicevi condensatore e resistenza in parallelo con in serie due diodi (zener - normali o transil che sia)
Kagliostro
ho dovuto smontarlo prima di dare tensione perchè aveva avuto l'attenzione di qualche roditore che si era sgrannocchiato l'isolante di alcuni fili, che di conseguenza ho dovuto sistemare
appena posso faccio la prova relativa al voltaggio
con il colore arancio/grigio, non dovrebbero essere da 338v ?
(probabili due bande di arancio ed una banda di grigio)
---
dunque, dicevi condensatore e resistenza in parallelo con in serie due diodi (zener - normali o transil che sia)
Kagliostro
Re: Gem Super Deluxe 50 R - Cerco Schema
Dunque, sono 470V a vuoto mi dicevi, quindi 430V sotto carico, a cui si devono togliere
(2x 150 ohm) x 100mA = 30V. Siamo comunque a 400V, è tanto. In genere siamo dai 70 ai 100V sotto.
(2x 150 ohm) x 100mA = 30V. Siamo comunque a 400V, è tanto. In genere siamo dai 70 ai 100V sotto.
- Kagliostro
- Amministratore

- Messaggi: 9955
- Iscritto il: 03/12/2007, 0:16
- Località: Prov. di Treviso
Re: Gem Super Deluxe 50 R - Cerco Schema
EH SI'
Mah, intanto appena ho un po di tempo andrò avanti con il resto dello schema
poi vedrò
Kagliostro
p.s.: a proposito consiglio di rare un'occhiata ai link che ho postato sul Vibrotron di Merlin, per me una vera kikka
EDIT: e se i varistor montati fossero da 38v e non da 338v ?
Mah, intanto appena ho un po di tempo andrò avanti con il resto dello schema
poi vedrò
Kagliostro
p.s.: a proposito consiglio di rare un'occhiata ai link che ho postato sul Vibrotron di Merlin, per me una vera kikka
EDIT: e se i varistor montati fossero da 38v e non da 338v ?
Re: Gem Super Deluxe 50 R - Cerco Schema
Bisogna provarlo su spice quello schema, non mi sono mai interessato di questo tipo di circuiti. Se fosse da 38V con "oppia di zener in parallelo" il tutto in serie a "resistenza+cap in parallelo" dovresti riuscire a simularlo approssimativamente bene.
- Kagliostro
- Amministratore

- Messaggi: 9955
- Iscritto il: 03/12/2007, 0:16
- Località: Prov. di Treviso
Re: Gem Super Deluxe 50 R - Cerco Schema
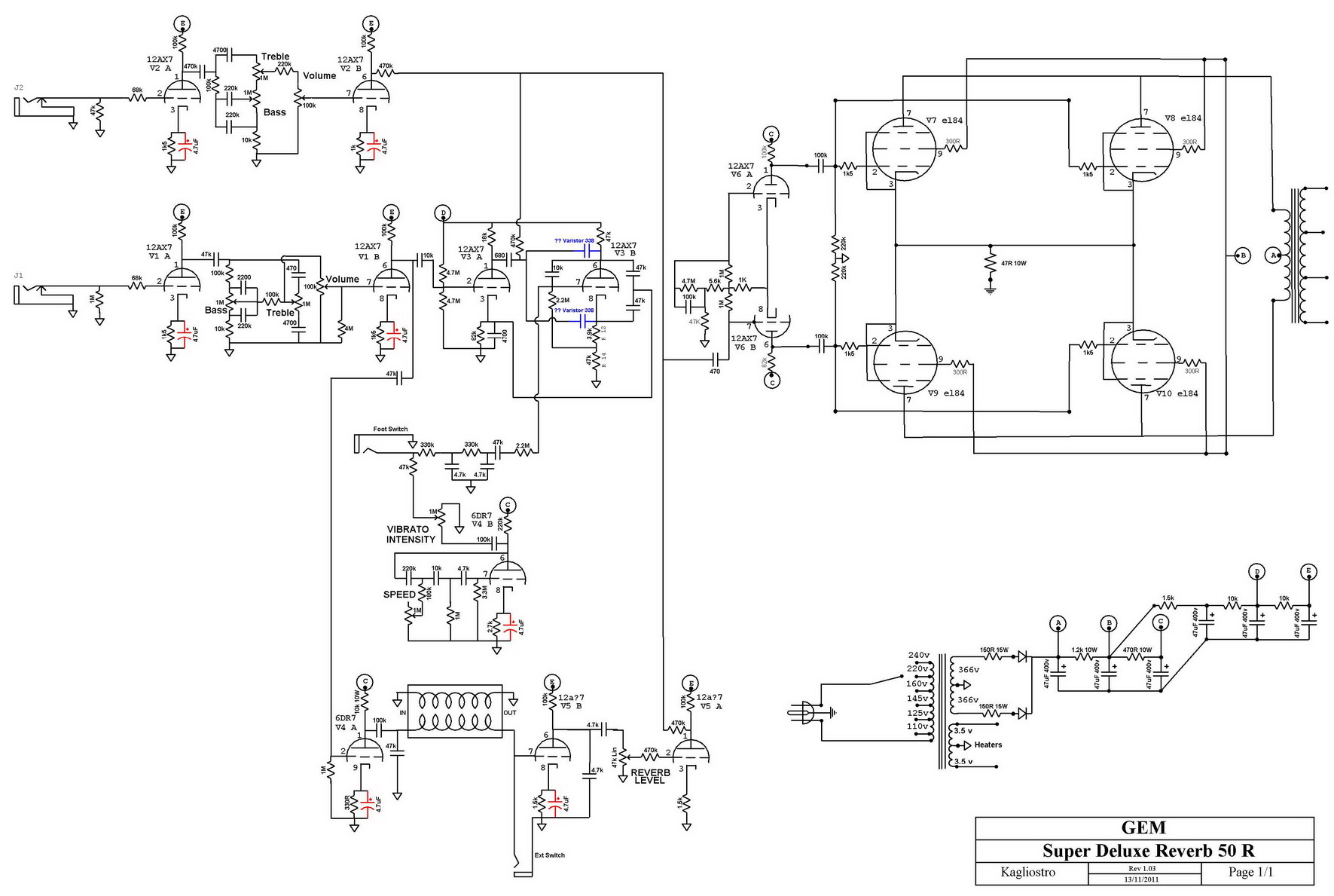
Una versione più leggibile dello schema
Kagliostro
Kagliostro
- Allegati
-
- GEM Super Deluxe Reverb 50 R (rev 1.02).pdf
- (77.16 KiB) Scaricato 435 volte
- Kagliostro
- Amministratore

- Messaggi: 9955
- Iscritto il: 03/12/2007, 0:16
- Località: Prov. di Treviso
Re: Gem Super Deluxe 50 R - Cerco Schema
Ecco lo schema finito
Se qualcuno potesse dare un'occhiata ed evidenziare eventuali errori sarebbe veramente una cosa gradita
a dire la verità mancherebbe il circuito anti Hum, ma penso che qualcuno lo abbia manomesso, infatti è assurdo, un condensatore da una parte è collegato alla massa del Jack femmina del pedale del vibrato, dall'altra viene messo a massa a poca distanza dall'altra massa, tramite un interruttore ?????????????????
non posso credere che sia lo schema originale .................!!!
GRAZIE per qualsiasi indicazione vorrete darmi
Kagliostro
Se qualcuno potesse dare un'occhiata ed evidenziare eventuali errori sarebbe veramente una cosa gradita
a dire la verità mancherebbe il circuito anti Hum, ma penso che qualcuno lo abbia manomesso, infatti è assurdo, un condensatore da una parte è collegato alla massa del Jack femmina del pedale del vibrato, dall'altra viene messo a massa a poca distanza dall'altra massa, tramite un interruttore ?????????????????
non posso credere che sia lo schema originale .................!!!
GRAZIE per qualsiasi indicazione vorrete darmi
Kagliostro
Re: Gem Super Deluxe 50 R - Cerco Schema
ciao kagliostro, domani gli do un'occhiata! 
- Kagliostro
- Amministratore

- Messaggi: 9955
- Iscritto il: 03/12/2007, 0:16
- Località: Prov. di Treviso
Re: Gem Super Deluxe 50 R - Cerco Schema
Ciao Robi
Grazie
Kagliostro
Grazie
Kagliostro
Re: Gem Super Deluxe 50 R - Cerco Schema
Mi pare corretto, a parte la configurazione di V3a+b che non posso confermartela.
Per semplicità di comprensione, indicherei i 100k con la nomenclatura più in uso attualmente, che non è uF e pF (100k si riferisce infatti a 100'000 pf, quindi 100nF), ma pF nF e uF.
Devo dire che non mi piace la configurazione con le due resistenze sull'alimentazione fra trafo e rettifica, ma evidentemente avevano uno stock di tali trafo e li hanno utilizzati. Probabilmente era un modo per ammorbidire l'alimentazione, simulando la valvola rettificatrice (lo deduco anche dalle basse capacità sui primi stadi dell'alimentazione).
Per semplicità di comprensione, indicherei i 100k con la nomenclatura più in uso attualmente, che non è uF e pF (100k si riferisce infatti a 100'000 pf, quindi 100nF), ma pF nF e uF.
Devo dire che non mi piace la configurazione con le due resistenze sull'alimentazione fra trafo e rettifica, ma evidentemente avevano uno stock di tali trafo e li hanno utilizzati. Probabilmente era un modo per ammorbidire l'alimentazione, simulando la valvola rettificatrice (lo deduco anche dalle basse capacità sui primi stadi dell'alimentazione).
Re: Gem Super Deluxe 50 R - Cerco Schema
Sul finale 47Ohm bastano? Che corrente hai a riposo? Anodica?
Re: Gem Super Deluxe 50 R - Cerco Schema
Sì, 47 ohm è la configurazione classica che usano praticamente tutti i finali con quattro EL84 biasati con una resistenza sui catodi in comune.
- Kagliostro
- Amministratore

- Messaggi: 9955
- Iscritto il: 03/12/2007, 0:16
- Località: Prov. di Treviso
Re: Gem Super Deluxe 50 R - Cerco Schema
Grazie Robi
Per la questione di come scrivo le capacità hai ragione, ma siccome faccio sempre confusione, mi sono limitato a copiare pari pari le scritte sui condensatori, cercherò di far meglio
qui trovi delle spiegazioni (anche se non completamente esaustive) sul circuito vibrato del GEM (gentilmente un paio di membri di un forum australiano hanno preso in esame il circuito ed hanno cercato di tirarne fuori un po' di logica sul funzionamento)
http://www.guitargear.net.au/discussion ... c=30731.15
si tratta, comunque, di un circuito che probabilmente la GEM ha preso dai trasmettitori FM
peccato che sia un argomento così ostico, è sempre bellissimo imparare qualcosa di nuovo
per la questione della resistenza da 47ohm al catodo c'è da dire che è un classico specialmente sui vecchi Vox AC30, solo che qui (nel GEM) non hanno messo il condensatore di bypass, il che riduce sensibilmente il guadagno
Gli elettrolitici segnati in rosso sullo schema sono stati quasi sicuramente aggiunti da qualcuno, mentre gli elettrolitici sull'alimentatore sono tutti nuovi e non so se rispettino il progetto originario nè come capacità nè come numero e posizione di collegamento sul circuito (c'erano di sicuro due grossi condensatori verticali, anzi ci sono ancora, ma sono scollegati perchè visibilmente "defunti")
Per le finali sto seriamente pensando che il circuito originale NON montasse delle el84 (anche se erano montate)
lo penso per vari motivi
1) il collegamento ai pin non è quello standard per el84 che ho disegnato (ci sono delle resistenze che usano dei piedini "alternativi" come connessioni e quindi delle connessioni interne al tubo)
2) Come ho detto l'anodica è piuttosto alta
3) tempo fa ho letto da qualche parte di qualcuno che diceva di essere entrato in possesso di una di queste testate e si riferiva alla stessa come ad una testata da 50W (impossibile per 4 el84, MA NON IMPOSSIBILE per delle 7189A)
vedere i datasheet delle due valvole
http://www.nj7p.org/Tube4.php?tube=EL84
http://www.nj7p.org/Tube4.php?tube=7189A
leggersi quello che ha scritto MBSetzer il 06/06/2000
qui
http://archive.ampage.org/threads/1/gad ... 84s-1.html
e dare un'occhiata a come in realtà sono i collegamenti delle finali sul GEM (vedi immagine allegata)
Kagliostro
p.s.: scusate le scritte in inglese nell'immagine, ma frequento molto siti in tale lingua e finisco col prendere appunti usandola
Per la questione di come scrivo le capacità hai ragione, ma siccome faccio sempre confusione, mi sono limitato a copiare pari pari le scritte sui condensatori, cercherò di far meglio
qui trovi delle spiegazioni (anche se non completamente esaustive) sul circuito vibrato del GEM (gentilmente un paio di membri di un forum australiano hanno preso in esame il circuito ed hanno cercato di tirarne fuori un po' di logica sul funzionamento)
http://www.guitargear.net.au/discussion ... c=30731.15
si tratta, comunque, di un circuito che probabilmente la GEM ha preso dai trasmettitori FM
peccato che sia un argomento così ostico, è sempre bellissimo imparare qualcosa di nuovo
per la questione della resistenza da 47ohm al catodo c'è da dire che è un classico specialmente sui vecchi Vox AC30, solo che qui (nel GEM) non hanno messo il condensatore di bypass, il che riduce sensibilmente il guadagno
Gli elettrolitici segnati in rosso sullo schema sono stati quasi sicuramente aggiunti da qualcuno, mentre gli elettrolitici sull'alimentatore sono tutti nuovi e non so se rispettino il progetto originario nè come capacità nè come numero e posizione di collegamento sul circuito (c'erano di sicuro due grossi condensatori verticali, anzi ci sono ancora, ma sono scollegati perchè visibilmente "defunti")
Per le finali sto seriamente pensando che il circuito originale NON montasse delle el84 (anche se erano montate)
lo penso per vari motivi
1) il collegamento ai pin non è quello standard per el84 che ho disegnato (ci sono delle resistenze che usano dei piedini "alternativi" come connessioni e quindi delle connessioni interne al tubo)
2) Come ho detto l'anodica è piuttosto alta
3) tempo fa ho letto da qualche parte di qualcuno che diceva di essere entrato in possesso di una di queste testate e si riferiva alla stessa come ad una testata da 50W (impossibile per 4 el84, MA NON IMPOSSIBILE per delle 7189A)
vedere i datasheet delle due valvole
http://www.nj7p.org/Tube4.php?tube=EL84
http://www.nj7p.org/Tube4.php?tube=7189A
leggersi quello che ha scritto MBSetzer il 06/06/2000
qui
http://archive.ampage.org/threads/1/gad ... 84s-1.html
e dare un'occhiata a come in realtà sono i collegamenti delle finali sul GEM (vedi immagine allegata)
Kagliostro
p.s.: scusate le scritte in inglese nell'immagine, ma frequento molto siti in tale lingua e finisco col prendere appunti usandola
Re: Gem Super Deluxe 50 R - Cerco Schema
Interessante! Non lo conoscevo! Ho trovato questo link molto utile!
http://www.tpub.com/neets/book12/49d.htm
http://www.tpub.com/neets/book12/49d.htm

