Costruire Amplificatori personalizzati
-
oisselatool
- Diyer Esperto

- Messaggi: 323
- Iscritto il: 24/09/2011, 21:36
Re: Costruire Amplificatori personalizzati
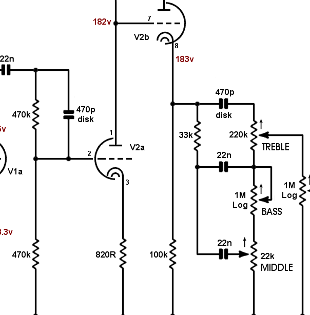
No non prendo un kit, compro i componenti e faccio una turret board per il resto i soliti trasf da delbini , allora finale e send e return ci siamo vanno bene come nel jcm che ho già fatto , adesso dallo schema del 2204 vorrei fare due canali divisi e possibile su questo schema ?poi magari faccio due eq come sul secondo catodo di v2b copio l'eq pari pari per pulito e per distorto ? e lavoro sulle modifiche che ne dite ? per prima cosa come faccio a modificare questo schema per due canali ? devo aggiungere una valvola ?
Re: Costruire Amplificatori personalizzati
di solito i clean hanno bisogno di un eq che esce di anodo. vedi i classici schemi fender twin che sono bene o male una base per tutti i più grandi clean.
secondo me sarebbe meglio partire da una ocb slo100 con già l'impostazione 2 canali. Il loop effetti lo lasci e magari il finale lo imposti come un marshall.
Poi il canale overdrive lo imposti come vuoi, puoi anche saltare uno stadio e farlo simil jcm800.
Io ti consiglio per una due canali di partire da un amp che già è predisposto per questo altrimenti ti troveresti a perdere tempo per progettare il sistema di switch cosa per cui secondo me non vale la pena perdere tempo.
Dato che hai voglia di sperimentare ti consiglio di usare come pot gain un pot stereo in modo da regolare il volume di uscita sia dopo il primo che dopo il secondo stadio e otterrai un suono molto più versatile.
Facendo questa mod ad un jcm800 per esempio riesco ad ottenere con bassi livelli di gain sia un pulito un po compresso che i bellissimi suoni plexi style.
secondo me sarebbe meglio partire da una ocb slo100 con già l'impostazione 2 canali. Il loop effetti lo lasci e magari il finale lo imposti come un marshall.
Poi il canale overdrive lo imposti come vuoi, puoi anche saltare uno stadio e farlo simil jcm800.
Io ti consiglio per una due canali di partire da un amp che già è predisposto per questo altrimenti ti troveresti a perdere tempo per progettare il sistema di switch cosa per cui secondo me non vale la pena perdere tempo.
Dato che hai voglia di sperimentare ti consiglio di usare come pot gain un pot stereo in modo da regolare il volume di uscita sia dopo il primo che dopo il secondo stadio e otterrai un suono molto più versatile.
Facendo questa mod ad un jcm800 per esempio riesco ad ottenere con bassi livelli di gain sia un pulito un po compresso che i bellissimi suoni plexi style.
-
oisselatool
- Diyer Esperto

- Messaggi: 323
- Iscritto il: 24/09/2011, 21:36
Re: Costruire Amplificatori personalizzati
ho pensato al jcm per il discorso semplicità visto che partirei da una turret board e più facile da modificare che una pcb e poi visto che ancora non so dove andare a parare di ritocchi ne farò una tonnellata .... e poi considerando la mia inesperienza :) .... per il sistema di switc non penso ci siano problemi per iniziare e metterei dei relè tanto per il momento cercherei il suono dell'ampli .... non importa il pop del cambio canali tanto adesso sarebbe solo per sperimentare e poi troverò una soluzione , ho dei relè finder a 4 contatti già pronti :) 12v dc e 4 contatti nc e na eccitando la bobina con il foot sw avrei la possibilità di fare diversi scambi ... se non dico cavolate potrei impostare una valvola con il suono pulito ed eq sull'anodo come dicevi te per il pulito fender, e poi con il foot sw agisco sul relè che cambia completamente valvola già impostata sul canale distorto quindi eq per clean ed eq per overdrive separati .... ed al contrario dello slo 100 che mette il crunch derivato dal canale pulito vorrei fare un crunch tipo jcm 800 e poi con un selettore agendo sulla resistenza ed il condensatore al catodo del secondo stadio incrementare il gain al massimo :).... io sto sparando li così :) se e fattibile ... ci posso provare ... in poche parole metterei una valvola in stan by commuto il segnale che arriva su una griglia della valvola del canale clean e lo mando al canale distorto avrei una valvola in più con i filamenti sempre accesi quindi sempre pronta e con un deviatore cambierei solo il segnale che arriva nelle griglie. Se ad esempio parto da una di solito se non erro 2 12ax7 quindi 4 triodi , da li già riescono a tirare fuori un clean ed un overdrive se io dal primo triodo che più o meno mi sembra che partono tutti nella stessa maniera , cambiano solo dei valori sul catodo che appunto potrei far variare tramite relè diciamo la prima valvola resta uguale la seconda mi fa eq e canale pulito e la terza canale overdrive e poi una rettificatrice ed una 12au7 per il send e return ..... sto dicendo cavolate 
Re: Costruire Amplificatori personalizzati
Solitamente non si switcha con un relè al catodo.
vedi la engl screamer per farti un'idea, ha relè ovunque fuori che sui catodi.
C'è un perchè
vedi la engl screamer per farti un'idea, ha relè ovunque fuori che sui catodi.
C'è un perchè
Re: Costruire Amplificatori personalizzati
Non ci sono problemi per mettere relè al catodo, solo il consiglio è di commutare solo i condensatori, non le resistenze che cambiano la polarizzazione, altrimenti faranno POP.
-
mastertaenia
- Diyer

- Messaggi: 179
- Iscritto il: 04/03/2012, 15:23
Re: Costruire Amplificatori personalizzati
eventualmente potresti usare degli optoisolatori e dargli il valore che più ti aggrada ma le cose si complicano.
Come consigliato da robi evita di commutare la polarizzazione del catodo.
Come consigliato da robi evita di commutare la polarizzazione del catodo.
Re: Costruire Amplificatori personalizzati
Tengo a specificare che è meglio far commutare i condensatori bypassando una resistenza che dal condensatore vada a massa, così il condensatore ha già il potenziale opportuno, e varia solo la sua impedenza, divenendo effettivo. La resistenza da commutare deve essere di uno-due ordini di grandezza superiore alla resistenza di catodo (EG Rk=2k7 Rbypass=100k)
Re: Costruire Amplificatori personalizzati
Quella resistenza altera il suono secondo me
anche per quello ho suggerito di non switchare al catodo
anche per quello ho suggerito di non switchare al catodo
Re: Costruire Amplificatori personalizzati
Una resistenza di due ordini di grandezza più grande non altera il suono, è un trucco che viene usato spesso da chi commuta condensatori sui catodi, come ad esempio Mesa.
Re: Costruire Amplificatori personalizzati
Anche Bogner usa abbastanza spesso questo trucco, a volte anche con resistenze non molto piu' grandi di Rk, questo per esigenze di polarizzazione.
Se il condensatore lo si vuole escludere, una resistenza di alto valore e' perfetta.
Se il condensatore lo si vuole escludere, una resistenza di alto valore e' perfetta.
Live another day, climb a little higher, find another reason to stay...
Re: Costruire Amplificatori personalizzati
Beh sì, certamente!
Se uno vuole cambiare una sfumatura da bypass parziale a totale può bypassare una resistenza anche inferiore al valore di Rk, l'importante è che sia in serie al condensatore, e non alteri il punto di lavoro dello stadio.
Se uno vuole cambiare una sfumatura da bypass parziale a totale può bypassare una resistenza anche inferiore al valore di Rk, l'importante è che sia in serie al condensatore, e non alteri il punto di lavoro dello stadio.
-
mastertaenia
- Diyer

- Messaggi: 179
- Iscritto il: 04/03/2012, 15:23
Re: Costruire Amplificatori personalizzati
non ci avevo pensato... grazie robirobi ha scritto:Tengo a specificare che è meglio far commutare i condensatori bypassando una resistenza che dal condensatore vada a massa, così il condensatore ha già il potenziale opportuno, e varia solo la sua impedenza, divenendo effettivo. La resistenza da commutare deve essere di uno-due ordini di grandezza superiore alla resistenza di catodo (EG Rk=2k7 Rbypass=100k)
-
oisselatool
- Diyer Esperto

- Messaggi: 323
- Iscritto il: 24/09/2011, 21:36
Re: Costruire Amplificatori personalizzati
se dovessi partire a sperimentare in questa maniera ??? che ne dite diciamo lo scheletro del jcm800 e quasi quasi metterei solo un input che alla fine il jack del low non lo usa mai nessuno....quindi i primi due triodi li lascio....
-
oisselatool
- Diyer Esperto

- Messaggi: 323
- Iscritto il: 24/09/2011, 21:36
Re: Costruire Amplificatori personalizzati
e poi o aggiungo una valvola o mi studio un sistema di relè per fare un canale pulito ed uno distorto (anche se non ho ancora capito bene il principio :) io sto tirando a caso ditemi voi se sbaglio o se sono sulla buona strada ... metterei una valvola con il medesimo circuito magari facendo le modifiche extra gain quindi dimezzo la resistenza sul catodo e cambio i condensatori tipo shiva Bogner per quanto riguarda il distorto e poi un'altro circuito per il pulito identico ma spostando l'equalizzatore sull'anodo invece che sul catodo ? dico stupidaggini ? e con un relè faccio i cambi da una valvola all'altra ... forse è uno spreco ....magari mi conviene commutare solo i componenti e tenere la stessa valvola .... se no idee per tirare fuori un suono clean ed un distorto da questo schema ? voglio tirare fuori due canali ...
Re: Costruire Amplificatori personalizzati
Prendi gli amplificatori che hai già e modifica quelli per capire come reagiscono alle modifiche. Scrivi tutte le impressioni.oisselatool ha scritto:e poi o aggiungo una valvola o mi studio un sistema di relè per fare un canale pulito ed uno distorto (anche se non ho ancora capito bene il principio :) io sto tirando a caso ditemi voi.
Fare modifiche a caso non porta da nessuna parte!

