Amplificatore Italiano. Mac 6C
- Kagliostro
- Amministratore
- Messaggi: 9868
- Iscritto il: 03/12/2007, 0:16
- Località: Prov. di Treviso
Re: Amplificatore Italiano. Mac 6C
@ Raf
avrei pensato di ridisegnare il tuo schema con un programmino CAD
ma non vorrei farlo in contemporanea con te e fare un doppio
Ti sta bene se lo disegno ? Poi potresti postare anche le tensioni per completare la cosa ?
Ciao
K
avrei pensato di ridisegnare il tuo schema con un programmino CAD
ma non vorrei farlo in contemporanea con te e fare un doppio
Ti sta bene se lo disegno ? Poi potresti postare anche le tensioni per completare la cosa ?
Ciao
K
Re: Amplificatore Italiano. Mac 6C
Buongiorno a tutti e scusatemi se non ho aggiornato più nulla....tutto ciò a causa di un problema di salute alla mia piccola
...
Caro Kagliostro, disegna pure.....appena potrò, spero presto, ti manderò tutti i valori di tensione, così da avere uno schema completo.
@ MapleMarco, caro Marco purtroppo quei condensatori ormai sono solo belli da vedere, hanno più di 40 anni ed è bene sostituirli.
Saluti a tutti.
Raffaele

Caro Kagliostro, disegna pure.....appena potrò, spero presto, ti manderò tutti i valori di tensione, così da avere uno schema completo.
@ MapleMarco, caro Marco purtroppo quei condensatori ormai sono solo belli da vedere, hanno più di 40 anni ed è bene sostituirli.
Saluti a tutti.
Raffaele
Napoletani si nasce.....
- Kagliostro
- Amministratore
- Messaggi: 9868
- Iscritto il: 03/12/2007, 0:16
- Località: Prov. di Treviso
Re: Amplificatore Italiano. Mac 6C
Auguri per la piccola Raf
I figli... so' pezzi 'e core !
Ciao
K
I figli... so' pezzi 'e core !
Ciao
K
Re: Amplificatore Italiano. Mac 6C
Spero ora sia tutto a posto Raf!
- Kagliostro
- Amministratore
- Messaggi: 9868
- Iscritto il: 03/12/2007, 0:16
- Località: Prov. di Treviso
Re: Amplificatore Italiano. Mac 6C
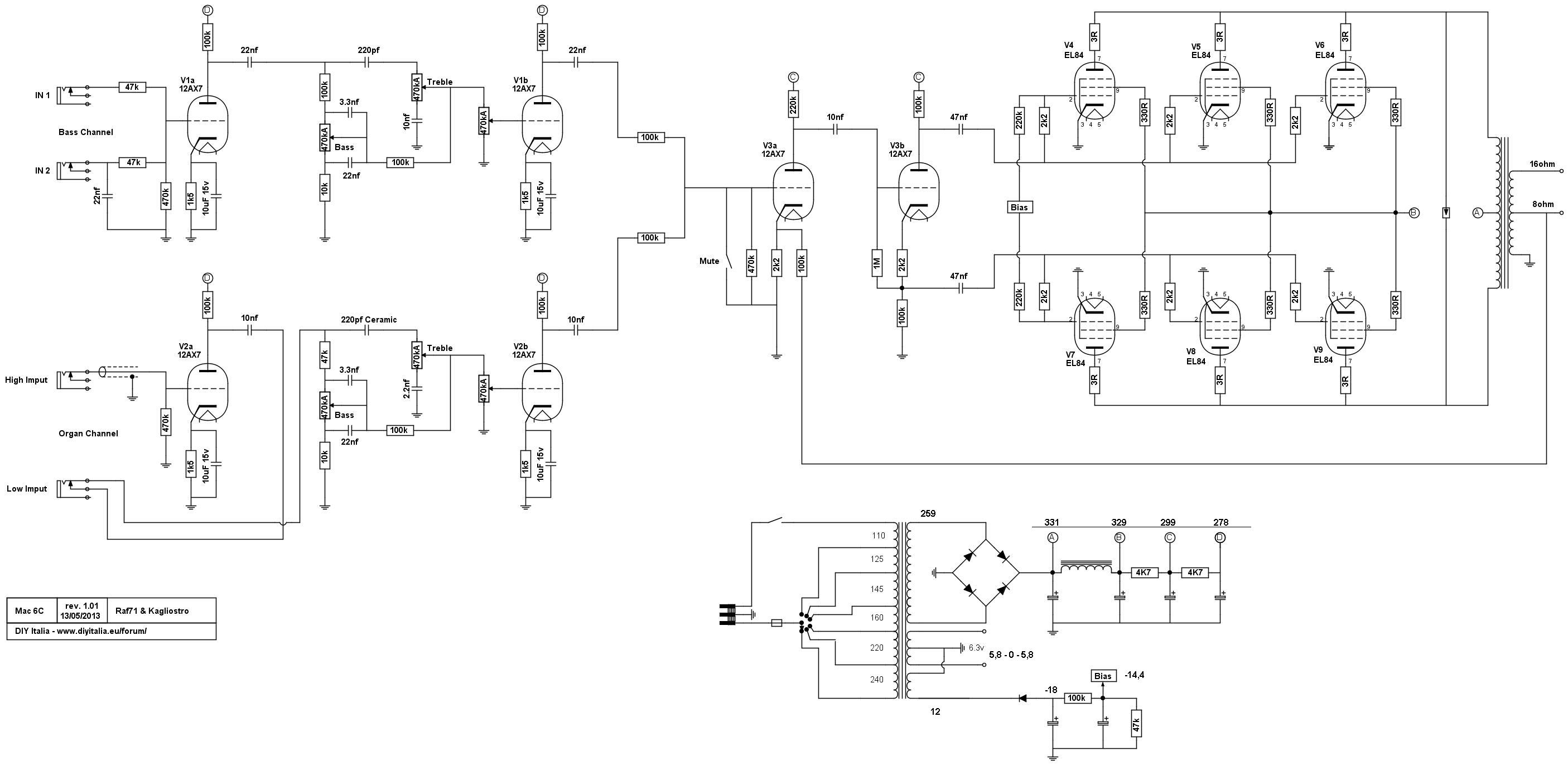
Ecco lo schema
La parte delle finali mi lascia perplesso
l'ho disegnata così come mi è sembrato di capire fosse nel tuo schema
ma non sono sicuro di aver fatto tutto a dovere, specie la parte del bias
mi pare che manchino solo le tensioni AC e DC, l'impedenza dell'induttore e del primario del TU
quando avrai tempo lo completiamo
Ciao Raf ed ancora auguri per la piccola
K
La parte delle finali mi lascia perplesso
l'ho disegnata così come mi è sembrato di capire fosse nel tuo schema
ma non sono sicuro di aver fatto tutto a dovere, specie la parte del bias
mi pare che manchino solo le tensioni AC e DC, l'impedenza dell'induttore e del primario del TU
quando avrai tempo lo completiamo
Ciao Raf ed ancora auguri per la piccola
K
Re: Amplificatore Italiano. Mac 6C
La piccola esce domani dall'ospedale..
...
tutto passato, per ora sta distruggendo il reparto di pediatria....
Allora....a noi....
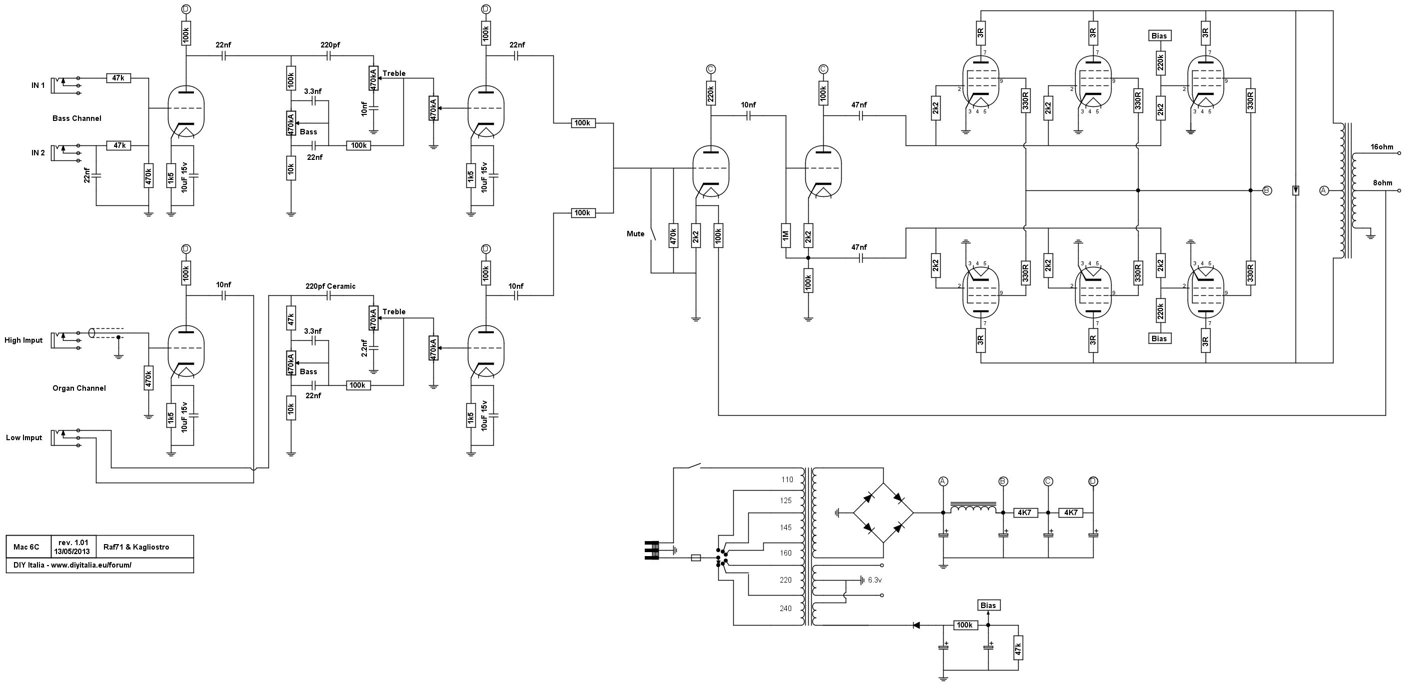
Kaglio, credo di averti confuso con quella nota sul collegamento del bias sul foglio che riguarda il finale.....scusami tanto.
Ti allego il file corretto, ho anche rifatto un controllo veloce ed è (dovrebbe essere) tutto a posto.
Ci aggiorniamo in questi giorni per i valori delle tensioni.
Per il choke, visto che non vorrei smontarlo per portarlo al lavoro, troverò un modo di misurare l'induttanza senza induttanzimetro...
La nottata è passata.....
Saluti a tutti



Allora....a noi....
Kaglio, credo di averti confuso con quella nota sul collegamento del bias sul foglio che riguarda il finale.....scusami tanto.
Ti allego il file corretto, ho anche rifatto un controllo veloce ed è (dovrebbe essere) tutto a posto.
Ci aggiorniamo in questi giorni per i valori delle tensioni.
Per il choke, visto che non vorrei smontarlo per portarlo al lavoro, troverò un modo di misurare l'induttanza senza induttanzimetro...

La nottata è passata.....
Saluti a tutti
Napoletani si nasce.....
- Kagliostro
- Amministratore
- Messaggi: 9868
- Iscritto il: 03/12/2007, 0:16
- Località: Prov. di Treviso
Re: Amplificatore Italiano. Mac 6C
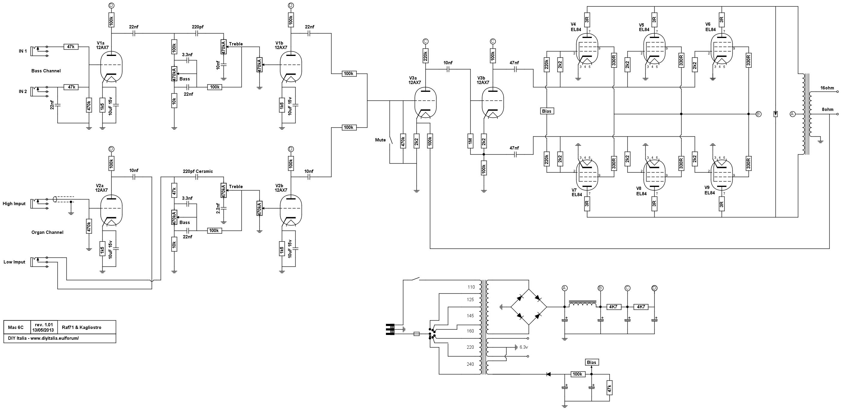
Ecco lo schema rivisto come da tue correzioni Raf
Per misurare l'impedenza ci sono sicuramente dei metodi con l'utilizzo di qualche misura e calcolo
solo che non me li ricordo mai e per ovviare mi sono procurato un impedenzimetro
(non molto costoso, l'ho preso da Paoletti Ferrero)
A presto
EDIT: Mah, stavo pensando al circuito del bias che mi aspettavo di vedere così
come sta nel Mac non riesco a pensare come possa funzionare ???
intendo l'effetto sul suono, 2.2k in serie oltre ai 220k non sono poi molti, ma il bias cambia leggermente, o forse no, vista la tolleranza delle resistenze ???
---
A proposito, ho visto le serigrafie dei footswitch di Vibrato e Riverbero, mancano parti dall'ampli o è stato sempre senza i due circuiti ?
K
Per misurare l'impedenza ci sono sicuramente dei metodi con l'utilizzo di qualche misura e calcolo
solo che non me li ricordo mai e per ovviare mi sono procurato un impedenzimetro
(non molto costoso, l'ho preso da Paoletti Ferrero)
A presto
EDIT: Mah, stavo pensando al circuito del bias che mi aspettavo di vedere così
come sta nel Mac non riesco a pensare come possa funzionare ???
intendo l'effetto sul suono, 2.2k in serie oltre ai 220k non sono poi molti, ma il bias cambia leggermente, o forse no, vista la tolleranza delle resistenze ???
---
A proposito, ho visto le serigrafie dei footswitch di Vibrato e Riverbero, mancano parti dall'ampli o è stato sempre senza i due circuiti ?
K
Re: Amplificatore Italiano. Mac 6C
Ciao Kaglio, il circuito del bias è quello che ti ho segnalato. L'ho ricontrollato più volte. Stasera voglio fare un ulteriore controllo, dopodichè faccio delle foto dettagliate delle piste della scheda finale e riporto la posizione delle resistenze ed il valore di queste ultime....così ti "meng int' a cascetta" (ti coinvolgo di più e ti do qualche problemino)
sempre pensando alle leggi di Murphy e consapevole che 4 occhi sono meglio di due..
Scherzo....se dai un occhio anche tu però sono contento.
La testata non ha i comandi di vibrato e riverbero sul frontale. Quei due fori sono presenti perchè credo che lo chassis fosse comune per più modelli di ampli. L'unica cosa che cambiava forse era il faceplate. Infatti ho notato che quest'ultimo è avvitato allo chassis dell'amplificatore.
Vabbè, vado a travagliare.....
Buona giornata a tutti.
Raffaele


Scherzo....se dai un occhio anche tu però sono contento.
La testata non ha i comandi di vibrato e riverbero sul frontale. Quei due fori sono presenti perchè credo che lo chassis fosse comune per più modelli di ampli. L'unica cosa che cambiava forse era il faceplate. Infatti ho notato che quest'ultimo è avvitato allo chassis dell'amplificatore.
Vabbè, vado a travagliare.....

Buona giornata a tutti.
Raffaele
Napoletani si nasce.....
- Kagliostro
- Amministratore
- Messaggi: 9868
- Iscritto il: 03/12/2007, 0:16
- Località: Prov. di Treviso
Re: Amplificatore Italiano. Mac 6C
Ciao Raf
Sicuro se hai voglia di postare le foto della PCB con i valori gli dò un'occhiata anch'io
tutto sommato penso fosse un qualche tipo di errore ma che, visti i valori delle resistenze, in pratica non dava problemi di funzionamento
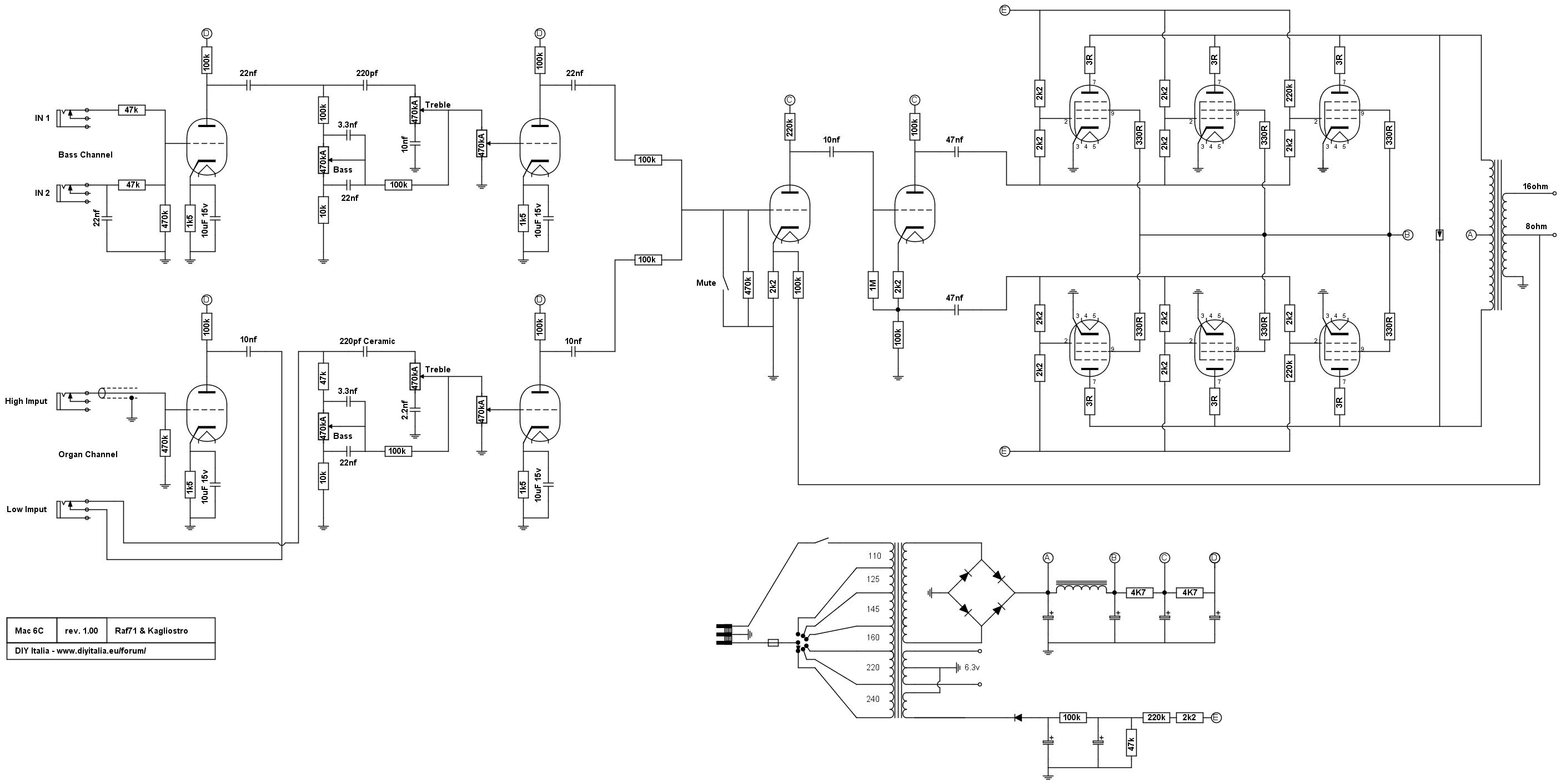
Ho fatto qualche ritocchino allo schema, eccolo
---
"meng int' a cascetta"
oltre che come significato del quale hai dato già indicazione
me lo traduci letteralmente ?
a me suona un po' come un "ti metto nella cassetta" ma vorrei essere sicuro
a casa mia siamo tutti polentoni, ma mio padre durante lo sbarco degli americani a Napoli
era lì, come giovane militare e di amici napoletani e salernitani con i quali si sente abbastanza spesso per telefono ne ha ancora
a casa mia il dialetto napoletano è presente da quando sono nato
(non è che sia un fine conoscitore, ma apprezzo molto certe "coloriture"
)
Totò, i De Filippo i Giuffrè
K
Sicuro se hai voglia di postare le foto della PCB con i valori gli dò un'occhiata anch'io
tutto sommato penso fosse un qualche tipo di errore ma che, visti i valori delle resistenze, in pratica non dava problemi di funzionamento
Ho fatto qualche ritocchino allo schema, eccolo
---
"meng int' a cascetta"

oltre che come significato del quale hai dato già indicazione
me lo traduci letteralmente ?
a me suona un po' come un "ti metto nella cassetta" ma vorrei essere sicuro

a casa mia siamo tutti polentoni, ma mio padre durante lo sbarco degli americani a Napoli
era lì, come giovane militare e di amici napoletani e salernitani con i quali si sente abbastanza spesso per telefono ne ha ancora
a casa mia il dialetto napoletano è presente da quando sono nato
(non è che sia un fine conoscitore, ma apprezzo molto certe "coloriture"

Totò, i De Filippo i Giuffrè

K
Re: Amplificatore Italiano. Mac 6C
Bhè, più che metterti nella cassetta ti ci butto...
Letteralmente si traduce "ti butto nella cassetta".
Se voglio dirti "ti metto nella cassetta" utilizzerò " t' mett int' a cascetta".
Solitamente si usa quell'espressione quando si vuole coinvolgere una persona in una questione problematica, come ad esempio ricavare lo schema da una foto di una pcb..
Quando invece la questione è proprio spinosa, per enfatizzare si usa "t' meng ca capa int' a cascetta", letteralmente "ti butto con la testa nella cassetta".
Piccolo appunto: "meng" la g si pronuncia gh.
Se proprio vuoi divertirti, trova qualche video di Massimo Troisi, in particolare il monologo con Dio....." t' fà piscià sott re r'sat" "ti fa ......" hai capito...
Saluti.
Raffaele

Letteralmente si traduce "ti butto nella cassetta".
Se voglio dirti "ti metto nella cassetta" utilizzerò " t' mett int' a cascetta".
Solitamente si usa quell'espressione quando si vuole coinvolgere una persona in una questione problematica, come ad esempio ricavare lo schema da una foto di una pcb..
Quando invece la questione è proprio spinosa, per enfatizzare si usa "t' meng ca capa int' a cascetta", letteralmente "ti butto con la testa nella cassetta".
Piccolo appunto: "meng" la g si pronuncia gh.
Se proprio vuoi divertirti, trova qualche video di Massimo Troisi, in particolare il monologo con Dio....." t' fà piscià sott re r'sat" "ti fa ......" hai capito...


Saluti.
Raffaele
Napoletani si nasce.....
- Kagliostro
- Amministratore
- Messaggi: 9868
- Iscritto il: 03/12/2007, 0:16
- Località: Prov. di Treviso
Re: Amplificatore Italiano. Mac 6C
Sì, ho capito
di sicuro mi procuro qualcosa da guardare, Troisi mi piace molto
---
A me piace tantissimo la figura del gagà e ci sono diversi attori piuttosto bravi nel proporla
un mio caro amico partenopeo, che abita da queste parti,
ti assicuro che ha una vera predisposizione per quel tipo di macchietta, veramente irresistibile
Ciao
K



---
A me piace tantissimo la figura del gagà e ci sono diversi attori piuttosto bravi nel proporla
un mio caro amico partenopeo, che abita da queste parti,
ti assicuro che ha una vera predisposizione per quel tipo di macchietta, veramente irresistibile



Ciao
K
Re: Amplificatore Italiano. Mac 6C
Come promesso, foto delle piste con i collegamenti delle resistenze ed il valore corrispondente.
Spero che si leggano....
Saluti
Raffaele
Spero che si leggano....
Saluti
Raffaele
Napoletani si nasce.....
Re: Amplificatore Italiano. Mac 6C
le tre immagini zippate....non si sa mai....
- Allegati
-
- resistenze.rar
- (1.47 MiB) Scaricato 238 volte
Napoletani si nasce.....
- Kagliostro
- Amministratore
- Messaggi: 9868
- Iscritto il: 03/12/2007, 0:16
- Località: Prov. di Treviso
Re: Amplificatore Italiano. Mac 6C
Ultimamente anch'io cerco di andare sul sicuro (e giro con cintura dei pantaloni e bretellele tre immagini zippate....non si sa mai....

Raf domani vedo di ricontrollare la PCB
CiaoEDIT: Mi sembra proprio che la situazione sia come l'hai rilevata, cioè le res da 220k invece di essere collegate dall'altro lato di quelle da 2.2k di V3 e V3 sono collegate diretamente sulle griglie
per quanto riguarda il funzionamento non penso ci siano grandi differenze, dovute ai valori delle resistenze in gioco ed al fatto che probabilmente rientra tutto anche nei valori percentuali di tolleranza
non credo, quindi, che ci siano differenze a livello sonoro e quasi quasi sarei tentato di dirti di fare una piccola mod per portare il circuito allo standard, ma in fin dei conti non so se ne varrebbe la pena
Ho anche chiesto agli amici del forum americano che frequento, ma sono sicuro che la situazione è quella che hai rilevato e lo schema che hai disegnato per me è corretto
..........
Anche loro confermano che hai disegnato correttamente lo schema![]()
K
Re: Amplificatore Italiano. Mac 6C
Completiamo la questione schematici.
In allegato lo schema del buon Kaglio con i valori delle tensioni lette con carico collegato e valvole di serie (philips miniwatt).
Il selettore è posizionato su 240V, a casa mia la tensione de rete è 228V.
L'impedenza è da poco meno di 3 henry, alla fine l'ho smontata e portata al lavoro......
Tutto sommato il suono non è male, sabato farò qualche registrazione.
Un ultimo appunto, dato che sono le valvole di serie, non ho potuto tenerla sulla cassa.
In allegato lo schema del buon Kaglio con i valori delle tensioni lette con carico collegato e valvole di serie (philips miniwatt).
Il selettore è posizionato su 240V, a casa mia la tensione de rete è 228V.
L'impedenza è da poco meno di 3 henry, alla fine l'ho smontata e portata al lavoro......
Tutto sommato il suono non è male, sabato farò qualche registrazione.
Un ultimo appunto, dato che sono le valvole di serie, non ho potuto tenerla sulla cassa.
Napoletani si nasce.....