100W 2ch all-homemade
- Kagliostro
- Amministratore

- Messaggi: 9958
- Iscritto il: 03/12/2007, 0:16
- Località: Prov. di Treviso
Re: 100W 2ch all-homemade
Quindi ora l'unica incognita
per me e non per te che lo hai costruito
è se la sezione del filo è adeguata alla corrente che ci deve scorrere
K
per me e non per te che lo hai costruito
è se la sezione del filo è adeguata alla corrente che ci deve scorrere
K
-
MapleMarco
- Roger Mayer Jr.

- Messaggi: 2658
- Iscritto il: 02/06/2012, 14:22
- Località: Mirano (VE)
Re: 100W 2ch all-homemade
il filo del secondario è 0.6 in bifilare...quindi viaggia tranquillo....
il filo del primario è da 0.3...quindi porta poco meno di 200mA...
200 mA per coppia di tubi e quindi fa 400mA....dovrebbe essere tanto quanto le 4 6l6 assorbono
il filo del primario è da 0.3...quindi porta poco meno di 200mA...
200 mA per coppia di tubi e quindi fa 400mA....dovrebbe essere tanto quanto le 4 6l6 assorbono
CHE DIO B'ASSISTA!
- Kagliostro
- Amministratore

- Messaggi: 9958
- Iscritto il: 03/12/2007, 0:16
- Località: Prov. di Treviso
Re: 100W 2ch all-homemade
Allora non dovresti avere problemi con l'anodica così com'è
basta solo tu scelga un finale da replicare che ti piaccia
K
basta solo tu scelga un finale da replicare che ti piaccia
K
-
MapleMarco
- Roger Mayer Jr.

- Messaggi: 2658
- Iscritto il: 02/06/2012, 14:22
- Località: Mirano (VE)
Re: 100W 2ch all-homemade
a saperlo! XD
non ho mai fatto finali...
mi attizza da morire il simul class...ma forse come primo finale, è un pò esagerato....
quindi forse un classicissimo SLO....è la soluzione più plausibile...
non ho mai fatto finali...
mi attizza da morire il simul class...ma forse come primo finale, è un pò esagerato....
quindi forse un classicissimo SLO....è la soluzione più plausibile...
CHE DIO B'ASSISTA!
- Kagliostro
- Amministratore

- Messaggi: 9958
- Iscritto il: 03/12/2007, 0:16
- Località: Prov. di Treviso
Re: 100W 2ch all-homemade
ci sarebbe anche la versione Mark Vmi attizza da morire il simul class...
tanto per complicare ulteriormente un po' le cose
http://www.el34world.com/charts/Schemat ... rk%20V.pdf
Forse un po' troppo
K
-
MapleMarco
- Roger Mayer Jr.

- Messaggi: 2658
- Iscritto il: 02/06/2012, 14:22
- Località: Mirano (VE)
Re: 100W 2ch all-homemade
no vabe non esageriamo XD
io pensavo al simulclass mkIIc+ retroingegnerizzato su slo clone....
in teoria il TU dovrebbe stare sui 2k2....io ho 1k9.....è rilevante come differenza?
si potrebbe provare...uhm...
io pensavo al simulclass mkIIc+ retroingegnerizzato su slo clone....
in teoria il TU dovrebbe stare sui 2k2....io ho 1k9.....è rilevante come differenza?
si potrebbe provare...uhm...
CHE DIO B'ASSISTA!
- Kagliostro
- Amministratore

- Messaggi: 9958
- Iscritto il: 03/12/2007, 0:16
- Località: Prov. di Treviso
Re: 100W 2ch all-homemade
Direi che ci puoi stare
tra 2.2k e 1.9k la differenza è circa del 13.5% in meno
Ciao
K
tra 2.2k e 1.9k la differenza è circa del 13.5% in meno
Ciao
K
-
MapleMarco
- Roger Mayer Jr.

- Messaggi: 2658
- Iscritto il: 02/06/2012, 14:22
- Località: Mirano (VE)
Re: 100W 2ch all-homemade
uhuh....quindi, facendo il punto della situazione:
il pre è quello in allegato...
spero di non aver commesso errori grossolani....cmq, due sole valvole, per avere due canali indipendenti...
pooooi, loop effetti bypassabile, master e master solo, poi PI e finale simulclass...
sembrerebbe venir fuori un affarino molto caruccio XD
per la cronaca, il case è poco più grande del gigmaster, un giocattolino di 45 cm, e per assurdo ci starà tutto dentro XD
il pre è quello in allegato...
spero di non aver commesso errori grossolani....cmq, due sole valvole, per avere due canali indipendenti...
pooooi, loop effetti bypassabile, master e master solo, poi PI e finale simulclass...
sembrerebbe venir fuori un affarino molto caruccio XD
per la cronaca, il case è poco più grande del gigmaster, un giocattolino di 45 cm, e per assurdo ci starà tutto dentro XD
- Allegati
-
- pre orange.pdf
- (11.45 KiB) Scaricato 246 volte
CHE DIO B'ASSISTA!
- Kagliostro
- Amministratore

- Messaggi: 9958
- Iscritto il: 03/12/2007, 0:16
- Località: Prov. di Treviso
Re: 100W 2ch all-homemade
I tuoi trafso si adattano anche a questo
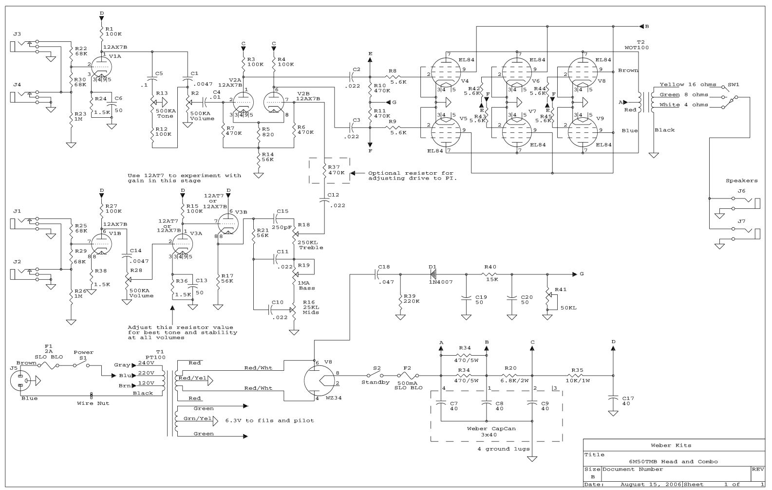
Weber Kit 6A80 - 2 channel, 80 watt, Vibrato and Reverb
https://taweber.powweb.com/store/6a80_schem.jpg
https://taweber.powweb.com/store/6a80_layout.jpg
http://taweber.powweb.com/store/022889sch.jpg
http://taweber.powweb.com/store/022756sch.jpg
o questo
che però è solo un 50W
http://taweber.powweb.com/store/wpt100sch.jpg
http://taweber.powweb.com/store/ot100sch.jpg
Naturalmente a te potrebbe interessare solo il finale di uno dei due e non il pre
K
Weber Kit 6A80 - 2 channel, 80 watt, Vibrato and Reverb
https://taweber.powweb.com/store/6a80_schem.jpg
https://taweber.powweb.com/store/6a80_layout.jpg
http://taweber.powweb.com/store/022889sch.jpg
http://taweber.powweb.com/store/022756sch.jpg
o questo
che però è solo un 50W
http://taweber.powweb.com/store/wpt100sch.jpg
http://taweber.powweb.com/store/ot100sch.jpg
Naturalmente a te potrebbe interessare solo il finale di uno dei due e non il pre
K
-
MapleMarco
- Roger Mayer Jr.

- Messaggi: 2658
- Iscritto il: 02/06/2012, 14:22
- Località: Mirano (VE)
Re: 100W 2ch all-homemade
carino questo!!
di sicuro soppianta l'SLO volendo farlo di sole 6L6....
uhm...ardua scelta ora!
grazie K di tutti i riferimenti cmq, ti do un +1 perchè te lo meriti....mi segui sempre
di sicuro soppianta l'SLO volendo farlo di sole 6L6....
uhm...ardua scelta ora!
grazie K di tutti i riferimenti cmq, ti do un +1 perchè te lo meriti....mi segui sempre
CHE DIO B'ASSISTA!
- Kagliostro
- Amministratore

- Messaggi: 9958
- Iscritto il: 03/12/2007, 0:16
- Località: Prov. di Treviso
Re: 100W 2ch all-homemade
Ho aggiunto un'opzione un po' ............. inusuale
con i tuoi trasfo ci esce anche un 50W non molto comune
vedi l'aggiunta al post precedente (e niente 6L6)
Ciao
K
p.s.: Grazie per l'incoraggiamento/apprezzamento
con i tuoi trasfo ci esce anche un 50W non molto comune
vedi l'aggiunta al post precedente (e niente 6L6)
Ciao
K
p.s.: Grazie per l'incoraggiamento/apprezzamento
-
MapleMarco
- Roger Mayer Jr.

- Messaggi: 2658
- Iscritto il: 02/06/2012, 14:22
- Località: Mirano (VE)
Re: 100W 2ch all-homemade
vista!
il sestetto di el84 era già comparso qui...su un ampli italiano vintage...non ricordo quale...poco tempo fa!!
carina dal punto di vista elettronico...
ma nel case ho poco spazio...mettere tanti tubi, con una configurazione poco versatile in caso di "alternative"...forse per questo progetto non conviene....
certo è che....sei finali...grandi o piccole che siano...fanno una gran bella figura eh?
il sestetto di el84 era già comparso qui...su un ampli italiano vintage...non ricordo quale...poco tempo fa!!
carina dal punto di vista elettronico...
ma nel case ho poco spazio...mettere tanti tubi, con una configurazione poco versatile in caso di "alternative"...forse per questo progetto non conviene....
certo è che....sei finali...grandi o piccole che siano...fanno una gran bella figura eh?
CHE DIO B'ASSISTA!
- Kagliostro
- Amministratore

- Messaggi: 9958
- Iscritto il: 03/12/2007, 0:16
- Località: Prov. di Treviso
Re: 100W 2ch all-homemade
Sì, effettivamente 6 finali fanno figo, almeno per me
Mi ricollegavo (con le 6 finali) al finale Hiwatt da 200W di cui parlavamo sull'atro tread
L'ampli italiano di cui ti ricordi era il Mac 6C che Raf ha avuto per le mani e del quale, con lui, ho fatto lo schema
http://www.diyitalia.eu/forum/download/ ... &mode=view
K
Mi ricollegavo (con le 6 finali) al finale Hiwatt da 200W di cui parlavamo sull'atro tread
L'ampli italiano di cui ti ricordi era il Mac 6C che Raf ha avuto per le mani e del quale, con lui, ho fatto lo schema
http://www.diyitalia.eu/forum/download/ ... &mode=view
K
-
MapleMarco
- Roger Mayer Jr.

- Messaggi: 2658
- Iscritto il: 02/06/2012, 14:22
- Località: Mirano (VE)
Re: 100W 2ch all-homemade
questo finisce dritto nella mia collezione
(piccolo OT...a proposito di sei, e del'altro topic, quello hiwatt.....essendo che sarà un lavoro a lungo termine quello....stavo pensando a una coppia di kt88 assieme a 4 EL34 a similtriodo.....eh eh eh eh....giusto se qui non faccio il simul class...lo faccio la...a 200 W LOL)
(piccolo OT...a proposito di sei, e del'altro topic, quello hiwatt.....essendo che sarà un lavoro a lungo termine quello....stavo pensando a una coppia di kt88 assieme a 4 EL34 a similtriodo.....eh eh eh eh....giusto se qui non faccio il simul class...lo faccio la...a 200 W LOL)
CHE DIO B'ASSISTA!
- Kagliostro
- Amministratore

- Messaggi: 9958
- Iscritto il: 03/12/2007, 0:16
- Località: Prov. di Treviso
Re: 100W 2ch all-homemade
2 x KT88 + 4 x EL34 ........... Perchè NO !
Magari potresti giocare ad inserire e disisnserire le valvole a coppie per limitare la potenza
usando un 3 PPIMV uno per ogni coppia di tubi oppure 2 PPIMV, uno per le KT88 e l'altro per le EL34
Recentemente ho visto che la Engl in alcuni suoi ampli (Engl 320 II)
http://www.diyitalia.eu/forum/download/file.php?id=8410
come standby usa uno switch per scollegare i catodi da massa
ero convinto si potesse fare solo con i cathode bias e non con i fixed bias
ma evidentemente mi sbagliavo (forse centrano anche i diodi messi a protezione che si vedono anche su altri ampli e che qui evitano anche, ripeto, forse, problemi quando si scollegano i catodi)
ora, il vantaggio di diminuire la potenza scollegando il catodo di alcune delle finali
sta nel fatto che restando le valvole nel circuito non serve variare l'impedenza riflessa dal TU spostando lo speaker su di una presa diversa, cosa che sarebbe obbligatoria se le finali venissero tolte dagli zoccoli
K
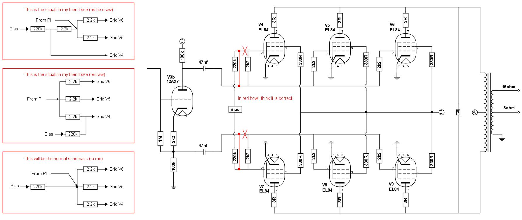
Dimenticavo: Lo schema del Mac 6C rispecchia esattamente l'ampli così com'è
ma (probabilmente per semplificare la PCB) c'è un qualcosa nella parte finale che
non è esattamente come ci si potrebbe aspettare che sia
vedi qui sotto come dovrebbe invece essere il circuito
(e confermo che la correzione sarebbe giusta anche se l'ampli com'è funziona ugualmente)
Magari potresti giocare ad inserire e disisnserire le valvole a coppie per limitare la potenza
usando un 3 PPIMV uno per ogni coppia di tubi oppure 2 PPIMV, uno per le KT88 e l'altro per le EL34
Recentemente ho visto che la Engl in alcuni suoi ampli (Engl 320 II)
http://www.diyitalia.eu/forum/download/file.php?id=8410
come standby usa uno switch per scollegare i catodi da massa
ero convinto si potesse fare solo con i cathode bias e non con i fixed bias
ma evidentemente mi sbagliavo (forse centrano anche i diodi messi a protezione che si vedono anche su altri ampli e che qui evitano anche, ripeto, forse, problemi quando si scollegano i catodi)
ora, il vantaggio di diminuire la potenza scollegando il catodo di alcune delle finali
sta nel fatto che restando le valvole nel circuito non serve variare l'impedenza riflessa dal TU spostando lo speaker su di una presa diversa, cosa che sarebbe obbligatoria se le finali venissero tolte dagli zoccoli
K
Dimenticavo: Lo schema del Mac 6C rispecchia esattamente l'ampli così com'è
ma (probabilmente per semplificare la PCB) c'è un qualcosa nella parte finale che
non è esattamente come ci si potrebbe aspettare che sia
vedi qui sotto come dovrebbe invece essere il circuito
(e confermo che la correzione sarebbe giusta anche se l'ampli com'è funziona ugualmente)
