HV MOSFET Reverb Driver
Re: HV MOSFET Reverb Driver
hai optato per il classico stadio di guadagno, ottimo, facci sapere se funziona!
prevedi di utilizzare il trasformatore?
prima di R8 se non hai uno stadio cathode follower forse dovrai inserire un condensatore di disaccoppiamento (>300V) che impedisca alla componente continua dell'anodica di entrare dritta dritta nel percorso del segnale, come hai già fatto per C2 :)
prevedi di utilizzare il trasformatore?
prima di R8 se non hai uno stadio cathode follower forse dovrai inserire un condensatore di disaccoppiamento (>300V) che impedisca alla componente continua dell'anodica di entrare dritta dritta nel percorso del segnale, come hai già fatto per C2 :)
- Kagliostro
- Amministratore

- Messaggi: 9958
- Iscritto il: 03/12/2007, 0:16
- Località: Prov. di Treviso
Re: HV MOSFET Reverb Driver
Ciao Matrix
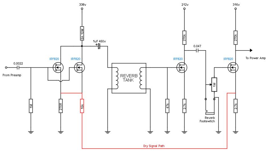
quindi TR1 saebbe un Tank con Z primario di 600ohm ?
---
Felix
ma non c'è C1 a bloccare la DC ?
K
quindi TR1 saebbe un Tank con Z primario di 600ohm ?
---
Felix
ma non c'è C1 a bloccare la DC ?
K
Re: HV MOSFET Reverb Driver
Avete ragione lo schema inganna, il trasformatore era per simulare il primario del tank, chiedo venia
Ora sto cercando di progettare lo stadio di recovery usando le indicazioni dell'Accutronics sui valori di uscita del tank (da 1 a 5 mV di segnale) ma ho un paio di dubbi:
1 - Che valore di segnale in uscita dovrò dare per non avere cali eccessivi di volume?
2 - Il collegamento del riverbero dell'ampli dovrei farlo a monte della PI, ma in parallelo devo inserire una res+cap in modo che il segnale non vada solo al riverbero ma sia una sorta di Wet?
Felix:
L'anodica non serve che venga filtrata perché lo stadio precedente ha già il suo bel cap di disaccoppiamento (o sbaglio???
)
Ora sto cercando di progettare lo stadio di recovery usando le indicazioni dell'Accutronics sui valori di uscita del tank (da 1 a 5 mV di segnale) ma ho un paio di dubbi:
1 - Che valore di segnale in uscita dovrò dare per non avere cali eccessivi di volume?
2 - Il collegamento del riverbero dell'ampli dovrei farlo a monte della PI, ma in parallelo devo inserire una res+cap in modo che il segnale non vada solo al riverbero ma sia una sorta di Wet?
Felix:
L'anodica non serve che venga filtrata perché lo stadio precedente ha già il suo bel cap di disaccoppiamento (o sbaglio???
- Kagliostro
- Amministratore

- Messaggi: 9958
- Iscritto il: 03/12/2007, 0:16
- Località: Prov. di Treviso
Re: HV MOSFET Reverb Driver
Per me filtrare e disacoppiare sono due cose completamente distinte .............L'anodica non serve che venga filtrata perché lo stadio precedente ha già il suo bel cap di disaccoppiamento
K
p.s.: Ho sistemato la scritta da TR1 trasformata in Tank Accutronics
Re: HV MOSFET Reverb Driver
si, Kagliorstro, c'è C1, ma l'avrei messo per evitare di scaricare inutilmente l'anodica sul trimmer, ma probabilmente è rindondante :)
Potresti provare a mettere in parallelo al canale del riverbero semplicemente un condensatore da 47nF seguito da un potenziometro da 250k che faccia da mix ai due canali. (ed eventualmente un buffer sempre a mosfet).
Mentre per regolare il livello del segnale in uscita dal recovery metti un trimmer che successivamente potrai sostituire con un partitore di resistenze fisse
Potresti provare a mettere in parallelo al canale del riverbero semplicemente un condensatore da 47nF seguito da un potenziometro da 250k che faccia da mix ai due canali. (ed eventualmente un buffer sempre a mosfet).
Mentre per regolare il livello del segnale in uscita dal recovery metti un trimmer che successivamente potrai sostituire con un partitore di resistenze fisse
- Kagliostro
- Amministratore

- Messaggi: 9958
- Iscritto il: 03/12/2007, 0:16
- Località: Prov. di Treviso
Re: HV MOSFET Reverb Driver
In effetti è meglio prima del trimmer ci sia un cap
K
K
- Kagliostro
- Amministratore

- Messaggi: 9958
- Iscritto il: 03/12/2007, 0:16
- Località: Prov. di Treviso
Re: HV MOSFET Reverb Driver
Felix
Sto continuando a cercare in giro se trovo qualcosa, ma per adesso niente
o meglio uno schema a fet (ma bassa tensione)
http://surfybear.weebly.com/new-pcb-and-kit.html
http://surfybear.weebly.com/fet-reverb---project.html
http://surfybear.weebly.com/uploads/1/3 ... reverb.pdf
e questo da cui forse (usando triodi invece di pentodi) qualcuno che ne capisce di SS potrebbe tirar fuori qualcosa seguendo le indicazioni di Mosfet Follies
http://www.geofex.com/Article_Folders/m ... tfolly.htm

Ciao
K
Sto continuando a cercare in giro se trovo qualcosa, ma per adesso niente
o meglio uno schema a fet (ma bassa tensione)
http://surfybear.weebly.com/new-pcb-and-kit.html
http://surfybear.weebly.com/fet-reverb---project.html
http://surfybear.weebly.com/uploads/1/3 ... reverb.pdf
e questo da cui forse (usando triodi invece di pentodi) qualcuno che ne capisce di SS potrebbe tirar fuori qualcosa seguendo le indicazioni di Mosfet Follies
http://www.geofex.com/Article_Folders/m ... tfolly.htm
Ciao
K
- Kagliostro
- Amministratore

- Messaggi: 9958
- Iscritto il: 03/12/2007, 0:16
- Località: Prov. di Treviso
Re: HV MOSFET Reverb Driver
Sarebbe così bello se fosse così semplice
---
Tornando a noi
Matrix_G hai poi fatto qualche prova pratica ?
Ciao
K
---
Tornando a noi
Matrix_G hai poi fatto qualche prova pratica ?
Ciao
K

