TA reciclato per 470 V di anodica
Re: TA reciclato per 470 V di anodica
No K., non si parlava assolutamente della possibilità di un'alimentazione 400 V trifase !
Questo soggetto è si un appassionato di hifi ( con tanta roba ESOTERICA in casa sua pagata MILIONI di euro !!!! balle su balle ! ), ma è anche il tipo di personaggio che mentre si parla e si discute non può fare a meno di dimostrare la sua esperienza di tecnico/audiofilo. Anche a costo di sparare certe c.....e.
Siccome io non sono esperto come voi, lì per lì non ho saputo controbattere per il timore di dire stupidaggini. Ma mi sembrava strano per quel poco che so di trasformatori ! Ma la cosa assurda è: ma non ti viene il dubbio che qualcuno possa scoprire o capire che stai dicendo m.......e ???? Che figura ci fai ???
Il bello che la figura dello stupido ce l'ho fatta io che mi sono stato zitto al sentire l'affermazione: "Non attaccare la 220 su 0 - 230! Attaccala agli 0-400. Il trasformatore SFORZA meno." Vabbè!
No comment!
Cmq grazie del chiarimento ad entrambi.
---
Farmi degli adattatori io ne sarei anche capace, ma il problema rimane sempre il tempo a disposizione. Con le costruzioni meccaniche me la cavo abbastanza. Ci penserò.
---
Quì non credo di seguirti molto bene: che intendi con una presa intermedia?
...Facciamo i sofistici: hai ragione. non si indica.
---
Sui vantaggi e/o svantaggi dell'usare l'alimentazione in serie o in parallelo sui filamenti, ammetto che mi devo ancora documentare.
Quando alludi a 2 rami distinti intendi una cosa tipo questa:
Questo soggetto è si un appassionato di hifi ( con tanta roba ESOTERICA in casa sua pagata MILIONI di euro !!!! balle su balle ! ), ma è anche il tipo di personaggio che mentre si parla e si discute non può fare a meno di dimostrare la sua esperienza di tecnico/audiofilo. Anche a costo di sparare certe c.....e.
Siccome io non sono esperto come voi, lì per lì non ho saputo controbattere per il timore di dire stupidaggini. Ma mi sembrava strano per quel poco che so di trasformatori ! Ma la cosa assurda è: ma non ti viene il dubbio che qualcuno possa scoprire o capire che stai dicendo m.......e ???? Che figura ci fai ???
Il bello che la figura dello stupido ce l'ho fatta io che mi sono stato zitto al sentire l'affermazione: "Non attaccare la 220 su 0 - 230! Attaccala agli 0-400. Il trasformatore SFORZA meno." Vabbè!
No comment!
Cmq grazie del chiarimento ad entrambi.
---
Farmi degli adattatori io ne sarei anche capace, ma il problema rimane sempre il tempo a disposizione. Con le costruzioni meccaniche me la cavo abbastanza. Ci penserò.
---
Quì non credo di seguirti molto bene: che intendi con una presa intermedia?
...Facciamo i sofistici: hai ragione. non si indica.
---
Sui vantaggi e/o svantaggi dell'usare l'alimentazione in serie o in parallelo sui filamenti, ammetto che mi devo ancora documentare.
Quando alludi a 2 rami distinti intendi una cosa tipo questa:
- Kagliostro
- Amministratore

- Messaggi: 9956
- Iscritto il: 03/12/2007, 0:16
- Località: Prov. di Treviso
Re: TA reciclato per 470 V di anodica
Ok ho capito il tipo di esperto HiFi, come dici, lasciamo perdere ......
---
La soluzione più semplice sarebbe quella di cablare sia gli zoccoli octal standard che quelli speciali per le GU50 ed usare solo gli zoccoli che interessa
---
In tutti e due gli schemi di PS che hai messo nell'ultimo post c'è un ramo in parallelo
ma nessuno dei due ha l'architettura che secondo me serve a te, tu vuoi mantenere
i pre ad un livello di tensione più alto delle finali
Piuttosto, nella prima foto che hai postato vedo un filo collegato ai 400v del primario e
sullo schema di PS che hai postato per primo non mi trovo con gli avvolgimenti e
facendo i conti neanche con i 338v AC / 471v DC
Quanto misuri di rete a casa tua ?
---
Ora il tuo TA ha queste caratteristiche
Primario
0-230v-400v
Secondari
0-12v 50VA = 4.166A
0-18v-24v 2.8A
0-55v-75v 2.0A
0-95v 70VA = 736mA
0-115v 80VA = 695mA
ne consegue che se si dispongono in serie gli avvolgimenti la massima corrente prelevabile sarà di 695mA AC, che è una corrente di tutto rispetto per un'anodica anche tenendo presente che si tratta di 695mA AC che poi in continua scendono a circa 485mA e forse meno
Ma prima di andare avanti con il discorso PS vorrei sapere se hai valutato con calma il fatto che un PSE da 36W comporta un trasformatore di uscita piuttosto grosso, molto più di un PP o PPP
Le KT88 in PSE di due non so che Z usino per il primario del TU
la GU50 in SE necessita di un TU con Z primario di 2kohm che possiamo pensare di portare a 1Kohm nel caso di un PSE di due valvole
Fai le tue valutazioni e facci sapere su cosa ti vorresti orientare
K
---
La soluzione più semplice sarebbe quella di cablare sia gli zoccoli octal standard che quelli speciali per le GU50 ed usare solo gli zoccoli che interessa
---
In tutti e due gli schemi di PS che hai messo nell'ultimo post c'è un ramo in parallelo
ma nessuno dei due ha l'architettura che secondo me serve a te, tu vuoi mantenere
i pre ad un livello di tensione più alto delle finali
Piuttosto, nella prima foto che hai postato vedo un filo collegato ai 400v del primario e
sullo schema di PS che hai postato per primo non mi trovo con gli avvolgimenti e
facendo i conti neanche con i 338v AC / 471v DC
Quanto misuri di rete a casa tua ?
---
Ora il tuo TA ha queste caratteristiche
Primario
0-230v-400v
Secondari
0-12v 50VA = 4.166A
0-18v-24v 2.8A
0-55v-75v 2.0A
0-95v 70VA = 736mA
0-115v 80VA = 695mA
ne consegue che se si dispongono in serie gli avvolgimenti la massima corrente prelevabile sarà di 695mA AC, che è una corrente di tutto rispetto per un'anodica anche tenendo presente che si tratta di 695mA AC che poi in continua scendono a circa 485mA e forse meno
Ma prima di andare avanti con il discorso PS vorrei sapere se hai valutato con calma il fatto che un PSE da 36W comporta un trasformatore di uscita piuttosto grosso, molto più di un PP o PPP
Le KT88 in PSE di due non so che Z usino per il primario del TU
la GU50 in SE necessita di un TU con Z primario di 2kohm che possiamo pensare di portare a 1Kohm nel caso di un PSE di due valvole
Fai le tue valutazioni e facci sapere su cosa ti vorresti orientare
K
p.s.: Ho editato il precedente messaggio con i dati delle EL152, adesso sono in italiano invece che in tedesco
Re: TA reciclato per 470 V di anodica
Ti assicuro che è stato collegato al morsetto 230V. Potrei postare un ingrandimento dell'area di quella foto in alta risoluzione, se è necessario, ma ti assicuro che è così.
Si, è esatto. Voglio mantenere l'anodica dedicata ai pre più alta possibile per sentire effettivamente un riscontro ( calcolerò le res. anodiche per far lavorare i vari stadi di pre con tensioni anodiche + basse ) tonale e timbrico rispetto alla bassa tensione. vorrei provare a fare un test in un range che va da un max di 400V ad un minimo di 250 V. L'idea è questa.
Per quanto riguarda le tensioni: nemmeno io mi ci ritrovo! Facendo un rapido calcolo avrei dovuto avere circa 309 VAC con la somma dei secondari e di conseguenza (309 - 1.4 ) * 1.41 = 433.7 Vcc. Ma andando a testare i due morsetti dove partono i due fili verso il ponte diodi ho 338 Vac:
Si, è esatto. Voglio mantenere l'anodica dedicata ai pre più alta possibile per sentire effettivamente un riscontro ( calcolerò le res. anodiche per far lavorare i vari stadi di pre con tensioni anodiche + basse ) tonale e timbrico rispetto alla bassa tensione. vorrei provare a fare un test in un range che va da un max di 400V ad un minimo di 250 V. L'idea è questa.
Per quanto riguarda le tensioni: nemmeno io mi ci ritrovo! Facendo un rapido calcolo avrei dovuto avere circa 309 VAC con la somma dei secondari e di conseguenza (309 - 1.4 ) * 1.41 = 433.7 Vcc. Ma andando a testare i due morsetti dove partono i due fili verso il ponte diodi ho 338 Vac:
- Kagliostro
- Amministratore

- Messaggi: 9956
- Iscritto il: 03/12/2007, 0:16
- Località: Prov. di Treviso
Re: TA reciclato per 470 V di anodica
Vabbeh, sarà un effetto ottico, niente di importante comunque
Pensandoci è da tener presente che stai misurando una tensione a vuoto e che la stessa scenderebbe ai valori di targa solo se sotto ad un carico di entità simile a quella riportata nelle scritte
ne consegue che tu avrai un po' più di tensione rispetto quella indicata sul trasformatore
---
Torniamo a quello che ci interessa
Quanto hai di tensione di rete ?
Per la questione pre OK, ma hai pensato a cosa vorresti fare con le finali ?
Chiarito questo vediamo di proseguire con il PS
Ciao
K
Pensandoci è da tener presente che stai misurando una tensione a vuoto e che la stessa scenderebbe ai valori di targa solo se sotto ad un carico di entità simile a quella riportata nelle scritte
ne consegue che tu avrai un po' più di tensione rispetto quella indicata sul trasformatore
---
Torniamo a quello che ci interessa
Quanto hai di tensione di rete ?
Per la questione pre OK, ma hai pensato a cosa vorresti fare con le finali ?
Chiarito questo vediamo di proseguire con il PS
Ciao
K
Re: TA reciclato per 470 V di anodica
...riguardo alla massima corrente prelevabile, io ingenuamente avevo fatto questo calcolo:
430 VA - 50 VA ( secondario a 12 v ) = 380 VA / 471 V ( tensione raddrizzata per anodica ) = 806 mA circa.
Ammetto l'errore di non aver sottratto i 50 VA del secondario a 12 volt nel precedente calcolo, ma sarei curioso di sapere dove sbaglio adesso.
Ovviamente, bastano e sono di tutto rispetto anche 485 mA per l'anodica. Mi faresti capire dove sbaglio ?
---
Il TU ( fa niente se è grosso. CE LO METTERO' LO STESSO !
lo chassis lo faro io tenendo conto di tutte le misure ) che avevo considerato di farmi fare, era stato pensato per lavorare con una coppia di KT88 in PSE, quindi:
Con due KT88 Sveltana
una potenza Max ( Power Output in classe A) di 19 W x 2 = 38 Watt
una impedenza Max( Load Resistence in classe A ) di 3000 : 2 = 1500 ohm
una corrente Max ( Anode current in classe A ) di 105 mA x 2 = 210 mA
45 W con 1500 Ohm e 250 mA da me richiesto al buon Savino era dovuto al sovradimensionare di almeno un 20% il TU in questione come suggerito da voi in altri post e con altri utenti.
Naturalmente con queste due coppie di valvole dovrò sicuramente considerare 1 Kohm di impedenza primaria.
Spero di non andare troppo fuori tread, dicendoti che vorrei orientarmi su una testata con questi tre famosi pre ( fender twin / pulito - jcm 800 / crunch - Framus cobra o Soldano Slo / lead ) con una botta di S.E. a 36 watt: più che sufficienti secondo me! Ho sentito un 100 Watt in PP confrontato ad un PSE da una quarantina di watt. Risultato da non credere!
Le vostre opinioni o consigli in merito a queste scelte costruttive, sono più che ben accette!
----
...K., io e te ci rispondiamo sempre nello stesso momento ??? Ho dovuto riscrivere tutto da capo e loggarmi di nuovo!
Cmq:
La tensione di rete testata è di 227 VAC con il mio multimetro. A volte scende a 218.
Perdonami ma proprio non riesco a capire a quale architettura di alimentazione ti riferisci per il mio caso.
430 VA - 50 VA ( secondario a 12 v ) = 380 VA / 471 V ( tensione raddrizzata per anodica ) = 806 mA circa.
Ammetto l'errore di non aver sottratto i 50 VA del secondario a 12 volt nel precedente calcolo, ma sarei curioso di sapere dove sbaglio adesso.
Ovviamente, bastano e sono di tutto rispetto anche 485 mA per l'anodica. Mi faresti capire dove sbaglio ?
---
Il TU ( fa niente se è grosso. CE LO METTERO' LO STESSO !
Con due KT88 Sveltana
una potenza Max ( Power Output in classe A) di 19 W x 2 = 38 Watt
una impedenza Max( Load Resistence in classe A ) di 3000 : 2 = 1500 ohm
una corrente Max ( Anode current in classe A ) di 105 mA x 2 = 210 mA
45 W con 1500 Ohm e 250 mA da me richiesto al buon Savino era dovuto al sovradimensionare di almeno un 20% il TU in questione come suggerito da voi in altri post e con altri utenti.
Naturalmente con queste due coppie di valvole dovrò sicuramente considerare 1 Kohm di impedenza primaria.
Spero di non andare troppo fuori tread, dicendoti che vorrei orientarmi su una testata con questi tre famosi pre ( fender twin / pulito - jcm 800 / crunch - Framus cobra o Soldano Slo / lead ) con una botta di S.E. a 36 watt: più che sufficienti secondo me! Ho sentito un 100 Watt in PP confrontato ad un PSE da una quarantina di watt. Risultato da non credere!
Le vostre opinioni o consigli in merito a queste scelte costruttive, sono più che ben accette!
----
...K., io e te ci rispondiamo sempre nello stesso momento ??? Ho dovuto riscrivere tutto da capo e loggarmi di nuovo!
Cmq:
La tensione di rete testata è di 227 VAC con il mio multimetro. A volte scende a 218.
Perdonami ma proprio non riesco a capire a quale architettura di alimentazione ti riferisci per il mio caso.
- Kagliostro
- Amministratore

- Messaggi: 9956
- Iscritto il: 03/12/2007, 0:16
- Località: Prov. di Treviso
Re: TA reciclato per 470 V di anodica
Riguardo la corrente massima prelevabile che io ho indicato in massimo 695mA AC
la cosa si spiega in modo semplicissimo, 695mA AC è la corrente massima erogabile
dall'avvolgimento a 115v che è da 80VA, se metti in serie i vari avvolgimenti la
corrente massima che puoi prelevare è sempre quella dell'avvolgimento che ne può
erogare di meno, pensa ad una catena, è sempre l'anello più debole quello che
determina quanto peso si può sollevare con quella catena
passando in DC la tensione aumenta e si può disporre di meno corrente (i VA sono sempre gli stessi) ed ecco che i 695mA AC diventano i 485mA DC (approssimativi ovviamente)
2 x GU50 in PSE = 130mA x 2 = 260mA
cui vanno aggiunti quelli consumati dal pre (che in ogni caso non saranno poi moltissimi)
---
Adesso disegno uno schemino di massima per quello che intendo riguardo il PS e poi lo posto
K
la cosa si spiega in modo semplicissimo, 695mA AC è la corrente massima erogabile
dall'avvolgimento a 115v che è da 80VA, se metti in serie i vari avvolgimenti la
corrente massima che puoi prelevare è sempre quella dell'avvolgimento che ne può
erogare di meno, pensa ad una catena, è sempre l'anello più debole quello che
determina quanto peso si può sollevare con quella catena
passando in DC la tensione aumenta e si può disporre di meno corrente (i VA sono sempre gli stessi) ed ecco che i 695mA AC diventano i 485mA DC (approssimativi ovviamente)
2 x GU50 in PSE = 130mA x 2 = 260mA
cui vanno aggiunti quelli consumati dal pre (che in ogni caso non saranno poi moltissimi)
---
Adesso disegno uno schemino di massima per quello che intendo riguardo il PS e poi lo posto
K
EDIT: Ho riunito i tuoi due post precedenti ed inserisco qui lo schema
L'avvolgimento da 20v non è altro che la porzione tra 55v e 75v di quello 0-55v-75v
ci ho pensato un po' e penso che possa andare anche così (PROVA)
per le GU50 ti servirebbero 300v anodica - 250v griglia
con questa configurazione ottieni (circa, sarà un po' di più, specie a vuoto)
238V per le griglie
299v per le placche
432v per i pre
Re: TA reciclato per 470 V di anodica
...K. , purtroppo lo schema era impreciso e quindi presumo di averti fatto sbagliare. Se osservi bene la foto frontale del TA noterai che c'erano un paio di errori sui secondari riportati dal mio schema.
Mi è chiaro ora il principio con cui mi hai consigliato di attuare questa soluzione, ma non mi è chiaro come fai dal secondario 0-55-75 a prelevare i 55V che vanno a sommarsi al secondario 0 -115.
Per i 20V sommati al sec. 0-18-24 è chiaro:
morsetto 1 = 0 (sec. 0-18-24), esci dall'avvolgimento dei 24 ed entri in quello dei 55. Il morsetto di uscita sarebbe quello dei 75V ( sec. 0-55-75).
Posto lo schema corretto:
Mi è chiaro ora il principio con cui mi hai consigliato di attuare questa soluzione, ma non mi è chiaro come fai dal secondario 0-55-75 a prelevare i 55V che vanno a sommarsi al secondario 0 -115.
Per i 20V sommati al sec. 0-18-24 è chiaro:
morsetto 1 = 0 (sec. 0-18-24), esci dall'avvolgimento dei 24 ed entri in quello dei 55. Il morsetto di uscita sarebbe quello dei 75V ( sec. 0-55-75).
Posto lo schema corretto:
Re: TA reciclato per 470 V di anodica
Così potrebbe andare lo stesso?
- Kagliostro
- Amministratore

- Messaggi: 9956
- Iscritto il: 03/12/2007, 0:16
- Località: Prov. di Treviso
Re: TA reciclato per 470 V di anodica
In effetti il tuo schema mi aveva all'inizio un po' confuso
ma lo schema che ho postato era proprio come l'ho pensato
ho chiesto il parere a degli amici e per adesso le risposte sono discordanti
ho ridisegnato lo stesso schema in modo più comprensibile ed aspetto
di sentire i pareri che mi danno, lo schema ridisegnato è questo
(elettricamente è identico al precedente)

In ogni caso mi sono venute un paio di idee che se questa versione non dovesse andare
probabilmente possono risolvere, aspettiamo un po' i pareri dei miei amici americani
K
ma lo schema che ho postato era proprio come l'ho pensato
ho chiesto il parere a degli amici e per adesso le risposte sono discordanti
ho ridisegnato lo stesso schema in modo più comprensibile ed aspetto
di sentire i pareri che mi danno, lo schema ridisegnato è questo
(elettricamente è identico al precedente)

In ogni caso mi sono venute un paio di idee che se questa versione non dovesse andare
probabilmente possono risolvere, aspettiamo un po' i pareri dei miei amici americani
K
Re: TA reciclato per 470 V di anodica
Adesso é molto chiaro.
Non sapevo che si potesse ricavare un discorso del genere cablando così i secondari
Aspetteró con ansia il parere dei tuoi Friends.
Della seconda soluzione cosa mi dici? Potrebbe essere un'alternativa più semplice? Te lo chiedo a scopo didattico, dato che mi fa molto più gola la tua di soluzione.
Intanto grazie K.!
Non sapevo che si potesse ricavare un discorso del genere cablando così i secondari
Aspetteró con ansia il parere dei tuoi Friends.
Della seconda soluzione cosa mi dici? Potrebbe essere un'alternativa più semplice? Te lo chiedo a scopo didattico, dato che mi fa molto più gola la tua di soluzione.
Intanto grazie K.!
- Kagliostro
- Amministratore

- Messaggi: 9956
- Iscritto il: 03/12/2007, 0:16
- Località: Prov. di Treviso
Re: TA reciclato per 470 V di anodica
Sì, il tuo collegamento dovrebbe essere OK
e ricavare i 250v per le griglie, partendo dai 300v delle placche, usando resistenze, dovrebbe essere fattibile senza grossi problemi visto che G2 assorbe pochi mA
K
e ricavare i 250v per le griglie, partendo dai 300v delle placche, usando resistenze, dovrebbe essere fattibile senza grossi problemi visto che G2 assorbe pochi mA
K
- Kagliostro
- Amministratore

- Messaggi: 9956
- Iscritto il: 03/12/2007, 0:16
- Località: Prov. di Treviso
Re: TA reciclato per 470 V di anodica
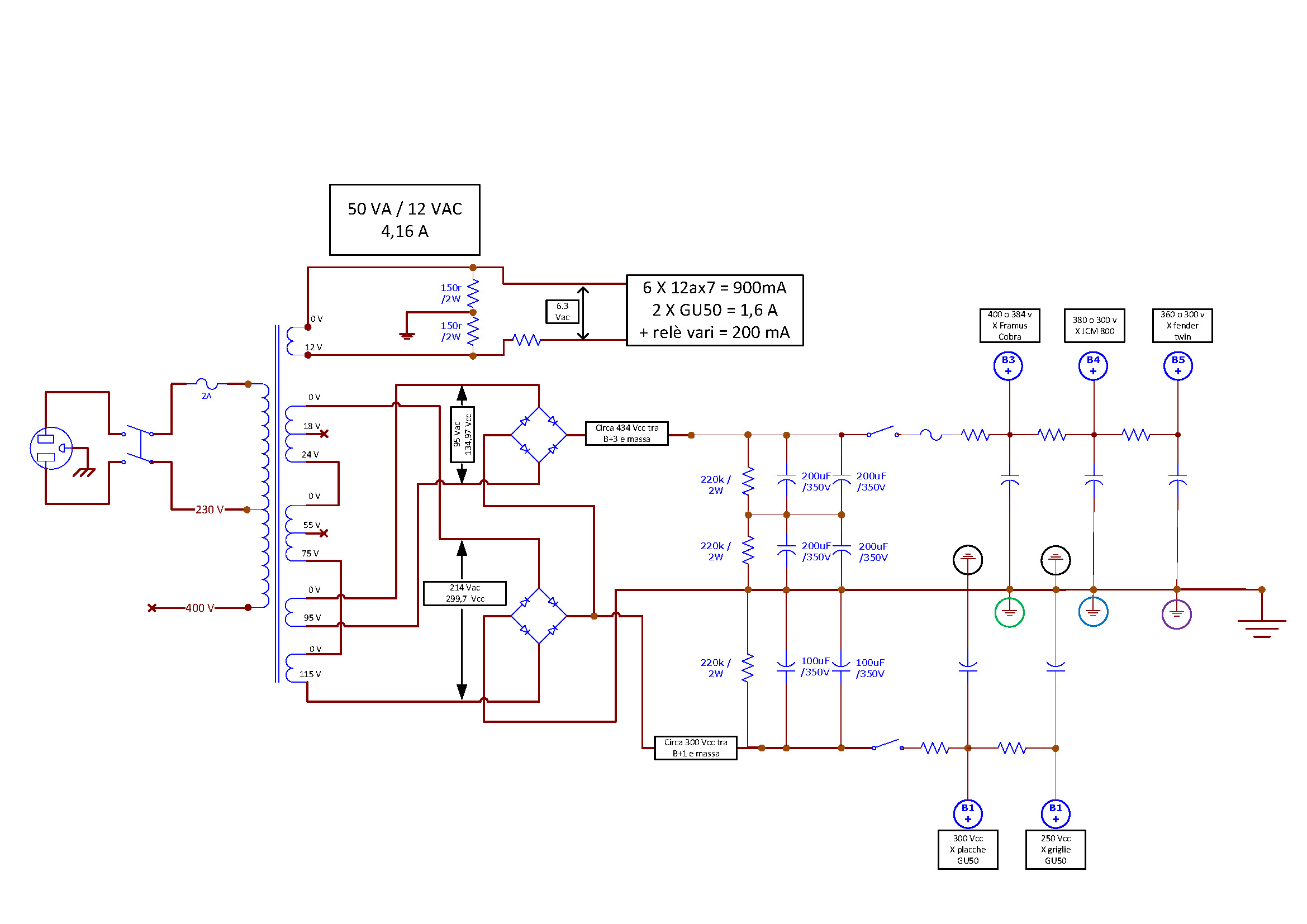
Allora, pare che effettivamente l'uso in quel modo non vada
e mi stanno dando delle indicazioni per usare voltaggi diversi e impedenza del TU diversa
con eventualmente questo schema di PS

Nel frattempo ho messo giù una delle idee che mi erano venute ed aspetto di sentire
i pareri su questo

K
e mi stanno dando delle indicazioni per usare voltaggi diversi e impedenza del TU diversa
con eventualmente questo schema di PS
Nel frattempo ho messo giù una delle idee che mi erano venute ed aspetto di sentire
i pareri su questo

K
Re: TA reciclato per 470 V di anodica
...se vuoi il mio modesto parere, dico che stai facendo un lavorone!
E ti ringrazio.
Purtroppo ho bisogno di chiederti anche i perchè e il come avviene tutto ciò, perchè francamente non ci arrivo. Mi spiego meglio:
i 2 condensatori in serie messi in quel ponte con 2 diodi a cosa servono?
Perchè non sommare anche l'ultima parte del secondario 0-55-75 così da poter avere 190 Vac anzichè 170 Vac ? Deduco che il ramo in questione sia dedicato alle griglie che vanno a 250 Vdc, quindi se noi avessimo ( 190 -1,4 ) * 1.41 = 266 Vdc anzichè 238 , tramite un'appropriata resistenza di caduta avremmo 250 precisi. Non sarebbe meglio?
Francamente mi sfugge il motivo di non dargli anche quei 20 V di quel secondario.
E ti ringrazio.
Purtroppo ho bisogno di chiederti anche i perchè e il come avviene tutto ciò, perchè francamente non ci arrivo. Mi spiego meglio:
i 2 condensatori in serie messi in quel ponte con 2 diodi a cosa servono?
Perchè non sommare anche l'ultima parte del secondario 0-55-75 così da poter avere 190 Vac anzichè 170 Vac ? Deduco che il ramo in questione sia dedicato alle griglie che vanno a 250 Vdc, quindi se noi avessimo ( 190 -1,4 ) * 1.41 = 266 Vdc anzichè 238 , tramite un'appropriata resistenza di caduta avremmo 250 precisi. Non sarebbe meglio?
Francamente mi sfugge il motivo di non dargli anche quei 20 V di quel secondario.
- Kagliostro
- Amministratore

- Messaggi: 9956
- Iscritto il: 03/12/2007, 0:16
- Località: Prov. di Treviso
Re: TA reciclato per 470 V di anodica
Quello è un "ponte" duplicatore di tensione, moltiplichi per 2.4 (2.8) invece che per 1.4
http://www.microst.it/tutorial/diodi_rett_6.html
---
Puoi anche includere l'ultima parte e portarti a 266v (teorici)
in pratica, secondo me, dovresti avere una tensione un po' più alta del nominale
sia perchè stai misurando a vuoto, sia per il basso assorbimento del circuito
in confronto alla disponibilità di corrente del TA
Così configurato hai l'anodica molto vicina alle indicazioni del datasheet
volendo, potresti anche tenerlo come un "boost", mettendoci un deviatore e sommando
l'ultimo tratto di quell'avvolgimento o escludendolo, sono solo 20v x 1.4 = 28v in più
se facendo delle prove ti accorgi della differenza azionando il deviatore e ti piace, potresti mettere il deviatore in via definitiva
Le GU50 in teoria non amano la tensione di G2 maggiore di 250v, in pratica, se vuoi, puoi ridurre con una resistenza o lasciar stare, c'è chi le griglie delle GU50 le fa andare a 300v senza problemi quindi ~270v non dovrebbero dare problemi
Le vere tensioni le vedrai solo a circuito montato
---
Comunque, effettivamente, anche usando tutto l'avvolgimento dei 75v ed un semplice ponte sull'avvolgimento da 24v si ottengono circa 266v e 299v ed usando una res per abbassare la tensione di griglia tutto si riequilibra

K
http://www.microst.it/tutorial/diodi_rett_6.html
---
Puoi anche includere l'ultima parte e portarti a 266v (teorici)
in pratica, secondo me, dovresti avere una tensione un po' più alta del nominale
sia perchè stai misurando a vuoto, sia per il basso assorbimento del circuito
in confronto alla disponibilità di corrente del TA
Così configurato hai l'anodica molto vicina alle indicazioni del datasheet
volendo, potresti anche tenerlo come un "boost", mettendoci un deviatore e sommando
l'ultimo tratto di quell'avvolgimento o escludendolo, sono solo 20v x 1.4 = 28v in più
se facendo delle prove ti accorgi della differenza azionando il deviatore e ti piace, potresti mettere il deviatore in via definitiva
Le GU50 in teoria non amano la tensione di G2 maggiore di 250v, in pratica, se vuoi, puoi ridurre con una resistenza o lasciar stare, c'è chi le griglie delle GU50 le fa andare a 300v senza problemi quindi ~270v non dovrebbero dare problemi
Le vere tensioni le vedrai solo a circuito montato
---
Comunque, effettivamente, anche usando tutto l'avvolgimento dei 75v ed un semplice ponte sull'avvolgimento da 24v si ottengono circa 266v e 299v ed usando una res per abbassare la tensione di griglia tutto si riequilibra

K
- Kagliostro
- Amministratore

- Messaggi: 9956
- Iscritto il: 03/12/2007, 0:16
- Località: Prov. di Treviso
Re: TA reciclato per 470 V di anodica
Ho avuto conferma che potrebbe funzionare sia con il duplicatore che nell'altro modo
adesso sta a te decidere se andare avanti con le GU50 o con altre valvole
tieni presente che bisogna ricavarsi da qualche parte la tensione necessaria per il
bias (si potrebbe fare come in alcuni Marshall)
Ciao
K
adesso sta a te decidere se andare avanti con le GU50 o con altre valvole
tieni presente che bisogna ricavarsi da qualche parte la tensione necessaria per il
bias (si potrebbe fare come in alcuni Marshall)
Ciao
K


