Switch all'input. Approfondiamo la questione ?
Re: Switch all'input. Approfondiamo la questione ?
Esattamente come dici, Piadina! Hai centrato lo scopo. È proprio per questo motivo che rinuncio al triodo in comune con gli stadi iniziali.
Mi spiego meglio: il clean deve avere il primo stadio con resistenze di catodo in un certo modo e cap di disaccoppiamento in un certo modo e il lead totalmente diverso. Ovviamente anche le resistenze anodiche e le tensioni dei primi triodi, devono essere differenti. Per cui, lo scopo è proprio avere due canali "completamente" indipendenti.
Ho valutato anche la possibilità di mettere a massa con opportuno condensatore di disaccoppiamento verso massa ( con opportuna resistenza ), ma se si switcha in ingresso sia il segnale che la massa ( esempio mesaboogie heartbreaker ) , non dovremmo stare tranquilli ?
In pratica il canale scelto ha il segnale del jack di input sulla griglia mentre l'altro ha la massa sull'input. Il tutto avviene all'inverso dell'altro. Ritengo che mamma Mesa boogie sappia il fatto suo, anche se è l'unico schema che mi è capitato di vedere con uno switch all'input.
È perecchio interessante la discussione che si sta creando! La considero molto istruttiva.
Mi spiego meglio: il clean deve avere il primo stadio con resistenze di catodo in un certo modo e cap di disaccoppiamento in un certo modo e il lead totalmente diverso. Ovviamente anche le resistenze anodiche e le tensioni dei primi triodi, devono essere differenti. Per cui, lo scopo è proprio avere due canali "completamente" indipendenti.
Ho valutato anche la possibilità di mettere a massa con opportuno condensatore di disaccoppiamento verso massa ( con opportuna resistenza ), ma se si switcha in ingresso sia il segnale che la massa ( esempio mesaboogie heartbreaker ) , non dovremmo stare tranquilli ?
In pratica il canale scelto ha il segnale del jack di input sulla griglia mentre l'altro ha la massa sull'input. Il tutto avviene all'inverso dell'altro. Ritengo che mamma Mesa boogie sappia il fatto suo, anche se è l'unico schema che mi è capitato di vedere con uno switch all'input.
È perecchio interessante la discussione che si sta creando! La considero molto istruttiva.
Re: Switch all'input. Approfondiamo la questione ?
Guardati questo schema qui, si usano optoisolatori nn ha importanza.
Guarda bene quale opto conduce e nn conduce quando e in funzione il pulito e quando funziona il distorto.
In particolare osserva bene in quale posizione del circuito va a massa la griglia del distorto, non in un punto a caso ma proprio li.
NN fare caso che ce il triodo in comune, ma solo come vengono tagliati fuori\collegati i vari rami.
Guarda bene quale opto conduce e nn conduce quando e in funzione il pulito e quando funziona il distorto.
In particolare osserva bene in quale posizione del circuito va a massa la griglia del distorto, non in un punto a caso ma proprio li.
NN fare caso che ce il triodo in comune, ma solo come vengono tagliati fuori\collegati i vari rami.
- Allegati
-
- SLOCLONE-OFFICIAL-SCHEM18.pdf
- schema
- (736.44 KiB) Scaricato 158 volte
Re: Switch all'input. Approfondiamo la questione ?
Si, lo conosco abbastanza bene quello schema. Lo stadio V2B viene completamente isolato quando si va in clean e contemporaneamente lo stadio V2A viene "bloccato".
Ldr1 è volutamente messo in quel punto perchè anche se il segnale va in due strade contemporaneamente, lì blocca l'uscita del secondo stadio. Allo stesso tempo ldr5 si attiva permettendo l'uscita del segnale clean.
Lo stesso principio viene adottato sull'OD3 quando si cambia tra crunch e lead. Lì vengono utilizzati dei relè.
In sostanza mi stai consigliando che di adottare lo stesso metodo su due canali indipendenti (quindi senza primo stadio in comune), cosa che sullo schema postato non c'è. Ma anche se si adotta questi metodo, che fra l'altro ho seguito e adottato alla lettera su un ampli , il dubbio che il segnale possa in qualche modo venire leggermente deteriorato se va in parallelo ai due stadi c'è sempre. O sbaglio?
Ldr1 è volutamente messo in quel punto perchè anche se il segnale va in due strade contemporaneamente, lì blocca l'uscita del secondo stadio. Allo stesso tempo ldr5 si attiva permettendo l'uscita del segnale clean.
Lo stesso principio viene adottato sull'OD3 quando si cambia tra crunch e lead. Lì vengono utilizzati dei relè.
In sostanza mi stai consigliando che di adottare lo stesso metodo su due canali indipendenti (quindi senza primo stadio in comune), cosa che sullo schema postato non c'è. Ma anche se si adotta questi metodo, che fra l'altro ho seguito e adottato alla lettera su un ampli , il dubbio che il segnale possa in qualche modo venire leggermente deteriorato se va in parallelo ai due stadi c'è sempre. O sbaglio?
Re: Switch all'input. Approfondiamo la questione ?
Se fai cosi almeno per quanto riguarda la parte switch sei apposto (e già nn e poco), e il sistema più corretto.
Per il segnale, lascialo in comune. Quando avrai lo schema che vorrai usare sotto mano (che presumo siano coppie di altri ampli
) si può pensare (magari ti do una mano) di ritoccare leggermente il guadagno (usando tutte le formule\grafici del caso) del primo ramo in modo da portarlo al livello del originale.
Per il segnale, lascialo in comune. Quando avrai lo schema che vorrai usare sotto mano (che presumo siano coppie di altri ampli
) si può pensare (magari ti do una mano) di ritoccare leggermente il guadagno (usando tutte le formule\grafici del caso) del primo ramo in modo da portarlo al livello del originale.
Re: Switch all'input. Approfondiamo la questione ?
A questo punto non resta che sperimentare materialmente la cosa. Proverò a mettere lo switch all'ingresso e poi levarlo mandando il segnale in parallelo. Se la differenza è davvero così "impalpabile" lascerò i primi stadi in parallelo mettendo a massa dopo i secondi stadi. Sono anche curioso di sentire se effettivamente possono esserci pop con lo switch all'ingresso.
Grazie dei consigli e del possibile aiuto. Sarà un esperimento interessante questo.
Sul fatto di correggere/amplificare di più la possibile perdita di segnale, permettimi di dissentire. Certamente si può fare, ma non credo sia la stessa cosa di quando hai un segnale bello forte ed integro all'ingresso del primo stadio. Questa è una mia opinione, sia chiaro.
Tutto sta a vedere se effettivamente c'è questa perdita. Ci si deve provare a sentire la differenza fra entrambi i metodi.
Ieri notte pensavo anche che ci sarà un motivo se i ragazzi che hanno progettato l'OD3, ( che sicuramente sanno il fatto loro) non hanno messo uno switch all'ingresso e hanno invece mandato il segnale in parallelo al clean e al crunch/lead. Quindi già questo fa intuire che questa differenza sia davvero molto bassa.
Grazie dei consigli e del possibile aiuto. Sarà un esperimento interessante questo.
Sul fatto di correggere/amplificare di più la possibile perdita di segnale, permettimi di dissentire. Certamente si può fare, ma non credo sia la stessa cosa di quando hai un segnale bello forte ed integro all'ingresso del primo stadio. Questa è una mia opinione, sia chiaro.
Tutto sta a vedere se effettivamente c'è questa perdita. Ci si deve provare a sentire la differenza fra entrambi i metodi.
Ieri notte pensavo anche che ci sarà un motivo se i ragazzi che hanno progettato l'OD3, ( che sicuramente sanno il fatto loro) non hanno messo uno switch all'ingresso e hanno invece mandato il segnale in parallelo al clean e al crunch/lead. Quindi già questo fa intuire che questa differenza sia davvero molto bassa.
-
marcodelta
- Diyer Aiutante

- Messaggi: 93
- Iscritto il: 19/06/2011, 18:43
- Località: Arco (TN)
Re: Switch all'input. Approfondiamo la questione ?
Un buon modo per risolvere il problema (sempre che esista) potrebbe essere "copiare" il segnale per avere 2 segnali di ingresso indipendenti.
Date un'occhiata qui:
http://www.electroyou.it/forum/viewtopi ... 13&t=35486
Per quel che mi riguarda ho costruito un ampli con 2 pre indipendenti (canale tipo twin e jmp ), mandando il segnale in parallelo. Oggi pomeriggio, dopo aver letto le vostre considerazioni, ho messo uno switch in modo da sentire se sul canale crunch(jmp), sentissi differenze tra segnale diretto e con in parallelo lo stadio twin. Il risultato è che le mie orecchie non hanno udito differenze.
Date un'occhiata qui:
http://www.electroyou.it/forum/viewtopi ... 13&t=35486
Per quel che mi riguarda ho costruito un ampli con 2 pre indipendenti (canale tipo twin e jmp ), mandando il segnale in parallelo. Oggi pomeriggio, dopo aver letto le vostre considerazioni, ho messo uno switch in modo da sentire se sul canale crunch(jmp), sentissi differenze tra segnale diretto e con in parallelo lo stadio twin. Il risultato è che le mie orecchie non hanno udito differenze.
Re: Switch all'input. Approfondiamo la questione ?
Per funzionare funziona, ma noi vogliamo ampli che suonino bene no?
Sul clean, se non hai esigenze sopraffine, andrà benone.
Sul lead verrà fuori qualche limite. Perche piu che l intensità e la qualità del segnale a risentirne.
Ti dicevo che si perde circa 3 db a 18 khz, considera che togliere o aggiungere 3 db equivale a raddoppiare\dimezzare la potenza!
Poi ti devi studiare bene anche come fare correre la massa del input che andrà ai triodi per ottimizzare i disturbi\perdite.
Per curiosità potresti mettere mettere anche due jack, uno per canale. Piu uno in comune, per sentire le differenze sonore.
Sul clean, se non hai esigenze sopraffine, andrà benone.
Sul lead verrà fuori qualche limite. Perche piu che l intensità e la qualità del segnale a risentirne.
Ti dicevo che si perde circa 3 db a 18 khz, considera che togliere o aggiungere 3 db equivale a raddoppiare\dimezzare la potenza!
Poi ti devi studiare bene anche come fare correre la massa del input che andrà ai triodi per ottimizzare i disturbi\perdite.
Per curiosità potresti mettere mettere anche due jack, uno per canale. Piu uno in comune, per sentire le differenze sonore.
Re: Switch all'input. Approfondiamo la questione ?
x marcodelta, la mia e solo curiosità. i due pre amp che hai provato come li hai alimentati. Tutto in comune oppure con alimentazioni separate?
Re: Switch all'input. Approfondiamo la questione ?
I 18kHz non mi tornano. Considera che le grid stopper standard sono da 68k e tagliano un paio di dB a 10KHz. Su alcuni stadi dopo la distorsione vengono usate addirittura da 330k. Quindi mi chiedo cosa tu voglia sentire a 18kHz da una chitarra?
-
marcodelta
- Diyer Aiutante

- Messaggi: 93
- Iscritto il: 19/06/2011, 18:43
- Località: Arco (TN)
Re: Switch all'input. Approfondiamo la questione ?
In merito alle considerazioni di vicus aggiungerei anche:
-Il collo di bottiglia delle frequenze per eccellenza: trasformatore di uscita e speaker (un v30 a 8kHz taglia di -30db rispetto ad 1 kHz)
-in stadi hi-gain si usano condensatori di bypass sulla res. anodica. In questo modo le frequenze più alte "vedono" un'impedenza minore e vengono amplificate meno.
Formulina del parallelo: Ra/(1+JωCRa) con ω = 2πfreq; C=capacità; Ra=resistenza anodica
Generalmente si usano capacità tra 100 e 220 pf. Ovviamente la formulina non tiene conto di come poi l'impedenza venga modificata da tutto ciò che va a creare il carico,controllo volume, partitori ecc..., ma si vede subito che a parità di capacità e Ra il termine JωCRa diventa sempre più rilevante all'aumentare della frequenza, quindi per frequenze via via più alte è come se Ra si abbassasse.
-l'estensione dello strumento.
l'alimentazione invece è comune. Dalla tensione che va alla PI, ho due rami,uno che va al twin e uno al jmp.
-Il collo di bottiglia delle frequenze per eccellenza: trasformatore di uscita e speaker (un v30 a 8kHz taglia di -30db rispetto ad 1 kHz)
-in stadi hi-gain si usano condensatori di bypass sulla res. anodica. In questo modo le frequenze più alte "vedono" un'impedenza minore e vengono amplificate meno.
Formulina del parallelo: Ra/(1+JωCRa) con ω = 2πfreq; C=capacità; Ra=resistenza anodica
Generalmente si usano capacità tra 100 e 220 pf. Ovviamente la formulina non tiene conto di come poi l'impedenza venga modificata da tutto ciò che va a creare il carico,controllo volume, partitori ecc..., ma si vede subito che a parità di capacità e Ra il termine JωCRa diventa sempre più rilevante all'aumentare della frequenza, quindi per frequenze via via più alte è come se Ra si abbassasse.
-l'estensione dello strumento.
Non credo di aver capito questa cosa dei jack. Io ho un jack e da li invio il segnale di ingresso con 2 fili sia al canale twin che jmp (parallelo). Lo switch l'ho messo in modo da staccare/attaccare il filo che va all'in del twin, che credo sia la stessa cosa che intendevi tu con i 2 jack separati.piadina ha scritto: Per curiosità potresti mettere mettere anche due jack, uno per canale. Piu uno in comune, per sentire le differenze sonore.
l'alimentazione invece è comune. Dalla tensione che va alla PI, ho due rami,uno che va al twin e uno al jmp.
Re: Switch all'input. Approfondiamo la questione ?
Era proprio la prova materiale che volevo fare. Pratica ed immediata. Senti subito se questa differenza c'è o non c'è:piadina ha scritto:Per curiosità potresti mettere mettere anche due jack, uno per canale. Piu uno in comune, per sentire le differenze sonore.
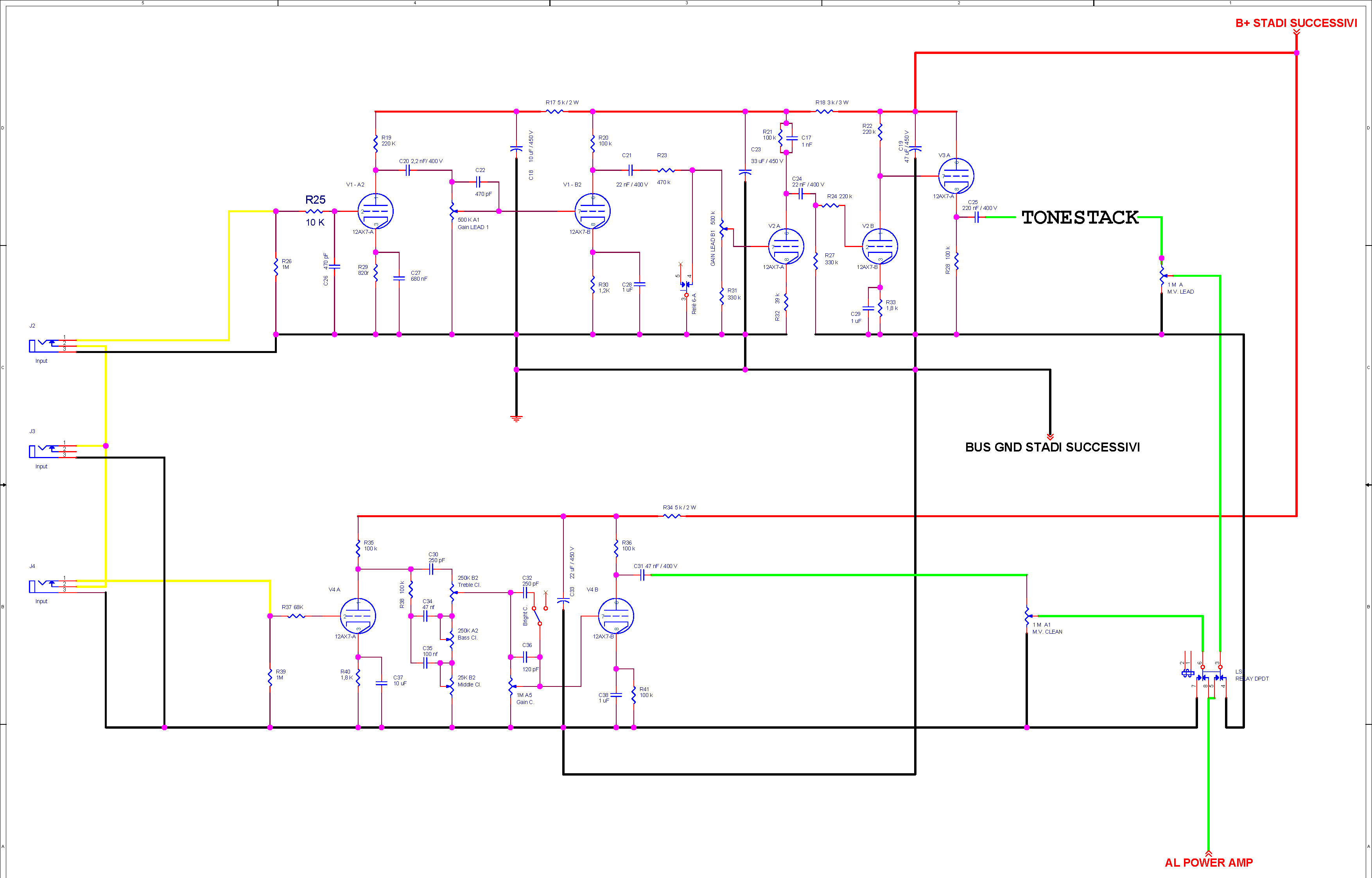
Quì non sono tanto sicuro di seguirti. Dallo schema appena postato ho diramato sia l'anodica che la massa del canale Clean perchè esso ha bisogno di più tensione rispetto al lead. Da quì, la massa del jack dell'input ( nel caso il segnale si voglia mettere in parallelo ) non deve essere connessa in parallelo sia alla massa del lead che alla massa del clean, presumo. Dovrebbe essere sufficente cablarla solo al bus di massa del Lead, o sbaglio ?piadina ha scritto:Poi ti devi studiare bene anche come fare correre la massa del input che andrà ai triodi per ottimizzare i disturbi\perdite.
Neanke a me torna tanto sto discorso. Forse Piadina con il taglio di frequenze si riferisce alla resistenza di griglia da 10K con cap da 470 pf che se ne va a massa sul canale lead e non alla 68 k del clean.Vicus ha scritto:I 18kHz non mi tornano. Considera che le grid stopper standard sono da 68k e tagliano un paio di dB a 10KHz. Su alcuni stadi dopo la distorsione vengono usate addirittura da 330k. Quindi mi chiedo cosa tu voglia sentire a 18kHz da una chitarra?
Certo. Ovviamente mettendo un buffer puoi dividere il segnale anche in 4 all'ingresso. questo perchè hai un'impedenza bassissima in ingresso. Ma non sarebbe una sana e bella cosa riuscire a predisporre tutto in modo tale che anche senza buffer non si vengano a creare deterioramenti del segnale ? ...Ammesso che davvero ci siano in forma rilevante.marcodelta ha scritto:Un buon modo per risolvere il problema (sempre che esista) potrebbe essere "copiare" il segnale per avere 2 segnali di ingresso indipendenti.
Re: Switch all'input. Approfondiamo la questione ?
Chiedo venia. Mancava qualcosa:
Re: Switch all'input. Approfondiamo la questione ?
io non facevo riferimento a grid stopper ne tanto meno su come era configurata la valvola. Anche perche per fare questo ci vuole lo schema, Io ho solo detto che con la capacita che si crea tra griglia placca, la quale ha un valore di 1,5 pF (picco farad!) con la valvola configurata con un guadagno di circa 60. Hai un taglio naturale (nn perche lo imposti tu, ma perche te lo da la valvola) ed e una caratteristica sfruttata nei amplificatori!
di 3 db su 18 khz. Ora se tu raddoppi 1,5 pF, perche hai due capacita griglia\placca in comune modifichi ulteriormente il taglio che si sposterà verso il basso. I 18khz nn si sentono, certo che no. Ma comunque snaturi il segnale in partenza. e un conto e snaturare il segnale al ingresso e un altro in uscita sulle casse.
di 3 db su 18 khz. Ora se tu raddoppi 1,5 pF, perche hai due capacita griglia\placca in comune modifichi ulteriormente il taglio che si sposterà verso il basso. I 18khz nn si sentono, certo che no. Ma comunque snaturi il segnale in partenza. e un conto e snaturare il segnale al ingresso e un altro in uscita sulle casse.
Re: Switch all'input. Approfondiamo la questione ?
quando andrai a cablare i jack con i triodi, devi prestare particolare attenzione sia alle masse e schermature e prese delle schermature dei cavi! Che andranno messe in da una estremità solo del cavo (raga questa cosa la sapete meglio di me), solo che te negli ultimi schemi postati (fatti molto bene devo dire) nn hai specificato come fare correre la schermatura. E pure il cavo schermato ha una sua capacita ecc. ma nn aggiungo altro.
Re: Switch all'input. Approfondiamo la questione ?
con due pre amp che corrono in parallelo, le masse io le farei separate per poi congiungerle solo alla fine.
In pratica torna il concetto della massa stellata. Quindi userei una massa sporca quella del chassis solo per i relè, una massa per i potenziometri, 2 masse separate per i due pre e una massa per i jack.
In pratica torna il concetto della massa stellata. Quindi userei una massa sporca quella del chassis solo per i relè, una massa per i potenziometri, 2 masse separate per i due pre e una massa per i jack.
