Ora Trainwreck express- prima JCM 800 - 1 to 5 Watts
- Kagliostro
- Amministratore

- Messaggi: 9955
- Iscritto il: 03/12/2007, 0:16
- Località: Prov. di Treviso
Re: Ora Trainwreck express- prima JCM 800 - 1 to 5 Watts
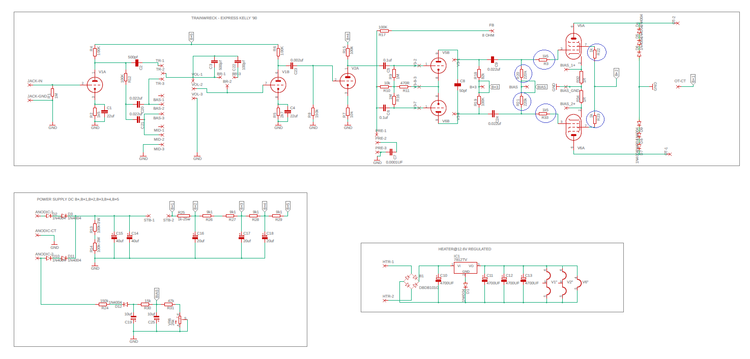
Ho provato a seguire schema e BOM ma trovo troppe differenze
probabilmente faccio riferimento alla versione sbagliata dello schema
meglio se posti lo schema di riferimento da controllare, tanto per essere sicuri
Franco
probabilmente faccio riferimento alla versione sbagliata dello schema
meglio se posti lo schema di riferimento da controllare, tanto per essere sicuri
Franco
Re: Ora Trainwreck express- prima JCM 800 - 1 to 5 Watts
Sì Franco, a quel prezzo sono comprati molto bene, non li trovi in giro a quel prezzo.
In Hi-Fi si usano come bypass sui condensatori di alimentazione, scalati 1/100.
In Hi-Fi si usano come bypass sui condensatori di alimentazione, scalati 1/100.
Re: Ora Trainwreck express- prima JCM 800 - 1 to 5 Watts
Domani guardo la bom e la valutiamo insieme.
Se vuoi aggiornare lo schema con le potenze di ogni resistenza, controlliamo che sia tutto a posto.
Se vuoi aggiornare lo schema con le potenze di ogni resistenza, controlliamo che sia tutto a posto.
Re: Ora Trainwreck express- prima JCM 800 - 1 to 5 Watts
Leggo ora il commento di Franco. Sì, sarebbe meglio avere uno schema ex novo numerato, così da seguirlo meglio.
- Kagliostro
- Amministratore

- Messaggi: 9955
- Iscritto il: 03/12/2007, 0:16
- Località: Prov. di Treviso
Re: Ora Trainwreck express- prima JCM 800 - 1 to 5 Watts
Allora, fatto verifica, allego i file che ho confrontato
nel BOM verificato ho indicato con x i componenti che mi sembrano corretti tra BOM e Schema
Le caselle dove ho riportato un valore NON corrispondono ai valori di schema, su quelle corrette ho inserito una x
Le caselle in giallo hanno qualcosa che secondo me non va, ad esempio ci sono le grid stopper dei pentodi che sono da 1.5K e mi pare che di ricordare che andrebbero con un valore tra 15K e 22K
Le caselle in rosso ........ non sono riuscito (ma è anche tardino) a trovare il componente sullo schema, lo vedo solo sul BOM
(vedere indicazioni nel testo del post)
Franco
p.s.: Ad essere sincero lo schema non è molto leggibile, non è che si possa migliorare la cosa evitando le scritte grige (meglio nere) e magari facendole con un carattere appena un po' più grande ?
nel BOM verificato ho indicato con x i componenti che mi sembrano corretti tra BOM e Schema
Le caselle dove ho riportato un valore NON corrispondono ai valori di schema, su quelle corrette ho inserito una x
Le caselle in giallo hanno qualcosa che secondo me non va, ad esempio ci sono le grid stopper dei pentodi che sono da 1.5K e mi pare che di ricordare che andrebbero con un valore tra 15K e 22K
Le caselle in rosso ........ non sono riuscito (ma è anche tardino) a trovare il componente sullo schema, lo vedo solo sul BOM
(vedere indicazioni nel testo del post)
Franco
p.s.: Ad essere sincero lo schema non è molto leggibile, non è che si possa migliorare la cosa evitando le scritte grige (meglio nere) e magari facendole con un carattere appena un po' più grande ?
-
ilcaso1990
- Diyer Aiutante

- Messaggi: 86
- Iscritto il: 20/03/2020, 11:13
Re: Ora Trainwreck express- prima JCM 800 - 1 to 5 Watts
@robi, la potenza delle resistenze è gia scritta nella colonna con la marca, esempio, royalohm 1W.
@franco e robi, domani faccio l'update dello schema con i valori giusti.
Ps ora lo schema era come da trainwreck originale
@franco e robi, domani faccio l'update dello schema con i valori giusti.
Ps ora lo schema era come da trainwreck originale
- Kagliostro
- Amministratore

- Messaggi: 9955
- Iscritto il: 03/12/2007, 0:16
- Località: Prov. di Treviso
Re: Ora Trainwreck express- prima JCM 800 - 1 to 5 Watts
Io trovo resistori designati in modo diversoPs ora lo schema era come da trainwreck originale

Ah, a proposito, vista l'ora non ci avevo fatto caso, ma nel BOM non vedo i condensatori .... si vede che è meglio che vada a dormire
Franco
Re: Ora Trainwreck express- prima JCM 800 - 1 to 5 Watts
Ciao,
hai lasciato l'alimentazione uguale all'originale, non hai apportato le modifiche di cui abbiamo parlato con Franco.
Inoltre lo hai proprio lasciato identico, ma qui sarebbe troppo, viste le minori correnti in gioco. Come mai?
hai lasciato l'alimentazione uguale all'originale, non hai apportato le modifiche di cui abbiamo parlato con Franco.
Inoltre lo hai proprio lasciato identico, ma qui sarebbe troppo, viste le minori correnti in gioco. Come mai?
Re: Ora Trainwreck express- prima JCM 800 - 1 to 5 Watts
Tieni anche presente che tutte le tensioni saranno diverse adesso rispetto a quelle che ci sono sullo schema originale, quindi se mantieni le stesse resistenze sull'alimentazione, il pre lavorerà molto sotto le tensioni originali, invece dovremmo cercare di tenerlo circa alle stesse tensioni, quindi va rivisto comunque.
Re: Ora Trainwreck express- prima JCM 800 - 1 to 5 Watts
Anche il bias sarà solo di qualche volt, quindi anche quella parte del circuito va rivista.
Inoltre ricordati cosa ti avevo detto riguardo le resistenze di riferimento per il bias, che andranno molto probabilmente sostituite con un partitore.
...diciamo che prima di fare una lista del materiale finirei di definire tutto il circuito, altrimenti rifai la lista cento volte.
Inoltre ricordati cosa ti avevo detto riguardo le resistenze di riferimento per il bias, che andranno molto probabilmente sostituite con un partitore.
...diciamo che prima di fare una lista del materiale finirei di definire tutto il circuito, altrimenti rifai la lista cento volte.
Re: Ora Trainwreck express- prima JCM 800 - 1 to 5 Watts
Cavolo se sei nottambulo Franco!
-
ilcaso1990
- Diyer Aiutante

- Messaggi: 86
- Iscritto il: 20/03/2020, 11:13
Re: Ora Trainwreck express- prima JCM 800 - 1 to 5 Watts
Ciao Robi, i valori ora sono stati scritti in base allo schema trainwreck originale in quanto non saprei esattamente quali andrebbero.
Dovrei fare una simulazione di punto statico in DC a riposo, ma mi servivano gli ingombri per cominciare a impostare la PCB. La catena STB-SW a B+5 rimarrebbe comunque invariata a meno dei valori o sbaglio?
Per quanto riguarda il Bias anche qui la mia idea era di lasciarlo così come è come configurazione , tuttavia ovvio anche qui il partitore andrebbe rivisto nei valori di R30 R31, e di VR6. Ma sempre un partitore rimane no? quindi non penso debba essere cambiato come configurazione.
-
ilcaso1990
- Diyer Aiutante

- Messaggi: 86
- Iscritto il: 20/03/2020, 11:13
Re: Ora Trainwreck express- prima JCM 800 - 1 to 5 Watts
Inoltre vi chiedo,
Potenziometri, Jack, Switch di STB e ON/OFF, Fusibili, li facciamo cablati esterni o su PCB?
Che impronta volete dare al progetto?
Potenziometri, Jack, Switch di STB e ON/OFF, Fusibili, li facciamo cablati esterni o su PCB?
Che impronta volete dare al progetto?
Re: Ora Trainwreck express- prima JCM 800 - 1 to 5 Watts
Ciao,
a dire il vero se guardi la parte relativa all'alimentazione di g2, si era parlato di fare un ramo derivato da B+ e di alimentare il pre da B+ senza passare dall'alimentazione di g2. Ma chiaramente puoi andare sullo schema più "classico".
Secondo me puoi tenere un solo condensatore sulle placche, andrei sui 22 uF.
a dire il vero se guardi la parte relativa all'alimentazione di g2, si era parlato di fare un ramo derivato da B+ e di alimentare il pre da B+ senza passare dall'alimentazione di g2. Ma chiaramente puoi andare sullo schema più "classico".
Secondo me puoi tenere un solo condensatore sulle placche, andrei sui 22 uF.
Re: Ora Trainwreck express- prima JCM 800 - 1 to 5 Watts
il problema di derivare una tensione di 4V da una di 400V, è che con un classico pot da bias, dovrai avere circa 1 MOhm sul partitore, e 22uF con 1 Mohm lo carichi in 20 secondi. L'anodica sale molto prima e ti troveresti in red plating per tutto quel tempo.
