Tube Buffer / Boost con filtri
Re: Tube Buffer / Boost con filtri
.... Avendo provato tutte e 3 le tipologie di valvole in maniera "uditiva" posso dire che sono rimasto piacevolmente colpito dalla risposta che dà la 12AX7. Per ciò che serve a me, sembra sia l'ideale come suono.
Devo rimettermi su quel tipo di valvola e vedere che posso fare.
Devo rimettermi su quel tipo di valvola e vedere che posso fare.
- Kagliostro
- Amministratore

- Messaggi: 9913
- Iscritto il: 03/12/2007, 0:16
- Località: Prov. di Treviso
Re: Tube Buffer / Boost con filtri
Gira e rigira si finisce sempre lì, piove sul bagnato... posso dire che sono rimasto piacevolmente colpito dalla risposta che dà la 12AX7
Franco
Re: Tube Buffer / Boost con filtri
Si, è vero. Ma forse ho capito il perchè "ci piace" sempre questa valvola.
Devo fare ancora dei test reali per assicurarmene.
Ma ha a che fare principalmente con la 2' armonica in distorsione e alla "asimmetria" del segnale che produce quel "cut off" Che tanto volevo evitare.
Ho provato 3 tipi di valvole. Le ultime 2 le ho polarizzare per ottenere una risposta abbastanza lineare e credo di esserci riuscito.
La valvola che mi dava uno swing di tensione in uscita abbastanza asimmetrico, rispetto alle altre, dava anche molta piú enfasi e grinta.
... Distorsione di seconda armonica maggiore. Credo che il motivo sia questo.
In fin dei conti, su questo progetto, non si vuole avere la maggior naturalezza e fedeltá possibile del suono come lo si potrebbe volere nell'hifi.
Si punta al "tipo" di suono che si vuole ottenere.
Parlo del distorto. Per il canale clean c'è il buffer che fa quello che deve fare come primo stadio.
Devo fare ancora dei test reali per assicurarmene.
Ma ha a che fare principalmente con la 2' armonica in distorsione e alla "asimmetria" del segnale che produce quel "cut off" Che tanto volevo evitare.
Ho provato 3 tipi di valvole. Le ultime 2 le ho polarizzare per ottenere una risposta abbastanza lineare e credo di esserci riuscito.
La valvola che mi dava uno swing di tensione in uscita abbastanza asimmetrico, rispetto alle altre, dava anche molta piú enfasi e grinta.
... Distorsione di seconda armonica maggiore. Credo che il motivo sia questo.
In fin dei conti, su questo progetto, non si vuole avere la maggior naturalezza e fedeltá possibile del suono come lo si potrebbe volere nell'hifi.
Si punta al "tipo" di suono che si vuole ottenere.
Parlo del distorto. Per il canale clean c'è il buffer che fa quello che deve fare come primo stadio.
Re: Tube Buffer / Boost con filtri
Riproviamo con la 12AX7.
Grafico: Nel grafico il calcolo di "Ra" ora dovrebbe essere abbastanza veritiero. Ma sempre di ipotesi si tratta.
Quando calcolo "total Rg" intendo: 250k del pot volume + 250k della resistenza che di "blocco" volume + 1M del primo stadio di un amplificatore esterno.
Facendo i calcoli per stimare l'effettivo guadagno, ho utilizzato 2 modi: la classica formula con il "mu" della valvola e il classico modo grafico.
Pare non si discostino molto l'uno dall'altro.
Schema : Nello schema le simulazioni mi danno un guadagno più basso da quello stimato dal grafico. Ma non è un grosso problema. L'oscilloscopio reale mi dirà quale risposta sarà la più veritiera fra le due.
Grafico: Nel grafico il calcolo di "Ra" ora dovrebbe essere abbastanza veritiero. Ma sempre di ipotesi si tratta.
Quando calcolo "total Rg" intendo: 250k del pot volume + 250k della resistenza che di "blocco" volume + 1M del primo stadio di un amplificatore esterno.
Facendo i calcoli per stimare l'effettivo guadagno, ho utilizzato 2 modi: la classica formula con il "mu" della valvola e il classico modo grafico.
Pare non si discostino molto l'uno dall'altro.
Schema : Nello schema le simulazioni mi danno un guadagno più basso da quello stimato dal grafico. Ma non è un grosso problema. L'oscilloscopio reale mi dirà quale risposta sarà la più veritiera fra le due.
- Kagliostro
- Amministratore

- Messaggi: 9913
- Iscritto il: 03/12/2007, 0:16
- Località: Prov. di Treviso
Re: Tube Buffer / Boost con filtri
Non mi dispiacerebbe affatto farlo. Sarebbe comodo ed istruttivo allo stesso tempo.
Ma prima di arrivare a quello, devo imparare su carta e cercare di ipotizzare i risultati nella teoria applicata alla pratica. Poi potrò passare ad uno di quei traccia curve belli belli!
Ma prima di arrivare a quello, devo imparare su carta e cercare di ipotizzare i risultati nella teoria applicata alla pratica. Poi potrò passare ad uno di quei traccia curve belli belli!
- Kagliostro
- Amministratore

- Messaggi: 9913
- Iscritto il: 03/12/2007, 0:16
- Località: Prov. di Treviso
Re: Tube Buffer / Boost con filtri
Beh, ci sono in giro anche dei kit non troppo costosi, più che altro si tratta di dotarli di un cabinet adeguato
Pensavo fosse una cosa di tuo interesse immediato, ovviamente non riesco a seguire abbastanza bene le tue prove
per rendermene conto al 100%
Franco
Pensavo fosse una cosa di tuo interesse immediato, ovviamente non riesco a seguire abbastanza bene le tue prove
per rendermene conto al 100%
Franco
Re: Tube Buffer / Boost con filtri
Non lo metto in dubbio e mi alletta parecchio la possibilitá di costruirne uno.
Dico solo (parlo di me, ovviamente) che prima di costruirti un aggeggio molto interessante come questo, devi prima farti le ossa bene bene sulla carta provando a capire tutto ciò che concerne il polarizzare un triodo o un pentodo in varie configurazioni. Non solo quella a catodo comune, per capirci.
Poi passi a questo accrocchio per risparmiare tempo quando progetti.
Dico solo (parlo di me, ovviamente) che prima di costruirti un aggeggio molto interessante come questo, devi prima farti le ossa bene bene sulla carta provando a capire tutto ciò che concerne il polarizzare un triodo o un pentodo in varie configurazioni. Non solo quella a catodo comune, per capirci.
Poi passi a questo accrocchio per risparmiare tempo quando progetti.
Re: Tube Buffer / Boost con filtri
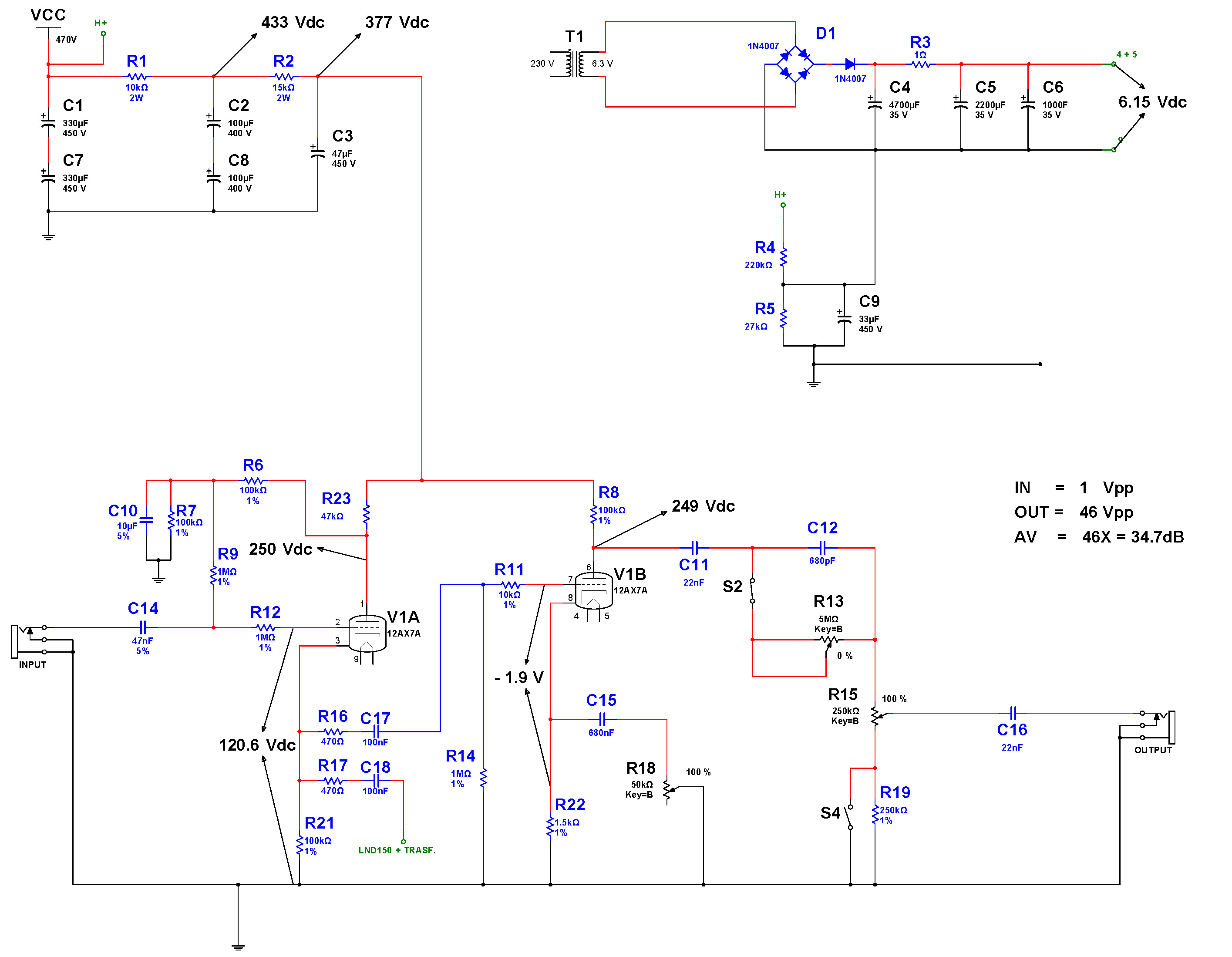
Ok, ora ci siamo abbastanza. Ho ottenuto un buon suono e giocando con i 2 boost ottengo davvero cosine molto interessanti.
Per ottenere sonorità hard rock, blues spinto va benissimo così. Si riescono ad avere sia suoni morbidi ma carichi sia suoni moderatamente incisivi pur mantenendo la "ciccia" valvolare.
Se si moderano con saggezza i gain ( accrocchio + testata valvolare esterna ) si ottengono anche bellissime sfumature di crunch.
Anche quì possiamo andare sia sull'incisività che sulla morbidezza. E' un buon risultato e ne sono contento.
Ora, però, voglio caricarlo sulla punta!
Ho spostato il punto di lavoro sui -3V per avere maggiore asimmetria cercando di far lavorare lo stadio in "cold clipping" , e dalle simulazioni pare proprio che lo faccia quando ci sono almeno 4Vpp.
Poi vorrei provare a inserire dei diodi per "squadrare" ancora di più il segnale. Ciò dovrà essere variabile ed escludibile in modo da conservare la possibilità di avere sia la morbidezza della valvola in soft clipping sia l'aggressività quando lo si spinge verso l'onda quadra.
Avrei pensato a questa una soluzione:
Lo switch "S1" è per escludere completamente i diodi dal circuito. Il pot da un mega è esagerato con 39k di impedenza di uscita dello stadio precedente, lo so. Ma devo utilizzare questo valore affinchè, con il pot a zero, si possa riottenere quasi il medesimo segnale in entrata ( ...intendo il segnale CON la cella di circuito dei diodi connessa ) alzando il pot del volume in uscita.
Certo è che l'impiego dei diodi mangerà tantissimo segnale. Con il volume all'uscita dovrei riuscire a compensare la perdita e continuare ad avere ancora un pò di boost se non si esagera con il pot dedicato alla... chiamiamola "saturazione".
Niente più boost catodico. Basta il filtro passa alto. 10uF mi garantiscono 6dB di boost su tutta la gamma audio e poi si va a tagliare la parte dei bassi che si vuole.
Non la ho ancora testata realmente sull'ampli questa configurazione, ma spero che i risultati possano essere almeno simili a ciò che voglio ottenere.
Non escludo di metterci degli zener al posto dei normali diodi se non dei led.
Qualche suggerimento o qualche osservazione su qualcosa che non ho visto?
Per ottenere sonorità hard rock, blues spinto va benissimo così. Si riescono ad avere sia suoni morbidi ma carichi sia suoni moderatamente incisivi pur mantenendo la "ciccia" valvolare.
Se si moderano con saggezza i gain ( accrocchio + testata valvolare esterna ) si ottengono anche bellissime sfumature di crunch.
Anche quì possiamo andare sia sull'incisività che sulla morbidezza. E' un buon risultato e ne sono contento.
Ora, però, voglio caricarlo sulla punta!
Ho spostato il punto di lavoro sui -3V per avere maggiore asimmetria cercando di far lavorare lo stadio in "cold clipping" , e dalle simulazioni pare proprio che lo faccia quando ci sono almeno 4Vpp.
Poi vorrei provare a inserire dei diodi per "squadrare" ancora di più il segnale. Ciò dovrà essere variabile ed escludibile in modo da conservare la possibilità di avere sia la morbidezza della valvola in soft clipping sia l'aggressività quando lo si spinge verso l'onda quadra.
Avrei pensato a questa una soluzione:
Lo switch "S1" è per escludere completamente i diodi dal circuito. Il pot da un mega è esagerato con 39k di impedenza di uscita dello stadio precedente, lo so. Ma devo utilizzare questo valore affinchè, con il pot a zero, si possa riottenere quasi il medesimo segnale in entrata ( ...intendo il segnale CON la cella di circuito dei diodi connessa ) alzando il pot del volume in uscita.
Certo è che l'impiego dei diodi mangerà tantissimo segnale. Con il volume all'uscita dovrei riuscire a compensare la perdita e continuare ad avere ancora un pò di boost se non si esagera con il pot dedicato alla... chiamiamola "saturazione".
Niente più boost catodico. Basta il filtro passa alto. 10uF mi garantiscono 6dB di boost su tutta la gamma audio e poi si va a tagliare la parte dei bassi che si vuole.
Non la ho ancora testata realmente sull'ampli questa configurazione, ma spero che i risultati possano essere almeno simili a ciò che voglio ottenere.
Non escludo di metterci degli zener al posto dei normali diodi se non dei led.
Qualche suggerimento o qualche osservazione su qualcosa che non ho visto?
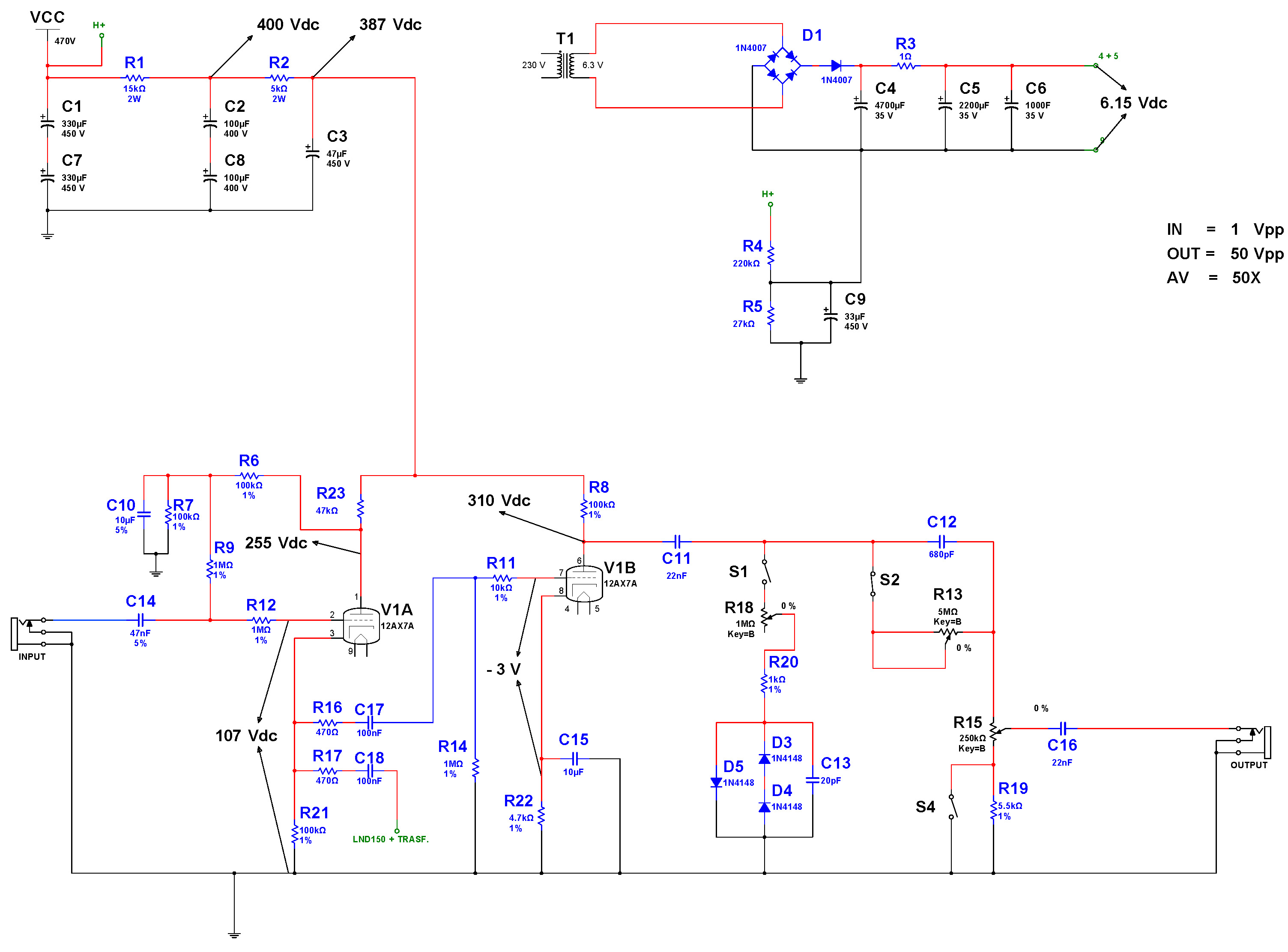
Re: Tube Buffer / Boost con filtri
Benissimo! Lasciamo assolutamente perdere il discorso dei diodi! NON ZI PO' SENTI' !!!!
Stiamo bene con il circuitino a valvole per cavoli loro!
...Mi chiedevo se per il discorso della "punta", potrebbe essere meglio lavorare con tensione anodica molto più bassa.
Vorrei provare ad abbassare la tensione del PSU fino a quanto mi sarà possibile farlo tramite resistenze di opportuno wattaggio e in più aumentare il valore della resistenza anodica per far lavorare il triodo ad una tensione inferiore. Lascerei il punto di lavoro a circa -3V. In teoria dovrei avere cmq un sufficiente guadagno ma schiaccerei di più il segnale in cold clipping.
Voi che ne pensate?
Stiamo bene con il circuitino a valvole per cavoli loro!
...Mi chiedevo se per il discorso della "punta", potrebbe essere meglio lavorare con tensione anodica molto più bassa.
Vorrei provare ad abbassare la tensione del PSU fino a quanto mi sarà possibile farlo tramite resistenze di opportuno wattaggio e in più aumentare il valore della resistenza anodica per far lavorare il triodo ad una tensione inferiore. Lascerei il punto di lavoro a circa -3V. In teoria dovrei avere cmq un sufficiente guadagno ma schiaccerei di più il segnale in cold clipping.
Voi che ne pensate?
Re: Tube Buffer / Boost con filtri
Ciao,
eviterei diodi e zener. Scendi con la resistenza sull'anodo e sali sul catodo, una retta di carico più verticale aumenta l'asimmetria.
eviterei diodi e zener. Scendi con la resistenza sull'anodo e sali sul catodo, una retta di carico più verticale aumenta l'asimmetria.
Re: Tube Buffer / Boost con filtri
Ciao Robi.
Sui diodi ho giá abolito il discorso. Veramente bruttissimo il suono.
Quindi mi confermi ciò che pensavo. Bene, proverò entrambe le possibilitá:
1 - Alzare la resistenza di catodo e abbassare la resistenza anodica. Facendo ciò dovrò cmq abbassare anche la tensione anodica. Sto abbastanza alto. Se diminuiscono la resistenza anodica potrei ritrovarmi come niente un 330 V sull'anodo.
2 - Alzare la resistenza anodica almeno a 220k e lasciare piú o meno il punto di lavoro a - 3V. Abbassare la tensione anodica.
In entrambe le possibilitá, l'asimmetria dovrebbe essere cmq maggiore della precedente configurazione circuitale.
Sui diodi ho giá abolito il discorso. Veramente bruttissimo il suono.
Quindi mi confermi ciò che pensavo. Bene, proverò entrambe le possibilitá:
1 - Alzare la resistenza di catodo e abbassare la resistenza anodica. Facendo ciò dovrò cmq abbassare anche la tensione anodica. Sto abbastanza alto. Se diminuiscono la resistenza anodica potrei ritrovarmi come niente un 330 V sull'anodo.
2 - Alzare la resistenza anodica almeno a 220k e lasciare piú o meno il punto di lavoro a - 3V. Abbassare la tensione anodica.
In entrambe le possibilitá, l'asimmetria dovrebbe essere cmq maggiore della precedente configurazione circuitale.
Re: Tube Buffer / Boost con filtri
Con quanto stai alimentando la 12ax7?
Re: Tube Buffer / Boost con filtri
Ora con 370V. Con 220k di RA ho circa 318V sull'anodo. Rk è di 15k e sto a -3.5V.
Abbasserò ancora la tensione anodica per poter provare anche una 47k come RA.
Abbasserò ancora la tensione anodica per poter provare anche una 47k come RA.
Re: Tube Buffer / Boost con filtri
Ho abbassato la tensione anodica ( VAo ) a 300V, così ci si può lavorare anche con RA basse. In questo modo levo anche la 47k sull'anodo del cathode follower e faccio lavorare la griglia a circa 125V ( del C.F. ).
Provo entrambe le possibilità con un punto di lavoro a -4V e sento le differenze.
Provo entrambe le possibilità con un punto di lavoro a -4V e sento le differenze.


