Dumble SE con GU50 (???)
- Kagliostro
- Amministratore

- Messaggi: 9955
- Iscritto il: 03/12/2007, 0:16
- Località: Prov. di Treviso
Re: Dumble SE con GU50 (???)
Ah, quindi la cosa si inverte rispetto a come la consideravo
---
A proposito, stavo riguardando con un po' più di attenzione quel PS Switching di cui hai postato il link .... ma pare proprio una fig**a
300V @ 600mA
6.3V @ 4A
12.6V @ 4A
ed input da 100 a 240V da 47 a 63Hz
Molto molto interessante ....
Franco
---
A proposito, stavo riguardando con un po' più di attenzione quel PS Switching di cui hai postato il link .... ma pare proprio una fig**a
300V @ 600mA
6.3V @ 4A
12.6V @ 4A
ed input da 100 a 240V da 47 a 63Hz
Molto molto interessante ....
Franco
Re: Dumble SE con GU50 (???)
Tieni sempre presente che in questi casi 1 Ampèle = 0,5 Ampère. 
- Kagliostro
- Amministratore

- Messaggi: 9955
- Iscritto il: 03/12/2007, 0:16
- Località: Prov. di Treviso
Re: Dumble SE con GU50 (???)
Quindi sarebbe un 300mA - 2A - 2A ?
---
Che ti pare del toroidale ?
Franco
---
Che ti pare del toroidale ?
Franco
Re: Dumble SE con GU50 (???)
Io proporrei un 6,3-0-6,3V unico per pre e finali, per semplificare e far costare meno il trasformatore.
Quindi secondo me un 0-230V, 150-0-150V, 6,3-0-6,3V e per il bias, vediamo se restare in A1, sconfinare in A2 o cos'altro.
- Kagliostro
- Amministratore

- Messaggi: 9955
- Iscritto il: 03/12/2007, 0:16
- Località: Prov. di Treviso
Re: Dumble SE con GU50 (???)
0-230V, 150-0-150V, 6,3-0-6,3V
Con questa configurazione questo si potrebbe fare ? (stasera sono un po' stanco)
Sto pensando che ho più 6N2P che ECC83
Franco
Con questa configurazione questo si potrebbe fare ? (stasera sono un po' stanco)
Sto pensando che ho più 6N2P che ECC83
Franco
Re: Dumble SE con GU50 (???)
Io lascerei un po' di libertà qui. C'è chi può essere allergico allo stato solido, chi semplicemente preferisce gli induttori, chi lo trova troppo cari... Io per esempio vorrei provare ad iniettare il ripple sul catodo della driver per eliminarlo, e tenere l'alimentazione semplice.
Re: Dumble SE con GU50 (???)
Sì, puoi mettere una 6N2P per lato dei filamenti, se vuoi.Kagliostro ha scritto: ↑20/05/2023, 0:010-230V, 150-0-150V, 6,3-0-6,3V
Con questa configurazione questo si potrebbe fare ? (stasera sono un po' stanco)
- Kagliostro
- Amministratore

- Messaggi: 9955
- Iscritto il: 03/12/2007, 0:16
- Località: Prov. di Treviso
Re: Dumble SE con GU50 (???)
Cioè con i filamenti in serie ed il CT a massa ?
---
Ah, questo è un metodo sperimentato ed in uso da anni per le G2 ad 1/2 rispetto l'anodica (che ci può far usare un trasformatore che magari non sia difficile trovare) (Vedi mamma Philips)
Con un TA da 285VAC abbiamo i 400VDC ed i 200VDC
Franco
---
Ah, questo è un metodo sperimentato ed in uso da anni per le G2 ad 1/2 rispetto l'anodica (che ci può far usare un trasformatore che magari non sia difficile trovare) (Vedi mamma Philips)
Con un TA da 285VAC abbiamo i 400VDC ed i 200VDC
Franco
Re: Dumble SE con GU50 (???)
C'è troppa corrente per l'anodica per una sola finale (cinque volte tanto), e troppa poca corrente sui 15V per due finali.Kagliostro ha scritto: ↑19/05/2023, 21:54https://www.tube-town.net/ttstore/toroi ... power.html
Pri: 0-220-230-240 V (blue-black-orange-yellow)
Sec 1: 150-0-150 V @ 0,4 A (Blue-white/green-red)
Sec 2: 6,3 V @ 7,0 A (purple-black/CT: brown)
Sec 3: 60 V @ 0,1 A (grey)
Sec 4: 15 V @ 1,0 (orange)
Größe/Size:118 x 60 mm
ta40 / 50/60Hz EN 61558
Secondo me PIEMME può fare un prezzo migliore per un trasformatore semplice.
Re: Dumble SE con GU50 (???)
Le 6N2P fra 6,3-0V e fra 0-6,3V. La Gu-50 fra 6,3-6,3V.
Re: Dumble SE con GU50 (???)
è il 145-0-145 che dicevo prima. Io preferisco i due raddrizzatori a ponte tipo Hiwatt, ma possiamo anche fare così!
- Kagliostro
- Amministratore

- Messaggi: 9955
- Iscritto il: 03/12/2007, 0:16
- Località: Prov. di Treviso
Re: Dumble SE con GU50 (???)
OK, ma ... no, l'Hiwatt non centra, l'Hiwatt ha due avvolgimenti separati raddrizzati separatamente e messi in stack
il Croford Walton è un moltiplicatore che si basa su singoli stadi accoppiati con condensatori e messi in serie ( cui si possono aggiungere "celle" a piacere)
L'altro sistema, quello della Philips invece sfrutta il CT per estrarne una tensione continua che risulta essere 1/2 dell'anodica (già raddrizzata)
Con il 145-0-145 si può usare il Walton, per usare il sistema Hiwatt mi pare che i due avvolgimenti non possano avere il CT in comune
Naturalmente anche il sistema Philips si può usare ma da 145-0-145 otterremmo 348VDC e 174VDC
---
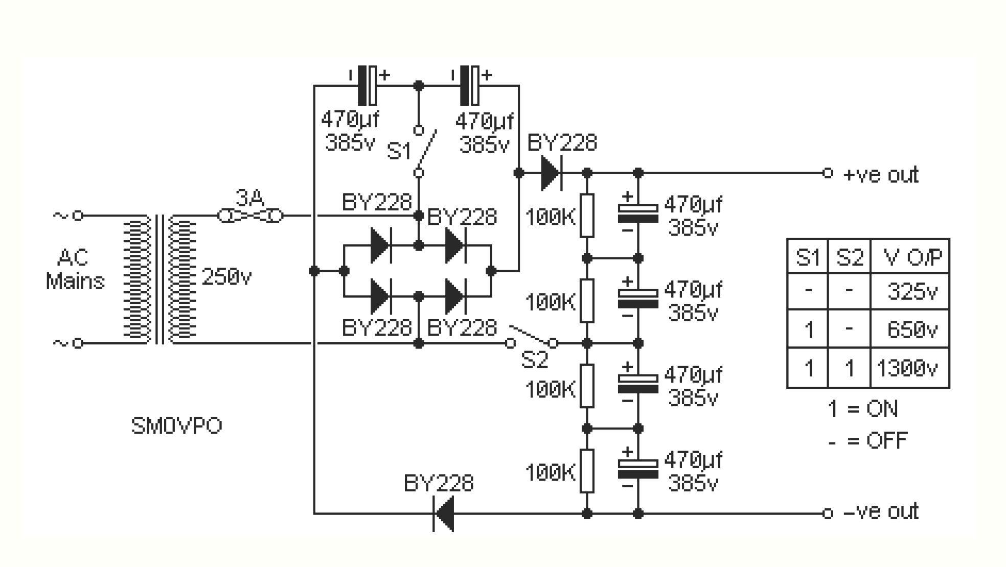
Un sistema alternativo potrebbe essere questo
Franco
il Croford Walton è un moltiplicatore che si basa su singoli stadi accoppiati con condensatori e messi in serie ( cui si possono aggiungere "celle" a piacere)
L'altro sistema, quello della Philips invece sfrutta il CT per estrarne una tensione continua che risulta essere 1/2 dell'anodica (già raddrizzata)
Con il 145-0-145 si può usare il Walton, per usare il sistema Hiwatt mi pare che i due avvolgimenti non possano avere il CT in comune
Naturalmente anche il sistema Philips si può usare ma da 145-0-145 otterremmo 348VDC e 174VDC
---
Un sistema alternativo potrebbe essere questo
Franco
Re: Dumble SE con GU50 (???)
Assolutamente d'accordo con te nel secondario 6.3V - 0 - 6.3V. Ci fai tutto e se decidi di metterci una o due finali diverse dalle GU50, le puoi alimentare in serie e stai tranquillo. Mi pare che ne parlai nel mio thread come soluzione allo sbaglio che commisi quando ordinai i T.A.
In questo caso ci alimenti tutto, però! Buona idea.
Immagino che la scelta del secondario a 0 - 230V ( 350Vdc circa ) sia voluto per far lavorare la finale con un'anodica abbastanza alta ma non troppo. Cosicchè sul preamp si possa abbassare la tensione fino a raggiungere almeno 280V per essere più fedeli possibile allo schema. E' Corretto ?
Concordo sulla realizzazione del / dei Trafo da Piemme. Se gli diamo le indicazioni necesserie, ci fa un ottimo lavoro in tempi umani.
- Kagliostro
- Amministratore

- Messaggi: 9955
- Iscritto il: 03/12/2007, 0:16
- Località: Prov. di Treviso
Re: Dumble SE con GU50 (???)
Non so perché ... d'impeto mi è venuto da pensare ad un 0-6.3V + 0-6.3V (forse più versatile ??)
In parallelo si sommano le correnti, in serie si sommano le tensioni e si ha più libertà nella scelta delle valvole (anche finali)
Franco
In parallelo si sommano le correnti, in serie si sommano le tensioni e si ha più libertà nella scelta delle valvole (anche finali)
Franco
Re: Dumble SE con GU50 (???)
Ho capito quello che intendi. SI, avresti più libertà progettuale ma ci sarebbe solo una piccola pecca: quando metti in serie i 2 secondari hai sempre la metà della corrente disponibile che potresti avere da entrambi i secondari in parallelo.Kagliostro ha scritto: ↑21/05/2023, 9:38Non so perché ... d'impeto mi è venuto da pensare ad un 0-6.3V + 0-6.3V (forse più versatile ??)
In parallelo si sommano le correnti, in serie si sommano le tensioni e si ha più libertà nella scelta delle valvole (anche finali)
Franco
Quindi sarebbero necessariamente da progettare con almeno ( per esempio ) 4A entrambi di corrente massima erogabile.
Nel caso si voglia fare un PSE un secondario solo che alimenti tutto a 12.6V andrebbe benissimo, perchè se scegli altre valvole che funzionano con un'alimentazione a 6.3v, le metti in serie e va bene. Se metti solo le GU50 hai già la tensione che ti serve.
Nel caso di SE ( una sola valvola finale ) questo secondario limiterebbe l'uso ad una sola tipologia di valvola: la GU50 e basta.
Con il doppio secondario ( gemello ) a 6.3V, potresti far fronte a tutto, ma solo se hai un amperaggio totale maggiore di quello che ti potrebbe servire con un solo secondario.
...E' da valutare bene.

